Epidemiological models have played a crucial role in understanding the dynamics of disease transmission and developing effective control strategies for infectious diseases in real-world situations. Over the past decade, HIV/AIDS have become deadly infectious diseases, particularly in developing countries. This challenge has led to the development of some important HIV/AIDS treatment strategies, such as antiretroviral therapy (ART), among many others. Human immunodeficiency virus (HIV), the causative agent of the disease condition referred to as acquired immunodeficiency syndrome (AIDS), was regarded as the deadliest global epidemic before the emergence of coronavirus 2019 (COVID-19) on December 31, 2019 [1]. As of the end of the year 2021, the global HIV and AIDS statistics compiled by the Joint United Nations Programme on HIV/AIDS (UNAIDS) revealed that there were 38.4 million people living with HIV in the world, and AIDS-related illnesses accounted for the deaths of 40.1 million people since the beginning of the disease [2].
A plethora of numerous scientific advancements have been made concerning HIV/AIDS treatments, care, and preventive measures. HIV treatment and care usually follow the guidelines provided by the World Health Organization (WHO) to conform to global evidence-based best practices [3]. However, despite such advancements, the bottleneck that serves as the greatest hindrance and challenge in the global HIV response remains the stigmatization and marginalization of the affected people [4]. For instance, new cases were observed to be more prevalent among individuals that remain unaware, disadvantaged, or neglected. As such, there is still a need for more global efforts if the global vision to end AIDS by the year 2030 is to come to fruition [5].
In line with the global objective to end AIDS by the year 2030, one important aspect that needs to be strengthened is the dynamics of HIV/AIDS transmission. Ensuring the halt of the HIV/AIDS epidemic is of utmost importance, and this objective can be attained through the implementation of efficient and effective strategies, prominently including HIV/AIDS treatment. One such crucial treatment available to infected individuals is the antiretroviral therapy (ART) [6, 7]. By preventing transmission between sexual partners, these therapeutic interventions play a pivotal role. Therefore, early access to ART is highly recommended, as it not only enhances the health status of individuals living with HIV/AIDS but also serves as a preventive measure against further dissemination of the virus. In the present era, modeling techniques have become indispensable in both theoretical and practical aspects of controlling and managing the spread of infectious diseases. This development has significantly influenced policy-making decisions related to disease epidemiology in numerous countries worldwide [8]. The field of HIV/AIDS research has witnessed the emergence of several models aimed at comprehending the transmission dynamics of the disease. Notable research on such models can be found in references [9, 10, 11, 12, 13, 14].
Moreover, investigating the dynamics of HIV/AIDS is of great importance from many perspectives. For instance, with the recent success in the availability of the HIV vaccine [15], disease dynamic studies can be of great value in making informed decisions on priorities for vaccine distribution and recommendations. Additionally, studies into the dynamics of HIV/AIDS transmission can be used to establish evidence that predicts the spread of the disease locally, or more generally, across the globe. Although recent evidence points to an impressive decline in global HIV transmission owing to many international and local measures [16, 17], the risk of an HIV epidemic is still present, especially in economically disadvantaged countries, and the measures in place need to be sustained, intensified, and, to some extent, reviewed and appropriately modified. The current trend towards mitigating HIV/AIDS transmission recommends a multifrontal research approach based on the expertise of diverse scientists, including the basic, epidemiological, clinical, and social sciences, among others [18,19,20,21,22,23,24,25,26,27,28,29,30,31].
The rest of the paper is composed as follows. In Section 2, the formulation of the proposed model is studied. In Section 3, the theoretical analysis of the model is investigated. In Section 4, sensitivity and numerical analysis of the model is extracted. In Section 5, the important novelties of this paper are reported.
In this section, we propose a nonlinear HIV/AIDS epidemic model with optimal control strategies. The aim is to illustrate the significant role that treatment and contact rate play in effectively regulating the future course of HIV/AIDS transmission. At a given time t, the total human population represented as 𝒩(t) is divided into four classes: susceptible individuals denoted as 𝒮(t), HIV/AIDS protected individuals denoted as 𝒮P(t), HIV/AIDS infected individuals denoted as ℐ(t), and HIV/AIDS treated individuals denoted as 𝒯(t). The total human population is calculated as
Let
Considering all the aforementioned assumptions, the model describing HIV/AIDS virus transmission in a sexually active population is as follows:
It's important to note that this model assumes a well-mixed population, meaning there is no consideration for age, gender, sexual behavior, or other factors that may affect the transmission dynamics.
We present in this section the theoretical analysis of the model (2). This analysis comprises the positivity, boundedness, and stability analyses of the equilibrium points, respectively.
Now, from system (2) and summing-up the equations and initial condition (3), gives
The positive invariant can be easily verified, and this ensures that the solutions remain in the set Ψ. Thus, model (2) is epidemiologically and mathematically well-posed in Ψ.
Now, to obtain the disease-free equilibrium (DFE) of model (2), we set each and every equation in system (2) equals to zero. Thus, DFE is
Using the concepts of next-generation matrix as stated in [32]. The basic reproduction number denoted by ℛ0 of the model (2) is determined as
Note that, the basic reproduction number is defined as the expected number of secondary cases generated by one infected individual during its entire period of infectiousness in a fully susceptible population. Therefore, the DFE
By setting the right-hand side of each equations in system (2) to zero, we get
Let's denote a1 = α + μ, a2 = μ + d + γ and insert I* in equation (1), gives
There exists a unique endemic equilibrium for HIV/AIDS infection model (2) if and only if ℛ0 > 1.
In this part, making use of the Castillo-Chavez et al. [33] condition, we analyze the global asymptotic stability of the DFE. The following lemma is important.
(Castillo-Chavez et al. [17]) Suppose that the HIV/AIDS infection model (2) can be written as
Assume (i) For
(ii)
Suppose that ℛ0 < 1, and the sufficient conditions (i) – (ii) given in Lemma 2 are true. Then, DFE point
In view of Lemma 2 and model (2), the following matrices were derived
Upon simplification, yields
From the condition 𝒮 ≤ 𝒩 implies that
In this section, we conduct a sensitivity analysis and numerical simulations in order to reinforce the qualitative analysis presented in the preceding sections. To determine the appropriate model parameters, as depicted in Table 1, we examine various relevant literature sources authored by different scholars. Subsequently, we assign some realistic values to these parameters for the purpose of numerical demonstration.
Interpretation of state variables and parameters for the HIV/AIDS model (2).
| Compartment | Description |
|---|---|
| 𝒮 | Susceptible individuals |
| 𝒮P | HIV/AIDS Protected individuals |
| ℐ | Individuals infected with HIV/AIDS |
| 𝒯 | Individuals treated with HIV/AIDS |
| Parameters | Meanings |
|---|---|
| π | Portion of recruitment individuals entered to HIV/AIDS protected class |
| Δ | Recruitment rate of human being |
| α | Loose of immunity |
| μ | Natural death rate |
| d | Death rate due HIV/AIDS |
| γ | HIV/AIDS infection treatment rate |
The normalized forward sensitivity index is defined as
This analysis enables to explore the relative significance of different parameters in model (2). The parameter with the highest magnitude surpasses that of all other parameters, indicating its utmost importance.
Table 2 provides the baseline parameters and is based on these parameters. We introduce the sensitivity indices of the model parameters in Table 3. Furthermore, we calculate the basic reproduction number ℛ0 = 0:1633 < 1, suggesting that the infection is not self-sustaining and will ultimately diminish. As a result, the incidence of new HIV/AIDS cases is projected to decrease over time due to various techniques of interventions, including widespread vaccination, effective treatment, public health measures, and improved hygiene practices. Preventative and control measures can effectively manage the transmission rate (β), which has the significant influence on ℛ0.
Numerical values for parameters of model (2).
| Parameters | Parameters value | Source |
|---|---|---|
| Δ | 3.2millions humans/day | [34] |
| π | 0.5813/day | Assume |
| α | 0.039/day | Assume |
| μ | 0.5/day | [34] |
| d | 0.47/day | [34] |
| γ | 0.25/day | [35] |
| β | 0.4325/day | [36] |
Forward normalized sensitivity indices.
| Parameters | Indices |
|---|---|
| β | +1 |
| α | +0.12603 |
| π | −1.1703 |
| μ | −0.085673 |
| d | −0.38525 |
| γ | −0.20492 |
Figure 1 depicts the sensitivity indices of the model parameters. It is noteworthy that the transmission rates (β) and loss of immunity (α) manifest the highest biological sensitivity and have a direct correlation with the basic reproduction number (ℛ0). Correspondingly, the recruitment rate into the HIV protected group (β), the natural death rate (μ), the disease-induced death rate (d), and the treatment rate (γ) exhibit the highest sensitivity, but in an inverse relationship with the basic reproduction numbers.

PRCC sensitivity indices of model parameters on ℛ0.
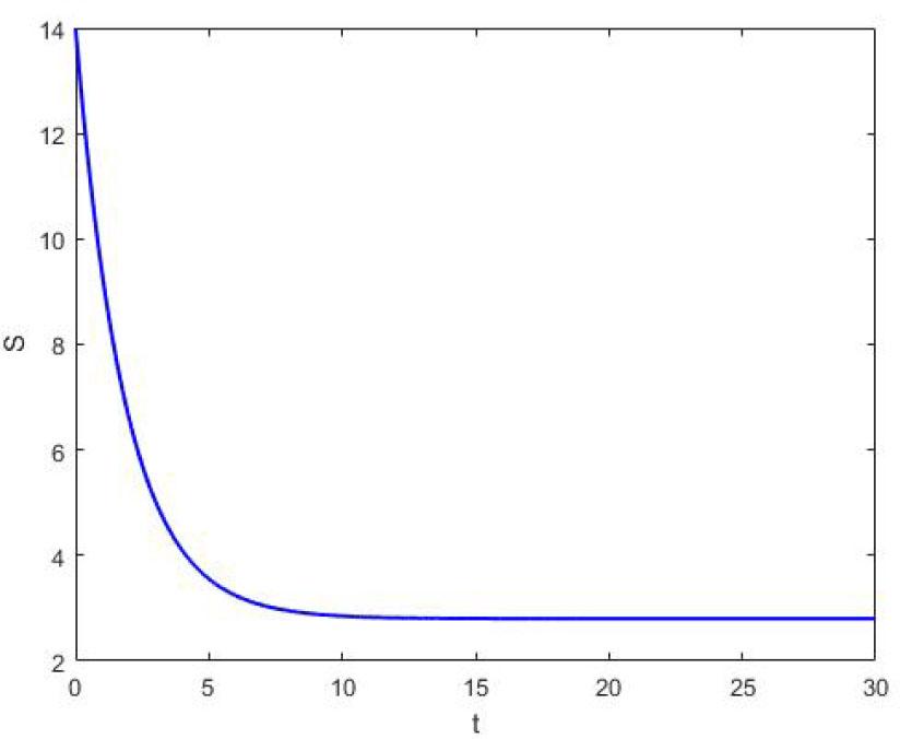
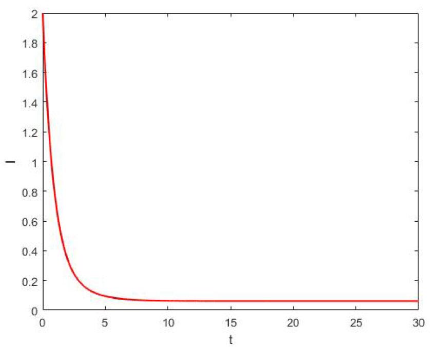
The dynamic behavior of model (2) over time is depicted in Figure 2 when the value of ℛ0 < 1. This numerical result serves to validate the theoretical proof stated in Lemma 3. The basic reproduction number (ℛ0), is calculated as ℛ0 = 0.1633. As shown in Figure 2, when ℛ0 = 0.1633 < 1, the solutions of the HIV/AIDS model 2 converge to DFE after 30 days. From a biological point of view, this implies that the HIV/AIDS infection within the community will be eradicated in the future. Ultimately, the numerical simulation and the theoretical analysis in Lemma 3 coincide.

Solutions behavior of model (2) at ℛ0 < 1.
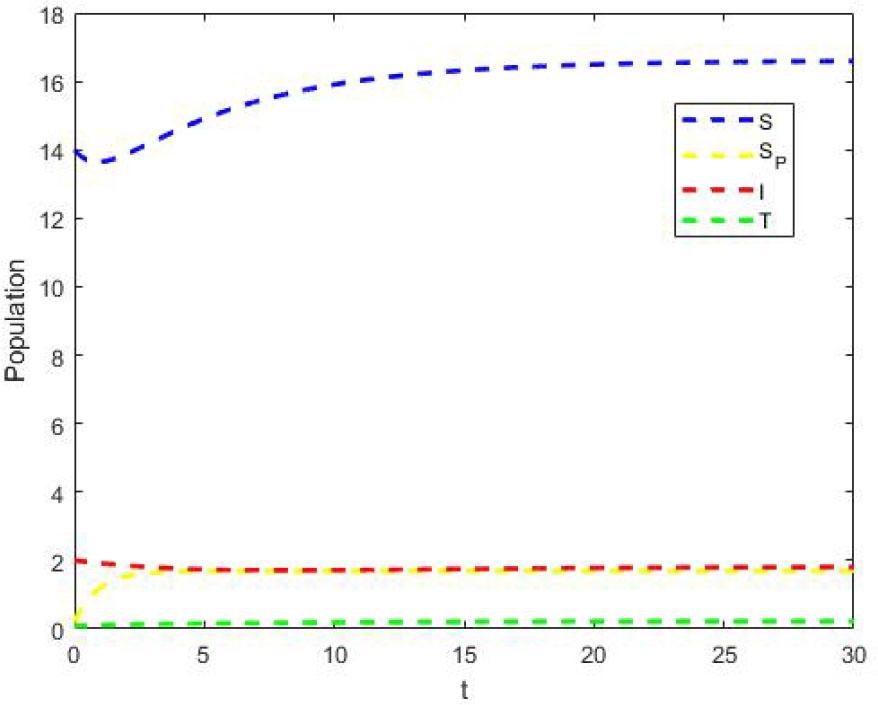
Next, we proceed to determine the stability of the endemic equilibrium point of model (2) with a basic reproduction number of ℛ0 = 1.6310 > 1. As illustrated in Figure 3, all numerical routines consistently indicate that the solution trajectories converge towards the stable endemic equilibrium of the system. Figure 3 presents the time series results of model (2) using the baseline parameter values. We computed the value of the basic reproduction number as ℛ0 = 1.6310 > 1, indicating that the solutions of model (2) converge towards the endemic equilibrium point when ℛ0 = 1.6310 > 1 (Figure 3).

Solutions behavior of model (2) at ℛ0 > 1.
We conduct the numerical simulations of model (2) which describe distinct compartments within the human population, including susceptible individuals (𝒮), protected individuals (𝒮P), infected individuals (ℐ), and treated individuals (𝒯), which examine the temporal changes occurring within these compartments. The results reveal a consistent decrease in the number of susceptible individuals accompanied by an increase in the population of individuals protected against HIV/AIDS over time. This observation is supported by the inverse relationship observed between the susceptible and HIV/AIDS-protected populations, as depicted in Figures 4 and 5. This trend can be attributed to the direct correlation between the number of susceptible individuals and the population protected against HIV/AIDS. Additionally, a decline in the number of individuals infected with HIV/AIDS is observed, as shown in Figure 6. This phenomenon can be attributed to the contributions of HIV/AIDS protected individuals to the susceptible population. Additionally, there is a slight increase in the number of HIV/AIDS treated individuals, which eventually stabilizes and decreases over time. This factor could contribute to the decline in the number of HIV/AIDS infected individuals within the population, as indicated in Figure 7.

Susceptible individuals

Protected individuals

Infected individuals

Treated individuals
Numerical analysis of the rate of transmission between susceptible and infected individuals is conducted to see whether or not the transmission rate contributed significantly to the epidemics of HIV/AIDS infections in the populations. The diagram in Figure 8 shows the positive effects of the transmission rate on HIV/AIDS transmission. An increase in human interactions contributes significantly to the spread of HIV/AIDS infections.

Transmission rate against HIV/AIDS infected individuals.
Figure 9 illustrates the effect of treatment rate γ on the number of HIV/AIDS infectious population (ℐ). The result shows that an increasing of the value of γ decreases the number of HIV/AIDS infectious individuals in the community. Consequently, increasing treatment intervention measures against HIV/AIDS highly decreases the number of HIV/AIDS infectious people.

Treatment rate against HIV/AIDS infected individuals.
This study aimed to explore potential control measures against HIV/AIDS, specifically focusing on protective strategies and treatments. The qualitative analysis of the model was thoroughly examined, and it was determined that the model solutions are non-negative and bounded. Utilizing the concept of the next-generation matrix, the basic reproduction number of the model was computed. Furthermore, sufficient conditions for local and global stability of the models’ equilibrium points were highlighted, and it is found that when the corresponding basic reproduction number falls below one, the disease-free and endemic equilibrium points are locally and globally asymptotically stable. This shown the significance of implementing effective measures to ensure the basic reproduction number remains below one, thereby effectively controlling the spread of HIV/AIDS.
The sensitivity analysis of the model reveals that the HIV/AIDS transmission rate and the loss of immunity from HIV/AIDS are the most influential parameters impacting the basic reproduction numbers of the model, which directly correlate with the disease burden. This implies that increasing treatment rates will lead to a decrease in HIV/AIDS transmission within the community. The theoretical findings are validated through numerical simulations, and they can be summarized as follows: The solutions of the HIV/AIDS infection model (2), tend to converge to the disease-free equilibrium point when the basic reproduction number ℛ0 = 0.1633 < 1. Conversely, the solutions converge to the endemic equilibrium point when ℛ0 = 1.6310 > 1. These results highlight the importance of focusing on maximizing intervention mechanisms to effectively prevent and control co-infection within the community. Stakeholders should prioritize these measures to combat the spread of HIV/AIDS.
The present study is considered as a preliminary one and opens several potential research avenues for future scholars to explore. These avenues include incorporating an optimal control framework, utilizing a stochastic approach, employing fractional order derivative methods, considering environmental effects, incorporating stages of HIV infection, and validating the model using real-world infection data. Scholars interested in this field can pursue these avenues to contribute to the existing body of knowledge.
The authors declare no conflict of interest.
Not applicable.
I.A.-Writing-Review and Editing, Resources, Supervision, Writing-original Draft Preparation. J.T.-Writing-Review and Editing, Conceptualization. M.M.-Methodology, Data Curation. M.J.I.-Writing-Original Draft Preparation, Validation.
The first author acknowledges the financial support provided by the Tertiary Education Trust Fund (TeTFund) and Sule Lamido University Kafin Hausa, P.M.B 048, Kafin Hausa, Jigawa State, Nigeria.
All data that support the findings of this study are included within the article.
The authors declare that they have not used Artificial Intelligence (AI) tools in the creation of this article.