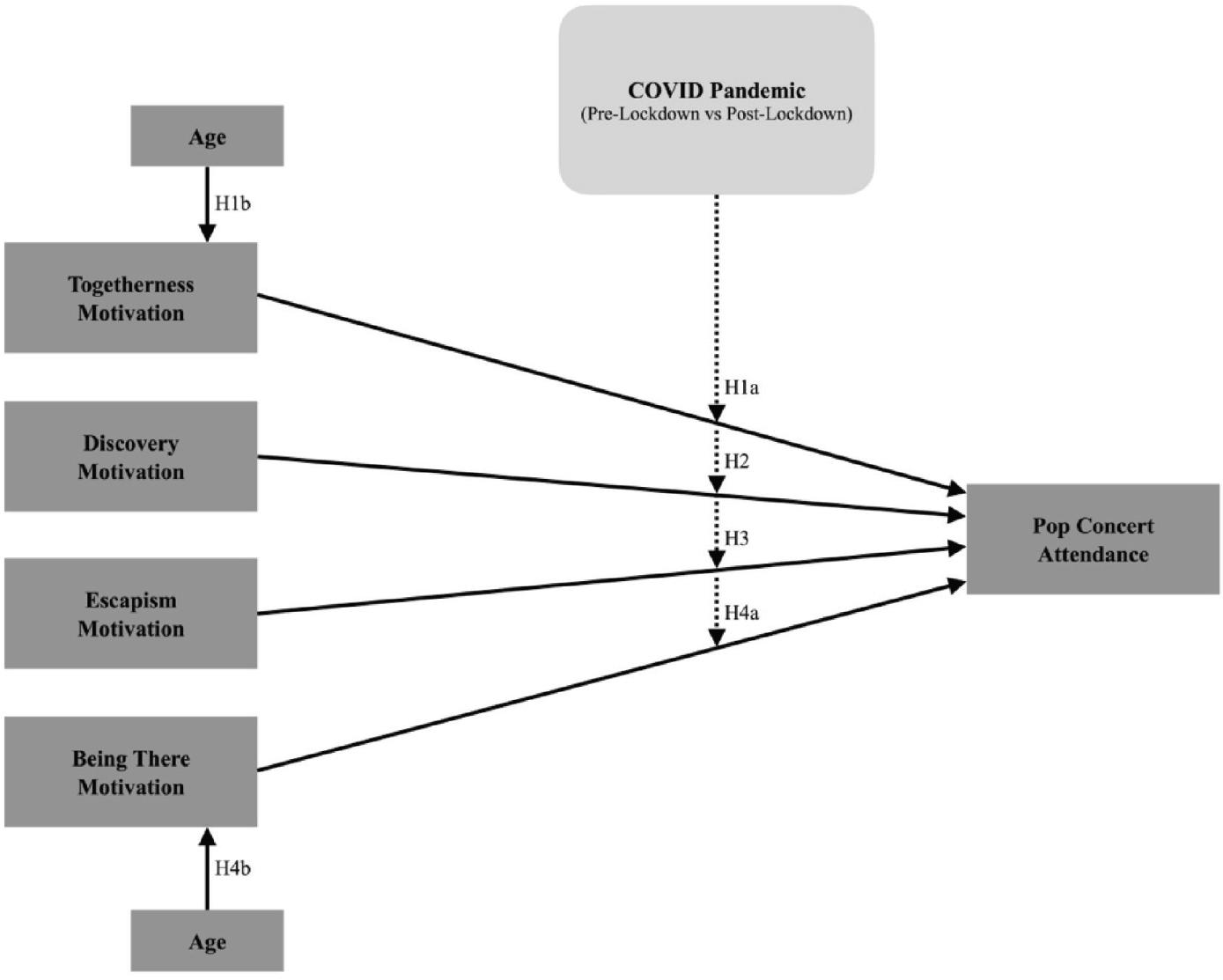
Figure 1.

Sociodemographic Characteristics of Participants
| Characteristic | Pre-lockdown study (n = 749) | Post-lockdown study (n = 421) | Full sample (n = 1170) | |||
|---|---|---|---|---|---|---|
| n | % | n | % | n | % | |
| Gender | ||||||
| Female | 486 | 65.1 | 244 | 58.9 | 730 | 62.9 |
| Male | 261 | 34.9 | 164 | 39.7 | 425 | 36.6 |
| Non-Binary | 0 | 0 | 6 | 1.4 | 6 | 0.5 |
| Age Groups | ||||||
| 18-25 | 204 | 27.4 | 173 | 41.3 | 377 | 32.4 |
| 26-35 | 135 | 18.1 | 77 | 18.4 | 212 | 18.2 |
| 36-49 | 204 | 27.4 | 95 | 22.7 | 299 | 25.7 |
| 50-59 | 152 | 20.4 | 58 | 13.8 | 210 | 18.0 |
| >60 | 50 | 6.7 | 16 | 3.8 | 66 | 5.7 |
| Education | ||||||
| Primary / secondary | 59 | 8.1 | 53 | 12.9 | 112 | 9.8 |
| Intermediate vocational | 210 | 29.0 | 101 | 24.5 | 311 | 27.4 |
| Higher vocational | 304 | 41.9 | 134 | 32.5 | 438 | 38.5 |
| Academic | 152 | 21.0 | 124 | 30.1 | 276 | 24.3 |
Results of the one-way analyses of variance in post lockdown sample using age groups as criterion
| Motivational Component | Sum of Squares | df | Mean Square | F | Sig. | Partial η2 |
|---|---|---|---|---|---|---|
| Togetherness | 28.80 | 4 | 7.20 | 10.38 | <.001 | .091 |
| Being There | 64.66 | 4 | 16.17 | 19.89 | <.001 | .161 |
Togetherness and Being There in post-lockdown sample according to age groups
| Age Groups: | Togetherness | Being There | ||||
|---|---|---|---|---|---|---|
| M | SD | n | M | SD | n | |
| 18-25 years | 3.80 | 0.77 | 173 | 3.30 | 0.94 | 173 |
| 26-35 years | 3.56 | 0.80 | 77 | 2.67 | 0.89 | 77 |
| 36-49 years | 3.38 | 0.89 | 95 | 2.54 | 0.84 | 95 |
| 50-59 years | 3.17 | 0.91 | 58 | 2.45 | 0.88 | 58 |
| >60 years | 2.93 | 1.00 | 16 | 2.09 | 0.94 | 16 |
Independent samples t-tests for togetherness, discovery, escapism and being there
| Motivational Component | Pre-lockdown study | Post-lockdown Study | Levene’sTest (Sig.) | t | df | Sig. (2-tailed) | ||
|---|---|---|---|---|---|---|---|---|
| M | SD | M | SD | |||||
| Togetherness | 2.83 | 0.87 | 3.54 | 0.87 | .559 | -13.41 | 1168 | <.001 |
| Discovery | 2.84 | 1.03 | 3.30 | 1.02 | .230 | -7.33 | 1167 | <.001 |
| Escapism | 2.75 | 0.97 | 3.48 | 0.95 | .277 | -12.44 | 1168 | <.001 |
| Being There* | 2.94 | 0.92 | 3.30 | 0.94 | .762 | -3.76 | 375 | <.001 |
Live Music Motivation Scale
| Motivational Component | Motivation | Description | References |
|---|---|---|---|
| Togetherness | Socialisation | Interaction, sharing the experience with others and feeling part of a group of like-minded people | (Kulczynski et al., 2016; Perkins, 2012) |
| Uninhibited behaviour | Engaging in behaviour such as dancing, partying, singing, moshing | (Kulczynski et al., 2016; Perkins, 2012) | |
| Event-specific characteristics | Likings of the atmosphere that the places in which live performances take place can offer | (Kulczynski et al., 2016) | |
| Discovery | Curiosity Enrichment | Curious about what will happen at the show Discover something new to enrich and develop oneself | (Brown & Knox, 2017; Earl, 2001) (Crompton & McKay, 1997) |
| Discovery | Discover new things at live concerts | (Brown & Knox, 2017) | |
| Escapism | Escaping everyday life | Change pace of the regular and escape life with its corresponding responsibilities, boredom and stress | (Kruger & Saayman, 2015; Kulczynski et al., 2016) |
| Uninhibited behaviour | Engage in behaviour that is not allowed in a normal social setting | (Kulczynski et al., 2016) | |
| Being There | Status | Showing off to others and feeling special in relation to non-visitors | (Kulczynski et al., 2016; Perkins, 2012) |
| Hero worship | Thrill of being in physical proximity to the artist and being physically attracted to the artist | Brown & Knox, 2017; Earl, 2001;Kulczynski et al., 2016) | |
| Uniqueness | Unique experience Unpredictability | Once-in-a lifetime feeling Unknown aspects of the live performance | (Brown & Knox, 2017; Kruger & Saayman, 2015) |
| Must see the artist | Desire to see the artist live at least once in one’s life | (Brown & Knox, 2017) (Kruger & Saayman, 2015) | |
| Music-Specific | Differentiation | Hearing new music and versions that differ from the recorded music | (Brown & Knox, 2017; Kulczynski et al., 2016) |
Internal Reliability Coefficient Motivational Components
| Motivational Component | Post-lockdown Study | Combined Sample |
|---|---|---|
| α | α | |
| Togetherness | .79 | .82 |
| Discovery | .74 | .74 |
| Escapism | .76 | .77 |
| Being There | .70 | .68 |
| Uniqueness | .52 | .47 |
| Music Specific | .62 | .57 |