Abbildung 1

Abbildung 2

Abbildung 3

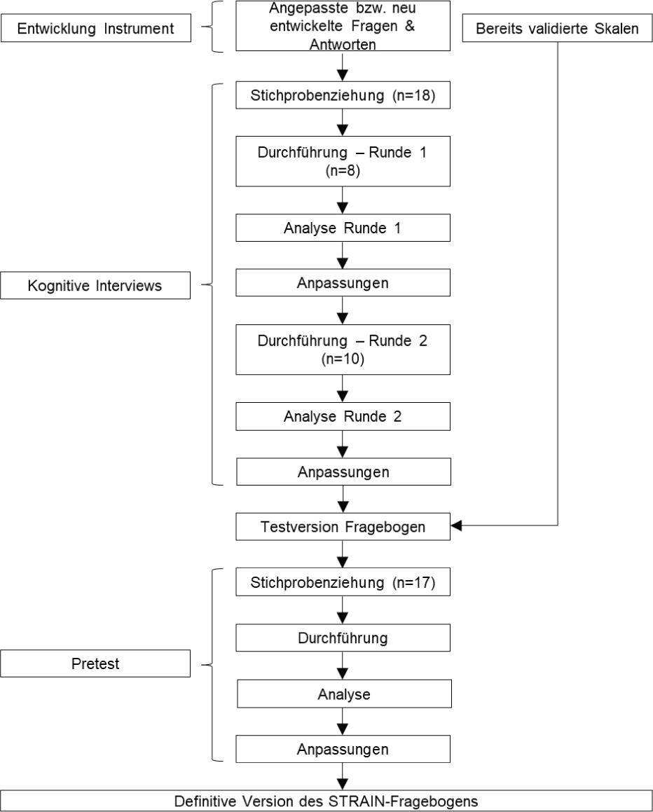
Anpassungsprozess der Fragen & Antwortkategorien im Verlauf der kognitiven Validierung
| Fragen Durchgang 1 | Angepasste Fragen/Antworten Durchgang 2 Anpassungen nach erstem Durchgang sind kursiv hervorgehoben. |
|---|---|
|
|
| Keine Anpassungen vorgenommen. |
|
|
| |
| Keine Anpassungen. |
| Informationstext vor der Frage: Im Sinne des Arbeitsgesetzes gilt jeder Arbeitsunterbruch, der von den Arbeitnehmer(inne)n zur Verpflegung und Ruhe genutzt werden kann, als Pause. Beispiele für gesetzlich festgelegte Pausen:
|
| Wie oft kommt es vor, dass Sie zwischen zwei Schichtdiensten/Arbeitstagen weniger als 9 Stunden arbeitsfreie Zeit haben? |
|
|
|
|
| Information zu Beginn des Fragebogens, den Arbeitsplan des letzten Monats beizuziehen. |
|
|
|
|
Interviewleitfaden nach Collins (2014) inkl_ Subkategorien nach Willis (2005)
| Phase/Kategorie | Beispielfragen | Subkategorien nach Willis (2005) |
|---|---|---|
| 1. Frage/Antwort verstehen |
| Der Antwortende hat Schwierigkeiten, die Frage, ein bestimmtes Wort oder das Konzept zu verstehen. |
| 2. Informationen abrufen |
| Der Antwortende hat Schwierigkeiten, die Informationen zur Antwort abzurufen. |
| 3. Wertung der Antwort |
| Der Antwortende hat Schwierigkeiten, die Antwort zu formulieren. |
| 4. Antworten |
| Der Antwortende hat Schwierigkeiten, die Antwort zu geben, die möglichen Antworten treffen nicht zu. |
| 5. | Nicht zuordnungsbare Probleme |
Basismerkmale Stichprobe kognitive Interviews
| Charakteristika | Anzahl | Wertebereich (Mittelwert) |
|---|---|---|
| Teilnehmer gesamthaft | 18 | |
| Alter | 22–61 (47) | |
| Geschlecht | ||
| Weiblich | 16 | |
| Männlich | 2 | |
| Herkunft | ||
| Schweiz | 16 | |
| Deutschland, Portugal | Je 1 | |
| Arbeitsbereich | ||
| ambulante Pflege | 17 | |
| Freischaffende ambulante Psychiatrische Pflege | 1 | |
| Bildungsabschluss | ||
| Dipl.-Pflegefachperson HF/FH | 6 | |
| Fachfrau/-mann Gesundheit, Assistent/in Gesundheit und Soziales | 6 | |
| Pflegehilfe SRK | 6 |
