Figure 1.

Figure 2.

Figure 3.

Figure 4.

Figure 5.

Figure 6.

Figure 7.

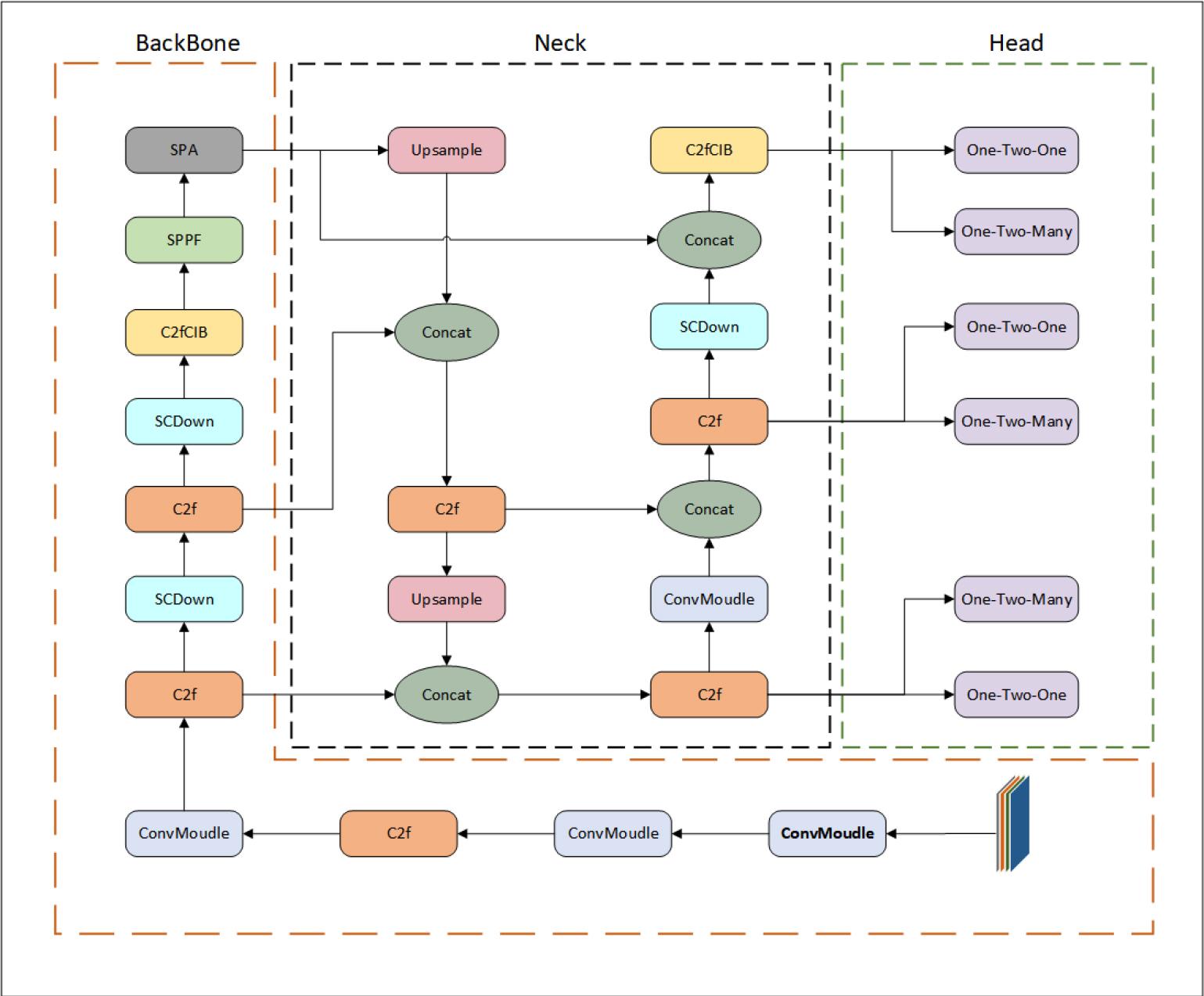
Figure 8.

THE RESULTS OF COMPARATIVE EXPERIMENTS ON DIFFERENT DETECTION ALGORITHMS
| Algorithm | P/M | FLOPs/G | AP/% | mAP@0.5% | ||
|---|---|---|---|---|---|---|
| Car | van | bus | ||||
| YOLOv5s | 9.13 | 24.1 | 72.8 | 41.2 | 52.0 | 35 |
| YOLOv8s | 11.14 | 28.7 | 75.3 | 43.8 | 56.4 | 38.5 |
| YOLOv10s | 7.22 | 21.4 | 81.2 | 47.0 | 60.2 | 42.6 |
| APFU-YOLOv10s | 7.8 | 21.8 | 81.6 | 48.0 | 60.9 | 43.5 |
COMPARISON BEFORE AND AFTER ALGORITHM IMPROVEMENT
| Class | YOLOv10 | APFU-YOLOv10 |
|---|---|---|
| Layers | 237 | 253 |
| Parameters | 7.22M | 7.70M |
| GFLOPs | 21.4 | 21.8 |
| Box Precision (P) | 0.530 | 0.539 |
| Recall (R) | 0.405 | 0.417 |
| mAP@0.5 | 0.426 | 0.435 |
| mAP@0.5:0.95 | 0.258 | 0.262 |
| Inference Speed | 7.8ms | 8.2ms |
RESULTS OF ABLATION EXPERIMENT
| Model | AFPB | EFA | Pram/M | FLOPs/G | FPS/f/s | mAP/% |
|---|---|---|---|---|---|---|
| I | 7.22 | 21.4 | 128 | 42.6 | ||
| II | ✓ | 7.24 | 21.5 | 127 | 43.0 | |
| III | ✓ | 7.68 | 21.8 | 125 | 42.9 | |
| IV | ✓ | ✓ | 7.8 | 21.8 | 125 | 43.5 |