The fish fauna in the Southern Ocean around Antarctica is dominated by the perciform suborder Notothenioidei, which comprises up to 90 % of the fish biomass and about 77 % of fish species diversity (Near, 2009; Near et al., 2012). Antarctic nototheniid fish represent a remarkable example of adaptive radiation, thriving in the icy waters of the Southern Ocean; they account for a significant portion of species diversity, abundance, and biomass. Notothenioidei is a vital fish group for understanding unique evolutionary adaptations, which enable their survival in subzero temperatures and offer insights into biodiversity and climate resilience (Near, 2009). Moreover, Notothenioidei is a food source for various mammals and birds in the Antarctic ecosystems (La Mesa et al., 2004) and, thus, these teleost fishes are involved in the complex life cycles of different groups of parasites of predatory fish, fish-eating birds, and marine mammals as their intermediate and/or paratenic hosts (Palm et al., 1998; Rocka, 2006). Therefore, the parasite fauna of nototheniid fish has high species diversity in all ecoregions of the Southern Ocean (Oğuz et al., 2012, 2015; Klimpel et al., 2017; Münster et al., 2017; Kuzmina et al., 2020, 2021, 2022a). Antarctic rockcod Notothenia coriiceps Richardson is one of the dominant species in the Southern Ocean (Near, 2009); that is why this fish species can be considered an ideal model organism for studying evolutionary adaptations of teleost fish to extreme environments providing critical insights into the impacts of climate change on Antarctic biodiversity. Because of the high abundance in different parts of the Southern Ocean, N. coriiceps has been considered a promising object for long-term monitoring studies of parasite communities (Zdzitowiecki & Laskowski, 2004; Kuzmina et al., 2020, 2022a,b; Syrota et al., 2023). Parasitic organisms are known as the most sensitive indicators of the state of ecosystems, especially in the marine environment, which is associated with the complex life cycles of various parasites, including various invertebrate and vertebrate animals as definitive, intermediate, and paratenic hosts (Hudson et al., 2006; Poulin & Mouritsen, 2006; Poulin, 2011). Therefore, the main groups of endohelminths parasitizing N. coriiceps have been studied well (Zdzitowiecki & Laskowski, 2004; Kuzmina et al., 2020, 2022a,b; Alt et al., 2022; Syrota et al., 2023). At the same time, Antarctic rockcod’s ectoparasites of the class Monogenea Van Beneden, 1858 have not been thoroughly studied. As host-specific parasites, Antarctic monogeneans are particularly valuable for understanding co-evolutionary relationships and host adaptations in the extreme environmental conditions of Antarctica (Klapper et al., 2017). Additionally, together with other groups of parasites, they serve as indicators of ecosystem health, reflecting environmental changes and the impacts of climate shifts on marine biodiversity. Several species of monogeneans have been reported on N. coriiceps, including Pseudobenedenia nototheniae Johnston, 1931, Gyrodactylus coriicepsi Rokicka et al., 2009, and Pseudobenedenia coriicepsi Rubtsova et al., 2023 (Oğuz et al., 2012, 2015; Klapper et al., 2017; Rubtsova et al., 2023). Our recent studies revealed the presence of a new gill monogenean species on N. coriiceps, morphologically distinct from all the previously described monogeneans from this host. Detailed examination of the specimens revealed a gill monogenean parasite belonging to the genus Pseudobenedeniella Timofeeva, Gaevskaja, Kovaliova, 1987. Until now, this genus was represented only by one species, Pseudobenedeniella branchialis Timofeeva, Gaevskaja, Kovaliova, 1987, described from the gills of Notothenia rossii Richardson in South Georgia and the Mordvinov Islands, Atlantic sector of Antarctica (Timofeeva et al., 1987). Genus Pseudobenedeniella differs from the close genus Pseudobenedenia Johnston, 1931 by the presence of morphological adaptations for gill parasitism, including a valve-like haptor bent in the anterior-posterior direction with seven radial septae and poorly developed accessory sclerites that have lost their function in this mode of attachment. This study aims to document and describe a new species, Pseudobenedeniella johnstoni sp. n., provide its taxonomic identity, and supplement its description with molecular data and Energy Dispersive X-ray Analysis (EDXA). A detailed study of the morphology of sclerotized structures of the haptor and reproductive system, together with different fish host species and geographically separated type localities, strongly supported our discovery documenting reproductive isolation. The study presents a molecular analysis of freshly collected specimens, providing 18S and 28S gene sequences for this new species. It also examines the phylogenetic relationships within the family Capsalidae.
Field studies and material collection were carried out in 2014 – 2015 and 2022 – 2023 in the coastal waters near the Ukrainian Antarctic Station “Akademik Vernadsky”(Galindez Island, Argentine Islands, West Antarctica; 65°15′S, 64°16′W). In total, 201 Antarctic rockcod N. coriiceps individuals were caught off the shore of Galindez Island at depths from 10 to 30 m using a fishing rod (Kuzmina et al., 2020). All fish collected were immediately transported to the laboratory, measured, and examined using the standard parasitological techniques (Weber & Govett, 2009). Monogeneans were collected from gills, washed in saline water, and fixed in 70 % ethyl alcohol.
A preliminary laboratory examination was performed in the Department of Parasitology of I.I.Schmalhausen Institute of Zoology NAS of Ukraine in Kyiv, Ukraine, using a Zeiss Axio Imager M1 microscope with differential interference contrast optics (Carl Zeiss AG Light Microscopy, Göttingen, Germany). Detailed studies of the inner morphology of the parasites, whole mount preparations, microscopic imaging, drawings, and data analysis of measurements were held at the Institute of Parasitic Diseases, Parasitology Center (PCI), Scottsdale, Arizona, USA. Microscope images were created using 4×, 10×, 20× and 40× objective lenses of Nomarski DIC Phase Contrast Microscope Trinocular (Munich, Germany) and a Canon T3i EOS 600D DSLR Camera (Melville, New York). All measurements are in millimeters; the mean values between parentheses ±SD follow the measurement range; width measurements represent the maximum width of the specimen or organ.
Monogenean specimens were stained in Mayer’s acetocarmine, destained in 4 % hydrochloric acid in 70 % ethanol, dehydrated in ascending concentrations of ethanol (from 70 % to 100 %, 24 hours each), and cleared in 100 % xylene, and then in 50 % Canada balsam and 50 % xylene (24 hours each). Whole worms were mounted after that in Canada balsam. Some specimens that we fixed in glycerin jelly were demounted, washed, dehydrated, and processed with Mayers’s acid carmine, as mentioned above, for additional study of details of inner anatomy and measurements. To study the armament of the haptor, because of its valve-like shape, we had to cut the haptor and flatten it separately from the rest of the body to see the detailed morphology of sclerotized structures (Gusev, 1983, 1985).
Line drawings were created using a Ken-A-Vision micro projector (Ward’s Biological Supply Co., Rochester, N.Y.) with quartz iodine 150W illumination. Images of stained whole mounted specimens were projected vertically on 300 series Bristol draft paper (Strathmore, Westfield, Massachusetts), then traced and inked with India ink.
One holotype (collection number HWML-217721), one paratype (HWML-217722), and four vouchers (HWML-217723) of Pseudobenedeniella johnstoni sp. n. were accessioned and cataloged at the University of Nebraska’s State Museum Harold W. Manter Laboratory (HWML) collection in Lincoln, Nebraska, USA.
Four specimens of Pseudobenedeniella johnstoni sp. n. re-fixed in 95 % ethanol were used for DNA extraction using the Qiagen DNeasy Tissue Kit (Qiagen) following the manufacturer’s instructions. For the amplification of the 18S and 28S genes, primers used were mentioned in the table (Table 1). For PCR amplification of both genes, 25 μl of the PCR reaction was used that comprised 10× PCR buffer, 0.4 mM dNTP, and 10 pM of each primer pair, 3.5 μl template DNA, 1 U Taq polymerase (Bio tools) and Milli-Q water was added and carried out in an Eppendorf Master Cycler Personal. PCR amplification profile was as follows: denaturation at 94 °C for 2 min followed by 35 cycles of denaturation at 94 °C for 40 s, annealing at 55 °C (for all primers) for 55 s, extension at 72 °C for 3 min and a final extension at 72 °C for 8 min. PCR products were visualized on 1 % agarose TBE gel and then purified by Purelink™ Quick Gel Extraction & PCR Purification Combo Kit (Invitrogen, Germany) according to the manufacturer’s instructions. The PCR products were sequenced in both directions using a Big Dye Terminator vr.3.1 cycle sequencing kit in an ABI 3130 Genetic Analyzer by the same PCR primers as for the amplification reaction. Newly generated sequences were assembled and edited using the Geneious Pro v. 5.1.7 platform (Drummond et al., 2010) and matched to the GenBank database using BLAST. Pseudobenedeniella johnstoni sp. n. sequences were deposited in GenBank; the accession numbers are PP430573–PP430576 (for 18S) and PP430577–PP430580 (for 28S).
Primers used for PCR and sequencing
| Primer | Sequence (5′–3′) | Source |
|---|---|---|
| 18S rDNA | ||
| WormA | ||
| 1270R | GCGAATGGCTCATTAAATCAG | Littlewood & Olson, 2001 |
| 930F | GCATGGAATAATGGAATAGG | Littlewood &Olson, 2001 |
| WormB | CTTGTTACGACTTTTACTTCC | Littlewood &Olson, 2001 |
| 28S rDNA | ||
| Ancy55F | GAGATTAGCCCATCACCGAAG | Littlewood &Olson, 2001 |
| Ancy1200R | CACCATCTTTCGGGTCTCAACC | Plaisance et al., 2005 |
| L300F | CAAGTACCGTGAGGGAAAGTTG | Plaisance et al., 2005 |
| ECD2 | CCTTGGTCCGTGTTTCAAGACGGG | Littlewood et al., 2000 |
The phylogenetic tree for both genes (18S and 28S) was built using our newly generated sequences and those of closely related taxa presented in International Nucleotide Sequence Databases (INSD) (https://www.ncbi.nlm.nih.gov/). The sequences of closely related capsalid species available in INSD were included in preliminary phylogenetic analyses (Table 2). Sequences were then aligned separately with MUSCLE in Molecular Evolutionary Genetics Analysis (MEGA) version 11 (Tamura et al., 2021). The phylogenetic relationships among species were determined using the maximum likelihood (ML) and Bayesian inference (BI) methods. For choosing the best model for phylogeny, MrModeltest v. 2.3 (Nylander, 2004) substitution model was inferred by resulting in Akaike’s information criterion and attaining the GTR + I + G as the best model. Maximum likelihood (ML) analysis was conducted using MEGA version 11 with Nodal support projected by performing 1,000 bootstrap pseudoreplicates. Bayesian inference (BI) analyses were conducted using TOPALi version 2.5 software (Milne et al., 2009) with two simultaneous runs of Markov chain Monte Carlo (MCMC) chains, each for 4 million generations and sampling trees every 4,000 generations with a 25 % of the sampled trees were discarded as ‘burn-in’ for each data set. Pairwise genetic distances (uncorrected p-distance model) were calculated in MEGA v.11. Sequences of representatives of the genus Polylabris Euzet and Cauwet, 1967 were included as outgroup taxa.
Information on the capsalid monogenean species used for phylogenetic analysis based on the 18S and 28S gene sequences.
| Species | Host | Origin | GenBank accession No. | References |
|---|---|---|---|---|
| 18S gene | ||||
| Capsala martinieri | Mola mola | UK | AJ276423 | Littlewood & Olson, 2001 |
| Neobenedenia melleni | Lutjanus sp. | Malaysia | KU843502, KU843503, KU843504 | Ravi &Yahaya, 2016 |
| Benedenia epinepheli | Epinephelus sp. | Vietnam | EU707802 | Dang et al., 2011* |
| Benedenia sp. | Perciform teleost | UK | AJ228774 | Littlewood & Olson, 2001 |
| Benedenia humboldti | Seriola lalandi | USA | MW575871 | Baeza & González, 2021 |
| Allobenedenia epinepheli | Epinephelus sp. | Vietnam | EU707800 | Dang et al., 2011* |
| Neobenedenia melleni | Epinephelus sp. | Vietnam | EU707804 | Dang et al., 2011* |
| Neobenedenia girellae | Trachinotus blochii | South Korea | MT542140 | Nam et al., 2020* |
| Encotyllabe chironemi | Chironemus marmoratus | UK | AJ228780 | Littlewood & Olson, 2001 |
| Pseudobenedeniella johnstoni sp. n. | Notothenia coriiceps | West Antarctica | PP430573, PP430574, PP430575, PP430576 | Present study |
| Pseudobenedenia coriicepsi | Notothenia coriiceps | West Antarctica | OR289962, OR289963, OQ803310, Q803312 | Rubtsova et al., 2023 |
| Benedenia sp. | Dasyatis pastinaca | Turkey | MK106094 | Turgay, 2018* |
| 28S gene | ||||
| Neobenedenia sp. | Larimichthys polyactis | South Korea | OM333244 | Seo, 2022* |
| Neobenedenia girellae | Rachycentron canadum | Australia | MW690094 | Brazenor et al., 2018 |
| Neobenedenia girellae | Lates calcarifer | Australia | MH843708 | Brazenor et al., 2018 |
| Neobenedenia girellae | Trachinotus blochii | South Korea | MT549677 | Nam et al., 2020* |
| Neobenedenia melleni | Epinephelus sp. | Vietnam | EU707805 | Dang et al., 2011* |
| Neobenedenia sp. | Seriola rivoliana | Ecuador | MK202451 | Sepúlveda & González, 2019 |
| Neobenedenia melleni | Seriola dumerili | China | JN797596 | Ding et al., 2011* |
| Neobenedenia sp. | Paralabrax humeralis | Chile | MK202450 | Sepúlveda & González, 2019 |
| Neobenedenia sp. | Cheilodactylus variegatus | Chile | MT982168 | Taborda et al., 2023 |
| Neobenedenia sp. | Aplodactylus punctatus | Chile | MK202438 | Sepúlveda & González, 2019 |
| Neobenedenia sp. | Anisotremus scapularis | Chile | MK202439 | Sepúlveda & González, 2019 |
| Neobenedenia sp. | Sphoeroides annulatus | Mexico | AY486150 | Whittington et al., 2004 |
| Allobenedenia dischizosepta | Acanthistius patachonicus | Argentina | MH929436 | Bagnato et al., 2022 |
| Allobenedenia epinepheli | Epinephelus sp. | Vietnam | EU707801 | Dang et al., 2011* |
| Benedenia sciaenae | Argyrosomus japonicus | Australia | FJ971970 | Perkins et al., 2009 |
| Encotyllabe chironemi | Chironemus marmoratus | Australia | AF382054 | Olson & Littlewood, 2002 |
| Benedenia sekii | Chrysophrys auratus | Australia | FJ971971 | Perkins et al., 2009 |
| Benedenia lutjani | Gracilobenedenia lutjani | Japan | AY033939 | Whittington et al., 2001 |
| Benedenia rohdei | Seriola quinqueradiata | Japan | AY033940 | Whittington et al., 2001 |
| Benedenia seriolae | Seriola quinqueradiata | Japan | KC768341 | Sepúlveda & González, 2019 |
| Benedenia humboldti | Seriola lalandi | USA | MW575871 | Baeza & González, 2021 |
| Benedenia epinepheli | Epinephelus sp. | Vietnam | EU707803 | Dang et al., 2011* |
| Benedenia sargocentron | Sargocentron spiniferum | China | JN797597 | Ding et al., 2011* |
| Neoentobdella natans | Pastinachus sephen | Australia | FJ972009 | Perkins et al., 2009 |
| Entobdella stenolepis | Hippoglossus stenolepis | Canada | FJ971991 | Perkins et al., 2009 |
| Entobdella hippoglossi | Hippoglossus hippoglossus | UK | AY486151 | Whittington et al., 2004 |
| Capsaloides cristatus | NA | China | JN711434 | Yang, 2011* |
| Nasicola klawei | Thunnus albacares | USA | HQ721186 | Bullard et al., 2011 |
| Capsala martinieri | Mola mola | UK | AF382053 | Olson & Littlewood, 2002 |
| Capsala laevis | Istiophorus platypterus | China | JN980396, JN980397 | Yang & Hu, 2011* |
| Pseudobenedeniella johnstoni sp. n. | Notothenia coriiceps | West Antarctica | PP430577, PP430578, PP430579, PP430580 | Present study |
| Pseudobenedenia coriicepsi | Notothenia coriiceps | West Antarctica | OR295461, OR295462, OQ820944, OQ820945 | Rubtsova et al., 2023 |
| Neoentobdella taiwanensis | Taeniura meyeni | Taiwan | FJ972010 | Perkins et al., 2009 |
An asterisk (*) shows the unpublished status of species on the GenBank database. NA shows no information is available about the host species
Two specimens of Pseudobenedeniella johnstoni sp. n. fixed in 70 % ethanol were processed according to standard procedures (Lee, 1993). The Helios Nanolab 600 was equipped with an energy-dispersive X-ray analysis (EDXA) TEAM Pegasus system (Mahwah, NJ) with an Octane Plus detector. EDXA analyzed the sectioned anterior hamulus cuts and its edge, anterior body end, and haptor. EDXA spectra from the mentioned areas were collected using an accelerating voltage of 15 kV and a probe current of 1.4 nA. Data collected included images of the displayed spectra and the raw collected data. The TEAM software generated relative elemental percentages.
The authors declare that they have observed all applicable ethical standards.
Examination of the fresh material collected from N. coriiceps revealed morphological differences between our specimens and P. branchialis described by Timofeeva et al. (1987). After comparing published data, we consider our samples a new species, Pseudobenedeniella johnstoni sp. n., as described below.
Description of Pseudobenedeniella johnstoni sp. n. (Figs. 1a, 2a, Table 3)

a – The anatomy of an adult specimen of Pseudobenedeniella johnstoni sp. n. in ventral view: ah, anterior hamulus; ag, accessory gland; ap, adhesive pad; as, accessory sclerite; co, common genital opening; e, eye; eg, egg; g, germarium; gt, Goto glands; ha, haptor; m, mouth; mr, muscular rim of haptor; ot, ootype; ph, pharynx; pe, penis; ph, posterior hamulus; s, muscular sucker; t, testis; u, uterus, v, vitellarium; va, vagina; vd, vitelline duct; vl, marginal valve; vr, vitelline reservoir; vs, vas deferens. Scale bar: 1 mm. b – Sclerotized structures of haptor of Pseudobenedeniella johnstoni sp. n.: mh, marginal hooklet (scale bar 0.02 mm); ah, anterior hamulus, ph, posterior hamulus (scale bar 0.1 mm); as, accessory sclerites (variations of shape), scale bar 0.07 mm. c – Schematic drawing of clamp-shaped haptor of Pseudobenedeniella johnstoni sp. n.: s, septum; o, opening of haptor; vl, marginal valve.

a – Microscopic image of carmine-stained adult of Pseudobenedeniella johnstoni sp. n. Scale bar: 1 mm. b – Haptor of Pseudobenedeniella johnstoni sp. n. showed in profile. Note peduncle (arrow). c – Haptor of Pseudobenedeniella johnstoni sp. n. showed in its closed state. d – Juvenile specimen of Pseudobenedeniella johnstoni sp. n.
Morphometric characteristics of two species of Pseudobenedeniella from nototheniid fish in two localities.
| Host | Notothenia rossi | Notothenia coriiceps |
|---|---|---|
| Parasite | Pseudobenedeniella branchialis (Timofeeva et al., 1987) | Pseudobenedeniella johnstoni sp. n. |
| Authority | Timofeeva et al. (1987) | Present study |
| Sample size | 15 | 27 |
| Location | gills | gills |
| Type locality | South Georgia Island (54°30′28″S, 36°34′32″W)* | Galindez Island (65°15′S, 64°16′W) |
| Body length | 4.7 – 8.1 (6.3 ± 0.3) | 3.85 – 6.75 (5.54 ± 0.71) |
| Body width | 1.8 – 2.6 (2.2 ± 0.1) | 1.3 – 3.0 (2.17 ± 0.39) |
| Haptor diameter | 1.4 – 2.0 (1.7 ± 0.07) | 0.93 – 2.25 (1.8 ± 0.32) |
| Body width to haptor diameter ratio | 1.29 – 1.37 | 1.17 |
| Accessory sclerite length | 0.04 – 0.10 (0.07 ± 0.010) | 0.05 – 0.13 (0.07 ± 0.01) |
| Anterior hamulus length | 0.29 – 0.35 (0.32 ± 0.01) | 0.23 – 0.47 (0.33 ± 0.041) |
| Anterior hamulus shape | Cylindroid shaft, sharply recurved blade (according to Fig. 3 in Timofeeva et al. (1987), “without pronounced blade” ** | Widen (wing-like) shaft, serrated on one side, curved sickle-shaped with pronounced blade |
| Posterior hamulus length | 0.15 – 0.22 (0.18 ± 0.01) | 0.07 – 0.24 (0.18 ± 0.03) |
| Posterior hamulus shape | Short and cylindroid shaft, no serrations | Short and broad shaft, serrated distally |
| Haptor marginal valve width | 0.15 – 0.18 (0.16 ± 0.01) | 0.09 – 0.14 (0.12 ± 0.01) |
| Sucker diameter/width × length | 0.35 – 0.60 (0.43 ± 0.02) | 0.25 – 0.88 (0.63 ± 0.12) × 0.31 – 1.00 (0.53 ± 0.13) |
| Pharynx length × width | 0.46 – 0.67 (0.57 ± 0.02) × 0.64 – 0.81 (0.70 ± 0.02) | 0.23 – 0.75 (0.47 ± 0.09) × 0.36 – 0.95 (0.65 ± 0.14) |
| Germarium length × width | 0.37 – 0.51 (0.43 ± 0.02) × 0.37 – 0.59 (0.48 ± 0.02) | 0.23 – 0.58 (0.43 ± 0.08) × 0.36 – 0.57 (0.52 ± 0.07) |
| Testis length × width | 0.85 – 1.37 (1.03 ± 0.04) × 0.42 – 0.77 (0.66 ± 0.03) | 0.62 – 1.20 (0.96 ± 0.12 × 0.40 – 0.83 (0.59 ± 0.07) |
| Penis length × width | 0.48 – 0.71 (0.59 ± 0.03 × 0.20 – 0.30 (0.24 ± 0.02) | 0.46 – 1.43 (0.73 ± 0.12) × 0.16 – 0.62 (0.31 ± 0.05) |
| Penis shape | “Bottle-shaped”** | Pear-shaped |
| Egg length × diameter | 0.18 – 0.21 (0.19 ± 0.01)×0.09 – 0.14 (0.12 ± 0.01) | 0.16 – 0.28 (0.22 ± 0.02)×0.09 – 0.16 (0.13 ± 0.02) |
| Egg shape | “Tetrahedral shaped”**, both egg ends of same shape, one end has long coiled filament | Ovoid, more pointed anterior pole, posterior pole blunt with long coiled filament |
| Vagina outer diameter | 0.22*** | 0.14 – 0.25 (0.17 ± 0.04) |
| Vagina inner diameter | 0.11*** | 0.05 – 0.12 (0.08 ± 0.02) |
| Vagina shape | “Short, opens near vitelline reservoir”** | Has wide outer muscular part, and narrow inner part, possibly sclerotized |
bolded statements are extremes
quote from Timofeeva et al. (1987)
based on drawing and data in the text in Timofeeva et al. (1987) using the scale bar provided

a – Flattened haptor of Pseudobenedeniella johnstoni sp. n. with well-seen sclerotized structures in profile (ah, anterior hamulus; as, accessory sclerite; ph, posterior hamulus), close view. Scale bar 0.1 mm. b – Marginal hooklet of Pseudobenedeniella johnstoni sp. n. (arrow). Inset: close view. Scale bar 0.02 mm.
Type locality: coastal waters of Galindez Island (Argentine Islands, West Antarctica; 65°15′ S, 64°16′ W).
Type host: Notothenia coriiceps Richardson.
Site of infection: gills.
Etymology: This species is named after Dr. Thomas Harvey Johnston, a leading Australian biologist and parasitologist of the XX century, whose input into the knowledge of Antarctic fauna is priceless.
Material studied for description: 27 specimens stained with acetocarmine, four specimens used for DNA analysis, and two specimens used for EDXA.
Deposited specimens: holotype, paratype, and vouchers HWML-217721, HWML-217722, HWML-217723, University of Nebraska’s State Museum, Harold W. Manter Laboratory, Lincoln, Nebraska, USA.
Gene sequences. The 18S and 28S genes of ribosomal RNA sequences were deposited in GenBank under accession numbers PP430573–PP430576 (18S) and PP430577–PP430580 (28S).
Description. Body elongated-oval, total length 3.85 – 6.75 (5.54 ± 0.71), width 1.3 – 3.0 (2.17 ± 0.39) (Table 3, Figs. 1a, 2a). Haptor in its typical (closed) position oval (Figs. 1a, c, 2a, b, c), attached to host tissues by clamping of gill lamellae, diameter 0.93 – 2.25 (1.8 ± 0.32), folded in half at equator and acts like a valve (Figs. 1a, c, 2b, c). Average body width to haptor ratio 1.17. Seven peripheral septae with well-developed muscular peripheral ridges present (Fig 1c, 2c). Main haptor armament includes one pair of well-developed anterior hamuli, adjacent to them smaller pair of posterior hamuli, and one pair of accessory sclerites (Figs. 1b, 3a). Marginal hooklets (0.02) situated on the perimeter of the muscular rim of haptor (Fig. 1b, 3b, c). Accessory sclerites (Fig. 1b, 3a) tiny, irregularly shaped 0.05 – 0.13 (0.07 ± 0.01), appearing degenerate. Anterior hamuli 0.23 – 0.47 (0.33 ± 0.04) slightly curved with sickle-shaped pronounced blade (Fig. 1b, 3a); its shaft widens to middle and then narrows to distal end, serrated on one side. Distal end of anterior hamulus appears thin and soft, while anterior end, with a sickle-shaped blade, is always firm (Figs. 1b, 3a). Posterior hamuli (Figs. 1b, 3a) with shaft that widens distally with serrated uneven end, 0.07 – 0.24 (0.18 ± 0.03). Anterior and posterior hamuli adjacent, in posterolateral septae of haptor (Figs. 1a, c, 3a). Haptor surrounded by thick muscular rim and thin folding marginal valve (Figs. 1a, 1c, 2b, c, d), its width 0.09 – 0.14 (0.12 ± 0.01) (Figs. 1a, 1c). Anterior attachment organ (prohaptor) wide, bladed with slight cleft (Figs. 1a, 2a) and adhesive pads (Fig. 1a) on both sides, along the front-end openings of head glands. Pair of muscular suckers on ventral side 0.25 – 0.88 (0.63 ± 0.12) × 0.31 – 1.00 (0.53 ± 0.13) (Figs. 1a, 2a, d). Muscular mouth leading to glandular pharynx 0.23 – 0.75 (0.47 ± 0.09) × 0.36 – 0.95 (0.65 ± 0.14) (Figs. 1a, 2a). Two pairs of eyes on dorsal side of body in front of pharynx (Figs.1a, 2a). Common genital opening on ventral side, sinistrally of pharynx (Figs. 1a, 4a), under sinistral sucker. Compact rounded germarium 0.23 – 0.58 (0.43 ± 0.08) × 0.36 – 0.57 (0.52 ± 0.07) in central part of body, with noticeable chamber in it (Figs. 1a, 2a, d, 4a). Diffuse follicular vitellarium fills all body in adults (Figs. 1a, 2a) and is less developed in juveniles (Fig. 2d), covering intestinal diverticula and leaving uncovered only central part occupied by reproductive system. Vagina outer muscular part diameter 0.14 – 0.25 (0.17 ± 0.04), inner, possibly sclerotized part diameter 0.05 – 0.12 (0.08 ± 0.02), situated on the sinistral side of the body anterior to the vitelline reservoir (Figs. 1a, 4a). Vitelline ducts flow into vitelline reservoir from both sides of the body. Two oval testes 0.62 – 1.20 (0.96 ± 0.12) × 0.40 – 0.83 (0.59 ± 0.07) symmetrically posterior to ovary (Figs. 1a, 2a, d, 4a), slightly postequatorial to the middle part of the body. Penis pear-shaped, 0.46 – 1.43 (0.73 ± 0.12) × 0.16 – 0.62 (0.31 ± 0.05) (Figs. 1a, 4a), contains accessory gland and fleshy penis, which is capable of protrusion. Long coiled vas deference accommodates a large number of sperm cells, making a loop on the dextral side above vitelline reservoir, coiling to the sinistral side, and leading to penis. Goto glands detected posteriorly to testes (Figs. 1a, 2a). The distal part of ootype usually has one mature egg of characteristic ovoid shape, 0.16 – 0.28 (0.22 ± 0.02) × 0.09 – 0.16 (0.13 ± 0.02) anterior pole more pointed, and long coiled filament on its more blunt posterior pole (Figs. 1a, 4a). In immature specimens, a few tiny eggs are sometimes seen.

a – Schematic drawing of the reproductive system of Pseudobenedeniella johnstoni sp. n.: ag, accessory gland; co, common genital opening; ch, germarium chamber; eg, egg; g, germarium; ot, ootype; p, penis; va, vagina; vd, vitelline duct; vr, vitelline reservoir; vs, vas deferens; t, testis; u, uterus. Insets: variation of eggs (eg); vagina (va). b – Modified drawing of the reproductive system of Pseudobenedeniella branchialis from Timofeeva et al. (1987). c – Comparative drawings of silhouettes of anterior hamuli (AH) and posterior hamuli (PH) of Pseudobenedeniella johnstoni sp. n. (j) and Pseudobenedeniella branchialis (br) [modified from Timofeeva et al. (1987)].
Pseudobenedeniella johnstoni sp. n. was differentiated from P. branchialis described by Timofeeva et al. (1987) by different shapes of anterior and posterior hamuli (see Figs. 1b, 3a), namely, by the presence of sickle-shaped blade of anterior hamulus and its unique shape of the shaft, that widens to the middle part and then narrows distally, one side of the shaft is serrated, smaller posterior hamulus with characteristic broad shaft unevenly serrated in the distal end, more extensive parameters of the penis and its pearlike shape, smaller vagina diameter, by body width to haptor diameter ratio, different egg shape, different host species and different type locality in Antarctic waters (Table 3).
The type material of Pseudobenedeniella branchialis Timofeeva, Gaevskaya, Kovaljova, 1987 is stored in the Zoology Institute (Saint Petersburg, Russia) (Timofeeva et al., 1987). Unfortunately, our repeated attempts to contact the Curator of the Collection and ask for the type of material for examination were ignored. Therefore, the present comparison of P. johnstoni sp. n. with P. branchialis was based on the published description by Timofeeva et al. (1987), using the authors’ drawings and morphometrical information data.
To better illustrate our findings, we provided our original drawings of specific taxonomically important hamuli and reproductive system characteristics and modified drawings by Timofeeva et al. (1987) (Figs. 4a–c).
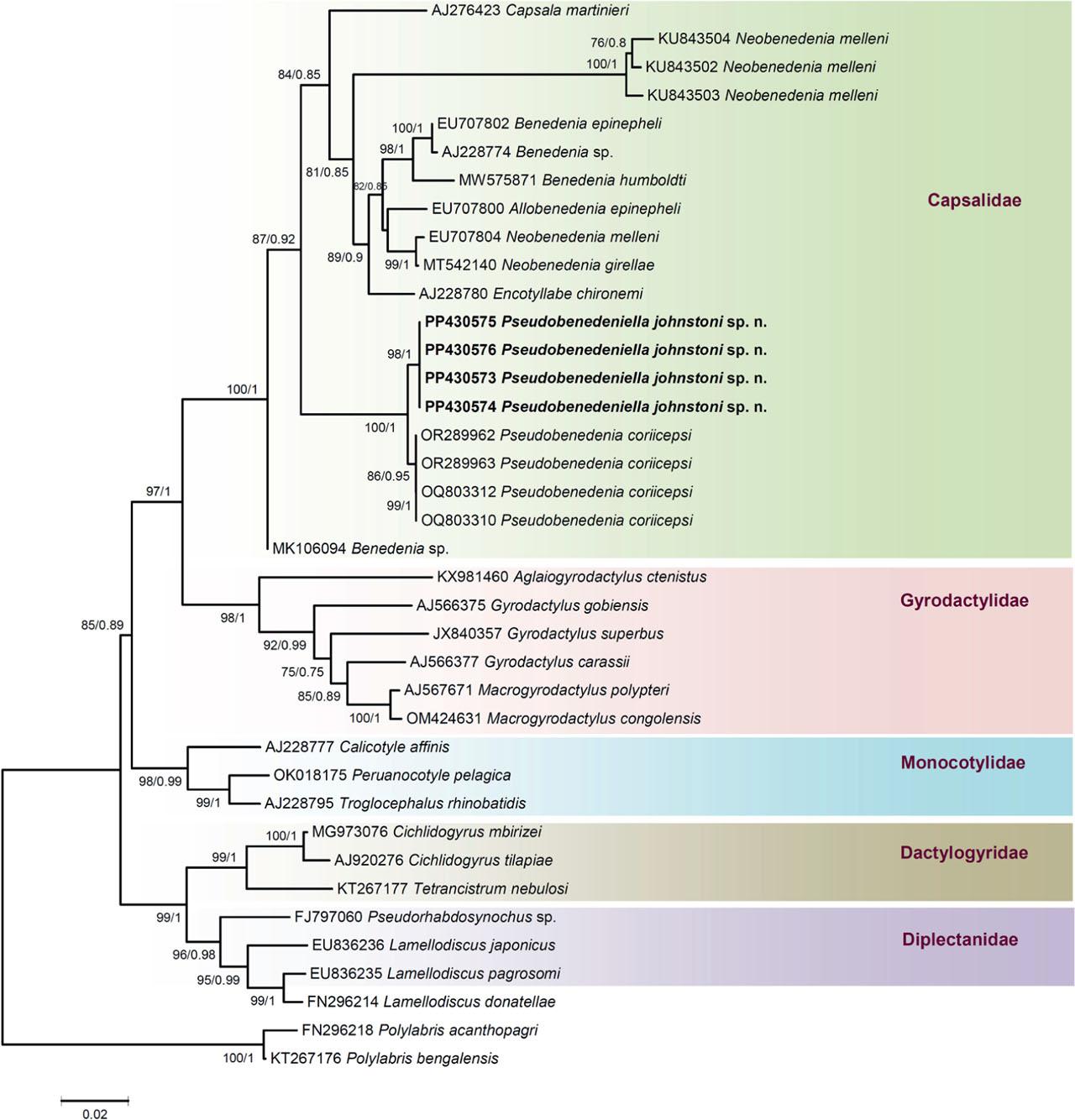
ML and BI analyses of 18S and 28S gene sequences produced almost identical trees (Figs. 5 and 7). Nucleotide sequence data supported the position of Pseudobenedeniella johnstoni sp. n. and formed a well-supported clade in the family Capsalidae.

Phylogenetic tree based on the 18S sequence data showing the relationships of Pseudobenedeniella johnstoni sp. n. Bootstrap values and Bayesian posterior probabilities shown next to the nodes as ML/BI. Bootstrap support values >70 for ML and >0.70 for Bayesian posterior probabilities are shown. Species sequenced in this study are in bold, and the GenBank accession numbers are listed along with the species names. Scale bars represent the branch length. Families are indicated on the right side.

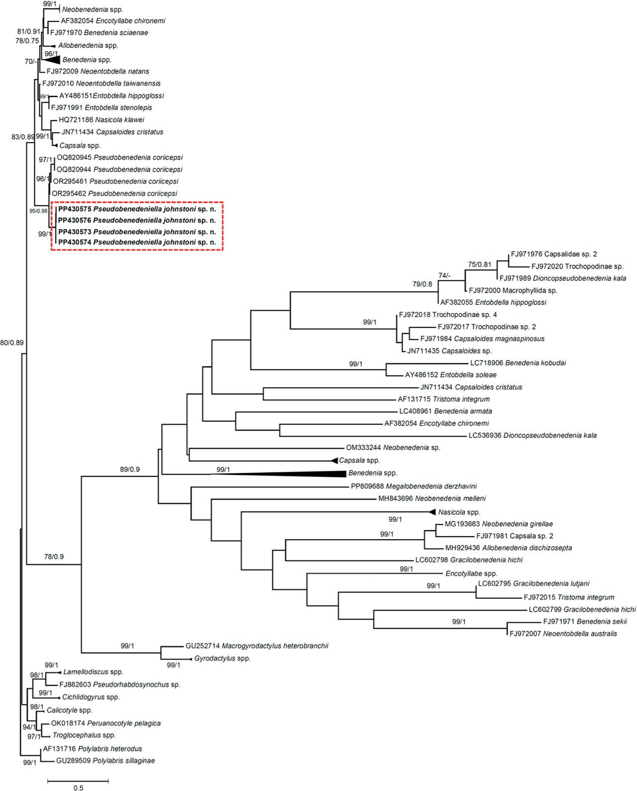
A phylogenetic tree of capsalid taxa produced from maximum likelihood and Bayesian inference analyses of the 28S nuclear sequence data for the Capsalidae with outgroup taxa. ML bootstrap and PP values are indicated with each node as ML/BI. Species in the red box are sequenced during the present study.

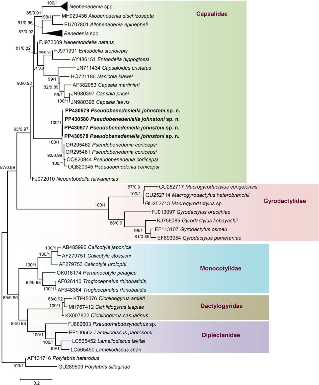
A phylogenetic tree was constructed using data from 28S rDNA sequences of Pseudobenedeniella johnstoni sp. n. and other monogeneans. Values shown at the nodes indicate posterior probabilities from ML analysis (>70) and BI posterior probabilities (>0.70). GenBank accession numbers precede species names. The scale bar indicates the expected number of substitutions per site. Species sequenced in the current study are shown in bold. Families are displayed on the right side.
The alignment of the 18S rDNA dataset for the Pseudobenedeniella johnstoni sp. n. from two isolates along with sequences for representatives of the families Capsalidae, Gyrodactylidae Cobbold, 1864, Monocotylidae Taschenberg, 1879, Dactylogyridae Bychowsky, 1933, and Diplectanidae Monticelli, 1903 retrieved from ISND was used for phylogenetic analysis. Some taxa were not included in analyses because GenBank’s 18S sequences were unavailable. Pseudobenedeniella johnstoni sp. n. isolates showed only 0.006 % intraspecific pairwise genetic distance. Both ML and BI phylogeny based on the 18S dataset (Fig. 5) represented firmly resolved grouping at the family level. Pseudobenedeniella johnstoni sp. n. received strong branch support by both ML and BI (BP=100 and PP=1) (Fig. 5). In the 18S tree, the Capsalidae family represented by species of the genera Capsala Bosc 1811, Encotyllabe Diesing 1850, Benedenia Diesing 1858, Pseudobenedenia Johnston, 1931, Neobenedenia Yamaguti 1963, and Allobenedenia Yamaguti 1963 that resolved in a separate clades. Finally, a strong connotation between P. johnstoni sp. n. and P. coriicepsi showing the sister-group relationship situated on the same clade (Fig. 5). The pairwise genetic distance among P. johnstoni sp. n. and P. coriicepsi showed 1.57 – 1.46 % nucleotide variability.
Newly generated Pseudobenedeniella johnstoni sp. n. sequences showed low overall intraspecific genetic divergence for the 28S gene of 0 – 0.005 %. We have generated two 28S trees for the new species; the first tree (Fig. 6) corroborated a far-related capsalid species to show and support the distinct species status of P. johnstoni; the second tree (Fig. 7) showed a comparison with closely related capsalid species in the family Diplectanidae. The main clade of the family Capsalidae represented the following genera: Capsala, Entobdella Blainville et Lamarck 1818, Encotyllabe, Benedenia, Pseudobenedenia, Capsaloides Price 1936, Neobenedenia, Allobenedenia, Nasicola Yamaguti 1968, and Neoentobdella Kearn et Whittington 2005 (Fig. 7). The 28S analysis of P. johnstoni sp. n. shows formed a strongly supported clade, sister to a clade representing P. coriicepsi (BP=100 and PP=1) (Fig. 7).
The percent weights of phosphorus (P), sulfur (S), and calcium (Ca) of three different parts of the body of Pseudobenedeniella johnstoni sp. n. obtained by the EDXA are shown in Table 4. The highest level of P was observed at the anterior end of the body and prominent S – at the anterior hamulus edge.
The percent weights of phosphorus (P), sulfur (S), and calcium (Ca) in the attachment body parts of Pseudobenedeniella johnstoni sp. n. and Pseudobenedenia coriicepsi from Antarctic rockcod Notothenia coriiceps from the coastal waters of Galindez Island, West Antarctica obtained by the EDXA
| Pseudobenedeniella johnstoni sp. n. Present study | Pseudobenedenia coriicepsi (from Rubtsova et al., 2023) | |||||
|---|---|---|---|---|---|---|
| Location on fish body | gills | skin | ||||
| Element, % | P | S | Ca | P | S | Ca |
| Anterior body end | 0.87 | 1.54 | 1.59 | 0.25 | 0 | 1.45 |
| Haptor | 0 | 0.51 | 1.12 | 0 | 1.3 | 2.38 |
| Anterior hamulus edge | 0.04 | 8.06 | 1.54 | 0.01 | 0.01 | 0.67 |
| Anterior hamulus center | 0 | 3.97 | 0.68 | 0.44 | 8.83 | 1.95 |
This study documents the presence of a new monogenean species that parasitizes Antarctic black rockcod N. coriiceps; therefore, three specific monogenean species were found to parasitize this fish host – Gyrodactylus coriicepsi infecting the gills (Rokicka et al., 2009), Pseudobenedenia coriicepsi (Rubtsova et al., 2023) infecting body surface and Pseudobenedeniella johnstoni sp. n. infecting the gills. Our new species, Pseudobenedeniella johnstoni sp. n., having basic features of the genus Pseudobenedeniella infecting the gills and having valve-like haptor with seven septae, showed several morphological and morphometrical differences with P. branchialis. A thorough investigation of the morphology of sclerotized structures in the haptor and reproductive system, combined with data on different fish host species and geographically separated type localities, strongly supports the conclusion of reproductive isolation for this species.
The discovery of this new species was possible because of our close attention to the localization of the parasite on the body of the fish host (gills) and the detailed examination of the fine morphology of haptor attachment structures. Gill monogeneans have a different mode of attachment to the host tissues (Gusev, 1983, 1985). To the best of our knowledge, only representatives of the family Capsalidae possess the accessory sclerites; moreover, for a long time, Capsalidae were considered to have three pairs of hamuli. Llewellyn (1963) suggested calling these structures “accessory sclerites” despite the presence of two other pairs of true hamuli. Kearn (1963) indicated that these structures originated from marginal hooks in the early stages of embryogenesis. Cases of full or partial reduction of accessory sclerites and anterior hamuli in Capsalids are connected to changes in their mode of attachment to the host’s tissues. The original type of attachment in capsalids is the suction of a saucer-like haptor to a relatively smooth body surface of their hosts with simultaneous clamping tissues between anterior hamuli and accessory sclerites. Kearn (1964) and Willams et al. (1973) studied the mechanism of this type of attachment. Accessory sclerites are well-developed in the close to Pseudobenedeniella genus Pseudobenedenia and play an essential role in attachment on the skin of saucer-like haptor (Williams et al., 1973). The well-developed muscular rim of the haptor (Figs 1a, c, 2a) in Pseudobenedeniella is another feature that indicates that the haptor is being used as a clamping device to hold on to a host gill lamellae.
The morphology of the haptor’s attachment structures and peculiarities of the reproductive system are characteristic features of differentiation between monogenean species (Gusev, 1983, 1985; Bykhovsky,1957; Poulin, 2001). To make possible the detailed examination of the haptor attachment structures, we performed a microsurgical action on these monogeneans: cutting the haptors and pressing them between slide and cover glass in the drop of glycerin jelly following Gusev (1983). The only way to correctly see the sclerotized structures of the haptor after such manipulation was by using differential interference contrast; light microscopy was found to be uninformative (Rubtsova, 2009). In the original description of P. branchialis (Timofeeva et al., 1987), the authors performed the same procedure, explicitly indicating that they “cut haptor from unpressed fixed specimens and studied it separately – to study its morphology” and some of the haptors they “even opened up” [see p. 85 in Timofeeva et al. (1987)]. That means that authors observed sclerotized structures of P. branchialis in profile; nevertheless, they stated that “anterior hamuli have no expressed blade.” While looking at our specimens of Pseudobenedeniella johnstoni sp. n., we observed the characteristic shape of the blade that somewhat resembled the head of a bird with a beak (Figs. 1b, 4c [AH, j]). Timofeeva et al. (1987) depicted a hamulus with a hook-shaped, sharply recurved blade (Fig. 4c [AH, br]). Also, the base of the anterior hamulus in P. johnstoni sp. n. specimens widened in the middle. Then, it narrowed to the distal part, which somewhat resembled the shape of the stretched bird’s wing, with serrations on one side (Figs. 1b, 3a, 4c [AH, j]). In the 15 specimens examined by Timofeeva et al. (1987), such details were not marked either graphically (Fig. 4c [AH, br]) or verbally; the distal part of the anterior hamulus in P. branchialis was depicted as narrow, cylindrical along all lengths from the base to the blade (Fig. 4c [AH, br]). Also, some differences were detected in the shape of the posterior hamulus. The shape of the posterior hamulus in P. branchialis has a cylindrical shaft of equal width along its length from the proximal to the distal part (Fig. 4c [PH, br]). In contrast, our P. johnstoni sp. n. specimens have a characteristically widened serrated distal end in their shaft (Fig. 4c [PH, j], Table 3).
The reproductive system of Pseudobenedeniella johnstoni sp. n. differed from the reproductive system of P. branchialis by the larger average size of the penis and by its shape (Figs. 4a, b, Table 3), by the average inner and outer diameters of the vagina (Fig. 4a, b, Table 3), egg shape and size of the eggs (Figs. 4a, b, Table 3). All the above differences verify the reproductive isolation of these two species. Different fish host species are usually parasitized by specific monogenean species (Scheifler et al., 2022). The distance between the type location of the habitat of N. rossii, the host of P. branchialis, and the type location of N. coriiceps, the host of our new species, is about 2000 km and is also a significant factor of geographical isolation. According to Dewitt et al. (1990), N. coriiceps inhabits mainly shallow water shelf areas of West Antarctica. Therefore, different shapes of anterior and posterior hamuli, eggs, and habitats on the gills of varying host species from geographically distant parts of Antarctica support the new species described herein.
We utilized EDXA to analyze attachment structures, presenting new data on the composition and functionality of these adaptive structures. New data on the percent weights P, S, and Ca in different parts of the body obtained with EDXA for Pseudobenedeniella johnstoni sp. n. in this study are only known for P. coriicepsi within the Capsalidea family (Rubtsova et al., 2023). Therefore, here we provided a comparison of these parameters (Table 4) as critical, descriptive characters, the same as morphometric measurements or gene-sequencing data analyzed for monogeneans (Rubtsova et al., 2018; Rubtsova & Heckmann, 2019) and for other groups of helminths before (Amin et al., 2019, 2023). Inclusively, our study generated the first molecular data for any species of the genus Pseudobenedeniella; also, we performed comparative sequence analyses of two genes (18S and 28S) and made phylogenetic reconstructions for P. johnstoni n. sp. According to 18S and 28S rDNA phylogenetic inference, the ML and Bayesian trees derived both placed Pseudobenedeniella johnstoni n. sp. as sister taxa to a skin monogenean P. coriicepsi, both parasitizing the same host – Antarctic rockcod N. coriiceps in coastal waters of West Antarctica. The phylogenetic tree shows that P. johnstoni sp. n. is positioned close to P. coriicepsi, which perfectly agrees with the likely site switching on the same host. Apparently, Pseudobenedenia coriicepsi adapted to a new location in gill chambers and evolved into a new form adjusted to a new habitat on the gills. This new form must have modified the attachment apparatus from a sucker-like to a clamp-like haptor. Another example of a comparably unique case of clamp-like morphology of haptor is known for another gill monogenean, Pseudallobenedenia opakapaka Yamaguti 1966 (Yamaguti, 1968).
Thus, the integrated approach we took in this study of a new monogenean species highlights the significance of documenting monogenean diversity, contributing to increased knowledge of Antarctic biodiversity, and helping to conserve these unique ecosystems in the face of global warming and human activities.