Mononchida members are predatory nematodes distributed worldwide (Ahmad & Jairajpuri, 2010; Shokoohi & Moyo, 2022). Mylonchulus for the first time reported by Coetzee (1966) reported in South Africa, including M. brachyuris (Bütschli, 1873) Cobb, 1917; M. cereris Coetzee, 1967; M. hawaiiensis (Cassidy, 1931) Goodey, 1951; M. lacustris Cobb in Cobb, 1915; M. polonicus (Stefanski, 1915) Cobb, 1917 and M. sigmaturus Cobb, 1917. Next, M. minor (Cobb, 1893) Cobb, 1916 was reported by De Bruin and Heyns (1992). Besides, no molecular support of the described Mylonchulus from South Africa was provided. However, during a research visit to Magoebaskloof mountain, a population of M. hawaiiensi was recovered from a Kikuyu grass (Cenchrus clandestinus).
Therefore, the present work aims were 1) to study the morphology of M. hawaiiensis and 2) to study the molecular characters of M. hawaiiensis based on rDNA.
Samples from Magoebaskloof mountain (GPS coordinates: 23°51′23.0″S 29°57′26.7″E), in Limpopo Province, South Africa, were collected in March 2022 (Fig. 1). Nematode extraction was achieved using the Whitehead and Hemming tray method (Whitehead & Hemming, 1965; Shokoohi, 2022). Extracted individuals were fixed with a hot 4 % formaldehyde solution (except those specimens used for molecular analyses), transferred to anhydrous glycerin utilizing the method of De Grisse (1969), and mounted on permanent glass slides. The glass slide with a paraffin ring in the middle was used to fix the nematodes permanently. Then, the ring was covered by a coverslip, heated up, and left to get solid. The specimens for molecular analyses were freshly taken and transferred to the PCR tube. The specimen processing for molecular study, morphometrics, and microscopic morphological studies was done at the Aquaculture Research Unit (ARU) of the University of Limpopo. No stain was used for morphological observations.

Sampling location for M. hawaiiensis in Magoebaskloof mountain of Limpopo Province, South Africa. (A) South Africa map. (B) Magoebaskloof mountain. (C) sampling site.
Measurements of specimens mounted on permanent slides were taken, and de Man’s (1881) indices were calculated. Drawings were made using a camera attached to a Zeiss microscope (Axio Lab, A series; Germany) at the Aquaculture Research Unit, University of Limpopo. Micrographs Pictures were taken under a Nikon Eclipse 80i light microscope provided with differential interference contrast optics (DIC) and a Nikon Digital Sight DS-U1 camera (Nikon, Tokyo, Japan). Micrographs were edited using Adobe® Photoshop® CS.
To evaluate the morphological variations between the populations of M. hawaiiensis, a principal component analyses (PCA) with different morphological traits were conducted. PCA analyses were carried out in XLSTAT (Addinsoft, 2007). Various morphometric features were obtained from fixed nematodes, and the available literature, including an average of body length, a, b, c, c′, V, lip region width, buccal cavity length, buccal cavity width, dorsal tooth apex, and tail length were included in the PCA analyses.
Before their analysis, the measures were normalized by the Log10 as used for morphometric data provided by Nattero et al. (2017) using XLSTAT software (Addinsoft, 2007). The scores values were determined for each species based on each of the principal components, and the scores for the first two components were used to form a two-dimensional plot (F1 and F2) of each isolate based on the eigenvalues given by the software XLSTAT.
DNA extraction was done using the Chelex method (Shokoohi et al., 2023). Three specimens of M. hawaiiensis were hand-picked with a fine-tip needle and transferred to a 1.5 ml Eppendorf tube containing 10 μl double distilled water. The nematodes in the tube were crushed with the tip of a fine needle and vortexed. Thirty microliters of 5 % Chelex® 50 and 2 μL of proteinase K were mixed into the microcentrifuge tube containing the crushed nematodes. The microcentrifuge tube with the nematode lysate was incubated at 56 °C for two hours and then set at 95 °C for 10 minutes to deactivate the proteinase K and finally spun for 2 min at 16000 rpm (Shokoohi, 2022). The supernatant was extracted from the tube and stored at −20 °C. Following this step, the forward and reverse primers, SSU R26 (5′-CATTCTTGGCAAATGCTTTCG–3′); 18s (5′-TTGATTACGTCCCTGCCCTTT–3′) and 26s (5′-TTTCACTCGCCGTTACTAAGG–3′) (Vrain et al., 1992; Blaxter et al., 1998), were used in the PCR reactions for partial amplification of the 18S, and 28S rDNA regions, respectively. PCR was conducted with eight μl of the DNA template, 12.5 μl of 2X PCR Master Mix Red (NEB, UK), one μl of each primer (10 pmol μl−1), and ddH2O for a final volume of 30 μl. The amplification was processed using an Eppendorf master cycler gradient (Bio-Rad, USA), with the following program: initial denaturation for 3 min at 94 °C, 37 cycles of denaturation for 45 s at 94°C; 54 °C, and 56 °C annealing temperatures for 18S and ITS rDNA, respectively; extension for 45 s to 1 min at 72 °C, and finally an extension step of 6 min at 72 °C followed by a temperature on hold at four 4 °C. After DNA amplification, 4 μl of product from each tube was loaded on a 1 % agarose gel in TBE buffer (40 mM Tris, 40 mM boric acid, and one mM EDTA) for evaluation of the DNA bands. The bands were stained with safe view classic (Applied Biological Materials Inc. (abm), Richmond, Canada) and visualized and photographed on a UV transilluminator. The amplicons of each gene were stored at −20 °C. Finally, Inqaba Biotech (South Africa) purified the PCR products for sequencing. Also, as outgroups, Bathyodontus mirus Andrássy, 1956 (FJ969116), and B. cylindricus Fielding, 1950 (AY552964) were used for 18S rDNA trees. Besides, Mermis nigrescens Dujardin, 1842 (KF886021) was used for ITS rDNA outgroup. The ribosomal DNA sequences were analyzed and edited with BioEdit (Hall, 1999) and aligned using CLUSTAL W (Thompson et al., 1994). Phylogenetic trees were generated using the Bayesian inference method as implemented in the program MrBayes 3.1.2 (Ronquist & Huelsenbeck, 2003). The GTR+I+G model was selected for the 18S, and ITS rDNA trees using jModeltest 2.1.10 (Guindon & Gascuel, 2003; Darriba et al., 2012). The selected model was then initiated with a random starting tree and ran with the Markov chain Monte Carlo (MCMC) for 106 generations. The new partial 18S rDNA (OR035485), and ITS rDNA (OR035486) were deposited in GenBank.
For this study formal consent is not required.
Mylonchulus hawaiiensis (Cassidy, 1931) Goodey, 1951 (Fig. 2)

Mylonchulus hawaiiensis (Cassidy, 1931) Goodey, 1951. (A) neck. (B-G) anterior end (arrow pointing to, F: reserve dorsal tooth; G: amphid). (H) egg (arrow pointing to vulva. (I) pharyngeal-intestinal junction. (J) entire body (arrow pointing to vulva). (K) female tail (arrow pointing to caudal glands).
Material examined. 10 females, in good state of preservation
Measurements. See Table 1.
Measurements of Mylonchulus hawaiiensis (Cassidy, 1931) Goodey, 1951 from South Africa [all measurements in µm and in the format: mean ± standard deviation (range)].
| Body length | 1183.5 ± 56.9 (1139 – 1259) |
| a | 36.2 ± 6.5 (30.7 – 45.6) |
| b | 3.3 ± 0.1 (3.3 – 3.4) |
| c | 36.6 ± 7.7 (29.3 – 47.5) |
| c′ | 1.3 ± 0.4 (1.0 – 1.7) |
| V | 65.8 ± 0.8 (65 – 67) |
| G1 | 22.6 ± 5.1 (17 – 28) |
| G2 | 18.6 ± 2.8 (16 – 22) |
| Lip region diameter | 22.3 ± 1.3 (21 – 24) |
| Buccal cavity length | 30.0 ± 1.4 (28 – 31) |
| Buccal cavity diameter | 10.3 ± 1.3 (9 – 12) |
| Amphidial position to ant. end | 11.7 ± 5.1 (6 – 16) |
| Amphidial aperture diameter | 4.8 ± 0.5 (4 – 5) |
| Foramen ventral | 6.0 ± 0.8 (5 – 7) |
| Foramen dorsal | 5.5 ± 1.3 (4 – 7) |
| Dorsal tooth width | 3.9 ± 0.7 (3 – 5) |
| Dorsal tooth length | 8.0 ± 0.8 (7 – 9) |
| Dorsal tooth apex% | 68.6 ± 2.1 (67 – 71) |
| Nerve ring to ant. end | 92.3 ± 7.9 (82 – 99) |
| Excretory pore to ant. end | 105.3 ±12.5 (93 – 118) |
| Pharynx | 330.0 ± 12.3 (316 – 339) |
| Neck | 355.8 ± 12.8 (344 – 370) |
| Cardia length | 7.3 ± 2.2 (5 – 10) |
| Cardia diameter | 8.0 ± 1.4 (7 – 10) |
| Body diameter at neck | 34.5 ± 1.3 (33 – 36) |
| Body diameter at mid body | 33.5 ± 6.0 (25 – 39) |
| Body diameter at anus | 25.3 ± 1.5 (24 – 27) |
| Cuticle | 1.4 ± 0.3 (1.2 – 1.8) |
| Vagina | 9.0 ± 1.0 (8 – 10) |
| Anterior genital branch | 269.7 ± 55.6 (207 – 313) |
| Anterior ovary | 120.5 ± 26.2 (102 – 139) |
| Posterior genital branch | 223.0 ± 30.5 (202 – 258) |
| Posterior ovary | 106.0 ± 11.3 (98 – 114) |
| Rectum | 19.8 ± 2.1 (18 – 22) |
| Tail | 33.5 ± 7.9 (24 – 43) |
Description
Female: Body almost cylindrical, ventrally curved after fixation. Cuticle smooth under LM. Head region continuous with neck, having six lips bearing 6 + 4 papillae. Amphid openings oval, aperture 4 – 5 μm wide, located 6 – 16 μm from anterior end. Five to six transverse rows of rasp-like denticles on subventral walls located posterior to the dorsal tooth. Buccal cavity large, elongate goblet-shaped, about 2.3 – 3.4 times as long as wide, with thick, heavily cuticularised vertical walls, 1.3 – 2 μm diameter. Dorsal wall bearing a sharp, slightly pointed, 7 – 9 μm long and 3 – 5 μm wide dorsal tooth, directed forward, located in the anterior half of buccal cavity at 64 – 69 % from its base; each two foramina present at the base of buccal cavity lying close to each other, 4 – 7 μm long. Nerve ring located at 24 – 28 % of neck length, excretory pore at 26 – 32 %, respectively. Cardia conoid, surrounded by intestinal tissue. Reproductive system amphidelphic. Ovaries more or less straight, reflexed and with a single row of oocytes. Uterus short, 0.3 – 0.7 the corresponding body diameter. Vagina with parallel wall, less than half of the corresponding body diameter, pars refringens vaginae with two boot-shaped sclerotizations. Vulva not protruding and located near mid body. Advulval papillae not observed. Egg length 90 – 97 μm, 2.3 – 3.8 times the corresponding body diameter. Rectum 0.7 – 0.8 times the anal body diameter. Tail arcuate, bent ventrad. Caudal glands in tandem, spinneret opening terminal.
Male. Not found.
Remarks. The South African population of M. hawaiiensis fit well with the previous materials studied (Cassidy, 1931; Coetzee, 1966; Mulvey & Jensen, 1967; Jairajpuri, 1970; Baqri & Jairajpuri, 1974; Khan & Jairajpuri, 1979; Patil & Khan, 1982; Jairajpuri & Khan, 1982; Chaves, 1990; Shokoohi et al., 2013; Shokoohi & Moyo, 2022; Pradana & Yoshiga, 2023). However, compared with the original description and material reported by Mulvey & Jensen (1967), South African specimens differ in body length (1.139 – 1.259 vs 0.9 – 1.3 mm), buccal capsule size (28 – 31 × 9 – 12 vs 20 – 23 × 11 – 13 μm), and V (65 – 67 vs 54 – 62 μm). The differences in V value might be due to the geographical locations of the samples. The present populations differ from the Indonesian population in body length (1139 – 1259 vs 622 – 1300 μm), dorsal tooth apex % of buccal cavity length from its base (67 – 71 vs 75), and tail length (24 – 43 vs 17 – 35 μm) (Table 2). Compared with Iranian populations, it differs in body length (1139 – 1259 vs 925 – 1195 μm), a (30.7 – 45.6 vs 19.3 – 28.8), V (50 – 62 vs 65 – 67), and tail length (24 – 43 vs 38 – 49 μm). The current specimens compared with the previously studied population of M. hawaiiensis from South Africa (Coetzee, 1966), differs in body length (1139 – 1259 vs 80 – 1500 μm), a (30.7 – 45.6 vs 19 – 30), V (65 – 67 vs 53 – 63), dorsal tooth apex (67 – 71 vs 82), and tail length (24 – 43 vs 45.5 μm). A comparative table for the important morphological characters is given in Table 2. Additionally, the reserve dorsal tooth (Fig. 2F) was observed in the juvenile of M. hawaiiensis, a character not reported previously for this species.
The comparative measurements for M. hawaiiensis populations.
| Reference | Location | L | a | b | c | c′ | V | Lip region width | Buccal cavity length | Buccal cavity width | Dorsal tooth apex% | Tail length |
|---|---|---|---|---|---|---|---|---|---|---|---|---|
| Cassidy 1931 | Hawaii | 1000 | 33.3 | 3.6 | 25 | 1.3 | 61 | 27.1 | 27 | 13 | 79 | 40 |
| Coetzee 1966 | South Africa | 800 – 1500 | 19 – 30 | 3.1 – 4.1 | 21 – 35 | 1.8 | 53 – 63 | 28.8 | 30.3 | 17.4 | 82 | 45.5 |
| Mulvey & Jansen, 1967 | Nigeria | 900 – 1300 | 22 – 32 | 3.1 – 4.0 | 26.3 – 43.5 | 1.5 | 54 – 62 | 22.5 | 20 – 23 | 11.0 – 13.0 | 73 | 23 – 42 |
| Jairajpuri, 1970 | India | 870 – 980 | 22 – 26 | 3.2 – 3.6 | 27 – 31 | 1.8 – 1.9 | 58 – 60 | 20 – 25 | 22 – 25 | 14 – 17 | 79 | 30 – 40 |
| Baqri & Jairajpuri, 1973 | El Salvador | 600 – 840 | 19 – 20 | 3.0 – 3.1 | 25 – 27 | – | 60 – 63 | – | 20 – 23 | – | – | 23 – 35 |
| Khan & Jairajpuri, 1979 | India | 700 – 1350 | 17 – 30 | 2.9 – 4.0 | 25 – 54 | – | 50 – 70 | – | 17 – 30 | 10.0 – 16.0 | 65 – 85 | 24 – 45 |
| Patil & Khan, 1982 | India | 780 – 1300 | 21 – 30 | 2.6 – 3.8 | 22 – 30 | 1.5 – 2.0 | 54 – 61 | 20 – 25 | 21 – 26 | 11.0 – 17.0 | 57 – 75 | 37 – 43 |
| Jairajpuri & Khan, 1982 | India | 700 – 1350 | 17 – 30 | 2.9 – 4.0 | 25 – 54 | 1.9 | 51 – 58 | 16 – 29 | 17 – 30 | 10.0 – 16.0 | 70 – 85 | 24 – 45 |
| Chaves 1990 | Argentina | 960 – 1370 | 23.7 – 32.0 | 3.2 – 3.9 | 20.0 – 33.4 | 1.5 – 1.8 | 55 – 60 | 23 – 25 | 22 – 27 | 15.0 – 17.0 | 73 – 77 | 34 – 49 |
| Zullini et al., 2002 | Costa Rica | 1200 | 22 | 3.5 | 35 | 1.3 | 59 | 25 | 27 | 14 | – | 34 |
| Shokoohi et al., 2013 | Iran | 925 – 1137 | 19.3 – 28.8 | 3.3 – 4.2 | 19.2 – 27.0 | 1.4 – 2.0 | 50 – 62 | 21 – 30 | 24 – 31 | 11.0 – 17.0 | 57 – 75 | 38 – 49 |
| Shokoohi and Moyo, 2022 | Iran | 1195 | 24 | 3.7 | 23.5 | 1.7 | 55.3 | 24 | 27.3 | 14.8 | 64 | 43.3 |
| Pradana & Yoshiga, 2023 | Indonesia | 622 – 1300 | 15.6 – 23.3 | 2.2 – 4.0 | 36.7 – 37.8 | 1.3 – 1.5 | 50 – 61 | 23 – 34 | 27 – 30 | 14 – 15 | 75 | 17 – 35 |
| Present study | South Africa | 1139 – 1259 | 30.7 – 45.6 | 3.3 – 3.4 | 29.3 – 47.5 | 1.0 – 1.7 | 65 – 67 | 21 – 24 | 28 – 31 | 9.0 – 12.0 | 67 – 71 | 24 – 43 |
Some of the measurements were extracted and rounded from the original literature.
To understand the relationship between the different populations of M. hawaiiensis, a principal component analysis was performed using morphometric features of the females (Fig. 3). The analyzed morphological characters allowed a clear separation between the populations of M. hawaiiensis. An accumulated variability of 49.44 % was observed in female-based PCA, specifically, 27.26 % in the F1 and 22.18 % in the F2. Body length (r = 0.661) and b (r = 0.783), and tail length (r = 0.842) displayed a significant coefficient correlation with F1 (Fig. 3; Table 3).

Principal component analysis (PCA) plot for M. hawaiiensis based on the important morphological characters.
Loading factor of the variables of the species of M. hawaiiensis.
| F1 | F2 | |
|---|---|---|
| L | 0.661 | −0.043 |
| a | 0.555 | −0.394 |
| b | 0.783 | 0.388 |
| c | −0.548 | −0.346 |
| c′ | −0.291 | 0.808 |
| V | −0.162 | −0.463 |
| Lip region width | 0.353 | −0.278 |
| Buccal cavity length | 0.536 | −0.592 |
| Buccal cavity width | −0.251 | 0.598 |
| Dorsal tooth apex% | 0.211 | 0.360 |
| Tail length | 0.842 | 0.480 |
The result indicated that South African M. hawaiiensi grouped close to Hawaiian population in the PCA. In contrast, the result also showed a variation among the populations of M. hawaiiensis. In addition, the present population of M. hawaiiensis stands separate from the previous population of the same species reported from South Africa (Fig. 3; Table 4).
Factor score for the species of M. hawaiiensis from different locations.
| Observation | Sample size (n) | Reference | F1 | F2 |
|---|---|---|---|---|
| Hawaii | 1 | Cassidy, 1931 | 1.821 | −1.743 |
| South Africa | 16 | Coetzee, 1966 | 1.764 | 0.214 |
| Nigeria | 18 | Mulvey & Jansen, 1967 | −0.274 | −0.352 |
| India | 5 | Jairajpuri, 1970 | −1.013 | 0.632 |
| El Salvador | 2 | Baqri & Jairajpuri, 1974 | −2.687 | 0.262 |
| India | 200 | Khan & Jairajpuri, 1979 | −2.168 | 2.261 |
| India | 28 | Patil & Khan, 1982 | 0.006 | 1.089 |
| India | 1 | Jairajpuri & Khan, 1982 | −1.097 | 0.580 |
| Argentina | 10 | Chaves, 1990 | 1.110 | 0.365 |
| Costa Rica | 1 | Zullini et al., 2002 | 0.402 | −1.212 |
| Iran | 5 | Shokoohi et al., 2013 | 2.005 | 1.819 |
| Iran | 10 | Shokoohi & Moyo, 2022 | 1.985 | 1.403 |
| Indonesia | 4 | Pradana & Yoshiga, 2023 | −2.832 | −2.211 |
| South Africa | 10 | present study | 0.977 | −3.106 |
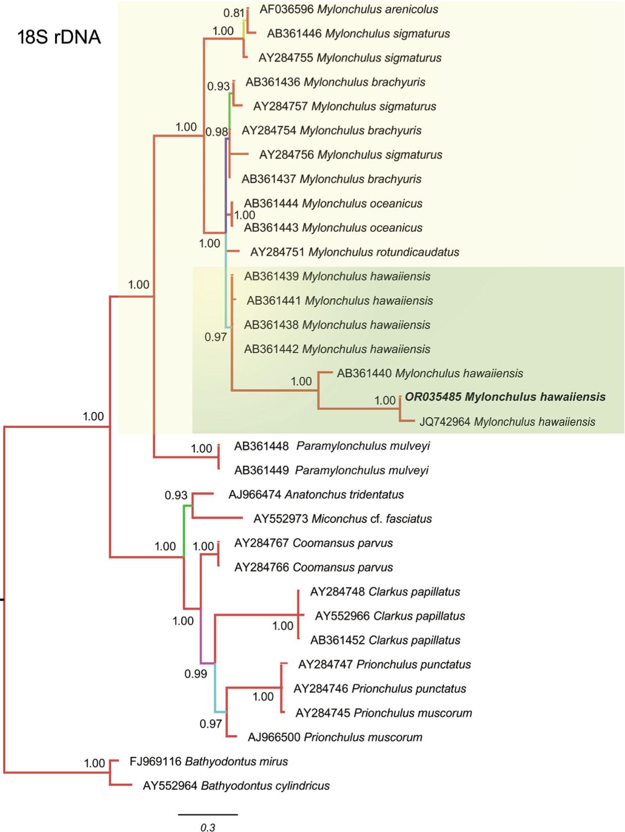
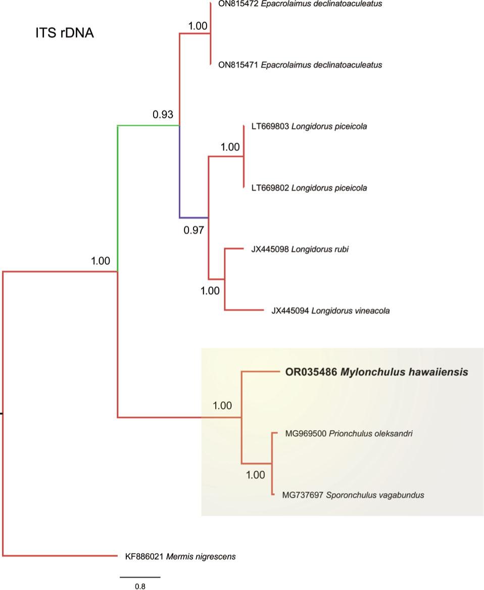
A molecular study of nblast of 18S rDNA region of M. hawaiiensis indicated a 100 % similarity between the South African population and the Japanese population of M. hawaiiensis (AB361438; AB361439; AB361440; AB361442). However, the first time sequenced ITS rDNA of M. hawaiiensis worldwide, and therefore, its comparison with the same species or another species belonging to Mylonchulus is not possible. The phylogenetic analysis of 18S rDNA (Fig. 4) showed a close relation of M. hawaiensis with 0.97 posterior probability. The phylogenetic analysis of ITS rDNA (Fig. 5) placed South African M. hawaiiensis (OR035486) close to Prionchulus oleksandri Winiszewska and Susulovsky, 2003 with 1.00 posterior probability. In addition, network analysis (Fig. 6) based on Median Neighbor Joining showed a variation within M. hawaiiensis. The result indicated that South African M. hawaiiensis is closer to the Japanese population of the same species.

Phylogenetic tree based on 18S rDNA, including M. hawaiiensis from South Africa.

Phylogenetic tree based on ITS rDNA, including M. hawaiiensis from South Africa.

Network analysis based on Median Neighbor Joining analysis of M. hawaiiensis.
Mylonchulus hawaiiensis is distributed in many soils associated with crops in South Africa (De Bruin & Heyns, 1992). However, South Africa does not provide its detailed morphology and mole cular characters. From the literature, this species was synonymized with M. incurvus Cobb, 1917 by Mulvey (1961), the hypothesis rejected by Andrássy (1958), in which validated M. hawaiiensis again. A comparison of the two mentioned species showed that M. hawaiiensis and M. incurvus differ in body length (1139 – 1259 vs 1510 – 1680 μm), buccal cavity size (28 – 31 × 9 – 12 vs 30 – 38 × 17 – 18 μm), tail length (24 – 43 vs 51 – 58 μm), and tail shape (sigmoid without ventral indention vs sigmoid with ventral indention) (see Loof, 1993). According to the key by Ahmad and Jairajpuri (2010), M. hawaiiensis resembles M. brassicus Soni & Nama, 1980, and M. lacustris (Cobb in Cobb, 1915) Cobb, 1917. However, it differs from M. brassicus in the more posterior vulva (V = 55 – 70 vs 54 – 57) and shorter tail in males (c = 35 – 44 vs 23). In M. hawaiiensis, the V value overlap with M. brassicus; however, some specimens have more posterior vulva, indicating a mixed population of young and mature females in the population studied. Similarly, V value overlapping was observed between the South African population and the same species from Nigeria (Mulvey & Jensen, 1967). The Nigerian specimens of M. hawaiiensis were collected from a tropical area compared with Magoebaskloof mountain in the Limpopo Province of South Africa, where is a temperate region. Therefore, the temperature might influence the reproductive system morphology. Additionally, in Nigerian population indicated a mixture of young and mature females; hence, the V value showed variation (Mulvey & Jensen, 1967). In addition, male of M. hawaiiensis possesses 10 – 12 supplements (vs 6 supplements). From M. lacustris it differs in dorsal tooth apex and length (see Shokoohi & Moyo, 2022). The multivariate analysis revealed that M. hawaiiensis and M. lacustris were different morphologically (Shokoohi & Moyo, 2022).
The phylogenetic analysis based on 18S rDNA indicated that the genus Mylonchulus represents a monophyletic group. This result agrees with the previous results (van Megen et al., 2009; Olia et al., 2009; Shokoohi & Moyo, 2022). However, the results indicated that South African M. hawaiiensis is closer to Japanese populations. Furthermore, the network analysis revealed that South African and Iranian populations are different. Network analysis is a helpful tool for studying the genetic variation among the populations of nematodes (De Groote et al., 2017). However, more populations belonging to various localities yield better output.
In conclusion, M. hawaiiensis showed a morphological and molecular variation. Therefore, more genes such as mtDNA are necessary to unfold the cryptic species that may exist within M. hawaiiensis. Furthermore, based on the sequences available in the NCBI database, the ITS rDNA is provided for the first time for this species. Additionally, the reserve dorsal tooth is a characteristic of juvenile new to M. hawaiiensis. Furthermore, the predatory role of Mylonchulus is less attended, and it is a possible way for biological control studies.