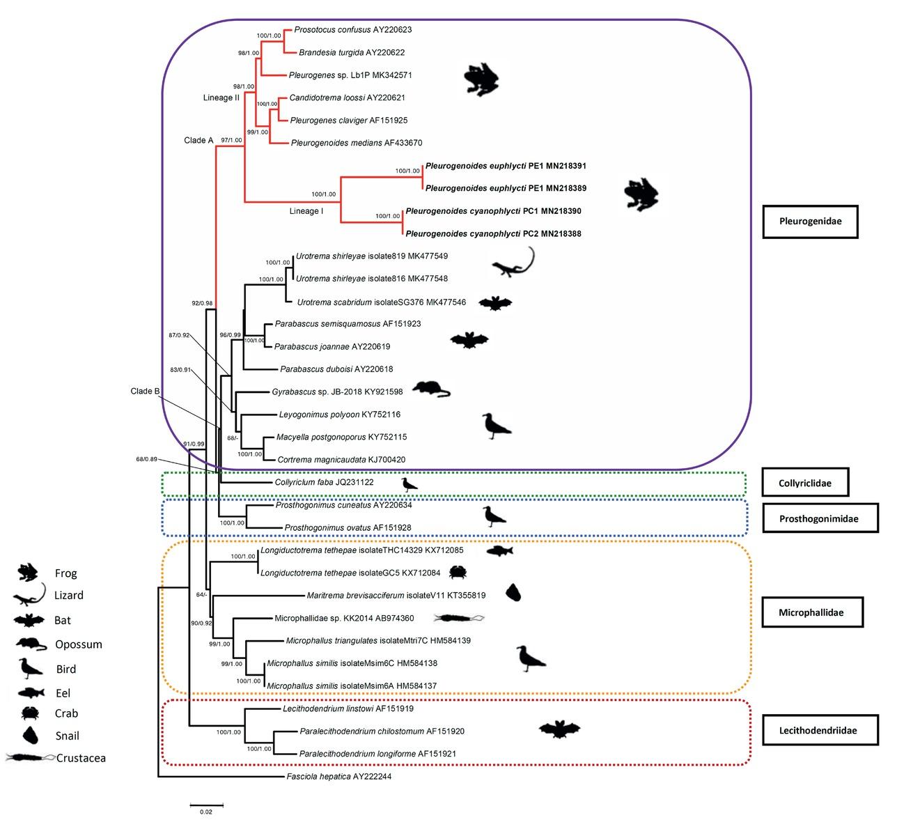
Fig. 1

Fig. 2

Genetic distances (below diagonal) and sequence similarities (above diagonal) of Pleurogenidae species infecting frogs_ Taxa are listed as they appear in Fig_ 2_
| 1 | 2 | 3 | 4 | 5 | 6 | 7 | 8 | 9 | 10 | ||
|---|---|---|---|---|---|---|---|---|---|---|---|
| 1. Pleurogenoides cyanophlicti PC1 MN218390 | 100 | 75.0 | 75.3 | 69.6 | 69.2 | 69.5 | 67.6 | 69.8 | 70.4 | ||
| 2. Pleurogenoides cyanophlicti PC2 MN218388 | 0.00 | 75.0 | 75.3 | 69.6 | 69.2 | 69.5 | 67.9 | 69.8 | 70.4 | ||
| 3. Pleurogenoides euphlicti PE1 MN218391 | 0.23 | 0.23 | 100 | 78.4 | 78.2 | 78.4 | 77.9 | 79.4 | 79.7 | ||
| 4. Pleurogenoides euphlicti PE1 MN218389 | 0.23 | 0.23 | 0.00 | 78.7 | 78.5 | 78.7 | 78.1 | 79.4 | 80.0 | ||
| 5. Pleurogenoides medians AF433670 | 0.28 | 0.28 | 0.21 | 0.21 | 97.8 | 97.8 | 95.8 | 95.4 | 96.0 | ||
| 6. Pleurogenes claviger AF151925 | 0.28 | 0.28 | 0.21 | 0.21 | 0.02 | 99.0 | 95.9 | 94.9 | 95.5 | ||
| 7. Candidotrema loossi AY220621 | 0.28 | 0.28 | 0.21 | 0.21 | 0.02 | 0.01 | 95.8 | 95.0 | 95.4 | ||
| 8. Pleurogenes sp. Lb1P K342571 | 0.28 | 0.28 | 0.21 | 0.21 | 0.04 | 0.04 | 0.04 | 95.7 | 96.6 | ||
| 9. Brandesia turgida AY220622 | 0.28 | 0.28 | 0.21 | 0.21 | 0.04 | 0.05 | 0.05 | 0.04 | 98.7 | ||
| 10. Prosotocus confusus AY220623 | 0.29 | 0.29 | 0.21 | 0.21 | 0.04 | 0.04 | 0.04 | 0.03 | 0.01 |
Pleurogenoides species collected from January 2016 to October 2017 from duodenum of host from Wayanad District, India_
| Species | P. cyanophlycti | P. euphlycti |
| Sample no. | PC1 and PC2 | PE1 and PE2 |
| Host | Euphlyctis cyanophlyctis | Euphlyctis cyanophlyctis |
| Infected organ | Duodenum | Duodenum |
| Location | Chundel | Panamaram |
| Coordinates | 11°34'26.2"N 76°03'32.5"E | 11°45'03.6"N 76°04'01.3"E |
| Prevalence (Parasite no. per host) (%) | 16 out of 100 frogs (16%) | 10 out of 100 frogs (10%) |
| Voucher no. | Z-P/H-F 101* | Z-P/H-F 109* |
| GenBank accession nos. | MN218390 and MN218388 | MN218391 and MN218389 |