Pension reforms have provided individuals with greater options and introduced additional risks, leading to a reduced reliance on government-funded public pensions (Gough and Niza, 2011). As Vietnam strives to adapt to the intricacies of a growing yet changing economic environment, the importance of retirement planning has become increasingly critical during the last decades (Long and Pfau, 2009). Effective preparation for the retirement phase is crucial and can grow more challenging as people grow older (Mitchell, et al., 2017). The country is experiencing significant demographic shifts, characterized by an aging population and changes in the social insurance and pension system (Giang, et al., 2022). The earlier the lecturers start to manage their saving, the higher their financial security during retirement can be, yet little is known about their decision-making process and how their financial knowledge is related to saving intention and behavior. Despite their unique career trajectories and financial planning challenges, there is a notable lack of research focusing on this academic demographic (Mäkelä and Whipp, 2015).
The Theory of Planned Behavior states that individual behavior is driven by behavioral intentions, which are influenced by attitudes toward the behavior, subjective norms, and perceived behavioral control (Ajzen, 1991). By extending the TPB framework to include two additional factors which are financial knowledge and risk perception, this study seeks to offer a comprehensive understanding of the determinants influencing retirement saving behavior. During the last decade, various studies indicate that financial literacy plays a pivotal role in shaping individuals' attitudes and intentions regarding retirement savings (Lusardi and Mitchell, 2011). Lusardi and Mitchell emphasize that individuals with higher financial literacy are more likely to engage in proactive retirement planning, as they possess the knowledge necessary to understand complex financial products and make informed decisions (Lusardi and Mitchell, 2014). In Vietnam, where financial literacy remains a pressing issue, enhancing understanding of financial concepts is crucial for improving retirement preparedness among various demographic groups, including academic professionals (Do, 2017). Our research evaluates financial knowledge using a series of multiple-choice questions that have been validated and confirmed for reliability through Item Response Theory (Baker, et al., 2021). For the context of sports lecturers in Vietnam, we simplify the construct by selecting the Big Three questions about compound interest, inflation, and risk diversification as proposed by Lusardi (2019) and Lusardi and Mitchell (2014).
Subjective norms, defined as the perceived social pressure to engage or not engage in a particular behavior, can significantly impact saving intentions (Irimia-Diéguez, et al., 2023). For sports lecturers, the influence of family, colleagues, and institutional culture may shape their attitudes toward retirement planning. If saving for retirement is viewed positively within their professional environment, lecturers may be more inclined to develop strong saving intentions. Conversely, if there is a prevailing attitude that downplays the importance of retirement savings, this could hinder their motivation to save. Perceived behavioral control also plays a critical role in determining saving intentions (Ajzen, 2002). It reflects individuals' beliefs about their ability to perform a specific behavior, which in this case is saving for retirement. Factors such as income stability, job security, and access to financial resources can influence perceived behavioral control among sports lecturers. Those who feel confident in their ability to save are more likely to form strong intentions to do so. In addition to these core constructs of the TPB, this study incorporates risk perception as a vital determinant of saving behavior. Research by Sjöberg and Engelberg (2009) suggests that individuals who are aware of potential financial risks associated with inadequate retirement savings are more likely to take proactive measures to secure their financial future (Sjöberg and Engelberg, 2009). This enhanced awareness can, in turn, lead to increased saving intentions as individuals seek to mitigate perceived vulnerabilities that are associated with inflation or moderate state pension payments.
Despite the growing recognition of these factors in influencing retirement saving behavior, limited research has focused specifically on academic professionals in specialized fields like sports education (DeArmond and Goldhaber, 2010). There are key differences in employment conditions, professional development trajectories, and institutional support between sports lecturers and their peers in other academic disciplines. Sports lecturers face unique career trajectories characterized by varying levels of job security and income stability, which can complicate their financial planning efforts (Alfrey, et al., 2017). Furthermore, it is obvious that the profession has a much shorter duration compared to others (Bizet, et al., 2010). Burnout in physical education teaching is a severe problem (Smith and Leng, 2003; Fejgin, et al., 2005). Evidence on risk of injuries associated with sport and training has been provided (Jayanthi, et al., 2020). Besides, the prevalence of part-time or contractual arrangements, contributing to job instability, is another important issue (Donnelly and Schoenbachler, 2021). Studies on precarious employment and burnout among sports lecturers and coaches in different countries give hints about the need of Vietnamese lecturers to plan early for retirement (Fletcher and Scott, 2010). A study examining the career aspirations of physical education teachers in Australia revealed that over half of the participants (51.3%) expressed a desire to shift away from their current roles as physical educators, while nearly 40% (39.8%) indicated plans to leave the field of teaching altogether (Mäkelä and Whipp, 2015). Understanding how these factors interact within the context of their professional lives is essential for developing effective strategies that promote responsible saving behaviors (Costrell and McGee, 2010). This study employs a quantitative methodology involving a survey of 238 sports lecturers from various universities across Vietnam. By utilizing structural equation modeling (SEM), we aim to analyze how attitudes toward retirement saving, subjective norms, perceived behavioral control, financial knowledge, and risk perception collectively influence retirement saving behavior, with saving intention serving as a mediating variable. The findings from this research through an extended TPB framework will not only contribute to the theoretical understanding of the intention-behavior gap in retirement planning but also provide practical insights for policymakers and educational institutions seeking to enhance financial well-being among specialized academic groups like sports lecturers.
An overview of the theoretical background, followed by reviews of concepts and proposals of hypotheses based on the Theory of Planned Behavior and literature on retirement savings, is provided in Section 2. Section 3 presents the methodology and data employed in this study. Data analysis results and discussion are provided in Section 4. Finally, Section 5 covers conclusion, limitations, and future works.
Understanding saving, spending, and investing behaviors of households is crucial (Zhang and Sussman, 2018). The Theory of Planned Behavior (TPB) is based on three key factors that effectively forecast an individual's intention to engage in a specific behavior (Ajzen and Fishbein, 2005). These factors include a person’s Attitude toward the behavior, their perception of social influences stemming from the opinions and actions of important people in their lives (known as Subjective Norms), and their beliefs about their ability to control the execution of the behavior (referred to as Perceived Behavioral Control).
Positive attitudes toward a behavior significantly strengthen the intention to perform that behavior. In the context of retirement saving, individuals who hold favorable views about saving for retirement are more likely to form intentions to engage in saving behaviors. This relationship is supported by multiple empirical studies, in which results demonstrated that positive attitudes toward retirement planning are strong predictors of saving intentions. Foster found that individuals with a positive attitude toward retirement savings are more inclined to initiate and maintain saving behaviors, suggesting that psychological factors play a crucial role in financial decision-making (Foster, 2017). Similarly, Croy, et al. highlighted that favorable attitudes not only enhance the intention to save but also influence actual saving behaviors (Croy, et al., 2010). Based on these insights, we propose the following hypothesis:
H1: Attitudes toward retirement saving positively influence saving Intention.
The TPB posits that social pressure and normative beliefs affect behavioral intentions (Ajzen, 1991). Furthermore, social learning theory suggests that intention and motivation would be significantly shaped by social environments, experiences in early childhood, along with interactions within peer groups such as friends, colleagues, and family (Robertson-Rose, 2020). These factors play a crucial role in shaping future motivation necessary to achieve various objectives. Duflo and Saez demonstrate that individuals do not acquire knowledge about economic opportunities at random; rather, their financial choices are significantly influenced by their surroundings (Duflo and Saez, 2003). In retirement planning, the opinions and behaviors of family members, colleagues, and financial experts can shape an individual's saving intentions. Rickwood and White (2009) found that social influences significantly impact retirement planning decisions, particularly in collective societies like Vietnam (Rickwood and White, 2009). Thus, we propose the following hypothesis:
H2: Subjective Norms positively influence saving Intention.
The original TPB suggests that people's perception of their ability to perform a behavior affects their intention to engage in it (Ajzen, 2002). As governments shift more responsibilities onto citizens, there is a growing necessity for individuals to secure financial resources that can provide a safeguard against life's challenges and unforeseen expenses in retirement phase. It has been demonstrated that individuals with higher perceived control over their finances are more likely to form positive saving intentions (Perry and Morris, 2005). This is particularly relevant for academic professionals who may have varying levels of confidence in their financial management abilities and thus varying perceived saving barriers (Magendans, et al., 2017). Thus, we propose the following hypothesis: H3: Perceived Behavioral Control positively influences saving Intention.
Furthermore, the TPB uniquely positions perceived behavioral control as both an antecedent of intention and a direct predictor of behavior. Previous research found that perceived control directly affects actual saving behavior, independent of intentions, particularly when individuals face practical constraints or opportunities (Magendans, et al., 2017). Thus, we propose:
H6: Perceived Behavioral Control positively influences saving Behavior.
Financial knowledge or financial literacy serves as a subjective assessment of an individual's understanding of financial concepts, particularly in the context of retirement savings (Suh, 2022). A higher score reflects a strong understanding of retirement savings, which is often linked to greater confidence in making informed decisions about saving and retirement planning. Besides retirement planning, financial literacy also affects variables such as financial inclusion, return on wealth, and risk diversification (Zaimovic, et al., 2023). Lusardi and Mitchell (2011) indicate that individuals who perform better on financial literacy assessments are significantly more inclined to prepare for retirement, thereby enhancing their financial security in later years (Lusardi and Mitchell, 2011). Our study applies the measures of financial literacy relying on the concept of the “Big Three” financial literacy questions developed by Lusardi and Mitchell, which have been widely used by other authors and often chosen to represent the effects and consequences of financial illiteracy (Lusardi and Mitchell, 2014). Knowledge about retirement planning principles can enable individuals to form more concrete saving intentions by increasing their confidence. Thus, we propose the following hypothesis:
H4: Financial Knowledge positively influences saving Intention.
Financial literacy is significantly linked to effective retirement planning with savings accounts, and establishing a savings strategy has demonstrated the potential to enhance overall wealth (Deuflhard, et al., 2019). In their work, Van Rooij, et al. (2012) found that financial literacy shapes attitudes toward financial planning (van Rooij, et al., 2012). Financial literacy can be defined as the comprehension of economic principles, the ability to relate to financial concepts, the skill to manage personal finances, the competence to make sound financial decisions, and the confidence to effectively plan for future financial needs (Zaimovic, et al., 2023). It can be argumented that greater understanding of financial concepts leads to more favorable attitudes toward retirement saving by helping individuals better appreciate its benefits and necessity. Thus, we posit the following hypothesis:
H8: Financial Knowledge positively influences Attitudes toward retirement saving.
A study by Perry and Morris (2005) reveals that financial literacy plays a crucial role in enhancing individuals' confidence in managing their retirement funds (Perry and Morris, 2005). This relationship implies that having a solid understanding of financial concepts provides individuals with the essential skills and knowledge to take charge of their saving practices. Financial literacy also contributes toward an individual’s financial self-efficacy, whereas self-efficacy in turn can boost individuals to confidently undertake financial tasks and decisions consequently (Katoroogo, 2016). Additionally, those who perform well on financial literacy tests are significantly more likely to engage in retirement planning, thereby improving their prospects for a comfortable future (Lusardi and Mitchell, 2007; Lusardi and Mitchell, 2011). This theoretical justification leads us to the following hypothesis:
H9: Financial Knowledge positively influences Perceived Behavioral Control.
The connection between intention and behavior is a core aspect of the Theory of Planned Behavior (Ajzen, 1985). According to Ajzen's research from 1985 to 1991, more robust intentions correlate with a higher probability of engaging in a specific behavior (Ajzen, 1991). This relationship has been consistently validated by empirical studies in the context of retirement savings, although it can be influenced by various moderating factors. On the other side, there are argumentations that it is possible to plan without needing to make immediate choices, just as it is feasible to make quick decisions without prior planning (Remund, 2010). In order to explore this link, we put forward the following hypothesis:
H5: Saving Intention positively influences saving Behavior.
Risk perceptions play a crucial role in a setting where individuals possess limited information and exhibit rationality only to a certain degree (Diacon and Ennew, 2001). Furthermore, there is often a lack of consensus on how risk should be defined and understood. Individuals tend to hold the belief that positive outcomes will prevail over negative ones, a notion that applies across all areas of life, including financial situations (Sjöberg and Engelberg, 2009). Previous studies demonstrated that higher awareness of financial risks in retirement leads to increased saving behavior (Sjöberg and Engelberg, 2009). The direct effect of risk perception on behavior suggests that awareness of potential financial vulnerabilities motivates concrete action beyond mere intentions. Moreover, the concept of risk perception is closely linked to behavioral economics, which explores how psychological factors influence economic decision-making. For instance, individuals may exhibit a tendency toward loss aversion, where the fear of losing potential future income outweighs the desire for immediate consumption (Kahneman and Tversky, 1979). This aversion can drive individuals to prioritize saving over spending when they perceive significant risks related to their retirement security. Multiple studies highlight the risk of poverty that people can face in the years following retirement (Tomar, et al., 2021). Researchers examine the influence of investors' perceptions of risk concerning equity shares and further investigate the relationships among these identified elements (Singh, et al., 2024). This suggests that risk perception is an important variable to be included in the model. We put forward the following hypothesis:
H7: Risk Perception positively influences saving Behavior.
Studies in behavioral finance show that risk awareness affects planning intentions. Research suggests that individuals who perceive greater financial risks in retirement are more likely to form saving intentions as a protective measure (Sjöberg and Engelberg, 2009). Moreover, the relationship between risk perception and saving intention is further elucidated by concepts from behavioral economics. For instance, individuals often exhibit loss aversion-where the fear of potential losses outweighs the desire for immediate gratification. This psychological tendency can drive individuals to prioritize saving over spending when they perceive significant risks related to their financial future (Kahneman and Tversky, 1979).
H10: Risk Perception positively influences Saving Intention
Data collection refers to the process of gathering insights and perspectives from participants regarding a specific subject of interest. For this study, data are collected to achieve two objectives:
Explore the extended TPB model of retirement saving behavior in the Vietnamese context of sports lecturers.
Examine the relationships between constructs of the TPB and financial knowledge as well as risk perception.
A questionnaire is developed from the tested and validated scales of the concepts. This study administered a survey on the sports lecturers of Vietnamese public universities and colleges. Questions are designed with help of two experts and follow five criteria: clear and unambiguous wording, appropriate for target population, no double-barreled questions, consistent scale points, and cultural appropriateness. To mitigate the inherent risk of selection bias, we applied several strategies. First, we initiated the recruitment process by engaging diverse recruitment avenues. Then, respondents are carefully selected within a professional network with multiple subgroups and receive clear explanation about the aims and scopes of the research project. Survey questionnaires were submitted to respondents at multiple training sessions on Financial Literacy, funded by the MOET. During training sessions, we first let participants answers the questions of the survey questionnaire.
Then, we presented and explained basic concepts of financial planning and saving effects using a simple non-commercial, self-concepted, and self-developed web app named MoneyMinder, which can be visited at https://moneyminder.cc/. Users can easily calculate the cash flow of savings and understand the achieved point of financial freedom. The effect of compound interest and inflation are clarified for improving financial literacy of the participants. Figure 1 presents a screenshot of the app.

Screenshot of web app for training
(Source: Authors’ own research)
Models are validated, and hypotheses are tested using partial least squares structural equation modeling on the 238 clean collected sample. R Studio and the SeminR package were used as tools for the analysis (Hair, et al., 2021). The SEM path analysis illustrates the interconnections between the main constructs in the data. Results should confirm the significant and positive influence of the variables on Retirement Saving Behavior. As a validation checklist, we follow the rules: internal consistency (Cronbach's α > 0.7), average variance extracted (AVE > 0.5), and factor loadings (> 0.7). Based on the theoretical background, seven constructs were identified and used for the research model, as illustrated in Figure 2.

Proposed research model based on the TBP
(Source: Authors’ own research)
Table 1 illustrates the factor loadings of all items. All factor loading scores are above the threshold of 0.7 and thus accepted.
Factor loadings
(Source: Authors’ own research)
| AT | SN | FK | PBC | PR | BI | BEH | |
|---|---|---|---|---|---|---|---|
| BI1 | - | - | - | - | - | 0.843 | - |
| BI2 | - | - | - | - | - | 0.792 | - |
| BI3 | - | - | - | - | - | 0.847 | - |
| BI4 | - | - | - | - | - | 0.820 | - |
| SN1 | - | 0.832 | - | - | - | - | - |
| SN2 | - | 0.795 | - | - | - | - | - |
| SN3 | - | 0.843 | - | - | - | - | - |
| SN4 | - | 0.836 | - | - | - | - | - |
| AT1 | 0.838 | - | - | - | - | - | - |
| AT2 | 0.851 | - | - | - | - | - | - |
| AT3 | 0.878 | - | - | - | - | - | - |
| FK1 | - | - | 0.820 | - | - | - | - |
| FK2 | - | - | 0.859 | - | - | - | - |
| FK3 | - | - | 0.874 | - | - | - | - |
| PBC1 | - | - | - | 0.845 | - | - | - |
| PBC2 | - | - | - | 0.819 | - | - | - |
| PBC3 | - | - | - | 0.872 | - | - | - |
| PR1 | - | - | - | - | 0.824 | - | - |
| PR2 | - | - | - | - | 0.797 | - | - |
| PR3 | - | - | - | - | 0.868 | - | - |
| PR4 | - | - | - | - | 0.834 | - | - |
| PR5 | - | - | - | - | 0.810 | - | - |
| BEH1 | - | - | - | - | - | - | 0.878 |
| BEH2 | - | - | - | - | - | - | 0.849 |
| BEH3 | - | - | - | - | - | - | 0.847 |
Discriminant validity is assessed using Fornell-Larcker criterion (Table 2) and cross-loading (Table 3). In Table 2, all AVE values for all constructs (bold) are higher than the shared variance. In Table 3, all item loadings for each indicator are bold, and their value is higher than its cross-loading value on other constructs. Furthermore, we also show that the Heterotrait-Monotrait ratio (HTMT), which is an advanced statistical technique used to assess discriminant validity in business management research, is less than 0.9 (Table 4). Hence, we infer that the scale exhibits good discriminant validity.
Fornell-Larcker criterion
(Source: Authors’ own research)
| - | AT | SN | FK | PBC | PR | BI | BEH |
|---|---|---|---|---|---|---|---|
| AT | 0.856 | - | - | - | - | - | - |
| SN | 0.346 | 0.827 | - | - | - | - | - |
| FK | 0.371 | 0.351 | 0.851 | - | - | - | - |
| PBC | 0.274 | 0.229 | 0.462 | 0.846 | - | - | - |
| PR | 0.426 | 0.393 | 0.301 | 0.264 | 0.827 | - | - |
| BI | 0.426 | 0.531 | 0.542 | 0.470 | 0.335 | 0.826 | - |
| BEH | 0.305 | 0.330 | 0.269 | 0.254 | 0.489 | 0.421 | 0.858 |
Cross-loadings
(Source: Authors’ own research)
| - | AT | SN | FK | PBC | PR | BI | BEH |
|---|---|---|---|---|---|---|---|
| BI1 | 0.376 | 0.484 | 0.415 | 0.351 | 0.252 | 0.843 | 0.360 |
| BI2 | 0.341 | 0.371 | 0.393 | 0.381 | 0.331 | 0.792 | 0.336 |
| BI3 | 0.332 | 0.464 | 0.450 | 0.444 | 0.311 | 0.847 | 0.381 |
| BI4 | 0.360 | 0.429 | 0.528 | 0.375 | 0.217 | 0.820 | 0.311 |
| SN1 | 0.225 | 0.832 | 0.273 | 0.174 | 0.346 | 0.373 | 0.272 |
| SN2 | 0.257 | 0.795 | 0.221 | 0.156 | 0.372 | 0.404 | 0.268 |
| SN3 | 0.298 | 0.843 | 0.348 | 0.185 | 0.275 | 0.476 | 0.286 |
| SN4 | 0.347 | 0.836 | 0.306 | 0.235 | 0.319 | 0.484 | 0.265 |
| AT1 | 0.838 | 0.296 | 0.343 | 0.250 | 0.408 | 0.362 | 0.258 |
| AT2 | 0.851 | 0.246 | 0.272 | 0.215 | 0.345 | 0.318 | 0.257 |
| AT3 | 0.878 | 0.336 | 0.330 | 0.234 | 0.339 | 0.406 | 0.268 |
| FK1 | 0.265 | 0.273 | 0.820 | 0.403 | 0.241 | 0.409 | 0.170 |
| FK2 | 0.294 | 0.272 | 0.859 | 0.344 | 0.265 | 0.433 | 0.190 |
| FK3 | 0.377 | 0.342 | 0.874 | 0.426 | 0.264 | 0.528 | 0.310 |
| PBC1 | 0.232 | 0.146 | 0.343 | 0.845 | 0.248 | 0.366 | 0.214 |
| PBC2 | 0.287 | 0.243 | 0.396 | 0.819 | 0.183 | 0.383 | 0.201 |
| PBC3 | 0.181 | 0.190 | 0.425 | 0.872 | 0.238 | 0.437 | 0.228 |
| PR1 | 0.325 | 0.289 | 0.301 | 0.290 | 0.824 | 0.282 | 0.389 |
| PR2 | 0.302 | 0.295 | 0.188 | 0.192 | 0.797 | 0.243 | 0.383 |
| PR3 | 0.410 | 0.402 | 0.272 | 0.271 | 0.868 | 0.373 | 0.438 |
| PR4 | 0.343 | 0.346 | 0.195 | 0.202 | 0.834 | 0.236 | 0.372 |
| PR5 | 0.368 | 0.281 | 0.278 | 0.125 | 0.810 | 0.231 | 0.432 |
| BEH1 | 0.306 | 0.339 | 0.259 | 0.218 | 0.445 | 0.437 | 0.878 |
| BEH2 | 0.214 | 0.227 | 0.232 | 0.233 | 0.405 | 0.356 | 0.849 |
| BEH3 | 0.260 | 0.274 | 0.195 | 0.202 | 0.404 | 0.274 | 0.847 |
HTMT ratio
(Source: Authors’ own research)
| AT | SN | FK | PBC | PR | BI | BEH | |
|---|---|---|---|---|---|---|---|
| AT | - | - | - | - | - | - | - |
| SN | 0.405 | - | - | - | - | - | - |
| FK | 0.446 | 0.414 | - | - | - | - | - |
| PBC | 0.339 | 0.274 | 0.566 | - | - | - | - |
| PR | 0.496 | 0.455 | 0.352 | 0.311 | - | - | - |
| BI | 0.509 | 0.619 | 0.647 | 0.568 | 0.384 | - | - |
| BEH | 0.369 | 0.391 | 0.318 | 0.312 | 0.569 | 0.496 | - |
In Table 5, the α, rho_C, and rho_A should exceed 0.7, while AVE should exceed 0.5. All criteria have been met, suggesting that the reliability and convergent validity exist within the constructs. Interestingly, the construct of Financial Knowledge composed using the Big Three questions has a high internal consistency score of 0.811 (Lusardi, 2019). This indicates that individuals in our target group, once they know about compound interest, may also know about inflation and riskreturn trade-off.
Construct reliability and convergent validity
(Source: Authors’ own research)
| - | α | Rho_C | AVE | Rho_A |
|---|---|---|---|---|
| AT | 0.818 | 0.891 | 0.732 | 0.826 |
| SN | 0.846 | 0.896 | 0.683 | 0.854 |
| FK | 0.811 | 0.887 | 0.725 | 0.823 |
| PBC | 0.801 | 0.883 | 0.715 | 0.807 |
| PR | 0.885 | 0.915 | 0.684 | 0.891 |
| BI | 0.844 | 0.896 | 0.682 | 0.847 |
| BEH | 0.822 | 0.893 | 0.737 | 0.832 |
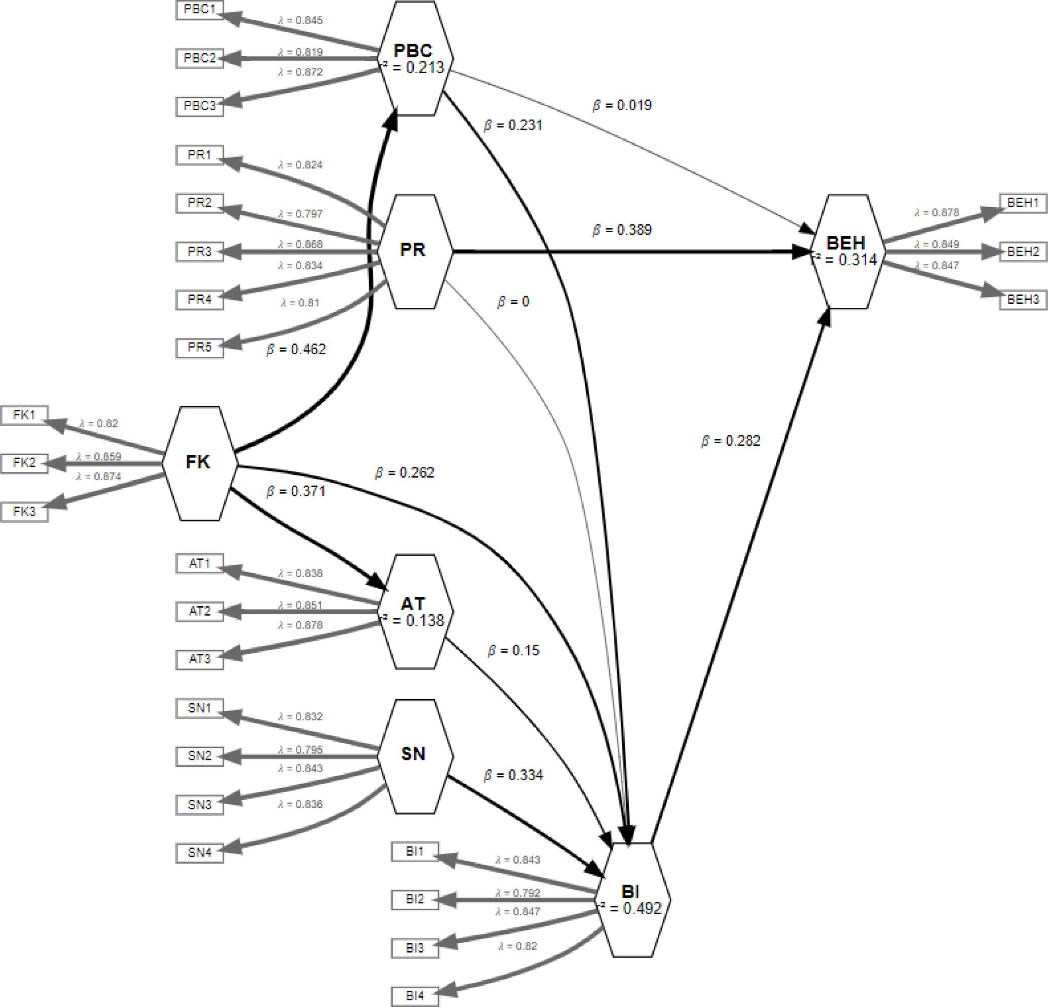
Table 6 summarizes the results of the path hypotheses. The R2 represents the variance explained in each of the endogenous constructs and is a measure of the model’s explanatory power (Shmueli and Koppius, 2011). The value of R2 is highest for retirement saving intention with 0.492.
Path coefficients
(Source: Authors’ own research)
| - | BI | BEH | PBC | AT |
|---|---|---|---|---|
| R2 | 0.492 | 0.314 | 0.213 | 0.138 |
| Adj R2 | 0.481 | 0.305 | 0.210 | 0.134 |
| AT | 0.150 | . | . | . |
| SN | 0.334 | . | . | . |
| FK | 0.262 | . | 0.462 | 0.371 |
| PBC | 0.231 | 0.019 | . | . |
| PR | 0.000 | 0.389 | . | . |
| BI | . | 0.282 | . | . |
Some implications are provided in this section. The lack of sufficient savings among Vietnamese people raises concerns about their financial solvency in retirement (Do, 2017). There has been a strong emphasis on the importance of boosting retirement savings, but our grasp of what drives individuals to save more remains limited (Croy, et al., 2010). This is particularly relevant when it comes to Vietnamese sports lecturers. Table 7 summarizes the results.
Hypotheses results
(Source: Authors’ own research)
| Hypothesis | Path | Path coefficient | t-value | p-value | Result |
|---|---|---|---|---|---|
| H1 | AT -> BI | 0.150 | 2.842 | 0.005 | Supported |
| H2 | SN -> BI | 0.334 | 6.719 | 0.000 | Supported |
| H8 | FK -> AT | 0.371 | 6.579 | 0.000 | Supported |
| H9 | FK -> PBC | 0.462 | 10.153 | 0.000 | Supported |
| H4 | FK -> BI | 0.262 | 5.411 | 0.000 | Supported |
| H3 | PBC -> BI | 0.231 | 4.300 | 0.000 | Supported |
| H6 | PBC -> BEH | 0.019 | 0.283 | 0.777 | Not supported |
| H7 | PR -> BI | 0.000 | 0.007 | 0.994 | Not supported |
| H10 | PR -> BEH | 0.389 | 6.457 | 0.000 | Supported |
| H5 | BI -> BEH | 0.282 | 4.850 | 0.000 | Supported |
The evidence supporting the relationship between attitudes toward retirement saving and saving intentions underscores the necessity of education and supportive social environments. This hypothesis H1 is grounded in the understanding that fostering positive attitudes through targeted interventions can lead to increased intentions to save for retirement (She, et al., 2024). By addressing both psychological factors and social influences, policymakers and financial educators can create environments that encourage proactive retirement and better saving intention among sports lecturers. This aligns with findings from recent studies that emphasize the importance of integrating psychological insights into financial education initiatives aimed at improving retirement preparedness (Sarpong-Kumankoma, 2021).
Regarding the factors Subjective Norms and Perceived Behavioral Control, both hypotheses H2 and H3 underscore the significance of those variables as key determinants influencing behavioral intention of saving. This is consistent with previous studies in the field (Tomar, et al., 2021). The relationship between Subjective Norms and Behavioral Intention shows a strong positive effect (β = 0.334, t = 6.719, p < 0.001). This is the strongest influence on behavioral intention among all predictors in the model and suggests that social influences, including opinions and expectations from family, friends, and colleagues, play a crucial role in shaping individuals' intentions to save for retirement.
Perceived Behavioral Control demonstrates a significant positive influence on Behavioral Intention (β = 0.231, t = 4.300, p < 0.001). While the effect is moderate and not as strong as subjective norms, it still represents a meaningful impact. Both factors are important contributors to saving behavior intention, with subjective norms having a slightly stronger effect than perceived behavioral control in this particular case of sports lecturers. Hypotheses H4, H8, and H9 related to financial knowledge are supported. As individuals become more financially literate, they are not only better prepared for retirement but also more likely to engage in behaviors that promote long-term financial stability (Lusardi and Mitchell, 2007). Sports lecturers may not have received formal training in financial management or investment, leaving them illprepared to navigate the complexities of retirement savings.
This gap in financial knowledge can hinder their ability to make reasonable decisions about saving for retirement, leading to inadequate preparation. Thus, universities should provide educational program to enhance the level of financial knowledge of their sports lecturers. Furthermore, financial literacy is a critical factor influencing how effectively sports lecturers can navigate these changes in their retirement planning.
A solid understanding of financial concepts enables them to make informed decisions about saving strategies, investment options, and risk management (Perry and Morris, 2005). Research indicates that individuals with higher levels of financial literacy are better equipped to plan for retirement and respond effectively to changes in policies affecting their work and savings (Lusardi and Mitchell, 2007; Lusardi and Mitchell, 2014). Path coefficients between the constructs are depicted in Figure 3.

The path coefficients of the structural model assessment
(Source: Authors’ own research)
We reject H6 and H7, finding some interesting insights. For H6, the Institutional Theory can be effectively used to understand behavior as influenced by its environment (DiMaggio and Powell, 1983). Specifically, in the case of Vietnam, the lack of accessible and trusted retirement planning tools on the market, combined with general job insecurity among sports lecturers that we discussed before due to contractual employment and short career spans, may limit individuals’ perceived control over their financial futures, regardless of their intentions or knowledge. This explain the non-significant result for the predictive role of PBC in our model, as the institutional environment does not provide sufficient enabling conditions for individuals to act on their perceived control (Scott, 2008). For F7, unexpectedly, the analysis result reveals that the respondents' level of risk perception contributes minimally to predicting their behavioral intentions. This finding is consistent with Croy, et al. (2010). A disadvantage faced by sports lecturers is the potential instability associated with their profession. Many are employed on contracts that may not guarantee longterm job security or consistent income. This uncertainty can create anxiety around financial planning and saving for retirement. When individuals perceive their employment situation as precarious, they may be less likely to commit to long-term saving intention, fearing that immediate financial needs will take precedence over future savings goals. However, our results are contradict to the research of Sjöberg and Engelberg, which highlighted the critical link between risk awareness and saving intentions (Sjöberg and Engelberg, 2009). On the other hand, we found that Perceived Behavioral Control does not influence Saving Behavior, but it is significantly linked to the behavioral intention of saving for retirement.
The evidence supports the hypothesis H10 that risk perception positively influences saving behavior. By recognizing potential financial vulnerabilities associated with retirement planning, individuals are motivated to take proactive steps toward securing their financial futures. This underscores the importance of fostering a culture of awareness regarding financial risks through education and communication strategies aimed at enhancing understanding and encouraging responsible saving behaviors. As such, policymakers and financial educators should prioritize initiatives that increase awareness of retirement-related risks, ultimately leading to intensive saving behavior for individuals as they prepare for retirement. When people are made aware of the potential consequences of insufficient savings, such as reduced quality of life in later years, they are more likely to adjust their saving behaviors accordingly
Finally, H5 is supported and indicates that saving behavioral intention positively influences saving behavior (β = 0.282, t = 4.850, p < 0.001). This finding aligns with the fundamental premise of TPB that behavioral intentions are direct antecedents of actual behavior (Ajzen, 1985). The result reinforces previous retirement planning literature by confirming the intention-behavior link in the specific context of Vietnamese sports lecturers.
The combination of limited financial knowledge, demanding professional responsibilities, evolving pension policies, and job instability creates a complex landscape for effective retirement saving. Addressing these disadvantages through targeted financial education programs and institutional support can empower sports lecturers to enhance their financial literacy and improve their preparedness for retirement. By equipping them with the necessary tools and knowledge, we can help ensure that this vital group is better prepared for a secure and financially stable future. The TPB posits that attitudes are shaped by beliefs about the outcomes of the behavior and evaluations of those outcomes (Ajzen, 1991). In this regard, individuals who understand the long-term benefits of retirement savings-such as financial security and peace of mindare likely to develop a more positive attitude toward saving. This understanding can be enhanced through financial education and awareness programs, which can help individuals appreciate the importance of early and consistent saving for retirement. As a conclusion, there should be mandatory financial literacy courses at the universities and an effective partnership with banks for tailored retirement products. Furthermore, it is time to think about the promotion of workplace-based financial advisory services, such as regular workshops and personalized counseling on retirement planning, which are currently not offered at Vietnamese universities. Policy advocacy for the enhancement of voluntary pension schemes, besides the Social Insurance, in Vietnam is another suggestion to make the saving schemes more accessible, affordable, and trusted among university staff, which will especially benefit the sports lecturers.
This study is the first to consider the saving behavior for retirement of Vietnamese sports lecturers. Sports lecturers play a crucial role in shaping the physical education landscape, yet they face unique challenges that impact their financial planning and retirement readiness. This academic group is characterized by specific features, including their educational background and the nature of their work environment. These characteristics also come with disadvantages, particularly regarding financial knowledge and retirement planning. By exploring the interplay between various factors such as financial knowledge, attitudes toward retirement savings, subjective norms, perceived behavioral control, and risk perception, this study provides valuable insights that can inform future initiatives aimed at improving retirement preparedness within this distinct academic group. Through this research, we contribute not only to academic discourse but also to practical solutions that enhance financial security for sports lecturers as they prepare for a secure retirement.
Retirement marks a significant phase in life that has steadily extended in duration in developed countries, leading to a corresponding rise in the population of retirees (Topa, et al., 2018). While retirement planning has been thoroughly examined in developed countries, it has notably received limited academic focus in developing nations. In the context of a “getting old before getting rich” population, Vietnam's pension schemes are currently confronted with several significant challenges. Without prompt and effective reforms, these schemes could face depletion by the year 2034. Thus, for individuals, there is the need to proactively and regularly save for the future. The results of this study may assist financial educators and advisors in providing the right combination of financial training, enabling sports lecturers to be more engaged in making more informed financial choices and saving practices.
Our study is not without potential limitations. It focuses on lecturers from a specific academic group of sport education. The sample size was only 238 valid questionnaires collected through snowball sampling. Thus, generalizing our results to all lecturers in Vietnam requires caution. Future studies could incorporate additional variables like the financial well-being, personal traits, and compare men and women. Future research could also benefit from a longitudinal approach to better understand how retirement saving behavior evolves throughout different career stages of sports lecturers. It is important to validate the findings with larger and more diverse samples to enhance generalizability and statistical power.
Although the "Big Three" financial literacy questions are widely recognized and provide comparability across studies and thus allow benchmarking with prior research, they may not fully capture the unique financial behaviors and challenges faced in the Vietnamese context such as persistent high inflation, informal saving practices (e.g., ROSCAs, gold holding), and nonbank financial channels. Fully localized measurement instruments would enhance the validity and cultural sensitivity of the findings. Thus, country-specific financial literacy dimensions, such as inflation protection, currency risk awareness, and informal savings strategies, might need to be integrated in future measurement tools for Vietnam.
Furthermore, recent policy changes should be considered. The extended retirement age policy in Vietnam has significant implications for the financial planning of sports lecturers, a group that faces unique challenges in navigating their careers and preparing for retirement due to possible burnouts, injuries, and other risks (De-Paepe, et al., 1985). This policy allows professors and other academic staff to continue working beyond the traditional retirement age, which is set at 60 for men and 55 for women. By allowing sports lecturers to extend their careers, they can continue earning a salary while also receiving pension benefits. However, this policy also presents challenges that sports lecturers must navigate in their financial planning efforts. The decision to continue working after reaching retirement age is not solely based on financial considerations; it also involves personal health, job satisfaction, and institutional support. Lecturers must assess their physical ability to maintain their roles effectively while balancing the demands of teaching and research with their personal well-being. Sports lecturers must also ensure that their workload remains manageable and that they have access to appropriate resources and support from their institutions. Additionally, while the policy allows for extended employment, it does not guarantee job security or favorable working conditions. Institutions must provide adequate incentives and support systems to retain experienced staff beyond retirement age. The relationship between risk perception and saving behavior also plays a crucial role in how sports lecturers respond to the extended retirement age policy. As individuals become more aware of potential financial vulnerabilities associated with inadequate retirement savings, they may be motivated to take proactive steps toward enhancing their financial security. The awareness of risks related to inflation and market fluctuations can drive sports lecturers to adjust their saving behaviors accordingly, leading them to prioritize retirement savings even as they extend their working years.
We can also utilize a slightly different construct for attitude. It is essential to differentiate between two categories of attitudes (Ajzen and Fishbein, 2005). The first category encompasses overarching attitudes directed at tangible entities and other broadly defined subjects. The second category, termed as attitudes toward a behavior, encompasses attitudes related to engaging in particular behaviors associated with an object or target. In this research, we have used the second category, meaning attitude toward saving for retirement. Further research can explicitly consider the attitude toward retirement for deeper understanding of the topic (Tomar, et al., 2021).
Last but not least, future works should include environmental factors such as institutional voids, lack of formal retirement products, and job insecurity interact with individual cognitive and motivational processes. Researchers can use the social cognitive theory (SCT), which can offer precious complementary insights to TPB by emphasizing reciprocal determinism between personal, environmental, and behavioral factors (Bandura, 1991). Also, the difference between specific group of female and male lecturers can be explored (Bussey and Bandura, 1999).
