Figure 1.

Figure 2.

Figure 3.

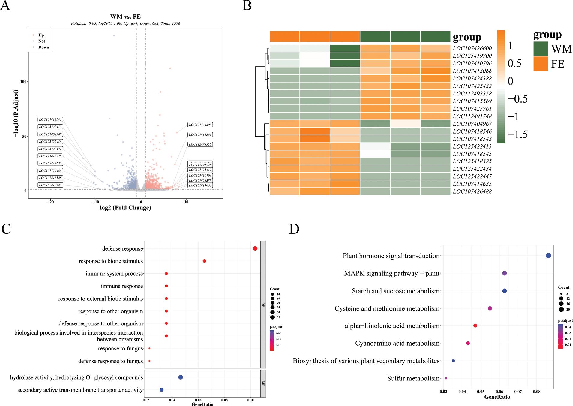
Figure 4.

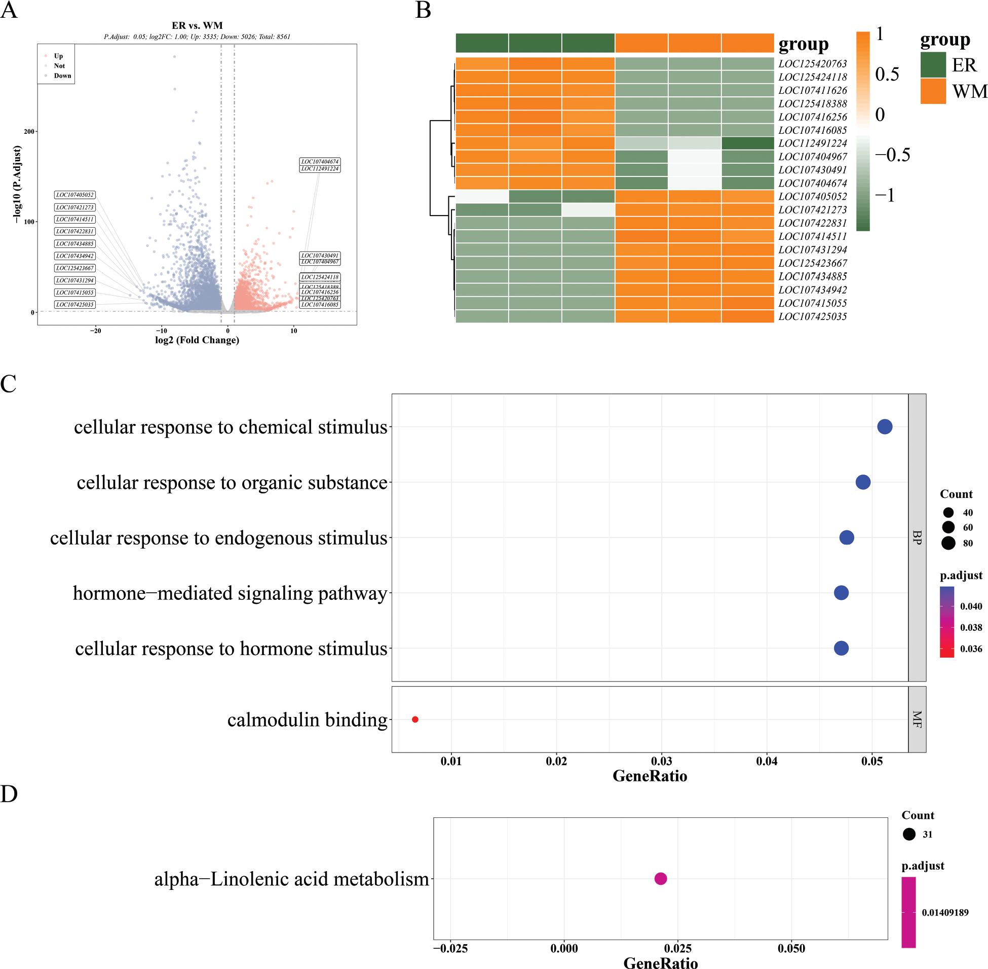
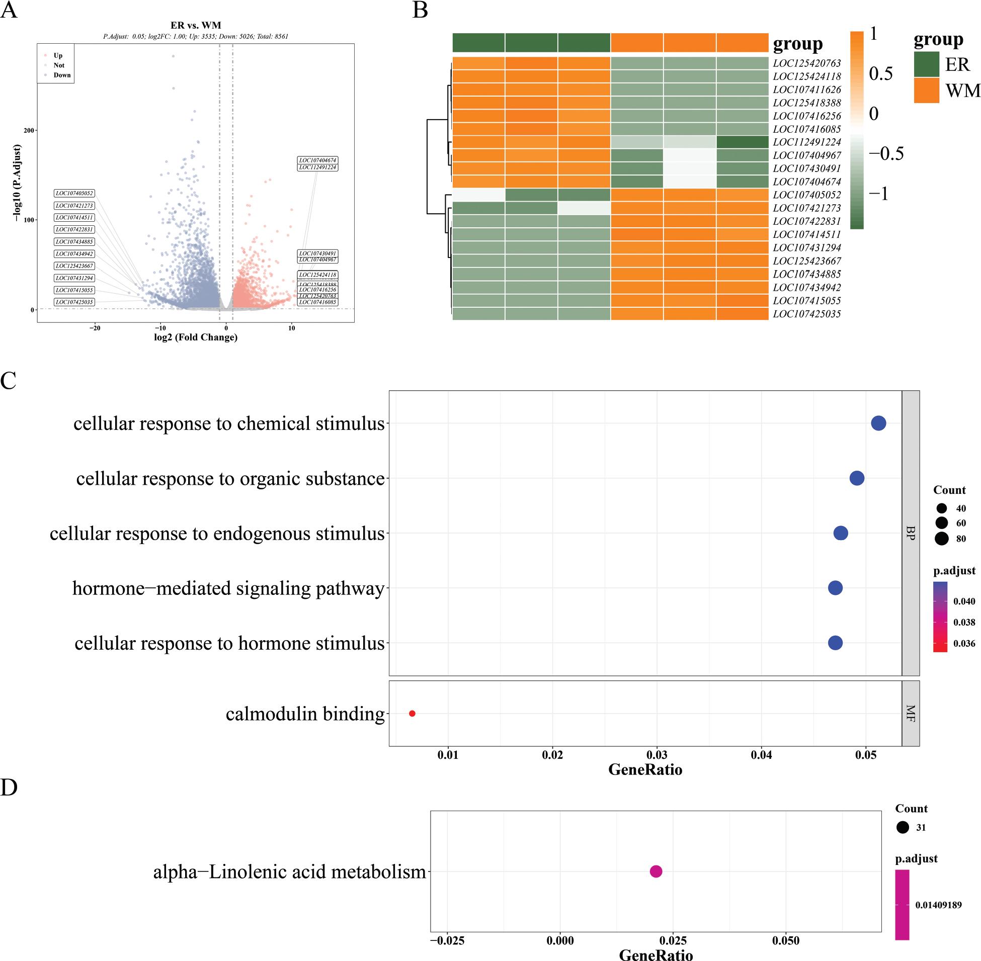
Figure 5.

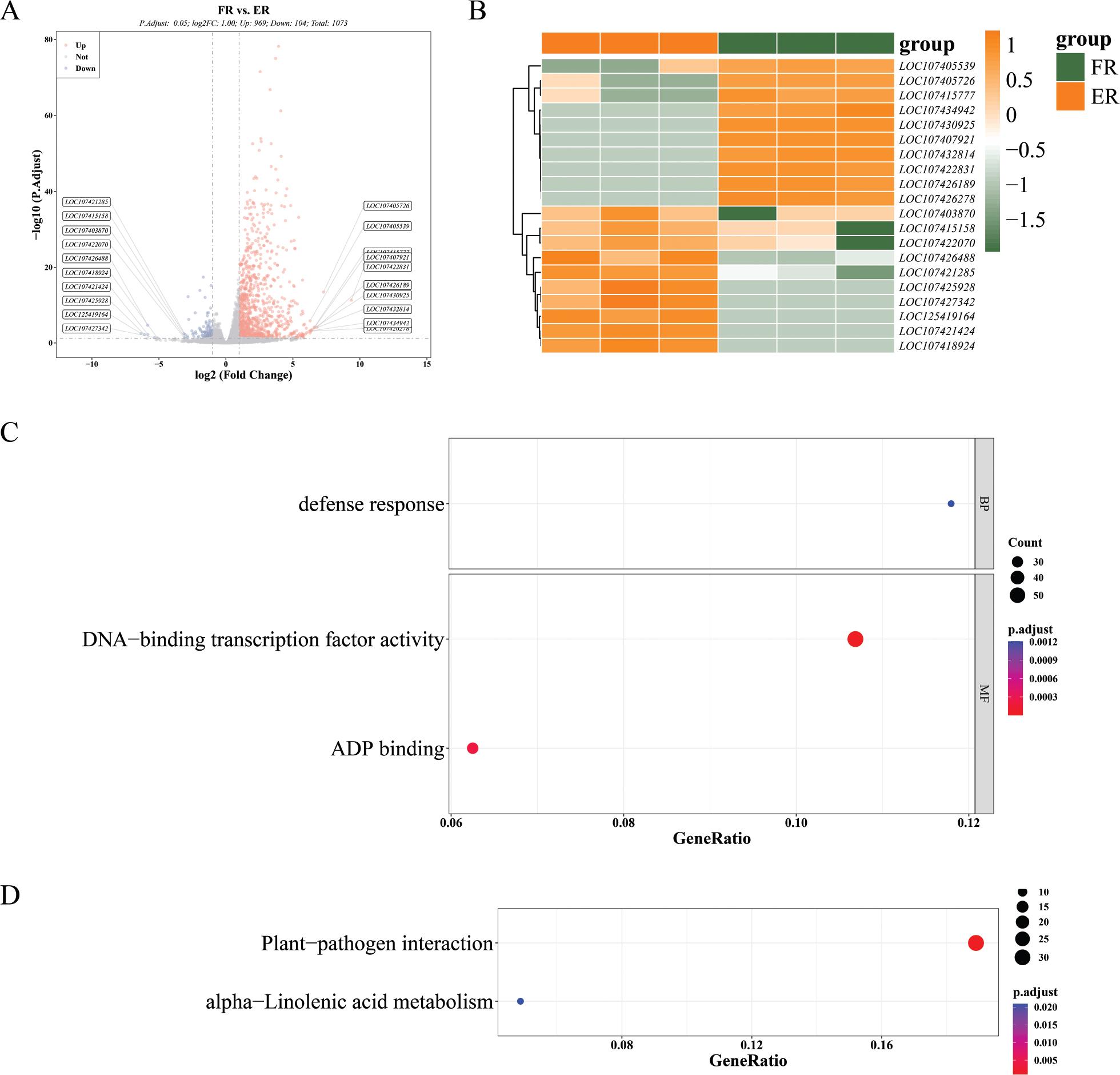
Figure 6.

Figure 7.

Figure 8.

Figure S1.

The efficiency of the reads of each sample against the reference genome_
| Sample | Total Reads | Mapped Reads | Uniq Mapped Reads | Multiple Map Reads | Reads Map to ‘+’ | Reads Map to ‘-’ |
|---|---|---|---|---|---|---|
| ER1 | 34,967,790 | 28,610,083 (81.82%) | 27,551,138 (78.79%) | 1,058,945 (3.03%) | 14,885,522 (42.57%) | 15,022,253 (42.96%) |
| ER2 | 35,866,752 | 29,195,000 (81.40%) | 28,071,485 (78.27%) | 1,123,515 (3.13%) | 15,216,825 (42.43%) | 15,347,299 (42.79%) |
| ER3 | 33,722,952 | 27,256,909 (80.83%) | 26,159,026 (77.57%) | 1,097,883 (3.26%) | 14,276,092 (42.33%) | 14,408,408 (42.73%) |
| FE1 | 33,362,786 | 26,937,644 (80.74%) | 26,038,012 (78.05%) | 899,632 (2.70%) | 13,973,789 (41.88%) | 14,067,875 (42.17%) |
| FE2 | 31,701,814 | 25,501,408 (80.44%) | 24,663,212 (77.80%) | 838,196 (2.64%) | 13,186,007 (41.59%) | 13,325,312 (42.03%) |
| FE3 | 32,862,056 | 26,304,992 (80.05%) | 25,421,257 (77.36%) | 883,735 (2.69%) | 13,658,562 (41.56%) | 13,717,436 (41.74%) |
| FR1 | 36,467,944 | 29,673,467 (81.37%) | 28,546,895 (78.28%) | 1,126,572 (3.09%) | 15,467,804 (42.41%) | 15,596,106 (42.77%) |
| FR2 | 39,654,150 | 31,656,269 (79.83%) | 30,480,071 (76.86%) | 1,176,198 (2.97%) | 16,471,579 (41.54%) | 16,614,054 (41.90%) |
| FR3 | 33,872,164 | 27,548,123 (81.33%) | 26,547,492 (78.38%) | 1,000,631 (2.95%) | 14,325,410 (42.29%) | 14,444,203 (42.64%) |
| WM1 | 32,694,050 | 26,445,979 (80.89%) | 25,496,018 (77.98%) | 949,961 (2.91%) | 13,810,980 (42.24%) | 13,824,743 (42.29%) |
| WM2 | 32,516,758 | 26,331,369 (80.98%) | 25,402,482 (78.12%) | 928,887 (2.86%) | 13,708,981 (42.16%) | 13,780,517 (42.38%) |
| WM3 | 33,679,484 | 27,547,095 (81.79%) | 26,549,486 (78.83%) | 997,609 (2.96%) | 14,362,487 (42.64%) | 14,401,510 (42.76%) |