Figure 1.

Figure 2.

Figure 3.

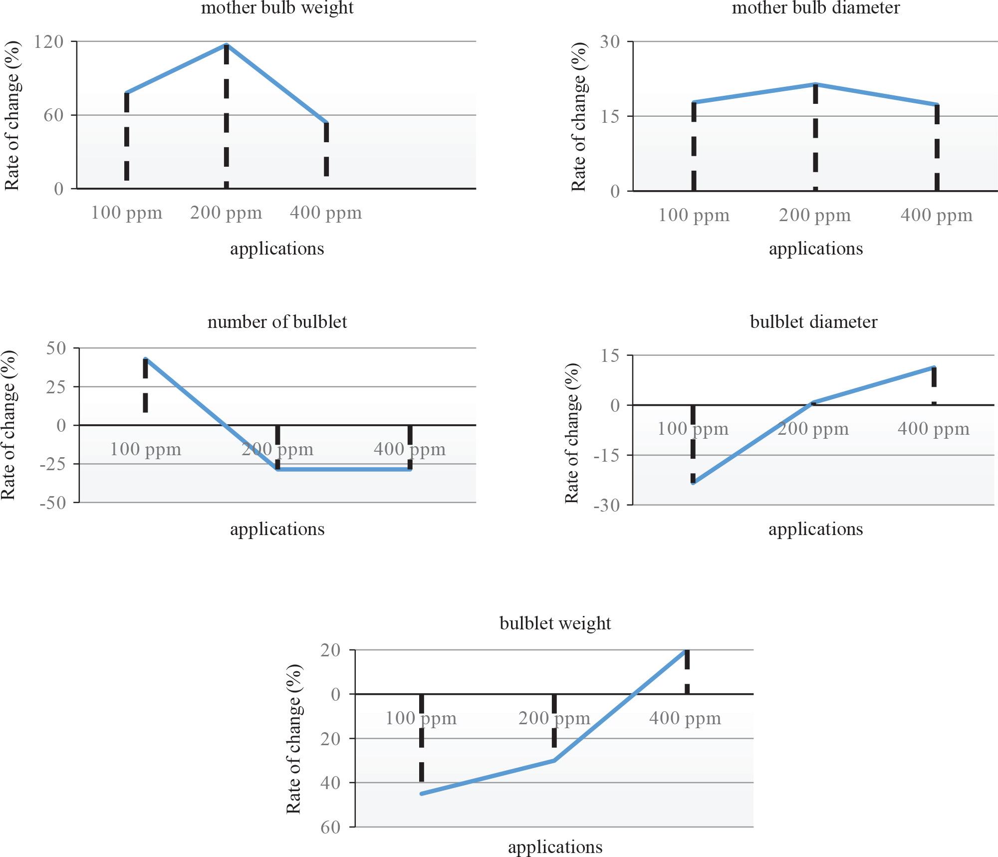
Figure 4.

Figure 5.

Figure 6.

Figure 7.

Figure 8.

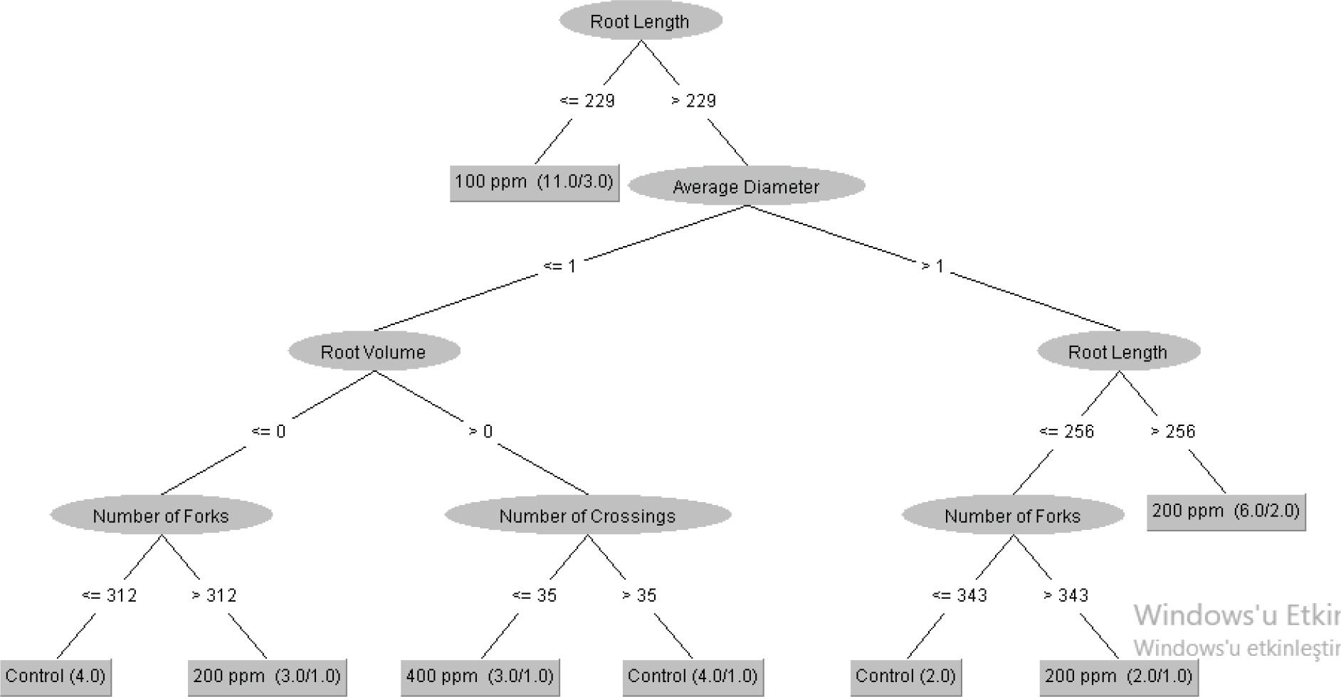
Prediction performance of ML models representing the relationship between GA3 variables and the change of root architectural features of T_ saxatilis_
| Classifiers | Accuracy (%) | Kappa | TP | FP | Precision | Recall | F-score |
|---|---|---|---|---|---|---|---|
| MultilayerPerceptron | 85.9 | 0.81 | 0.86 | 0.04 | 0.88 | 0.86 | 0.86 |
| Baggin | 74.2 | 0.65 | 0.74 | 0.08 | 0.75 | 0.74 | 0.74 |
| J48 | 85.7 | 0.80 | 0.86 | 0.05 | 0.87 | 0.86 | 0.86 |
| PART | 80.0 | 0.73 | 0.80 | 0.06 | 0.82 | 0.80 | 0.80 |
| LR | 94.3 | 0.92 | 0.94 | 0.01 | 0.94 | 0.94 | 0.94 |
| MCC | 88.6 | 0.85 | 0.87 | 0.04 | 0.90 | 0.89 | 0.88 |
Correlations between vegetative, root architectural properties and bulb nutritional content_
| Flower stem length (cm) | Number of flover | Flower stem diameter (mm) | Perianth length (cm) | Number of leaves | Leaflength (cm) | Leaf width (cm) | Mother bulb diameter (mm) | Number of bulblet | Bulblet diameter (mm) | Bulblet weight (g) | N (%) | P (%) | K (%) | Ca (%) | Mg (%) | Fe (mg · kg−1) | Cu (mg · kg−1) | Zn (mg · kg−1) | Mn (mg · kg−1) | Root length (cm) | Root surface area (cm2) | Root diameter (mm) | Root volume (cm3) | Number of tips | Number of forks | Number of crossings | |
|---|---|---|---|---|---|---|---|---|---|---|---|---|---|---|---|---|---|---|---|---|---|---|---|---|---|---|---|
| Plant height (cm) | 0.996** | –0.994** | –0.919 | 0.603 | –0.952* | 0.992** | 0.978* | 0.450 | 0.740 | –0.242 | 0.236 | 0.262 | –0.991** | –0.725 | 0.192 | 0.401 | 0.324 | –0.186 | 0.165 | –0.664 0.277 | –0.295 | –0.180 | 0.452 | 0.123 | –0.489 | 0.058 | –0.614 |
| Flower stem length (cm) | –0.998** | –0.931 | 0.543 | –0.955* | 0.979* | 0.982* | 0.372 | 0.678 | –0.210 | 0.234 | 0.305 | –0.975* | –0.684 | 0.267 | 0.356 | 0.408 | –0.160 | 0.198 | –0.729 0.283 | –0.277 | –0.215 | 0.383 | 0.039 | –0.493 | 0.033 | –0.671 | |
| Number of hovers | 0.908 | –0.512 | 0.971* | –0.973* | –0.969* | –0.351 | –0.667 | 0.264 | –0.292 | –0.355 | 0.972* | 0.715 | –0.238 | –0.402 | –0.412 | 0.216 | –0.144 | 0.734 -0.225 | 0.220 | 0.161 | –0.351 | –0.060 | 0.440 | –0.090 | 0.644 | ||
| Flower stem diameter | –0.617 | 0.784 | –0.917 | –0.981* | –0.372 | –0.612 | –0.158 | 0.127 | –0.034 | 0.895 | 0.400 | –0.504 | –0.008 | –0.442 | –0.211 | –0.540 | 0.712 -0.606 | 0.569 | 0.553 | –0.456 | 0.180 | 0.768 | 0.333 | 0.837 | |||
| Perianth length (cm) | –0.380 | 0.695 | 0.629 | 0.948 | 0.927 | 0.090 | –0.32 | –0.560 | –0.689 | –0.431 | –0.159 | 0.151 | –0.427 | 0.185 | 0.322 | 0.107 0.594 | –0.756 | –0.310 | 0.982* | 0.468 | –0.684 | –0.272 | –0.182 | ||||
| Number of leaves | –0.917 | –0.881 | –0.274 | –0.614 | 0.473 | –0.512 | –0.533 | 0.928 | 0.820 | –0.096 | –0.578 | –0.399 | 0.435 | 0.085 | 0.715 0.014 | –0.011 | –0.066 | –0.228 | –0.157 | 0.213 | –0.319 | 0.503 | |||||
| Leaf length (cm) | 0.974* | 0.553 | 0.811 | –0.214 | 0.171 | 0.155 | –0.998** | –0.726 | 0.139 | 0.394 | 0.220 | –0.149 | 0.188 | –0.578 0.331 | –0.374 | –0.199 | 0.558 | 0.192 | –0.537 | 0.021 | –0.573 | ||||||
| Leaf width (cm) | 0.425 | 0.693 | –0.034 | 0.045 | 0.140 | –0.962* | –0.569 | 0.357 | 0.202 | 0.386 | 0.022 | 0.368 | –0.697 0.459 | –0.451 | –0.382 | 0.471 | –0.029 | –0.650 | –0.149 | –0.742 | |||||||
| Mother bulb weight (g) | 0.927 | –0.117 | –0.182 | –0.546 | –0.562 | –0.513 | –0.463 | 0.339 | –0.666 | –0.024 | 0.045 | 0.351 0.354 | –0.573 | –0.029 | 0.978* | 0.715 | –0.431 | –0.042 | 0.135 | ||||||||
| Mother bulb diameter (mm) | –0.278 | 0.047 | –0.242 | –0.823 | –0.738 | –0.340 | 0.501 | –0.390 | –0.186 | 0.007 | 0.009 0.288 | –0.468 | –0.001 | 0.893 | 0.646 | –0.440 | 0.087 | –0.087 | |||||||||
| Number of bulblet | –0.943 | –0.653 | 0.266 | 0.814 | 0.701 | –0.971* | 0.186 | 0.995** | 0.917 | –0.014 0.829 | –0.718 | –0.910 | 0.083 | –0.680 | –0.694 | –0.979* | –0.478 | ||||||||||
| Bulblet diameter (mm) | 0.866 | –0.216 | –0.705 | –0.457 | 0.861 | 0.128 | –0.964* | –0.854 | –0.233 -0.866 | 0.840 | 0.839 | –0.362 | 0.398 | 0.730 | 0.951* | 0.294 | |||||||||||
| Bulblet weight (g) | –0.179 | –0.439 | 0.037 | 0.526 | 0.598 | –0.702 | –0.539 | –0.608 -0.688 | 0.793 | 0.514 | –0.654 | –0.109 | 0.564 | 0.685 | –0.108 | ||||||||||||
| N (%) | 0.763 | –0.090 | –0.444 | –0.196 | 0.201 | –0.134 | 0.559 -0.284 | 0.335 | 0.145 | –0.555 | –0.235 | 0.494 | –0.073 | 0.532 | |||||||||||||
| p (%) | 0.491 | –0.918 | 0.128 | 0.764 | 0.534 | 0.216 0.353 | –0.221 | –0.526 | –0.374 | –0.678 | –0.147 | –0.679 | –0.071 | ||||||||||||||
| K(%) | –0.720 | 0.823 | 0.673 | 0.806 | –0.707 0.603 | –0.380 | –0.821 | –0.289 | –0.937 | –0.591 | –0.703 | –0.891 | |||||||||||||||
| Ca (%) | –0.269 | –0.944 | –0.825 | 0.018 -0.675 | 0.530 | 0.821 | 0.150 | 0.776 | 0.516 | 0.904 | 0.412 | ||||||||||||||||
| Mg (%) | 0.138 | 0.344 | –0.921 0.100 | 0.136 | –0.370 | –0.588 | –0.806 | –0.165 | –0.174 | –0.786 | |||||||||||||||||
| Fe (mg · kg−1) | 0.933 | 0.002 0.874 | –0.781 | –0.925 | 0.177 | –0.623 | –0.748 | –0.992** | –0.484 | ||||||||||||||||||
| Cu(mg·kg−1) | –0.305 0.950 | –0.840 | –1.000** | 0.250 | –0.657 | –0.901 | –0.969* | –0.749 | |||||||||||||||||||
| Zn (mg · kg−1) | –0.157 | –0.021 | 0.332 | 0.295 | 0.570 | 0.299 | 0.078 | 0.854 | |||||||||||||||||||
| Mn (mg·kg−1) | –0.966* | –0.944 | 0.539 | –0.390 | –0.973* | –0.925 | –0.645 | ||||||||||||||||||||
| Root length (cm) | 0.828 | –0.730 | 0.143 | 0.948 | 0.836 | 0.479 | |||||||||||||||||||||
| Root surface area (cm2) | –0.233 | 0.672 | 0.899 | 0.963* | 0.767 | ||||||||||||||||||||||
| Root diameter (mm) | 0.560 | –0.599 | –0.246 | –0.011 | |||||||||||||||||||||||
| Root volume (cm3) | 0.322 | 0.610 | 0.689 | ||||||||||||||||||||||||
| Number of tips | 0.825 | 0.730 | |||||||||||||||||||||||||
| Number of forks | 0.567 | ||||||||||||||||||||||||||
| Number of crossings |