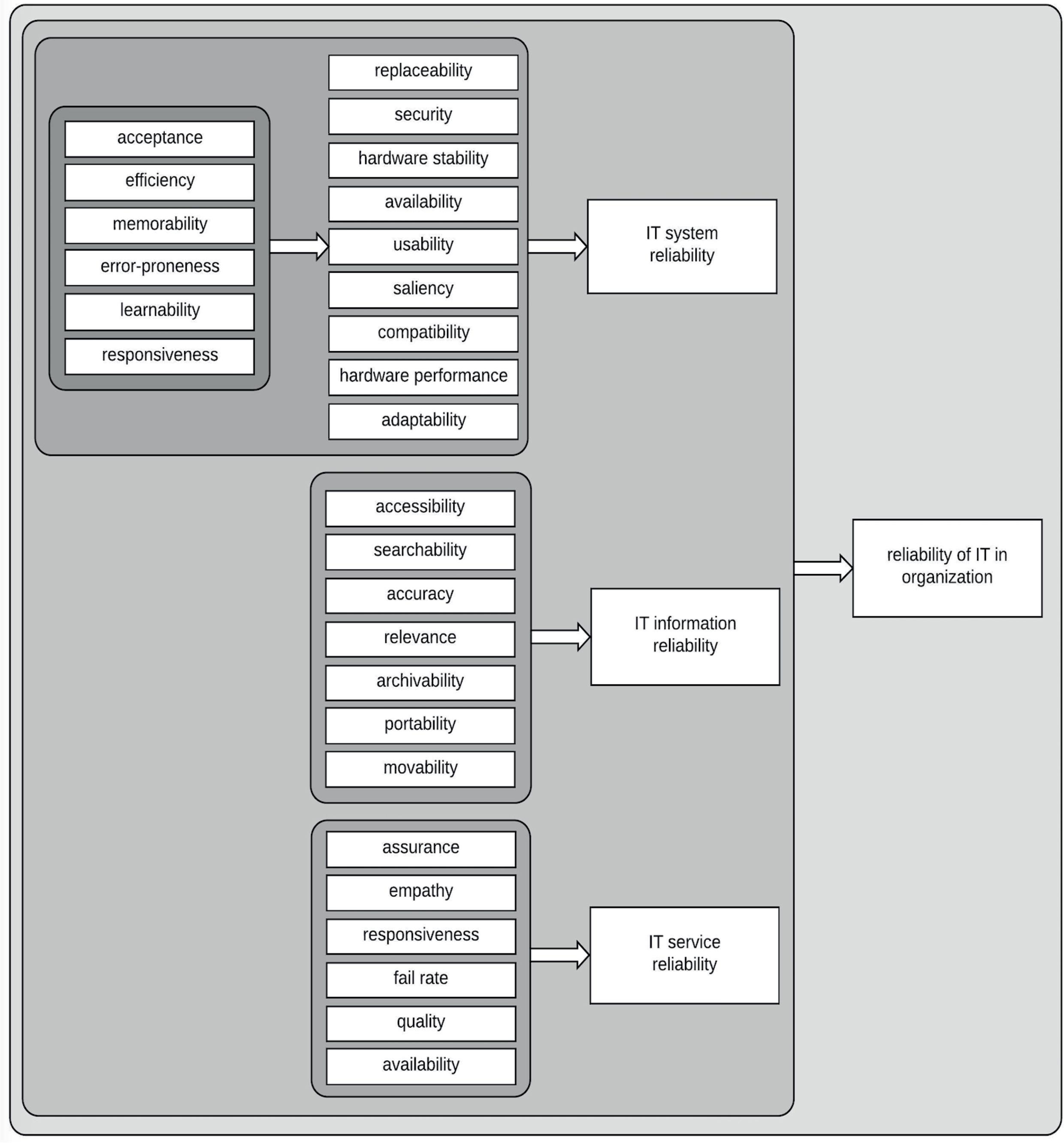
Fig. 1

Fig. 2

Research sample characteristics
| M | R2 | D | M | S | P V | |
|---|---|---|---|---|---|---|
| CRM time-of-use, IT reliability, Moderator | 0.666 | 0.039 | 0.483 | 0.018 | 2.661 | 0.007 |
| CRM time-of-use, IT system reliability, Moderator | 0.668 | 0.040 | 0.474 | 0.016 | 2,801 | 0.005 |
| CRM time-of-use, IT information reliability, Moderator | 0.637 | 0.054 | 0.539 | 0.017 | 3.135 | 0.002 |
| CRM time-of-use, IT service reliability, Moderator | 0.639 | 0.001 | 0.299 | 0.016 | 1,818 | 0.069 |
Defined variables together with the results of the reliability analysis of scales
| N | V | N | C |
|---|---|---|---|
| 1 | IT reliability | 28 | 0.953 |
| 2 | CRM time-of-use | 1 | -- |
| 3 | Organisational performance | 4 | 0.911 |
Correlation analysis between IT reliability and the CRM time-of-use
| C | IT | IT | IT | IT |
|---|---|---|---|---|
| CRM time-of-use | r(1036)=0.408**, p<0.001 | r(1102)= 0.406**, p<0.001 | r(1111)= 0.367**, p<0.01 | r(1115)= 0.394**, p<0.01 |
Correlation between the CRM time-of-use and the organisational performance
| O | |
|---|---|
| CRM time-of-use | r(1117)=0.529**, p<0.001 |