The role of aid in the development of low- and middle-income countries (LMICs) has been extensively studied, with many scholars adopting a critical viewpoint. For instance, Easterly (2002; 2006) argues that despite substantial investments and efforts, donors, including the World Bank (WB), have often fallen short of achieving meaningful impacts. Similarly, Sachs’s (2015) findings suggest a tenuous relationship between official aid and economic growth. Within this discourse, the role and effectiveness of the WB in fostering development have come under intense scrutiny.
While the WB aims to address global challenges, promote sustainable development, and reduce poverty through its interventions, concerns have been raised regarding its effectiveness in addressing the unique needs of different countries and varied sectors (Heyneman, 2003; Mosley et al., 1995). A critical determinant of its effectiveness lies in the organisational commitment to continuous learning (Ravallion, 2016). However, the extent to which the WB adheres to this criterion in practice, particularly in social sectors, remains uncertain. In these sectors, “where lending and policy operations have had to work hard to justify themselves”, the WB encounters challenges compared to other sectors, such as infrastructure (Ravallion, 2013, p. 27).
This article explores the WB’s lending projects for health financing reforms in post-communist Albania from 1994 to 2022 and addresses the research question: How does the World Bank learn during its health lending projects?
There are two compelling justifications for focusing on the WB’s health projects. First, the WB is the largest funder of health-related projects in LMICs (Ruger, 2005). This significant financial contribution underscores the WB’s influence on health policies (Noy, 2017; Sridhar et al., 2017), making it a crucial area to examine. Second, the WB is also the second-largest funder of global health initiatives (Lancet, 2023). This highlights the WB’s substantial involvement in shaping global health policies and programmes, making it imperative to understand its approach and learning activities in the context of health projects.
Additionally, paying attention to post-communist Central Eastern Europe (CEE) – by focusing on Albania, an under-researched country in the region – is noteworthy due to the WB’s involvement in the political, economic, and social transformation of the CEE alongside the criticisms it has faced. Scholars studying the post-communist healthcare reforms in CEE have highlighted the WB’s “politico-ideological” approach and its tendency to overlook domestic contexts when shaping policy changes (Nemec & Kolisnichenko, 2006; p. 24; Deacon & Hulse, 1997; Wedel, 2015).
The selection of lending projects in Albania’s health financing reforms is particularly relevant, as the WB has been involved in four health projects in the country from 1994 until 2022, offering a rich and comprehensive basis for deep analysis. The Health Services Rehabilitation project (1994–2001) initially focused on infrastructure reconstruction and healthcare service rehabilitation, with limited attention to health financing policy reform. The Health System Recovery and Development project (1998–2005) continued this focus on infrastructure while also targeting institutional capacity building. In contrast, the Health System Modernization project (2006–2012) marked a shift towards structural healthcare reforms, moving away from infrastructure reconstruction. The Health System Improvement project (2015–2022) focused extensively on health financing reforms, addressing issues in all financing policies: revenue collection, pooling, purchasing, coverage, and benefit entitlements. (1)
The analysis employs a sociological lens on International Organisations (IO) by incorporating insights from management studies into International Relations (IR) scholarship. The interest is in scrutinising documented knowledge, conceptualised as a form of explicit and collective knowledge that is codified and communicated using language (written documents) and deposited in a collective or public knowledge repository (WB repository’s online platform), making it easily shareable and assessable over time (Nonaka, 1994; Duncan & Weiss, 1979). In the context of WB lending projects, these documents primarily comprise project management reports, with the majority being monitoring and evaluation reports, as detailed in the method section. These reports epitomise a model of result-based project management that considers accountability and learning as inseparable entities, as noted by Kogen (2018), “two sides of the same coin: that by addressing one we are necessarily addressing the other” (p. 101). The implications of this conflation are discussed in the final section. The focus on documented knowledge means that I will not look at individual learning, while recognising that all organisational processes involve individual action. Instead, I am considering organisational learning as “a social process […] of exchange, evaluation and integration of knowledge … that is extraindividual”, one intended to produce “a general organisational knowledge base” that is crucial for organisational effectiveness (Duncan & Weiss, 1979, p. 89).
The qualitative analysis of data obtained from the WB project documents revealed three types of learning during lending operations in Albania: learning into lending, learning while lending, and learning from lending. Additionally, findings showed that the WB’s country-level interventions in health financing reforms were influenced by prior knowledge and lessons learned during and after project completion. However, these processes resulted in adjustments to activities and were intended to achieve project aims and goals, mainly by detecting and swiftly correcting errors and project bottlenecks rather than leading to learning.
The article elucidates the challenges the WB faced in supporting Albanian health financing reforms, thus enriching debates on the effectiveness of the WB’s lending activities and its ability to meet the specific needs of the healthcare sector (Ravallion, 2013). It offers insights into the WB’s involvement in post-communist healthcare reforms in CEE, particularly focusing on health financing, an area marked by inconclusive findings (Kaminska et al., 2021). It also sheds light on an under-researched country, Albania, within this context (Druga, 2022). Moreover, the study advances our understanding of organisational learning in IOs, an area underexplored in existing literature (Lindenthal & Koch, 2013; Koch, 2015). Notably, it empirically illustrates IOs’ challenges in balancing standardised approaches and customisation, particularly in operational knowledge (rather than policy recommendations). What sets this study apart is its unique perspective. While past research has primarily focused on examining the impact of IOs’ activities on national contexts, this study addresses a notable gap (Zapp, 2020, p. 1038) by exploring IOs’ responses to country-specific demands and contexts.
The article is organised into six sections. The following section outlines the state of knowledge in the current literature, analysing both WB lending projects and WB learning processes. It underscores the limitations of existing studies and informs the conceptual framework applied in the analysis. Next, the method section explicates the multiple case design, the strategy for document collection, and how data analysis proceeded. Based on the conceptual framework, the fourth section examines the WB’s learning processes in the four projects. Section five discusses the findings, and the paper concludes with final remarks in the sixth section.
Researchers have employed various theoretical perspectives to analyse and understand the dynamics and impact of the WB’s lending projects. For instance, relying on dependency theories, scholars have examined the WB’s use of lending arrangements to impose preferred policies on recipient countries. They have delved into the intricate power dynamics that unfold between the WB and recipient countries, seeking to gain insight into how conditionality affects domestic policy processes and shapes policy outputs (Mosley et al., 1995; Paloni & Zanardi, 2006; Cormier & Manger, 2021). Other researchers have provided valuable insights into the factors influencing the performance of WB projects, such as project characteristics, staff expertise, and country-specific factors (Heinzel, 2022; Ika et al., 2012). They suggest that a substantial analytical input during the preparation stage is positively associated with project quality and improved outcomes, particularly in lower-income countries and fragile settings (Bulman et al., 2016). Honig (2020) emphasises the importance of staff presence in recipient countries, stating that “[I]n the most fragile states, the presence of senior personnel is associated with greater project success” (p. 749). On the recipient side, higher institutional quality correlates positively with successful project outcomes, while economically unstable environments are associated with poorer outcomes (Denizer et al., 2013; Geli et al., 2014). This article introduces a different perspective by zooming in on organisational learning processes and scrutinising how the organisation navigates and responds to the environment in which it operates.
The exploration of knowledge and learning processes in the WB is not novel. Learning is a broad concept, encompassing policy and social learning (Heclo, 1974; Hall, 1993), lesson drawing (Rose, 1991), and organisational learning (Haas, 1990). However, current research predominantly focuses on analysing processes generating policy-oriented knowledge (Hall, 2007; Heneghan, 2022). For instance, Hall (2007) investigated the evolution of the WB’s social policy agenda, revealing its responses to internal and external stimuli (p. 166). He underscores the challenges of integrating an enhanced social policy framework conceptually and operationally, stressing the need for political support to integrate the social agenda into mainstream operations (p. 169). Similarly, Heneghan’s (2022) study examines policy learning dynamics and consequential policy changes within the WB’s Social Protection and Labor department following the abandonment of its flagship pension policy. However, despite their valuable contributions, these studies provide limited analysis of organisational learning and related processes.
In contrast, another group of studies informing this study examines the WB’s organisational learning processes by applying management concepts to IR literature. Notable examples include Lindenthal and Koch’s (2013) investigation into forty years of WB-financed development projects, exploring the role of organisational learning in environmental protection, and Siebenhüner’s (2008) study on how the WB’s deliberate reflection and learning led to a fundamental re-evaluation of strategies related to environmental issues. This article builds upon and synthesises insights from this perspective, aiming to contribute to understanding organisational learning at the operational level – specifically lending activities – in the context of a different policy area, health.
The sociological perspective on IOs has significantly enriched IR studies by examining how these entities leverage their legal autonomy to establish authority and wield influence (Barnett & Finnemore, 1999). This perspective underscores the importance of knowledge and learning in shaping and governing IR, facilitating a more profound analysis of IOs’ activities and their ability to adapt to dynamic environments (Aldrich, 2008). Learning is a fundamental aspect of IOs’ functioning, and organisational learning is crucial in integrating learning within these organisations (Haas & Haas, 1995, p. 259). The WB is a notable example of an IO that emphasises knowledge management and organisational learning, positioning itself as a repository of knowledge and a continuously learning organisation (Dethier, 2007; Kramarz & Momani, 2017).
Research on organisational learning in IOs has drawn upon two main approaches: Principal-Agent (PA) theory and Sociological Organisation (SO) theory (Weaver, 2007, pp. 495–8). PA theory, rooted in economics, focuses on understanding the interaction between IOs and their principals (such as creditors and borrowers, as seen with the WB) to investigate why IOs engage in processes of learning and change. Conversely, SO theory, grounded in the constructivist perspective of IOs, explores how bureaucratic culture influences IOs’ organisational behaviour and practices.
Addressing the WB as an organisation (see Ness & Brechin, 1988) and a collective actor in its own right, which involves considering its shared rules, norms, goals, resources, and autonomy (Barnett & Finnemore, 1999), this article relies on SO theories and is complemented by theoretical insights from organisational and management studies. The following section explores these theoretical insights and presents the conceptual framework.
In this article, organisational learning is understood from a process and a product perspective (Meyer, 2002). The process refers to how the organisation produces and integrates new knowledge; the product refers to “the knowledge as an outcome” of the learning process (Duncan & Weiss, 1979, p. 85). Such understanding recognises that organisational learning involves acquiring and utilising new knowledge, as delineated in the framework section below. The aim is to enhance an organisation’s performance or achieve desired results (Bennett & Howlett, 1992).
Some theoretical clarifications are, however, needed. Knowledge can be explicit or tacit, individual or collective. Explicit knowledge, easily shared through signs and symbols [including written documents (Nonaka, 1994, p. 16–7)], contrasts with tacit knowledge, which resides in an individual’s mind or is embodied in know-how, making it challenging to express. Additionally, individual knowledge is a straightforward concept – specified as “private, i.e., non-communicable” – while collective knowledge is considered “communicable, consensual, integrated knowledge” that is generally stored in a knowledge repository (Duncan & Weiss, 1979, p. 87) and linked with shared knowledge. This article relies on explicit and collective knowledge, termed here documented knowledge, to study organisational learning processes and outcomes through document analysis. Accordingly, the second concept, organisational learning, is defined as an organisational process that reflects incremental changes in organisational knowledge that is “[O]ccasionally, however, […] disrupted by paradigm revolutions which in a sense redefine aspects of the organization or its environment for the members of the organization” (Duncan & Weiss, 1979, pp. 96–7)
Learning processes are categorised into single-loop or lower-level and double-loop or higher-level (Argyris & Schön, 1978; Fiol & Lyles, 1985). Single-loop learning processes involve detecting and correcting errors within the organisation’s existing framework, norms, and objectives, aiming to achieve present goals by addressing deviations from pre-existing expectations (Argyris & Schön, 1978, pp. 18–20). These processes encompass temporary surface-level changes that fall under lower-level learning, which is limited to routine-level activities (Fiol & Lyles, 1985, p. 810). On the other hand, double-loop learning processes go beyond error correction and involve questioning and challenging the underlying norms, policies, and objectives, leading to transformative shifts in thinking and behaviour (Argyris & Schön, 1978, pp. 20–6). This higher-level learning process is characterised by the development of complex rules and associations related to new actions, impacting the entire organisation (Fiol & Lyles, 1985, p. 810). Meyer (2002) calls it “learning to learn”, explicating that “the operating norms are called into question, and consequently can be changed”. (p. 464)
Adaptation is another crucial dimension of organisational learning, referring to the organisation’s ability to make incremental adjustments to activities in response to changes in the external and internal environment (Fiol & Lyles, 1985, p. 811). However, it is essential to note that the assumption that learning always enhances future performance is not always supported by evidence. Learning can be effective or ineffective depending on the theory of action adopted (single-loop or double-loop) (Argyris & Schön, 1978).
Drawing on the abovementioned concepts, Siebenhüner (2008) distinguishes between three forms of organisational learning in IOs: no learning, adaptive learning, and reflexive learning. No learning occurs when an IO demonstrates reluctance and indifference in responding to new and external challenges and developing new knowledge. Adaptive learning refers to the process of incorporating new knowledge into existing frameworks and beliefs, enabling adjustments based on tangible outcomes and error correction, yet not encompassing significant changes to the organisation’s fundamental purpose. Reflexive learning involves significant changes beyond incremental adjustments. These changes are informed by a shift in the prevailing knowledge structure (pp. 96–7).
I employed the Learning in Lending framework developed by the Independent Evaluation Group (IEG) (2) (see Figure 1) to operationalise and examine organisational learning as both a process and a product. The framework is well aligned with the theoretical concepts discussed earlier – it outlines a learning process model that illustrates how acquiring, sharing, and engaging with knowledge can lead to learning in lending operations (IEG, 2014, p. 3). It was originally utilised “to delineate attributes of effective learning” in WB lending operations between 2004 and 2012 (IEG, 2014, p. 5). I, however, used it (i) to empirically test its applicability in the case of lending operations in Albanian health financing reforms, (ii) to illustrate the WB learning approach in such a case, and (iii) to understand the various aspects and types of learning within lending operations in health. Importantly, employing this framework enabled me to expand the discussion of the study’s findings, exploring the interconnected relationship between learning and accountability; the latter usually pertains to whether a project achieved its stated goals.

The process of Learning in Lending.
Source: Author’s conceptualisation based on the Independent Evaluation Group framework (IEG, 2014, p. 2)
The Learning in Lending process has a looped shape with three distinct steps (or hooks). Reliance on previous knowledge represents the first hook of the loop – learning into lending. Prior knowledge consists of the existing analytical work required during the preparation and implementation of projects. This knowledge can be generic, global, and local, secured from either the WB or other actors. Furthermore, lessons learned during project implementation – learning while lending – are used to improve existing and future project outcomes. This knowledge is mainly attained through mid-term project evaluations. Finally, ex-post evaluation(s) of projects enables the WB to draw lessons from lending operations – this is what learning from lending consists of (IEG, 2014, p. 2).
The study employed a descriptive and exploratory approach, utilising qualitative research methods (Yin, 2017, p. 39). A multiple case study method (Stake, 2013) examined four WB health projects in Albania between 1994 and 2022, as depicted in Table 1, to understand the commonalities and differences in learning across these cases. First, each case was analysed individually to gain insights into the specific learning processes within their contextual setting. Subsequently, through cross-case analysis, the study explored the commonalities and differences in learning across these cases, offering insights into how learning manifested in different temporal contexts (p. 27).
The World Bank’s health lending projects in Albania (1994–2022).
| Case | Timeline | Projects | Mid-Term Review/Restructuring | Changes during project implementation | Extension of the closing date | |
|---|---|---|---|---|---|---|
| I | 1994–2001 | Health Services Rehabilitation | May 1998 | The objective did not change |
| One year |
| II | 1998–2005 | Health System Recovery and Development | August 2000 | Objectives did not change | New activities to align with the new government strategy | One year |
| May 2002 | The project scope was revised |
| One year | |||
| III | 2006–2012 | Health System Modernization | December 2008 | No changes | No changes | No changes |
| April/May 2010 | Objectives did not change |
| 18 months (until March 2012) | |||
| September/October 2011 | - |
| - | |||
| February 2012 | - | - | Until June 2012 | |||
| IV | 2015–2022 | Health System Improvement | May 2018 | Project objectives were revised to reflect the simplification of the Project Design |
| - |
| October 2020 | - | Reallocation of funds to prioritise civil works in response to an earthquake and the COVID-19 outbreak | 22 months (beyond December 2022) | |||
| November 2021 | - | Additional financing (effective from April 2022) | Until December 2024 | |||
Source: Author’s compilation based on the analysis of documents listed in the annex.
Before elucidating the criteria employed to select documents for qualitative content analysis and elaborating on the analysis process, it is essential to offer an overview of the WB’s lending instruments and associated processes. This overview facilitates reflection on the nature of the project documentation retained for analysis, recognising that lending project documents encompass various types, each characterised by specific attributes and tailored to address distinct issues (like presentations to governing boards).
The WB employs three instrumental approaches in its lending projects: policy-based lending, investment project loans, and programme-for-results lending. Policy-based lending involves conditionality, requiring borrowers to implement specific policies. Investment project loans are tied to particular projects, with the WB providing funding based on the agreed plan. Introduced in 2004, programme-for-results lending emphasises borrower needs, local contexts, and aid coordination (Cormier, 2015; Mosley et al., 1995).
The lending project cycle consists of three overarching phases: preparation, implementation, and evaluation. (3) Throughout this cycle, the WB and recipient governments collaborate closely but have distinct roles and responsibilities. During the preparation phase, the recipient government works with the WB operational team on the project design; the agreed project is then submitted to the WB’s Board for approval. Upon approval, the implementation phase begins, led by recipient governments and implementing agencies, with the WB providing support to enhance results and manage risks. Regular project progress reviews, usually every two years, are conducted by the WB, and upon project completion (or termination), evaluations are carried out by the WB operational team and validated by the IEG.
While the roles and contributions of local and international project team members are significant in shaping project outcomes, the research interest in this article is on examining the WB’s organisational learning process by specifically focusing on documented knowledge rather than tacit knowledge held by WB staff or their Albanian counterparts. This limitation, however, presents an opportunity for future research to explore the interplay between documented and tacit knowledge in WB lending projects, offering a deeper understanding of organisational learning dynamics.
Documentation plays a crucial role in each stage of the WB’s project management, serving as a resource for learning and accountability. Various reports are produced at different stages, including Staff Appraisal reports and Program Documents during preparation, Implementation Status Results reports and Restructuring reports during implementation, and Implementation Completion and Results reports, Implementation Completion Report Reviews, and Project Performance Assessment reports during evaluation.
The logic of the WB project cycle (preparation, implementation, and evaluation) and the respective line of documentation, Staff Appraisal reports and Program Documents (preparation), Implementation Status Results reports and Restructuring reports (implementation), and Implementation Completion and Results reports, Implementation Completion Report Reviews and Project Performance Assessment reports (evaluation) for the four WB health projects in Albania, comprise the first set of criteria for the document collection and data analysis. Next, following the Learning in Lending framework, the second set of criteria consists of documents that contain knowledge (and learning) either from other WB lending activities with some components in the healthcare reforms or from analytical work, known as Economic and Sector Work (ESW) (see Bazbauers, 2018, pp. 175–6) produced for the Albanian healthcare reforms during the period under investigation.
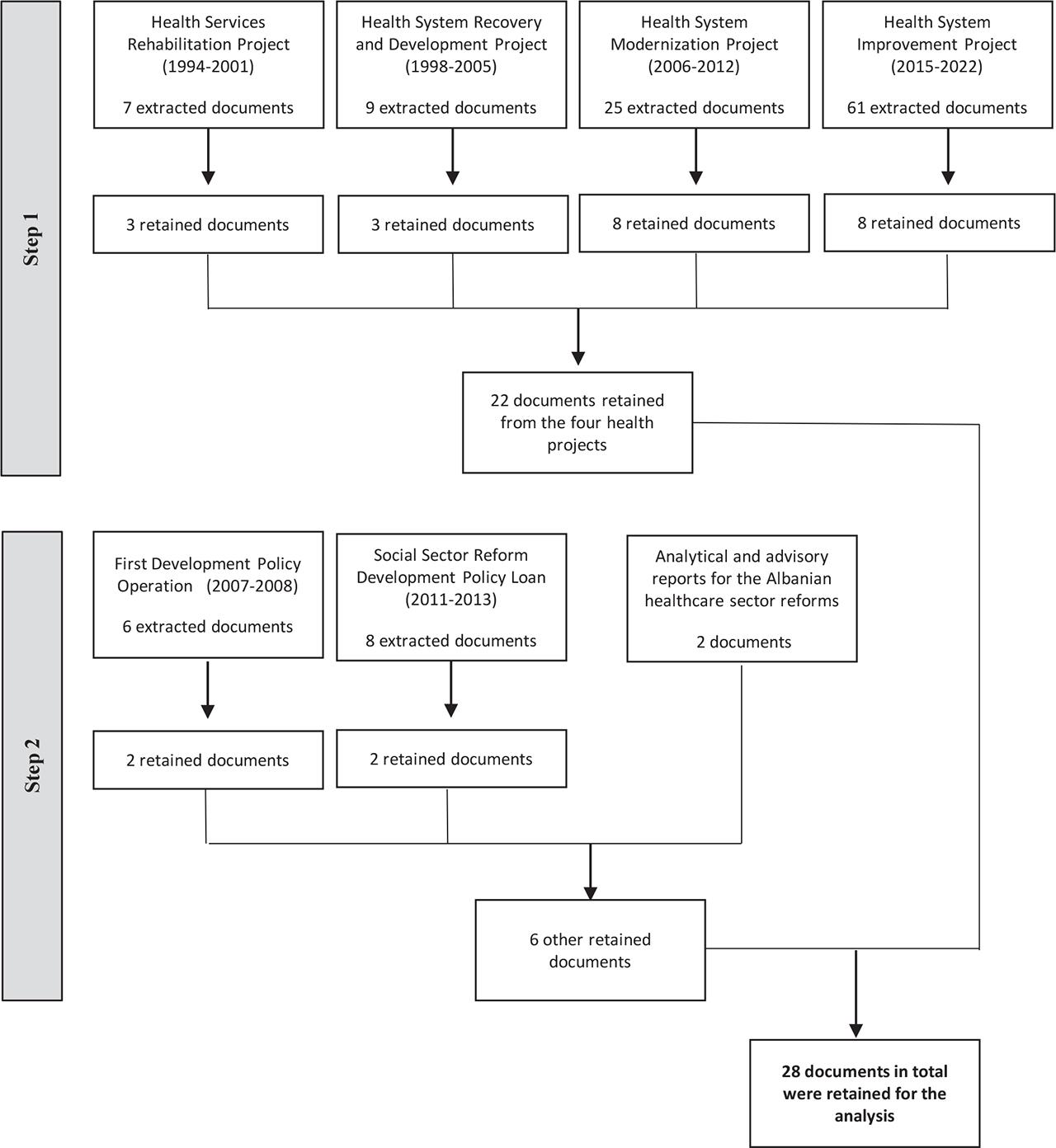
To collect relevant documents for analysis, a two-step approach was employed. The initial step involved gathering health project-related documents using the WB’s projects and operations database, (4) which provides public access to project documents across world regions and sectors. They were filtered by country (“Albania”) and sector (“health”) for the period from 1994, marking the commencement of the first WB project in health in the country, up to 2022, the most recent data available for analysis. Subsequently, a snowballing approach was used to discover new documents from existing ones. This included documents related to two lending projects in the social sector with components in the health financing reform, First Development Policy Operation (2007–2008) and Social Sector Reform Development Policy Loan (2011–2013), and two analytical reports produced for the Albanian healthcare reforms during the period under investigation, the Health Sector Note (2006) and Policy Briefs (2013). Following the criteria described above, 28 documents were retained for analysis out of a total of 118 collected documents (see Figure 2).

Flow chart of the document collection process.
Data analysis was undertaken manually. The process began with screening all documents and excerpting the relevant text passages about lesson learning and lesson drawing, which were usually distinct sections or paragraphs in the WB reports. For instance, Staff Appraisal Reports, as documents drafted before starting a lending operation, contain data on what previous knowledge is used in designing these operations and contextual – political, economic, and social – data and information enclosed in a subsection entitled “Lessons learned and reflected in the project design” (for instance, see WB, 2006b). These data were later analysed to explore learning into lending. The other documents, such as Restructuring Reports and Implementation Status and Results Reports, produced during the revision of project implementation depict knowledge and learning gained during this project stage, that is, learning while lending. Finally, documents such as Implementation Completion and Results Reports, Implementation Completion Report Reviews, and other evaluation reports issued after the project’s completion or termination portray learning from lending. The last group of documents also contributes to corroborating data. Finally, an additional analysis of forthcoming projects was conducted to check whether they would implement the knowledge and learning gained. This step provided evidence for learning into lending. Additionally, Implementation Completion Report Reviews were the document source for performance ratings after project completion.
The WB’s learning process showed progression over time. The initial project in 1994 relied on limited knowledge. Between 1998 and 2005, a notable shift towards a “learning by doing” approach led to more experience and lessons. This growth trend continued with further enhancements in the WB’s learning from 2006 to 2012 and 2015 to 2022. In addition, as presented in Table 1, the four projects underwent various changes during implementation. These processes are analysed in the following subsections.
Learning into lending in the first case, the Health Services Rehabilitation (HSR) project, faced challenges regarding prior local knowledge due to Albania’s isolation during the communist period. Nevertheless, the WB’s initial project in Albania relied on its early missions (Druga, 2022) and an analytical report on the government healthcare system strategy (WB, 1992) to inform its design (WB, 1994, p. 11). Lessons learned from ongoing projects in different areas, such as the Labor Market Development Project (LMDP), the Social Safety Net Development Project (SSNDP), and the Rural Poverty Alleviation Project (RPAP), were also considered, emphasising “the need to keep project design simple, relying, to the maximum extent possible, on the local capacity for implementation and technical support – to improve implementation performance and strengthen ownership of the project” (p. 12).
Learning while lending primarily involved adjusting activities in response to delays caused by the 1997–1998 civil crisis, regional conflicts (Yugoslav wars), (5) and the need to avoid duplication of technical assistance with other donors (such as USAID and the UK Know-How Fund). For example, to compensate for not delivering the planned studies, the project included new technical assistance activities, such as a Health Service Financing Study (WB, 2001, pp. 3–4, 7).
Learning from lending encompassed the impact of domestic factors, such as social and political instability, and external factors, like the war in Kosovo, on project implementation and outcomes. One lesson learned was related to delays in finalising technical reports and studies, which left limited time for dissemination and discussion of findings and recommendations with the government, Ministry of Health, and stakeholders, hindering their influence. Another important aspect was the assessment of the technical capacities in project implementation among the Ministry of Health and Project Coordination Unit staff (WB, 2001, p. 9). A final lesson learned was the need for more technical support in collecting and analysing project indicators due to weak national monitoring and evaluation systems (WB, 2002, p. x).
Learning into lending in the second case, the Health System Recovery and Development (HSRD) project, incorporated a key lesson from the previous project: the importance of maintaining a modest project design and realistic expectations given the challenges faced by the Albanian economy and its history of political and social conflicts (WB, 1998, p. iv). Consequently, the project design considered critical risks, including political and social instability, weak national implementation capacity, and fiscal instability. Measures were proposed to mitigate these risks, such as enhancing community involvement, specifying implementation responsibilities, and utilising comprehensive external technical assistance.
Once again, learning while lending involved adjusting project activities on the basis of analytical work outside the health sector, such as the Growth and Poverty Reduction Strategy (WB, 2005a, p. 4). The project’s scope was revised, several activities were restructured, and additional technical assistance needs were identified. Furthermore, the government was granted a one-year extension for project completion.
Learning from lending highlighted two issues that could have been anticipated earlier according to the WB. First is the Albanian government’s reluctance to allocate funds for technical assistance activities. Second is the insufficient attention given by the WB to “the severe capacity limitations” based on the available knowledge of the situation in Albania at the time (WB, 2005a, pp. 4–5). A key learning point was identifying the varying commitment levels of the government to different project activities, which resulted in lower-priority actions negatively impacting higher-priority ones. Additionally, the WB acknowledged that including large infrastructure investments in social sector lending projects (including health) was risky because they could divert attention from the significant sectoral reforms. Implementation problems were also attributed to internal factors, such as frequent changes in Ministers of Health and key staff (p. 9). Lastly, the sole reliance on WB financing to support technical assistance activities was recognised as a lesson learned. Project implementation revealed that commitments from other donors did not materialise, and the WB’s financing designated for physical work could not be redirected to cover the technical assistance activities (p. 12).
Learning into lending in the third case, the Health System Modernization (HSM) project, was primarily driven by lessons learned from the WB’s previous projects (WB, 2006b, p. 4). One lesson identified was the potential diversion of attention from reforms due to infrastructure investments. As a result, the WB shifted its focus towards implementing structural reforms rather than focusing on infrastructure reconstruction. Additionally, the design of the HSM project incorporated an extensive analytical work on Albania’s healthcare system. This included referencing the Health Sector Policy Note published in 2006, which addressed crucial health financing reform issues. Recommendations from this policy note included separating financing from service provision, changing the provider payment arrangements, and implementing pooling reforms to eliminate fragmentation in healthcare financing. The WB also suggested using general taxation as the primary funding source for healthcare, considering the low level of labour force participation among those covered by the social health insurance scheme (WB, 2006a, pp. 96–7).
Another noteworthy aspect of learning into the HSM project, distinct from the previous two projects, was the inclusion of pro-forma conditions, meaning that the WB started to conduct yearly reviews on project implementation and draft yearly reports on project performance (WB, 2006b, p. 13). Five supervising and reporting activities were conducted: September 2010, December 2010, June 2011, July 2011, and January 2012. Furthermore, a key lesson learned was regarding the (limited) role of the Ministry of Health in health financing policy reforms. Recognising that the Ministry alone could not enact the desired (policy) change, the WB planned to introduce Development Policy Operations (DPOs), which aimed to endorse policy actions requiring government-wide commitment (WB, 2007, p. 59).
Learning while lending led to several lessons and substantial changes. First, in 2007, the WB decided to suspend the implementation of Development Policy Operations (DPOs) due to the failure to meet a specific indicator. This indicator specifically required the government to draft the Health Financing Law, which was one of the key requirements associated with DPOs (WB, 2014, pp. xvii–xviii). Second and surprisingly, despite recognising the government’s limited capacity in project implementation, the WB continued to fund government-wide interventions. One example is the Development Policy Loan (DPL) for Social Sector Reform, initiated in 2011, which aimed to extend health insurance coverage to social assistance programme beneficiaries without increasing health insurance contribution rates and to amend health insurance legislation to define a clear benefit package (WB, 2011a, p. 32, Wb 2011c).
In this third case, learning from lending encompassed lessons drawn from various projects, some fully dedicated to health and some with health components. These lessons underscored that despite the intensification of interventions in the health sector and the strengthening of the WB’s analytical work and technical assistance, they were insufficient for ensuring project effectiveness. For instance, the implementation of insurance coverage for all social assistance programme beneficiaries was not realised during the implementation of the DPL for Social Sector Reform (WB, 2014, p. xiv). In addition, addressing the political economy of health financing reforms was recognised as a critical factor that needed to be considered in the project design to facilitate successful project implementation. Finally, sequencing reforms and establishing pilot programmes were identified as strategies to mitigate implementation setbacks and gain political support for enacting policy change (pp. xvii–xviii).
Similar to the previous case, learning into lending in the fourth case, the Health System Improvement (HIS) project, incorporated lessons from previous health projects and sector analytical work. Inputs from the Health Sector Note (WB, 2006a) and the Policy Brief (WB, 2013a) were integrated into the design of the new health project. The project design took an integrated approach to reforms, including strengthening hospital governance and performance, expanding insurance coverage for poor individuals, reducing the high costs of medicines and unofficial hospital payments, and increasing incentives for service provision and quality through payment and financing reforms. One project component focused on supporting the transition to output-based and performance-based financing for hospitals and primary care services (WB, 2015, p. 10). Pilot programmes were included in the design to test and refine the proposed reforms. Technical assistance and capacity-building activities were provided with a dedicated team working on the HIS project. Furthermore, other lessons from previous experience informed the project design, particularly concerning the principal risks. For instance, the complexity of the proposed health sector reforms was recognised as a potential risk to government commitment and political stability, which could impact the implementation process (pp. 16–7).
Learning while lending resulted from an increased number of monitoring activities. Nine supervising and reporting activities were conducted up to December 2018 – namely in May 2015, October 2015, March 2016, August 2016, February 2017, July 2017, January 2018, June 2018, and December 2018. They reported not only on Overall Implementation Progress, a new indicator related to supervising and reporting procedures conducted during the implementation of the third project, but also on substantial and high risks in the areas of Political and Governance, Sector Strategies and Policies, Institutional Capacity for Implementation and Sustainability, and Stakeholders (WB, 2018a, p. 5). For instance, political and governance risks in one such report were depicted as follows:
Due to changes that followed the national elections in June 2017, including: (i) the change in the institutional setup of the implementing agency (under the new Government structure, the Ministry of Health merged with the Social Protection departments of previous Ministry of Labor and Social Welfare, becoming Ministry of Health and Social Protection, MHSP) and (ii) the revision of the internal structure of the MHSP, project implementation has continued to suffer delays
Monitoring activities resulted in several changes. In December 2018, the project components and result framework were revised, leading to the removal of the component related to improving the health financing system with the argument of “the excessive complexity of reforms included under that component” (WB, 2021, p. 6). Furthermore, there were subsequent restructuring efforts. In October 2020, funds were reallocated to address urgent reconstruction needs following the November 2019 earthquake in northern Albania. Additionally, in 2021, additional financing was provided in response to the COVID-19 outbreak (WB, 2021). The implementation of this additional financing commenced in April 2022, resulting in a revised project closing date of December 31st, 2024 (WB, 2022, p. 5). As the project is still being implemented, (6) the stage of learning from lending is not applicable here.
The study investigated the WB’s learning processes in lending in the context of health financing reforms in Albania from 1994 to 2022. Through a multiple case study approach, the analysis examined the unfolding of these processes within four specific health projects. The findings revealed the applicability of the Learning in Lending framework developed by the IEG and identified a consistent pattern of three types of learning that occurred during lending operations: learning into lending, learning while lending, and learning from lending.
The findings demonstrate the type learning into lending, in which previous knowledge and lessons were incorporated into the design of subsequent projects. For instance, the second project incorporated lessons from the first one by adopting a modest design and considering the challenges of the Albanian context in setting expectations. The third project focused on implementing structural reforms based on insights from previous projects and sector analysis, prioritising them over infrastructure investments. The fourth project integrated inputs from previous projects, including pilot programmes, improved monitoring and evaluation systems, and comprehensive technical assistance activities.
The findings also show that not all sorts of learning gained from previous projects were considered during the design of the subsequent project. For instance, a key piece of learning from lending in the third case was the importance of the political economy analysis of the Albanian health financing reform. Despite recognising its significance, this valuable lesson was overlooked, resulting in a lack of planned analytical and advisory technical work to address it in the design of the fourth project. Consequently, the failure to incorporate this indispensable lesson into the project design ultimately resulted in extensive changes during implementation and the complete exclusion of the project component associated with the health financing reform in 2018.
The type learning while lending consisted of adjustments in project scope, activities, and timelines to address challenges and ensure progress in implementation. Examples include adapting activities in the first project to avoid duplication of technical assistance and revising the project scope and activity structure in the second project based on analytical work outside the health sector. The third project underwent significant changes during implementation to address weaknesses within the Ministry of Health and enact reforms. The fourth ongoing project has experienced more modifications, even dropping key project components.
The final type, learning from lending, highlighted lessons related to the importance of understanding contextual factors, effective project management, and the influence of political and governance factors on implementation progress. Other additional lessons included the significance of timely information dissemination, accurate assessments of domestic capacity, and the need for robust monitoring and evaluation systems.
Across cases, the findings highlight a striking pattern in the WB’s organisational behaviour – increased supervisory and reporting activities – indicating that adjusting activities during project implementation was a prevalent practice. In the first and second cases, these activities included mid-term reviews, with one in the former and two in the latter. In the third case, five supervisory and reporting activities took place in addition to mid-term reviews. Finally, nine such activities have been conducted for the ongoing fourth case up to 2018.
These results indicate an adaptive behaviour of the WB during project implementation (Fiol & Lyles, 1985, p. 811) and highlight the WB’s attention towards project oversight and reporting activities. As a result, short- and medium-term modifications to project implementation plans followed. Nonetheless, while identifying and correcting errors, the findings show that various planned activities changed significantly (in scope and financing) and were even dropped. In line with Argyris and Schön (1978), in each case (project), the WB’s learning processes followed a single-loop approach characterised by the tendency to identify and correct errors by adjusting activities and aiming for immediate outcomes and quick fixes. Across cases, however, repeating-the-same-error patterns were observed, such as concerning the need for technical assistance activities or (inaccurate) estimations of domestic capacities in policy implementation and policy change.
These arguments lead to the conclusion that even though the most frequently manifested behaviour in the WB’s organisational learning was in the form of adaptive learning (Siebenhüner, 2008, p. 96), the adoption of new lessons in future activities failed in some instances. Furthermore, a “no learning form” (ibid.) due to not addressing new challenges (one was the political economy analysis of the health financing reform) demonstrates another pattern in the WB’s organisational behaviour.
Did the WB’s organisational learning processes in Albanian health projects imply a “learning to learn” (Meyer, 2002, p. 464) approach? Not at all. On the contrary, in some cases, the organisation even failed to learn. Did the WB’s learning enhance the project’s implementation? The present analysis, although not delving deeply into this aspect, is able to provide a modest answer. Effectiveness, that is, the fulfilment of the project’s purposes and objectives, was achieved, sometimes with changes in the activities’ scopes and funding with deadline extensions, and sometimes with terminating activities and even entire project components. This organisational behaviour aligns with Meyer’s statement that “effectiveness … is a good criterion for single-loop learning” (2002, p. 465). Further studies are needed to investigate and quantitatively assess the effectiveness of the WB’s health projects in Albania, as this was beyond the scope of this article. Future studies could also explore the potential for the WB to engage in double-loop learning processes that lead to critical reflection and challenge fundamental assumptions underlying the WB’s current practices (Argyris & Schön, 1978; Siebenhüner, 2008).
This study has provided valuable insights into the WB’s learning processes in an operational context. However, it is essential to acknowledge its limitations. By focusing on documented knowledge, the analysis has overlooked, first, bureaucracies’ adeptness at reporting (change) despite the tangible results on the ground, and second, the tacit knowledge, the unspoken knowledge held by individuals that cannot be formally documented. In these regards, interviews with WB personnel involved in the project design, implementation, and evaluation and their Albanian counterparts involved in project implementation would have provided a more profound insight into learning dynamics. Future research is encouraged to employ diverse data sources and approaches to enhance the analysis of organisational learning processes in the WB and other IOs.
The importance of learning in aid and development organisations has long been recognised as a critical concern (Cassen Report, 1986). In line with this recognition, the WB has emphasised the role of learning in enhancing the effectiveness of its lending operations. However, one issue that warrants attention in these remarks is the relationship between accountability and learning. For instance, an evaluation report on the WB’s lending projects (IEG, 2014) sheds light on weaknesses in the organisation’s operational culture concerning the role of learning in achieving projected results, as it criticises the tendency of using accountability mechanisms, such as supervising, monitoring, and evaluating activities, which are critical tools for organisational management, to improve project ratings rather than as valuable sources for learning.
In other words, although effective learning requires robust feedback loops that allow the organisation to gather input from all stakeholders involved in a lending project, evaluate the project results, and adjust project activities accordingly, accountability mechanisms focused on compliance with predefined targets may, however, not prioritise the proper collection and analysis of feedback from beneficiaries and partners. As the IEG report reveals, lessons learned from previous projects are not consistently integrated into subsequent project designs, and preparing appraisal documents for new projects is sometimes a mere copy–paste process, disregarding the lessons drawn (IEG, 2014).
Balancing accountability and learning within aid and development organisations is paramount, especially amid ongoing debates on aid effectiveness. While accountability often revolves around meeting predetermined objectives and demonstrating results, learning involves a deeper understanding of effectively promoting development. Kogen’s analysis sheds light on the prevailing tendency to conflate these two concepts, where accountability is sometimes prioritised at the expense of fostering learning. She emphasises that learning should not be seen as a byproduct of accountability practices but as the primary objective of evaluation. Rather than viewing success solely through achieving predetermined targets, Kogen advocates prioritising learning to understand how best to promote development effectively. According to her, the focus should shift from whether aid works to the more critical questions of why and how aid works, particularly when it works (Kogen, 2018, pp. 101–2; p. 105).
This is a noteworthy conclusion when discussing the distinction between evaluation practices and accountability mechanisms in relation to aid organisations, particularly the WB or organisations in general. While both types of organisations strive for efficiency and effectiveness in achieving their goals, aid and development organisations, such as the WB (also UN agencies), have a unique mandate for “the betterment of the world at large as their task” (Forss et al., 1998, p. 52). Learning is, therefore, vital for such IOs to effectively address complex development challenges and fulfil their mandate.
For detailed information on these policies, see Kutzin et al. (2010).
The IEG is part of the World Bank Group (WBG) and independent of the Management of the WBG. Instead of reporting to the President, the IEG reports directly to the Executive Board.
For detailed information on the project cycle framework used by the WB, see https://projects.worldbank.org/en/projects-operations/products-and-services/brief/projectcycle
https://projects.worldbank.org/en/projects-operations/projects-home, accessed on March 21st, 2023
The war in Kosovo in 1999 had an impact on Albania, which welcomed more than half a million war refugees.
At the time of writing.