For years, it was believed that the identity of differentiated cells was immutable, determined by transcription factors that control the expression of genes specific to each cell type and epigenetic modifications (DNA methylation and histone modifications) (Handy et al. 2011; Kiselev et al. 2021), which play a key role in fine-tuning, helping to establish and maintain cell identity (Vierbuchen et al. 2010). However Yamanaka (2009) demonstrated that somatic cells can be reprogrammed into pluripotent stem cells by introducing exogenous transcription factors. This discovery sparked a revolution in the field, offering the possibility to change the fate of somatic cells in vitro. Vierbuchen et al. (2010) were the first to successfully induce the direct conversion of fibroblasts into functional neurons. Since then, various protocols have been developed for transdifferentiation of somatic cells into neurons, including astrocytes (Wei and Morrison 2024) and fibroblasts (Ambasudhan et al. 2011; Caiazzo et al. 2011; Yang et al. 2019; Sorraksa et al. 2024) and other cells transdifferentiation like human dermal fibroblasts into limbal cells (Cieślar-Pobuda et al. 2016). The neuronal transdifferentiation from human mesenchymal stem cells (hMSC) is also an efficient therapeutic strategy (Gupta et al. 2022, 2024; Paudel and Gharai 2025; Paudel et al. 2025). While these methods hold significant promise, they require invasive biopsies (Sharif and Prevot 2012; Tanabe et al. 2018; Fernandes et al. 2023). Non-invasive or minimally invasive alternatives, such as transdifferentiation of urine-derived cells (Herdy et al. 2019; Xu et al. 2019; Liu et al. 2020) or blood cells (Bellon et al. 2018; Tanabe et al. 2018; Ninomiya et al. 2019; Mishra et al. 2020), offer safer and cheaper options. However, efficiency remains a major difficulty. For example, urine-derived cells-based transdifferentiation protocols yield only 21%–39% efficiency (Zhang et al. 2017; Xu et al. 2019; Liu et al. 2020), highlighting the need for optimization. Among blood components, T lymphocytes have been shown to transdifferentiate into neurons with moderate efficiency (Tanabe et al. 2018), while monocytes have demonstrated impressive results with efficiencies ranging from 12% (Bellon et al. 2018) to 80% (Ninomiya et al. 2019). Despite these promising advancements, the mechanisms of monocyte transdifferentiation remain poorly understood, and further refinement of the protocols is necessary to achieve higher efficiency and more robust neuronal outcomes. This research is important because it explores a promising, minimally invasive source – monocytes – for neuronal transdifferentiation, potentially offering a safer and more accessible alternative to traditional biopsy-derived cells. This work addresses a critical gap and opens the way for scalable clinical and research applications in regenerative neuroscience, aiming to optimize the efficiency and uncover some of the underlying mechanisms of monocyte-to-neuron conversion.
The 13 buffy coats from different samples purchased from the Regional Blood Donation and Blood Treatment Center in Szczecin were subjected to the isolation procedure. The buffy coat was diluted with a physiological saline solution (phosphate buffered saline [PBS]) enriched with 2% fetal bovine serum (FBS) in a ratio of 1:2. The mixture was transferred on the surface of the Lymphoprep gradient medium (StemCell Technologies, Vancouver, Canada; cat. #07851) and centrifuged for 30 min at 800 relative centrifugal field (RCF) at room temperature. The separated mononuclear cell layer was transferred to a new vial and washed three times with PBS 2% FBS. The cells were resuspended in 1 mL of EasySep Buffer (StemCell Technologies; cat. #20144). Monocyte isolation was performed with the EasySep isolation kit (StemCell Technologies; cat. #19359) according to the manufacturer's instruction. Immunomagnetic negative selection allows for the acquisition of CD14+ and CD16− cell populations (classical monocytes). The isolated cells were counted in a hemocytometer with Turk's staining.
Flow cytometry was used to determine the purity of the isolated monocyte population. The mixture of antibodies, labeled with the following fluorochromes: anti-CD14 APC-H7, anti-CD45 V500-C, and anti-CD16 fluorescein isothiocyanate (FITC) was incubated with cells for 20 min at room temperature in the dark. Cell suspension was centrifugated with CellWASH buffer (Becton Dickinson, Franklin Lakes, USA; cat. #349524) at 550 rpm for 10 min to remove unbounded antibodies. The cell pellet was resuspended in FACS Flow Buffer (Becton Dickinson; cat. #342003). Analyses were performed with BD FACS Canto II flow cytometer (BD Biosciences, USA). The data were analyzed with the Infinicyt 2.0 software (Cytognos S.L., Salamanca, Spain). The purity of the isolated cells is demonstrated in Table S1 in Supplementary Materials.
Monocytes were seeded in the 180,000 cells/cm2 density into the 8-chamber slides covered with poli-D-lysine. After 1 h of incubation, X-VIVO 15 (Lonza, Basel, Switzerland; cat. #02-060Q) medium was replaced by the induction medium (IM). SH-SY5Y cell lines were cultivated in DMEM:F12 medium (Gibco, Waltham, USA; cat. #11320033) with 10% FBS and 1% antibiotic–antimycotic cocktail (Gibco; cat. #15240-062) and incubated at 37°C 5% CO2.
Transdifferentiation procedures were performed according to four protocols. Each protocol contains two different types of media: IM and maturation medium (MM). The media composition is presented in Table 1. The mechanism of action of the selected small molecules (SM) used in the protocols is presented in Table S2 in the Supplementary Materials. The duration of incubation in IM and MM is shown in Figure 1. After completion of transdifferentaiation protocol, the cells were incubated for 7 days in neuronal medium.
Detailed composition of the induction, maturation, and neuronal media applied in the experimental protocols
| Component | Concentration | Component | Concentration | Component | Concentration |
|---|---|---|---|---|---|
| Induction Medium I | Induction Medium II | Neuronal Medium | |||
| B27 | 2% | B27 | 2% | B27 | 2% |
| N-2 | 1% | N-2 | 1% | N-2 | 1% |
| BDNF | 20 ng/mL | BDNF | 20 ng/mL | BDNF | 20 ng/mL |
| GDNF | 20 ng/mL | GDNF | 20 ng/mL | GDNF | 20 ng/mL |
| NT3 | 10 ng/mL | NT3 | 10 ng/mL | NT3 | 10 ng/mL |
| IGF | 20 ng/mL | IGF | 20 ng/mL | AA | 1% |
| M-CSF | 50 ng/mL | M-CSF | 50 ng/mL | DMEM:F12 | – |
| GlutaMAX | 1% | GlutaMAX | 1% | Neurobasal | – |
| AA | 1% | AA | 1% | ||
| Chir99021 | 3 μM | Chir99021 | 3 μM | ||
| RepSox | 1 μM | Forskolin | 10 μM | ||
| Forskolin | 10 μM | Y-27632 | 10 μM | ||
| Dorsomorphin | 1 μM | VPA | 0.5 mM | ||
| Y-27632 | 10 μM | A83-01 | 5 μM | ||
| VPA | 0.5 mM | TTNPB | 1 μM | ||
| X-VIVO 15 | – | NaB | 0.1 mM | ||
| X-VIVO 15 | – | ||||
| Maturation Medium I | Maturation Medium II | Maturation Medium III | |||
| B27 | 2% | B27 | 2% | B27 | 2% |
| N-2 | 1% | N-2 | 1% | N-2 | 1% |
| BDNF | 20 ng/mL | BDNF | 20 ng/mL | BDNF | 20 ng/mL |
| GDNF | 20 ng/mL | GDNF | 20 ng/mL | GDNF | 20 ng/mL |
| NT3 | 10 ng/mL | NT3 | 10 ng/mL | NT3 | 10 ng/mL |
| IGF | 20 ng/mL | IGF | 20 ng/mL | AA | 1% |
| GlutaMAX | 1% | GlutaMAX | 1% | cAMP | 20 ng/mL |
| AA | 1% | AA | 1% | Chir99021 | 3 μM |
| Chir99021 | 3 μM | Chir99021 | 3 μM | Forskolin | 10 μM |
| RepSox | 1 μM | Forskolin | 10 μM | Y-27632 | 10 μM |
| Forskolin | 10 μM | Dorsomorphin | 1 μM | A83-01 | 5 μM |
| Dorsomorphin | 1 μM | DMEM:F12 | – | TTNPB | 1 μM |
| Y-27632 | 10 μM | Neurobasal | – | L-ascorbic acid | 0.2 mM |
| L-ascorbic acid | 0.2 mM | DMEM:F12 | – | ||
| DMEM:F12 | – | Neurobasal | – | ||
| Neurobasal | – | ||||

Experimental protocols showing the timing of cells incubation in IM and MM. Four different protocols (1–4) were applied, each with distinct schedules of IM and MM phase. IM, induction medium; MM, maturation medium.
RNA from monocytes, SH-SY5Y, and cells obtained as a result of the transdifferentiation process was isolated with BioRad kit, cat. #1725095 according to manufacturer's instruction. Reverse transcription was performed with the smART First Strand cDNA Synthesis kit (EurX, Gdańsk, Poland; cat. #E0804) according to manufacturer's instruction. Quantitative polymerase chain reaction (qPCR) was performed using LightCycler 480 SYBR Green I Master (Roche, Basel, Switzerland; cat. #04707516001) and primers for the following test genes: MAP2, TUBB3, ASCL1, CD14 (BioRad, USA; cat. #10025636) and the reference gene PARP1. To determine the relative level of gene expression of transdifferentiated cells and SH-SY5Y vs. monocytes, the 2−ΔΔCt calculation method was used.
Cells were fixed with 2% buffered formaldehyde, permeabilized with Trition X 100 (Life Technologies, Carlsbad, USA; cat. #HFH10), and blocked with BSA. Overnight incubation at 4°C with primary antibody was followed by incubation with secondary antibodies for 1 h at room temperature. The antibodies used are listed in Table S3 in Supplementary Materials. Cell nuclei were stained with 4′,6-diamidino-2-phenylindole (DAPI). Observations were performed using an Olympus BX41TF (Olympus Corporation, Tokyo, Japan) fluorescence microscope. Images were taken at ×20 magnification using an F-View II camera, Olympus U-CMAD3, U-TV1X-2 adapters (Olympus Corporation, Tokyo, Japan) and CellF software (Olympus Soft Imaging Solutions GmbH, Münster, Germany).
Observations were conducted daily using a Zeiss Axio Observer Z1 light microscope (Carl Zeiss AG, Oberkochen, Germany). Images were taken with the Zeiss AxioCam ICC1 camera (Carl Zeiss AG, Oberkochen, Germany) and AxioVision software (Carl Zeiss MicroImaging GmbH, Oberkochen, Germany). On the bases of cell morphology the following types were distinguished (Bellon et al. 2018): fibroblastic – elongated and bipolar; rounded – lacking any protrusions; multipolar – possessing numerous protrusions; and undefined – those that could not be classified into the previous groups (Figure 2). The percentage of cell types was determined by counting the cells in the captured images (n = 3), calculating the average, and determining the percentage in the entire population.

Morphological changes observed during transdifferentiation procedure.
Each induction and MM type was subjected to a cytotoxicity test. HDFa (human dermal fibroblasts adult) cells were seeded at a density of 10,000 cells/well into a 96-well plate and incubated in DMEM (Dulbecco's Modified Eagle Medium) at 37°C and 5% CO2 for 24 h. The growing medium was then replaced with the tested media. The positive control cells were incubated in the growth medium, while the negative control cells were incubated in DMEM (Dulbecco's Modified Eagle Medium) containing 10% DMSO (dimethyl sulfoxide). After a 24-h incubation, the media were replaced with an MTT 3-(4,5-Dimethylthiazol-2-yl)-2,5-Diphenyltetrazolium Bromide solution, and the cells were incubated for a further 2 h. The MTT solution was then replaced with isopropanol. Absorbance at a wavelength of 570 nm was measured using a Varioskan Lux. The MTT assay was performed in three biological replicates, with each well measured in technical duplicates (Figure S1 in Supplementary Materials).
qPCR data were analyzed with the R environment. The normality of the data distribution was determined using the Shapiro–Wilk test. Relative gene expression was compared using the Student's t-test for data with a normal distribution and the Mann–Whitney–Wilcoxon U test for data with an abnormal distribution. The p-value was ≤0.05. The relative expression of the genes in the tested protocols at the specified phase were compared using the Kruskal–Wallis test, followed by Dunn's test with Bonferroni correction. Bar graphs and heat maps were made using the GraphPad Prism 10 program (GraphPad Software, San Diego, USA).
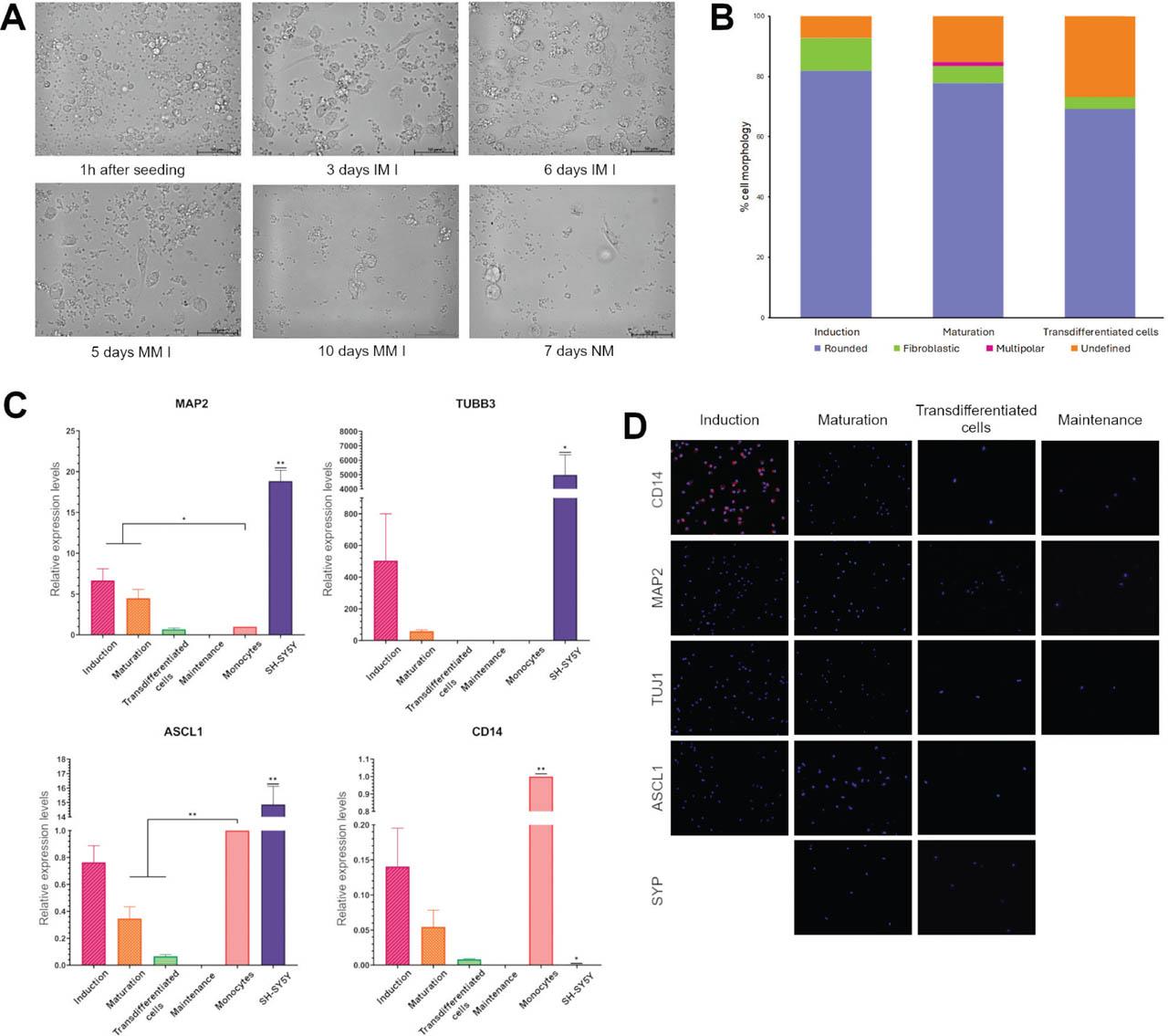
The first morphological changes were observed after 3 days of incubation in induction medium I (IM I). Single bipolar cells with an elongated shape (fibroblastic) and unidentified cells were observed (Figure 3a). With prolonged incubation in IM I, the number of fibroblastic cells slightly increased. After replacing with maturation medium I (MM I), some cells died, and the number of fibroblastic cells decreased. Prolonged incubation in MM I resulted in further reduction in the number of fibroblastic cells. Replacement with maintenance medium did not cause significant changes in the morphology of the observed cells (Figure 3b).

Transdifferentiation of human monocytes into neuron-like cells using Protocol #1. (A) Representative phase-contrast images showing the morphological progression of monocytes through various stages of transdifferentiation: 1 h after seeding, 3 days and 6 days in IM I, 5 days in Maturation Medium I (MM I), 10 days in MM I, and 7 days in Neuronal Medium (NM). Scale bar = 50 μm. (B) Quantification of cell morphology across different stages of transdifferentiation, expressed as the percentage of cells displaying rounded, fibroblastic, multipolar, or undefined morphology (n = 3 independent experiments). (C) RT-qPCR analysis of neuronal (MAP2, TUBB3), neurogenic (ASCL1), and monocytic (CD14) gene expression at four key time points (induction, maturation, transdifferentiated cells, and maintenance), compared with native monocytes and SH-SY5Y neuroblastoma cells as controls. Data are presented as mean ± SEM (standard error of the mean). *p < 0.05, **p < 0.01. (D) Immunofluorescence staining of CD14, MAP2, TUJ1 (βIII-tubulin), ASCL1, and SYP across the four stages of transdifferentiation. Nuclei are counterstained with DAPI (blue), and target proteins appear in red. Expression of CD14 decreased over time, while neuronal and neurogenic markers increased, confirming transdifferentiation at the protein level. DAPI, 4′,6-diamidino-2-phenylindole; IM I, induction medium I; SYP, synaptophysin.
After the induction stage, the cells showed an increase in TUBB3 gene expression, a significant increase in MAP2 gene expression (p < 0.05), and a significant decrease in CD14 gene expression (p < 0.005) (Figure 3c). Five-day incubation in MM I led to a decrease in the expression levels of the neuronal genes MAP2, TUBB3, and ASCL1. A reduction in CD14 gene expression was also observed. Prolonged incubation in MM I caused decrease in the expression of both neuronal genes and CD14. At any stage of the culture the levels of neuronal gene expression did not reach the level of SH-SY5Y cells.
Incubation in IM I resulted in a fluorescent signal for the anti-CD14 antibody, while no signals were detected for neuronal antibodies (Figure 3d). Within time no changes were observed in the fluorescence signals for neuronal antibodies – the observed cells were negative for anti-MAP2, anti-TUJ1, anti-ASCL1, and anti-SYP antibodies. Moreover, after incubation in MM I, the fluorescent signal for the anti-CD14 antibody disappeared.
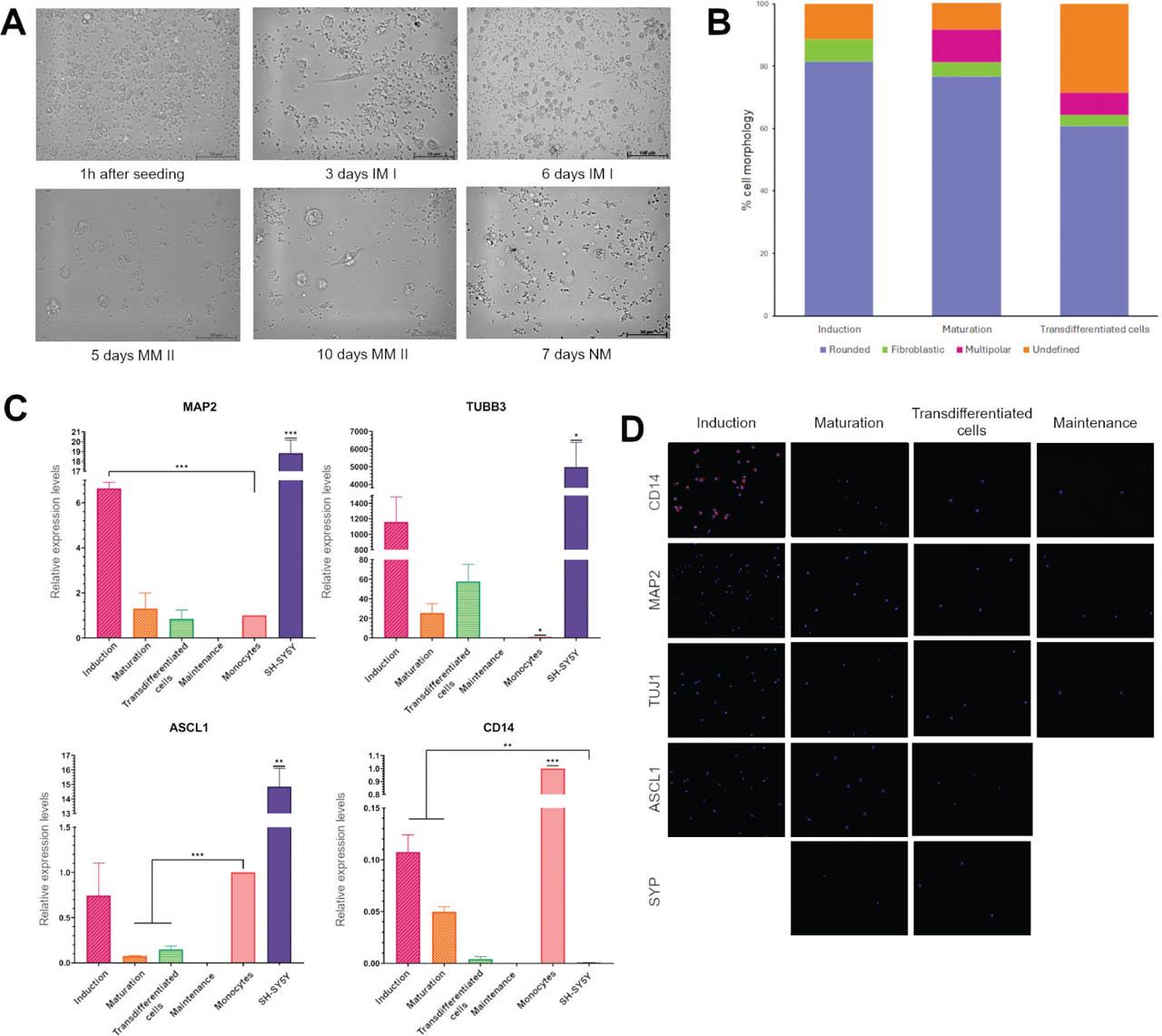
Changes were observed on the 3rd day of incubation in IM I. Fibroblastic cells and unidentified cells were reported (Figure 4a). Within the induction period, the number of fibroblastic cells increased. After replacing IM I with MM II, multipolar cells were observed. The number of fibroblastic cells decreased and did not change significantly with prolonged incubation (Figure 4b). Additionally, increase in the number of dying cells and unidentified cells were observed. After a 1-week culture of KIM 2 in medium without SM supplementation, mostly rounded and unidentified cells were observed.

Enhanced transdifferentiation of human monocytes into neuron-like cells using Protocol #2. (A) Representative phase-contrast images showing sequential morphological transformation of monocytes throughout the transdifferentiation process. Time points include: 1 h after seeding, 3 days and 6 days in IM I, 5 days and 10 days in Maturation Medium II (MM II), and 7 days in Neuronal Medium (NM). Morphological changes from rounded monocytic shape to multipolar neuron-like features are visibly observed. Scale bar = 50 μm. (B) Quantitative analysis of cellular morphology across four defined stages of differentiation (induction, maturation, transdifferentiated cells, and maintenance). The proportion of cells with rounded, fibroblastic, multipolar, and undefined morphologies is displayed as a stacked bar graph (n = 3 independent experiments). A progressive increase in multipolar morphology is noted, particularly in the transdifferentiated population. (C) Quantitative RT-PCR analysis of lineage-specific gene expression at different stages. Neuronal markers MAP2 and TUBB3, neurogenic transcription factor ASCL1, and monocytic marker CD14 were analyzed and compared with native monocytes and SH-SY5Y neuroblastoma cells. Data are presented as mean ± SEM (standard error of the mean). *p < 0.05, **p < 0.01. Significant upregulation of MAP2, TUBB3, and ASCL1 was observed during transdifferentiation, alongside a marked downregulation of CD14. (D) Immunofluorescence staining showing dynamic protein expression of CD14, MAP2, TUJ1 (βIII-tubulin), ASCL1, and SYP across the four transdifferentiation stages. DAPI (blue) stains nuclei; target proteins are shown in red, green, or cyan depending on the panel. A decrease in CD14 and a robust increase in neuronal and synaptic markers validate successful reprogramming at the protein level. DAPI, 4′,6-diamidino-2-phenylindole; IM I, induction medium I; SYP, synaptophysin.
Cells induced in IM I showed significantly higher expression of the MAP2 gene (p < 0.0005), TUBB3 (p < 0.05), and lower expression of the CD14 gene (p < 0.0005) compared with monocytes (Figure 4c). After transitioning to the maturation stage, MAP2 gene expression decreased with prolonged incubation in MM II. The expression levels of TUBB3 and ASCL1 in cells cultured in MM II initially decreased but increased with extended incubation time, never exceeding the levels detected after the induction stage. CD14 gene expression gradually declined during incubation in MM II. After 1 week of incubation in maintenance medium, no expression of neuronal genes or CD14 was detected. The transdifferentiated cells did not reach neuronal gene expression levels comparable to the positive control – SH-SY5Y.
After culturing cells in IM I, no fluorescent signal was detected for the tested neuronal antibodies. The subsequent maturation stage also did not result in the presence of MAP2, TUBB3−, ASCL1−, or SYP-positive cells (Figure 4d). A fluorescent signal for the anti-CD14 antibody was detectable in cells after the induction stage but disappeared after incubation in MM II. Culturing cells in medium without SM supplementation did not affect the detectability of neuronal antibodies or CD14.
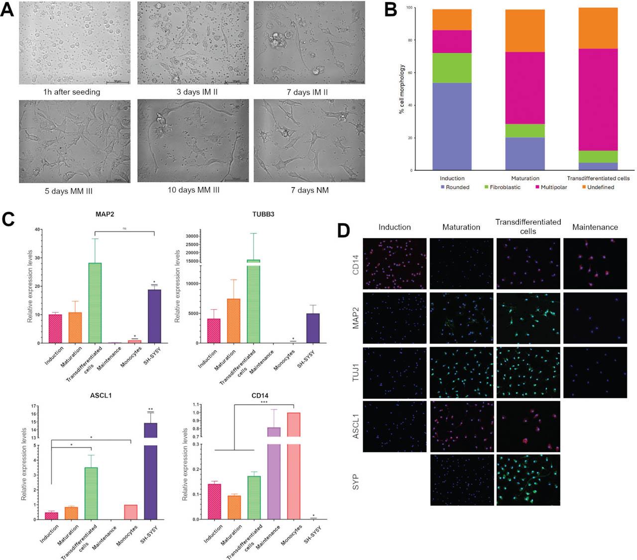
Morphological changes in the cells were observed after 3 days of incubation in induction medium II (IM II) (Figure 5a). Some cells changed their shape from rounded to fibroblastic. Incubation in IM II increased the number of fibroblastic cells; additionally, multipolar and undefined cells appeared (Figure 5b). Replacing IM II with MM III resulted in a significant increase in the number of multipolar cells, which constituted the majority of the cells observed in the culture. Moreover, the analyzed cells formed contacts with each other through numerous protrusions. A 1-week incubation in maintenance medium did not cause significant changes in the morphology of the examined cells.

Advanced transdifferentiation of human monocytes into neuron-like cells using Protocol #3. (A) Phase-contrast images showing morphological progression of monocytes during the transdifferentiation process using Protocol #3. Cells are displayed at key time points: 1 h after seeding, 3 days in IM II, 7 days in IM II, 5 days in Maturation Medium III (MM III), 10 days in MM III, and 7 days in Neuronal Medium (NM). Progressive transition from rounded morphology to a multipolar, neuron-like phenotype is clearly observed. Scale bar = 50 μm. (B) Morphological classification of cells at successive stages (induction, maturation, transdifferentiated cells, and maintenance), expressed as percentage of total population. Categories include rounded, fibroblastic, multipolar, and undefined morphologies (n = 3 biological replicates). An increase in multipolar cells, indicative of neuronal differentiation, is especially prominent during the final stages. (C) Quantitative gene expression analysis via RT-qPCR (reverse transcription-quantitative polymerase chain reaction) for neuronal markers MAP2 and TUBB3, transcription factor ASCL1, and monocytic marker CD14. Data are compared across differentiation stages as well as with native monocytes and SH-SY5Y neuroblastoma cells. Expression is normalized and presented as mean ± SEM (standard error of the mean). *p < 0.05, **p < 0.01. Strong upregulation of MAP2, TUBB3, and ASCL1, along with suppression of CD14, reflects effective neuronal reprogramming and loss of monocytic identity. (D) Immunofluorescence staining of lineage markers across the four transdifferentiation stages. CD14 (monocytic), MAP2, TUJ1 (βIII-tubulin), ASCL1 (neurogenic transcription factor), and SYP (SYP; synaptic marker) were visualized. DAPI stains nuclei in blue; individual protein signals are shown in magenta, cyan, or green. Marked loss of CD14 and progressive gain of neuronal markers validate successful transdifferentiation at the protein level. DAPI, 4′,6-diamidino-2-phenylindole; IM II, induction medium II; SYP, synaptophysin.
The differences arising from the transdifferentiation process were also observed as an increase in the expression levels of MAP2 and TUBB3 after the induction stage. The MAP2 gene level was significantly higher compared with monocytes (p < 0.05), and the expression level of TUBB3 was comparable to that observed in SH-SY5Y cells (Figure 5c). Additionally, the expression of the CD14 gene in induced cells was significantly lower compared with monocytes (p < 0.0005). During the maturation stage, neuronal gene expression gradually increased. The expression levels of MAP2 and TUBB3 in the obtained cells were comparable to those observed in SH-SY5Y cells. Expression of CD14 remained significantly lower after maturation compared with monocytes. Expression of the ASCL1 gene also increased during the transdifferentiation procedure but did not reach levels similar to SH-SY5Y cells. For cells in medium without SM supplementation after 1 week of incubation, no neuronal gene expression was detected in the studied cells, and the CD14 expression level increased to values comparable to those in monocytes.
After the induction stage, a fluorescent signal was observed for anti-CD14 antibody, while no signal was detected for the tested neuronal antibodies (Figure 5d). Five days of incubation in MM III caused the disappearance of the signal for the anti-CD14 antibody and the appearance of signals for anti-MAP2, anti-TUJ1, and anti-ASCL1 antibodies. Prolonged incubation in MM III resulted in the detection of SYP-positive cells as well as CD14-positive cells again. KIM 3 cells cultured in maintenance medium for 7 days showed no fluorescent signal for anti-MAP2 and anti-TUJ1 antibodies but remained positive for the CD14 antibody.
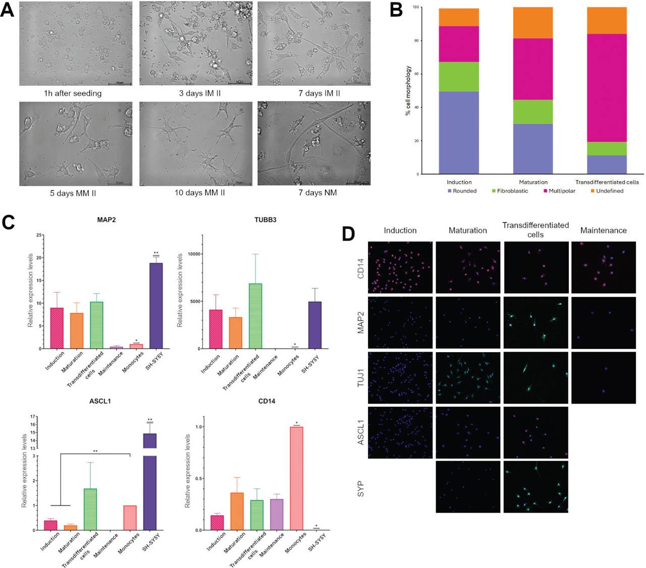
First differences in cell morphology were observed on the 3rd day of induction (Figure 6a). Some of the rounded cells changed their shape to fibroblastic. In the following days of culture in IM II, the number of fibroblastic cells increased, and multipolar and unidentified cells appeared. After replacing the medium with MM II, an increase in the number of multipolar and unidentified cells was observed (Figure 6b). With prolonged incubation in MM II, the number of multipolar cells continued to increase and constituted the majority of the cells present in the culture. Additionally, the cells established contact with each other through protrusions. A 7-day incubation of the obtained cells in maintenance medium caused a slight increase in the number of fibroblastic cells.

Transdifferentiation of human monocytes into neuron-like cells using Protocol #4. (A) Representative phase-contrast images illustrating the morphological transformation of human monocytes at various stages of transdifferentiation using Protocol #4. Images were captured at 1-h post-seeding, 3 days and 7 days in IM II, 5 days and 10 days in Maturation Medium II (MM II), and after 7 days in Neuronal Medium (NM). Cells progressively adopt elongated and multipolar neuron-like shapes, especially during the maturation and maintenance phases. Scale bar = 50 μm. (B) Quantification of cell morphologies across the transdifferentiation process, expressed as percentage of total cells at each stage (n = 3 independent experiments). Cell types were categorized as rounded, fibroblastic, multipolar, or undefined. A notable increase in multipolar cells was observed during the later stages, indicative of neuronal conversion. (C) RT-qPCR (reverse transcription-quantitative polymerase chain reaction) analysis of gene expression at different transdifferentiation stages. Neuronal markers MAP2, TUBB3, and ASCL1, along with the monocytic marker CD14, were assessed. SH-SY5Y neuroblastoma cells and primary monocytes served as positive and negative controls, respectively. Expression levels are shown as mean ± SEM (standard error of the mean). *p < 0.05, **p < 0.01. Results demonstrate robust upregulation of ASCL1 and MAP2 during the maintenance phase, with concurrent downregulation of CD14. (D) Immunofluorescence staining for key markers across the transdifferentiation timeline. CD14 (magenta) marks monocytic identity; MAP2, TUJ1 (βIII-tubulin), ASCL1, and SYP indicate neuronal lineage. DAPI (blue) labels nuclei. A progressive decline in CD14 expression and acquisition of neuronal markers – especially MAP2 and SYP – confirm effective reprogramming at the protein level. DAPI, 4′,6-diamidino-2-phenylindole; IM II, induction medium II; SYP, synaptophysin.
The transdifferentiation process was confirmed at the genetic level. After the induction stage, an increase in the expression of the analyzed neuronal genes – MAP2 and TUBB3 – was observed (Figure 6c). The expression level of the MAP2 gene in the tested cells was significantly higher compared with monocytes (p < 0.05), and the expression level of TUBB3 was comparable between the induced cells and SH-SY5Y. Additionally, the expression level of the CD14 gene was significantly lower in the tested cells than in monocytes (p < 0.05). The expression of the ASCL1 gene decreased after the induction stage. Replacing IM II with MM II resulted in a slight decrease in the expression of the analyzed neuronal genes; however, their levels increased with prolonged incubation. The cells induced using Method 4 exhibited TUBB3 expression levels similar to SH-SY5Y, significantly higher MAP2 expression (p < 0.05), and significantly lower CD14 expression (p < 0.05) compared with monocytes. The expression level of ASCL1 remained similar to that observed in monocytes. Incubation in medium without SM supplementation caused a loss of TUBB3 and ASCL1 gene expression and a decrease in MAP2 gene expression.
Cells in IM II, have shown no fluorescent signal for the analyzed neuronal antibodies. The observed cells were CD14-positive. Incubation of the cells in MM II resulted in the emergence of MAP2- and TUJ1-positive cells (Figure 6d). With prolonged maturation, ASCL1 and SYP-positive cells were also observed. Cells incubated in maintenance medium lost the fluorescent signal for anti-MAP2 and anti-TUJ1 antibodies. The CD14 antibody was detected at every stage of the transdifferentiation process.
A significantly higher expression level of the TUBB3 gene (p < 0.05) was observed in cells incubated with MI II compared with those induced using protocol I (Figure 7a). Additionally, cells induced using protocol III showed significantly higher expression of the MAP2 gene (p < 0.05) compared with cells incubated with MI I. By contrast, in the case of ASCL1 gene expression, a significantly higher expression (p < 0.05) was noted in cells treated with MI I compared with those induced using MI II. The expression of the CD14 gene did not differ significantly among the cells obtained after the induction phase of the tested protocols.

Comparative transcriptional profiling of neuronal transdifferentiation protocols from human monocytes. (a–c) Quantitative RT-PCR analysis of neuronal and monocytic gene expression at three key transdifferentiation stages across all four protocols: (a) Induction phase: Expression levels of MAP2, TUBB3 (βIII-tubulin), ASCL1, and CD14 were measured 3 days after treatment with IM. Protocol 2 exhibited significantly elevated TUBB3 expression compared with Protocols #1 and #3 (*p < 0.05). (b) Maturation phase: Expression analysis 10 days post-induction revealed that Protocol 2 significantly upregulated MAP2, TUBB3, and ASCL1 relative to other protocols (*p < 0.05), suggesting enhanced neuronal lineage commitment. (c) Transdifferentiated cells: Gene expression levels were measured after 7 days in neuronal medium. Protocol #2 consistently yielded the highest expression of MAP2, TUBB3, and ASCL1, and the lowest levels of CD14, indicating more efficient neuronal transdifferentiation and loss of monocytic identity. Data are presented as mean ± SEM (standard error of the mean); *p < 0.05, **p < 0.01. (d) Heatmap visualization of gene expression trends (MAP2, TUBB3, ASCL1, and CD14) across the three phases (Induction, Maturation, and Transdifferentiated Cells) and all four protocols. Each heatmap highlights expression intensity (color scale) and confirms the superior performance of Protocol #2 in promoting neuronal gene expression while repressing monocytic markers. IM, induction medium.
MAP2 gene expression level was significantly lower (p < 0.05 and p < 0.005) in cells treated using protocol II compared with other protocols (Figure 7b). Similarly, significantly lower expression of the TUBB3 gene (p < 0.05) was observed in cells cultured using protocol II, compared with those incubated according to the protocol I and protocol IV. Furthermore, no differences in MAP2 and TUBB3 gene expression levels were found between cells obtained from the intermediate stage of maturation conducted using protocol III and protocol IV. Regarding the expression level of the ASCL1 gene, significantly higher expression (p < 0.005 and p < 0.0005) was noted in cells incubated in MM III compared with cells cultured in the other tested maturation media. Additionally, significantly lower expression of ASCL1 (p < 0.05) was found in cells treated according to protocol II compared with those incubated in MM I. CD14 expression level was higher (p < 0.05) in cells cultured in the media of protocol IV and protocol III compared with cells treated with MM I. Similarly, cells cultured in MM III showed higher level of CD14 expression compared with those incubated using protocol II (p < 0.0005).
Increase in the expression of the analyzed neuronal genes was observed in cells obtained in protocol III and protocol IV (Figure 7c). The expression level of the MAP2 gene in KIM1 and KIM2 was significantly lower (p < 0.05) than in KIM3 and KIM4, and comparable to the expression level in monocytes. No expression of TUBB3 was detected in KIM1; however, expression levels in KIM3 and KIM4 were similar to those observed in SH-SY5Y cells. KIM3 cells exhibited significantly higher ASCL1 expression levels (p < 0.05) compared with cells obtained using protocol I and protocol II. Expression level of CD14 in KIM2 decreased to a level comparable to that in SH-SY5Y cells and was significantly lower compared with KIM3 (p < 0.005) and KIM4 (p < 0.05). Similarly, KIM1 showed lower CD14 expression than KIM3 (p < 0.005) and KIM4 (p < 0.05).
Elimination of SM in the culture medium caused a drastic decrease in the expression levels of neuronal genes in cells obtained using all tested methodologies (Figure 7d). The MAP2 expression level in cells cultured using protocol III and protocol IV was lower than that observed in monocytes (p < 0.05). In cells cultured using protocol I and protocol II, MAP2 expression was not detected. Expressions of the ASCL1 and TUBB3 were also undetectable in all analyzed cells. By contrast, CD14 gene expression in KIM3 increased to a level comparable to that in monocytes and was significantly higher (p < 0.05) than the expression level observed in KIM4.
Neurodegenerative diseases, such as Alzheimer's, Parkinson's, and Huntington's disease, significantly reduce patients' quality of life through impairments in cognitive and motor functions (Takayama et al. 2017). Despite ongoing research in the field of neurology, therapeutic options for patients are mainly limited to treatments that relieve disease symptoms. One of the reasons for the difficulties in developing new therapeutic strategies is limited regenerative capacity of the adult brain, and damage to this structure is irreversible. Obtaining functional neurons that can be used in laboratory research for disease modeling, cytotoxicity testing of medical products, or as direct material in cell therapy (Hoveizi et al. 2018; Khazaei et al. 2018) is a huge challenge. Considering these factors, developing a new source for neuronal cells appears to be an ideal solution to the significant limitations faced by modern neurology. One of the promising and innovative sources of neuronal cells is the transdifferentiation process. This process enables the generation of neuronal cells from other already differentiated cells, such as fibroblasts (Bueno et al. 2021). Initially, genetic modification techniques were employed for this purpose, including the delivery of transcription factors or microRNAs into the starting cells. Developed protocols allowed derivation of neuronal cells from fibroblasts as well as astrocytes (Vierbuchen et al. 2010; Han et al. 2023). However, the use of the previously mentioned genetic methods limited the potential applications of the obtained cells to laboratory settings due to the risk of genetic mutations (Hybiak et al. 2020). A solution to this issue is chemical transdifferentiation, which enables the production of neuronal cells that are safer for clinical use. This process is triggered by adding a mixture of SM to the culture medium. SM, either directly, or indirectly, activate neuronal gene expression and turn off the genes responsible for the original cell type. However, the complete way of SM work is still not fully understood (Lee et al. 2019; Chu and Wang 2021). Elimination of delivery transcription factors or microRNAs into the cells, lower the costs of the procedure and makes it easy to perform. This accessibility allows a wider range of researchers, including those who are not specialists in cellular engineering or genetics, to apply the transdifferentiation method (Hou et al. 2013; Zhao et al. 2015), and potentially opens the opportunity for the development of protocols for direct in vivo therapeutic transdifferentiation protocols. Despite numerous studies, chemical transdifferentiation methods still have some limitations, such as moderate efficiency and time-consuming procedures. Most protocols use fibroblasts and astrocytes as starting cells, which require invasive techniques like biopsy (Tanabe et al. 2018; Xu et al. 2019). Furthermore, the use of the aforementioned cell lines requires initial expansion to obtain a sufficient number of cells for the transdifferentiation process, which increases the time and cost of the entire procedure. To address this issue, Ninomiya et al. (2019) developed a chemical transdifferentiation protocol where monocytes were converted into neuronal cells within just 3 days. Since monocytes circulate in the bloodstream, they can be readily obtained through a standard blood collection procedure (Mitchell et al. 2014). However, the resulting cells did not exhibit characteristics of mature neurons. Moreover, the research team did not determine whether the cells maintained their new genotype in the absence of continuous exposure to SM. Despite these limitations, the study conducted by Ninomiya et al. (2019) provided new insights into monocyte-to-neuron transdifferentiation and serves as a valuable foundation for further optimization of the methodology.
The SM used in our study were carefully selected to maximize the likelihood of successful transdifferentiation. For this purpose, commonly used modulators of the WNT-β, wingless related integration site (WNT), retinoic acid receptor (RAR), Rho-associated protein kinase (ROCK), cyclic adenosine monophosphate (cAMP), and histone deacetylase (HDAC) pathways were employed, along with other SM known to positively influence neuronal transdifferentiation. The incubation time was initially determined based on previously established protocols (Hu et al. 2015; Zhang et al. 2015; Masserdotti et al. 2016; Gascón et al. 2017; Ninomiya et al. 2019; Xu et al. 2019), but was later adjusted according to morphological observations of the cultured cells. To ensure optimal culture conditions, chambers were coated with poly-D-lysine, which enhances cell attachment, supports proliferation, and improves overall cell viability (Aguilera-Castrejon et al. 2017). Two induction media were compared based on their composition and mechanisms of action. Both media functioned through activation of the WNT signaling pathway via CHIR99021 and valproic acid (VPA), stimulation of the cAMP pathway through forskolin, and inhibition of the ROCK pathway using Y-27632. It was observed that induction media often include multiple SM that enhance WNT signaling due to their synergistic effects. Therefore, in MI I, the activation of the WNT pathway was further enhanced by RepSox and dorsomorphin. By contrast, in MI II, this effect was amplified by A8301 and sodium butyrate (NaB) (Pan et al. 2020). Additionally, NaB served a neuroprotective role by modulating the expression of HO-1 and NOX4, thereby reducing the formation of reactive oxygen species (ROS) (Rangasamy et al. 2021; Wang et al. 2022). Application of MI II resulted in cells exhibiting higher expression levels of neuronal genes MAP and TUBB3 compared with those induced with MI I. By contrast, the expression level of the ASCL1 gene was higher in cells induced with MI I. However, the activation of neuronal genes did not translate into protein expression, as no signal for neuronal markers was detected via immunofluorescence staining. This suggests that the changes observed at this stage of the transdifferentiation process occurred primarily at the genetic level.
Initiation of the transdifferentiation process was further supported by a significant decrease in CD14 gene expression, which under normal conditions is highly expressed in monocytes (Bellon et al. 2018). Despite the downregulation, the cells remained CD14-positive in immunofluorescence staining. Considering the gene expression profiles, the induction of neuronal transdifferentiation using MI II appears to be more effective. The observed difference may also indicate a stimulatory effect of TTNPB pathway activation on the transdifferentiation of monocytes. Additionally, the higher expression of ASCL1 – a marker of early neuronal progenitors (Kim et al. 2007; Qin et al. 2018) – in cells induced with MI I compared with those treated with MI II suggests differences in the mechanisms of action between the tested small-molecule cocktails. To guide the cells through the subsequent stages of the transdifferentiation process, three maturation media formulations were used. Common components across all media included CHIR99021 to activate the WNT pathway and forskolin to enhance cAMP activity. Maturation Medium I (MM I) was further supplemented with the ROCK inhibitor Y-27632 and additional WNT activators, including RepSox and dorsomorphin. Similarly, maturation medium III (MM III) included Y-27632 but also incorporated TTNPB, exogenous cAMP, and A83-01 (another WNT pathway activator). By contrast, maturation medium II (MM II) contained the fewest additives – CHIR99021, forskolin, and dorsomorphin – designed to evaluate whether WNT activation and elevated cAMP levels alone were sufficient to drive monocyte-to-neuron maturation. During the maturation phase, VPA and NaB were excluded due to previous observations that prolonged exposure increased cell death (Zhang et al. 2015). Moreover, given the metabolic shift from glycolysis toward increased oxidative phosphorylation during transdifferentiation, the addition of an antioxidant was necessary to protect cells from ROS, which can induce apoptosis (Li et al. 2017; Xu et al. 2019). MM I and MM III were supplemented with vitamin C.
Based on the results, neither Protocol #1 nor Protocol #2 enabled effective transdifferentiation. Genetic analysis showed that the expression levels of the examined neuronal genes were comparable to those observed in monocytes. These findings were further supported at the protein level, as no fluorescent signals were detected for the neuronal markers. Considering the SM used in the media of Protocol #1, it can be inferred that sticking only to activation of the WNT pathway, increased cAMP activity, and ROCK inhibition alone are not sufficient to induce transdifferentiation of monocytes into neurons. This conclusion is further supported by the inefficacy of Protocol #2, which was also entirely based on modulation of the same signaling pathways.
Transdifferentiation with Protocols #3 and #4 resulted in cells with TUBB3 expression levels comparable to those of the positive control (SH-SY5Y). The acquisition of a neuronal genotype was further confirmed by immunofluorescence staining, which revealed the presence of β-III tubulin (TUJ1), a cytoskeletal marker, and microtubule-associated protein 2 (MAP2). Additionally, the presence of synaptophysin (SYP) indicated that the newly generated neurons may have the potential of forming synapses (Tarsa and Goda 2002).
Considering that both Protocols #2 and #4 used the same maturation medium (MM II), yet only Protocol #4 led to successful neuronal conversion, it can be concluded that activation of the TTNPB signaling pathway might be a critical factor in initiating monocyte-to-neuron transdifferentiation and significantly enhances the overall efficiency of the process. Notably, the combination of TTNPB (RAR agonist), exogenous cAMP, and ROCK inhibition in MM III resulted in cells with a more defined neuronal genotype, as demonstrated by the highest expression levels of neuronal genes among all tested conditions. Moreover, no significant differences in cell viability were observed between cells treated with Protocols #3 and #4. This suggests that the addition of vitamin C does not have a substantial effect on cell survival during the transdifferentiation process.
The removal of SM from the culture environment led to a dramatic decrease in the expression levels of neuronal genes in the transdifferentiated cells. Similarly, no TUJ1 or MAP2 protein expressions were detected via immunofluorescence staining, despite only minor morphological differences in the cells. These results suggest instability of the newly acquired neuronal genotype and highlight the need for a deeper understanding of the underlying mechanisms driving transdifferentiation.
In summary, both Protocols #3 and #4 successfully induced transdifferentiation of monocytes into TUJ1+/MAP2+ neuronal-like cells. Each protocol required 17 days, placing them within the average timeframe reported for SM-based neuronal reprogramming from other somatic cell types (Hu et al. 2015; Tanabe et al. 2018; Xu et al. 2019; Qin et al. 2020; Yang et al. 2020). The financial cost of the procedures was only slightly higher for Protocol #3 due to the greater number of SM used throughout the experimental period.
Protocol #3 was more effective, yielding cells with higher expression levels of TUBB3, MAP2, and ASCL1. Furthermore, the analysis highlighted the potential impact of TTNPB (a retinoic acid analog) on the efficiency of monocyte transdifferentiation. This effect has also been observed previously in the context of neuronal differentiation of stem cells (Mahony et al. 2011; Podleśny-Drabiniok et al. 2017; Koshy et al. 2022).
Among the four tested strategies, Protocol #3 emerged as the most efficient and biologically refined method for direct monocyte-to-neuronal-like cells transdifferentiation. By modulating key signaling pathways – including WNT (CHIR99021, A83-01, NaB), cAMP (forskolin), and RAR (TTNPB) – alongside selective inhibition of ROCK (Y-27632) and HDAC (VPA), this protocol controls cellular reprogramming cascade. The subsequent maturation phase enriches neuronal identity by sustaining differentiation signals while minimizing cytotoxic stress.
Strikingly, this study suggested activation of the TTNPB pathway as a critical driver of neuronal fate acquisition in human monocytes. This breakthrough not only sets a new benchmark for efficiency and fidelity in blood-derived neuronal conversion but also opens exciting avenues for generating patient-specific neurons in a minimally invasive manner – paving the way for disease modeling, regenerative therapies, and precision neuroscience.
Future research should focus on enhancing the stability and maturation of transdifferentiated monocyte-derived neuron-like cells by identifying long-term culture conditions that sustain neuronal identity without continuous chemical stimulation. Furthermore, the impact of the individual characteristics of monocyte donors on the effectiveness of transdifferentiation should be studied more extensively. In future studies, an assessment of the functional properties of the obtained cells should also be included, such as their ability to conduct electricity. While the results presented in this paper demonstrate new pathways for generating neuronal-like cells, further research and optimization are still required. It should be noted that optimizing neuronal transdifferentiation could be highly valuable for neurobiology. The optimized neuronal transdifferentiation protocol of monocytes may enable personalized disease modeling for neurodegenerative disorders and lead to minimally invasive autologous cell therapies for conditions that are currently considered irreversible.
We developed methodology for neuronal-like transdifferentiation of monocytes using cocktails of SM consisting of chir99021, forskolin, Y-27632, VPA, A83-01, TTNPB, NaB, cAMP, and vitamin C. Furthermore, the specific value of activation of the TTNPB pathway was determined as a potentially essential element for the effective neuronal transdifferentiation of monocytes.