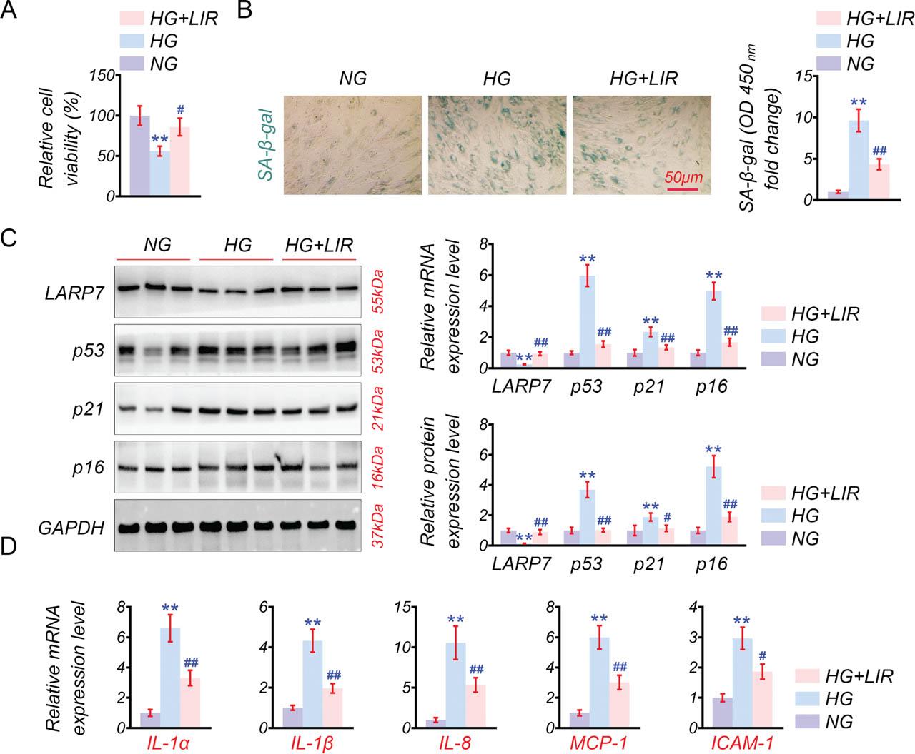
Fig 1.

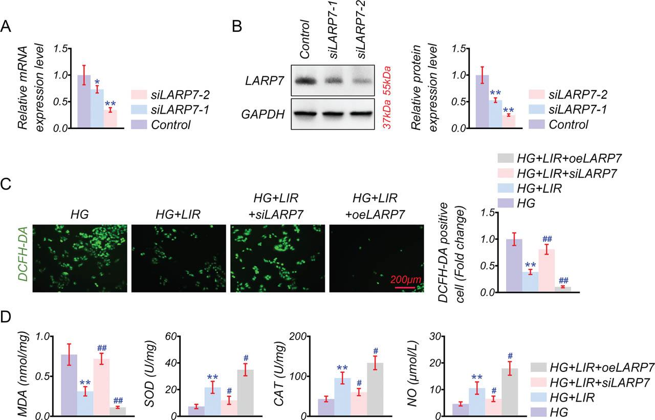
Fig 2.

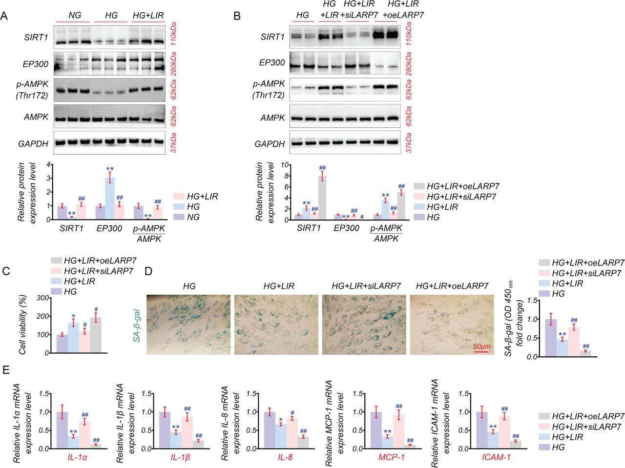
Fig 3.

Fig 4.

qPCR primers used in the study
| Name | Sequence |
|---|---|
| GAPDH | Forward: 5′-CAGCCTCAAGATCATCAGCA-3′ |
| Reverse: 5′-TGTGGTCATGAGTCCTTCCA-3′ | |
| LARP7 | Forward: 5′-TGGAAACTCGAGATCCTTTCTG-3′ |
| Reverse: 5′-GTTTTGCCTGTCTATCAACCAA-3′ | |
| ICAM-1 | Forward: 5′-GTGATGCTCAGGTATCCATCCA-3′ |
| Reverse: 5′-CACAGTTCTCAAAGCACAGCG-3′ | |
| IL-1β | Forward: 5′-GCAACTGTTCCTGAACTCAACT-3′ |
| Reverse: 5′-ATCTTTTGGGGTCCGTCAACT-3′ | |
| IL-1α | Forward: 5′-TCTGCAAGATGCCACAAGGT-3′ |
| Reverse: 5′-TGAAGCCCACTTGGTTCAGG-3′ | |
| IL-8 | Forward: 5′-TTGGCAGCCTTCCTGATTTC-3′ |
| Reverse: 5′-AACTTCTCCACAACCCTCTGCA-3′ | |
| MCP-1 | Forward: 5′- GCCCCACTCACCTGCTGCTACT-3′ |
| Reverse: 5′- CCTGCTGCTGGTGATCCTCTTGT-3′ |
Sequences of transfection plasmid constructs used in this study
| Name | Sequence |
|---|---|
| LARP7 shRNA-1 | 5′- GGATGAACGCACAGTGTATGT -3′ |
| LARP7 shRNA-2 | 5′- GGACAGAGTTGAAGCATCTAG -3′ |
| Ctrl shRNA | 5′- GTTCAGATGTGCGGCGAGTAA -3′ |