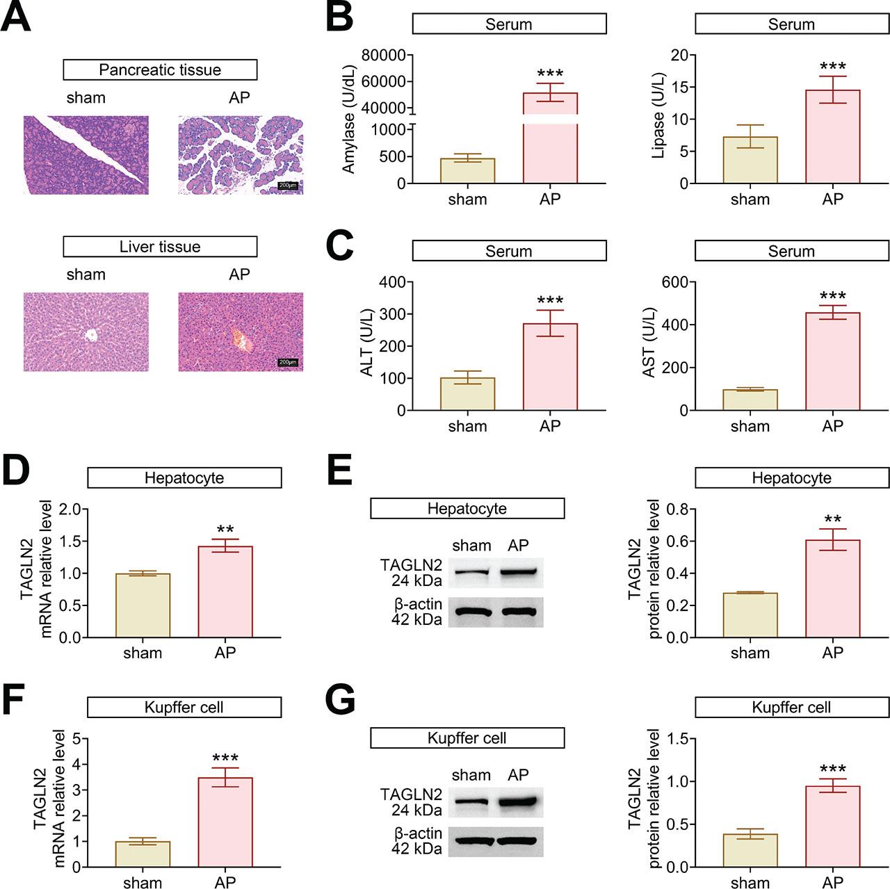
Fig 1.

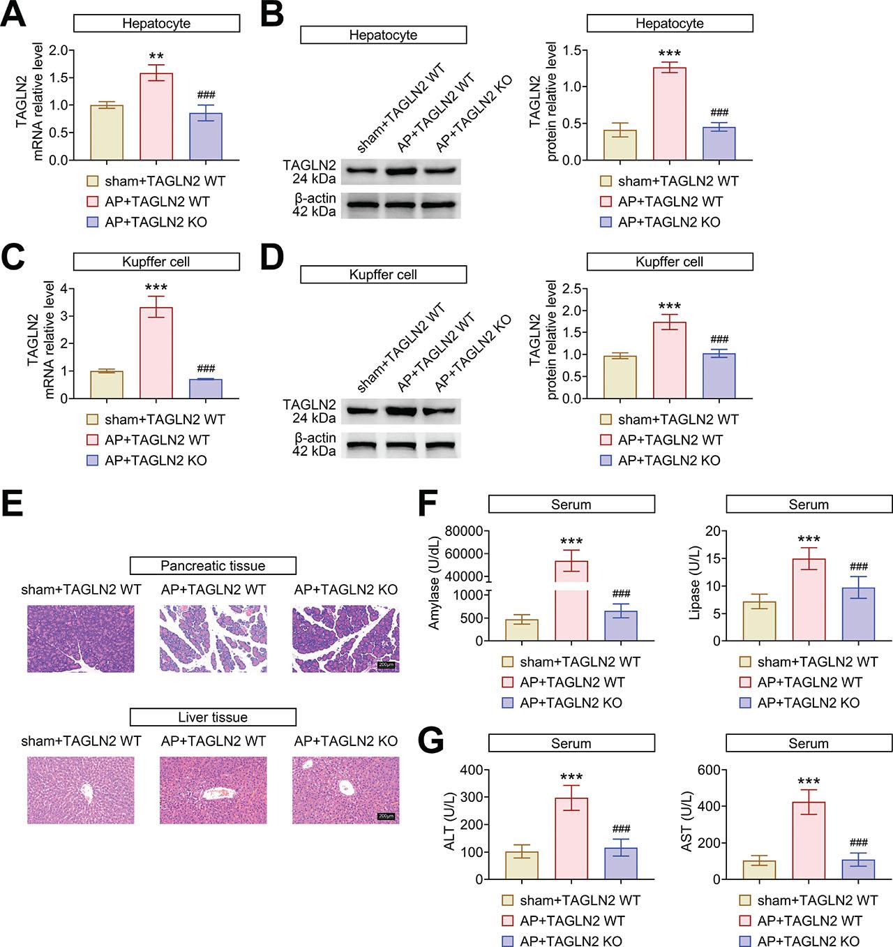
Fig 2.

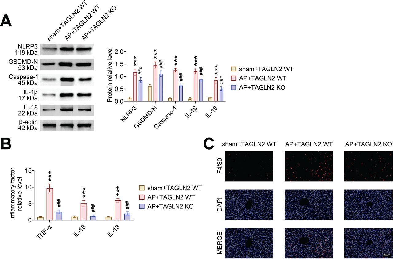
Fig 3.

Fig 4.

Fig 5.






© 2025 Huigeng Zhao, Yalan Luo, Xi Chen, Ju Wu, Zizhao Zhu, Hailong Chen, published by Hirszfeld Institute of Immunology and Experimental Therapy
This work is licensed under the Creative Commons Attribution-NonCommercial-NoDerivatives 4.0 License.