Acute pancreatitis (AP) is one of the most frequent gastrointestinal disorders requiring urgent hospitalization and is characterized by inflammation and damage to the acinar cells in the pancreatic tissue (Jaber et al. 2022). The incidence of AP is thought to be 34 out of every 100,000 people (Xiao et al. 2016). When left untreated, AP can lead to multiple organ dysfunction syndrome, triggering a cascade of systemic complications and becoming a major cause of mortality among digestive diseases in emergency settings (Mandalia et al. 2018; Lee and Papachristou 2019). The liver, which is primarily responsible for substance and energy metabolism, is one of the extra-pancreatic organs more prone to AP during the initial stages due to its anatomical proximity to the pancreas (Almeida et al. 2022). Liver injury causes exocrine and metabolic dysfunction, exacerbating the failure of other essential organs and further worsening patient outcomes. The liver parenchyma is destroyed by the hematogenous spread of intestinal bacteria and the invasion of peripancreatic necrosis products (Habtezion et al. 2019). The second strike after the onset of AP is the failure of the lung, kidney, and other vital organs, which is made worse by abnormalities of liver cell metabolism and exocrine function (Yang et al. 2014). Given the crucial role of the liver in AP-related complications, early prevention and treatment of liver injury are essential. Unfortunately, because the precise mechanism and etiology of AP-induced liver injury are yet unknown, there are currently few therapeutic options available.
Pyroptosis is a type of programmed cell death characterized by cell swelling, membrane rupture, the formation of membrane pores, and the release of inflammatory mediators, resulting in a distinct “fried egg”-like appearance (Chen et al. 2016). Canonical pyroptosis is a caspase-1-dependent cell death comprising some features of apoptosis and necrosis (Wallach et al. 2016). Inflammasomes, such as NLRP1, NLRP3, AIM2, and NLRC4, are formed during pyroptosis and comprise of a sensor protein, an adaptor protein, and pro-caspase-1 (Fernandes-Alnemri et al. 2007; Jorgensen and Miao 2015). Upon activation, these inflammasomes trigger the cleavage of pro-caspase-1 into its active form, which subsequently processes pro-interleukin (IL)-1β and pro-IL-18 into their mature secreted forms, IL-1β and IL-18, respectively. Pyroptosis has been implicated to play a significant role in the progression of AP and associated liver injury. Therefore, targeting pyroptosis presents a promising therapeutic strategy for mitigating AP-induced liver damage (Shojaie et al. 2020; Li et al. 2023).
Transgelin-2 (TAGLN2), a member of the actin-binding proteins family, is modulated by alternative splicing, which generates numerous transcripts. It functions as a regulator of actin polymerization, cross-linking, and aggregation (Yin et al. 2019; Zeng and Zhang 2021). TAGLN2 has been found to be upregulated in cancer cells, where it functions in determining cell morphology and transformation (Shapland et al. 1993), making it a critical factor in different human tumors development (Pan et al. 2023). Additionally, TAGLN2 has been reported to be upregulated in cancer in response to outside inflammatory cues (Yu et al. 2016; Kim et al. 2021a). More importantly, TAGLN2 correlates with the activity of macrophages (Kim et al. 2017), cytotoxic T cells (Na and Jun 2015), and dendritic cells (Kim et al. 2021b). Notably, microarray data from Ji et al. (2021) revealed significantly increased TAGLN2 expression in AP samples. However, the precise role of TAGLN2 in AP as well as in AP-induced liver injury still remains unclear.
Thus, this study aimed to investigate the role and underlying mechanism of TAGLN2 in AP-induced liver injury. The results showed that TAGLN2 is highly expressed in AP-induced liver injury. Moreover, TAGLN2 increases pyroptosis of hepatocyte by promoting the Kupffer inflammatory response via the ANXA2/NF-κB axis, thereby exacerbating AP-induced liver injury. These results highlight TAGLN2 as a potential therapeutic target for AP as well as AP-induced liver injury.
Wild type (WT) C57BL/6J mice (8–10 weeks old) and TAGLN2 knockout (KO) mice (S-KO-04928) were obtained from Cyagen (Jiangsu, China). They were housed in a specified pathogen-free condition under controlled temperature and in 12-h light–dark cycle. Throughout the experiment, mice had unrestricted access to conventional laboratory chow and tap water. All animal experiments were conducted in accordance with the Guide for the Care and Use of Laboratory Animals (National Research Council Committee for the Update of the Guide for the Care and Use of Laboratory Animals, 2011) and were authorized by the Animal Research Ethics Committee of Dalian Medical University (Approval No. AEE23015).
The AP mouse model was established based on earlier research (Liu et al. 2022). Mice received 7 hourly intraperitoneal injections of 50 μg/kg cerulein (MedChemExpress; HY-A0190, Monmouth Junction, NJ, USA) dissolved in sterile saline (IN9000, Solarbio, Beijing, China) to induce AP. Comparable injections of sterile saline were given to the sham mice as control. At the end of the experiment, mice were sacrificed by making them inhale excess of isoflurane (R510-22, RWD, Guangdong, China). The pancreatic tissues, liver tissues, and blood samples of mice were collected for the subsequent assays.
The isolation of hepatocytes and Kupffer cells from live tissues was carried out according to the protocol of previous research (Zhang et al. 2022a). A 26G catheter was put into the mouse portal vein, and the liver was perfused with 40 mL of DMEM/F12 (D6501, Solarbio) containing 0.05% collagenase IV (HY-E70005D, MedChemExpress) and 1% penicillin/streptomycin (P1400, Solarbio). Prior to perfusion, the blood was flushed out using 30 mL of pre-warmed HBSS (H1040, Solarbio). Following perfusion, the liver tissue was excised and put into a 6 cm culture dish containing 10 mL of DMEM/F12. The liver capsule was split open using forceps, and then the tissue was shaken gently to liberate the cells. The resulting cell suspension was passed through a 70 μm cell strainer, and centrifuged at 50 × g for 3 min at 4°C to obtain pellets of hepatocytes. The supernatant was further centrifuged for 3 min at 500 × g and 4°C to extract non-parenchymal cells. The resulting non-parenchymal cells were resuspended in a 20%/50% Percoll (40501ES60, Yeasen, Shanghai, China) density gradient and centrifuged at 800 × g for 15 min at 4°C. Kupffer cells fraction was obtained from the gradient interphase layer. To further purify the Kupffer cells, selective adhesion was performed by incubating the cells for 1 h. The isolated hepatocytes and Kupffer cells were collected for the subsequent assays.
Hepatocytes and Kupffer cells isolated from WT mice were cultured in DMEM/F12. Subsequently, the Kupffer cells were transfected with short hairpin RNA against TAGLN2 (shTAGLN2) or relevant negative control (shNC) using Lipofectamine 3000 (L3000001, Invitrogen, Carlsbad, CA, USA). Following transfection for 48 h, the Kupffer cells were treated with 100 ng/mL lipopolysaccharide (LPS; L8880, Solarbio) or phosphate buffer saline (PBS; P1020, Solarbio) for 12 h, based on the earlier published protocol (Zhang et al. 2022a). The supernatant of Kupffer cells was yielded that served as a conditional medium, and was further used to treat hepatocytes for 12 h.
The pancreatic and liver tissues were subjected to the conventional procedure of pathological staining. The sections (5 μm thin) were stained with H&E stain for imaging analysis. The images were analyzed using the light microscope (Olympus, Tokyo, Japan) and image analysis software Image-Pro Plus 6.0 (Media Cybernetics, Inc., Rockville, MD, USA).
The serum concentrations of amylase (ab102523), lipase (ab102524), alanine aminotransferase (ALT; ab105134), and aspartate transaminase (AST; ab105135) were measured using commercial kits from Abcam (Cambridge, UK).
Total RNA from hepatocytes and Kupffer cells was harvested using Triquick reagent (R1100, Solarbio), and the reversal transcription (RT) assay was performed using a commercial kit from Beyotime (Shanghai, China; catalog number of D7170) following previous protocol (Wu and Zhao 2023). The reaction mixture was prepared using 2× SYBR Master mix (SR1110, Solarbio), and the analysis was carried out using the Bio-Rad CFX Manager software (Bio-Rad Laboratories, Inc., Hercules, CA, USA). The expression level of TAGLN2 was determined by the 2−ΔΔCT method with the GAPDH as the internal reference gene. The primer sequences used in the experiment were as follows: TAGLN2 forward, 5′-CCTGGCCGTGAGAACTTCC-3′; TAGLN2 reverse, 5′-GTCCGTGGTGTTAATGCCATAG-3′; GAPDH forward, 5′-AGGTCGGTGTGAACGGATTTG-3′; and GAPDH reverse, 5′-TGTAGACCATGTAGTTGAGGTCA-3′.
Mice were transcardially perfused with pre-cooling PBS, followed by perfusion with pre-cooled 4% paraformaldehyde (P1110, Solarbio). Liver tissues were then isolated and immersed into 4% paraformaldehyde before being embedded into optimal cutting temperature compound (4583, Sakura, Torrance, CA, USA) and cut into slices (5 μm). Next, the slices were incubated with bovine serum albumin (BSA) blocking buffer (SW3015, Solarbio) containing 0.2% Triton X-100 (T8200, Solarbio), and incubated overnight at 4°C with the primary antibodies against rat anti-F4/80 (1:100, ab90247, Abcam). Subsequently, slices were washed with PBS for three times and treated with Goat Anti-Rat IgG H&L (Alexa Fluor® 647) (1:1000, ab150159, Abcam) for 1 h at room temperature. Finally, the slices were stained with antifade mounting medium containing DAPI (S2110, Solarbio) and photographed using a fluorescence microscopy (IX71, Olympus).
The tumor necrosis factor (TNF)-α (PT512), IL-1β (PI301), and IL-18 (PI553) in liver tissues and the supernatant of Kupffer cells were examined using commercial ELISA kits from Beyotime.
The pyroptosis of hepatocytes was examined using flow cytometry. After the treatments, hepatocytes were collected and washed with pre-cold PBS. Following washing, the cells were resuspended in 1 mL of binding buffer, and incubated with propidium iodide (PI, P1304MP, Invitrogen) and anti-caspase-1 (MA5-32137, Invitrogen) for 5 min without light. The cells were then subjected to a FACScan flow cytometry (BD Biosciences, Franklin Lake, NJ, USA), and the pyroptosis rate was determined by BD CellQuest Pro software (version 5.1, BD Biosciences).
Western blotting was carried out following the protocol of previously published reports (Xu et al. 2023). Hepatocytes, Kupffer cells, and liver tissues were lysed with RIPA lysis buffer (R0010, Solarbio) to harvest the total proteins, and the protein concentrations were measured using BCA Protein Assay Kit (PC0020, Solarbio). The protein samples (20 μg) were electrophoresed with 10% sodium dodecyl sulfate-polyacrylamide gel electrophoresis (SDS-PAGE) and then transferred onto polyvinylidene difluoride (PVDF) membranes (IPVH00010, EMD Millipore, Billerica, MA, USA). The membranes were placed in 5% BSA Blocking Buffer (SW3015, Solarbio) for 1 h at room temperature, and then treated with primary antibodies for overnight at 4°C. The next day, membranes were treated with the secondary antibodies (1:5000, ab288151, Abcam) for 1 h at room temperature. The bands were developed by a BeyoECL Plus kit (P0018S, Beyotime), and the gray value was determined using Image-ProPlus software (Media Cybernetics, Inc.). β-actin acted as the internal reference. The primary antibodies included anti-TAGLN2 (1:2000, ab121146, Abcam), anti-NLRP3 (1:1000, ab263899, Abcam), anti-GSDMD-N (1:2000, DF13758, Affbiotech, Jiangsu, China), anti-caspase-1 (1:1000, ab138483, Abcam), anti-IL-1β (1:2000, ab205924, Abcam), anti-IL-18 (1:1000, ab191860, Abcam), anti-ANXA2 (1:5000, ab235939, Abcam), anti-P65 (1:1000, ab16502, Abcam), anti-phosphorylated P65 (p-P65) (1:1000, ab76302, Abcam), and anti-β-actin (1:5000, ab8227, Abcam).
Statistical analysis was carried out using SPSS 20.0 software (IBM, Armonk, NY, USA). All data were presented as mean ± standard deviation. Student's t-test was used to compare between two groups, while one-way analysis of variance (ANOVA) was used to compare more than two groups. The least significant difference test was used for post hoc test, and a p < 0.05 was considered statistically significant.
To address the role of TAGLN2 in AP-induced liver injury, mice were treated with cerulein to induce AP model. Our results showed that AP mice exhibited excessive acinar cell death, leukocyte infiltration, and interstitial edema compared with the Sham mice (Figure 1a). Besides, the serum concentrations of amylase and lipase were markedly upregulated in AP mice as compared with those in Sham mice (Figure 1b). These results indicated a successful AP model construction in mice. AP mice predictably exhibited signs of liver injury, as showed by pathological changes in liver tissues as well as the increase in the serum concentrations of ALT and AST (Figures 1a and c). The transcriptional and translational expressions of TAGLN2 were significantly elevated in hepatocytes and Kupffer cells from AP mice compared with sham mice (Figures 1d–g). These findings indicate that TAGLN2 is highly expressed in AP-induced liver injury.

TAGLN2 is upregulated in AP-induced liver injury. Mice were treated with cerulein to induce AP. (a) The pathological changes in pancreatic and liver tissues were assessed by H&E staining. Scale bar = 200 μm. (b) The serum concentrations of amylase and lipase were measured by ELISA. (c) The serum concentrations of ALT and AST were measured by ELISA. (d) The relative mRNA expression of TAGLN2 in hepatocytes was examined by RT-qPCR. Data were expressed after being normalized with GAPDH. (e) The relative protein expression of TAGLN2 in hepatocytes was examined by western blotting. Data were expressed after being normalized with β-actin. (f) The relative mRNA expression of TAGLN2 in Kupffer cells was examined by RT-qPCR. Data were expressed after being normalized with GAPDH. (g) The relative protein expression of TAGLN2 in Kupffer cells was examined by western blotting. Data were expressed after being normalized with β-actin. *p < 0.05, **p < 0.01 and ***p < 0.001 vs. sham. ALT, alanine aminotransferase; AP, acute pancreatitis; AST, aspartate transaminase; ELISA, enzyme-linked immunosorbent assay; H&E, Hematoxylin and eosin; TAGLN2, transgelin-2.
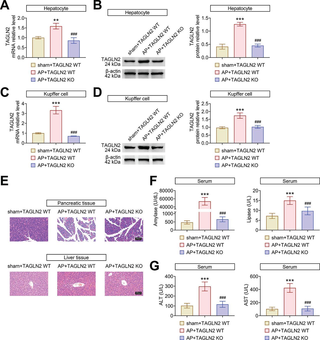
Given the upregulation of TAGLN2 in AP-induced liver injury, TAGLN2 was knocked out to investigate the role of TAGLN2 in AP-induced liver injury. As expected, the transcriptional and translational expressions of TAGLN2 were prominently increased in hepatocytes and Kupffer cells from AP mice relative to sham mice. However, these upregulations were markedly suppressed upon knockout of TAGLN2 (Figures 2a–d). The pathological changes in pancreatic and liver tissues in AP mice were obviously improved with the knockout of TAGLN2 (Figure 2e). Additionally, the serum concentrations of amylase, lipase, ALT, and AST in AP mice were significantly reduced with the knockout of TAGLN2 (Figures 2f and g). These results indicated that TAGLN2 knockout markedly reduces AP and AP-induced liver injury.

TAGLN2 knockout reduces AP and AP-induced liver injury. (a) The relative mRNA expression of TAGLN2 in hepatocytes was examined by RT-qPCR. Data were expressed after being normalized with GAPDH. (b) The relative protein expression of TAGLN2 in hepatocytes was examined by western blotting. Data were expressed after being normalized with β-actin. (c) The relative mRNA expression of TAGLN2 in Kupffer cells was examined by RT-qPCR. Data were expressed after being normalized with GAPDH. (d) The relative protein expression of TAGLN2 in Kupffer cells was examined by western blotting. Data were expressed after being normalized with β-actin. (e) The pathological changes in pancreatic and liver tissues were assessed by HE staining. Scale bar = 200 μm. (f) The serum concentrations of amylase and lipase were measured by ELISA. (g) The serum concentrations of ALT and AST were measured by ELISA. *p < 0.05, **p < 0.01 and ***p < 0.001 vs. sham + TAGLN2 WT; #p < 0.05, ##p < 0.01 and ###p < 0.001 vs. AP + TAGLN2 WT. ALT, alanine aminotransferase; AP, acute pancreatitis; AST, aspartate transaminase; ELISA, enzyme-linked immunosorbent assay; TAGLN2, transgelin-2; WT, wild type.
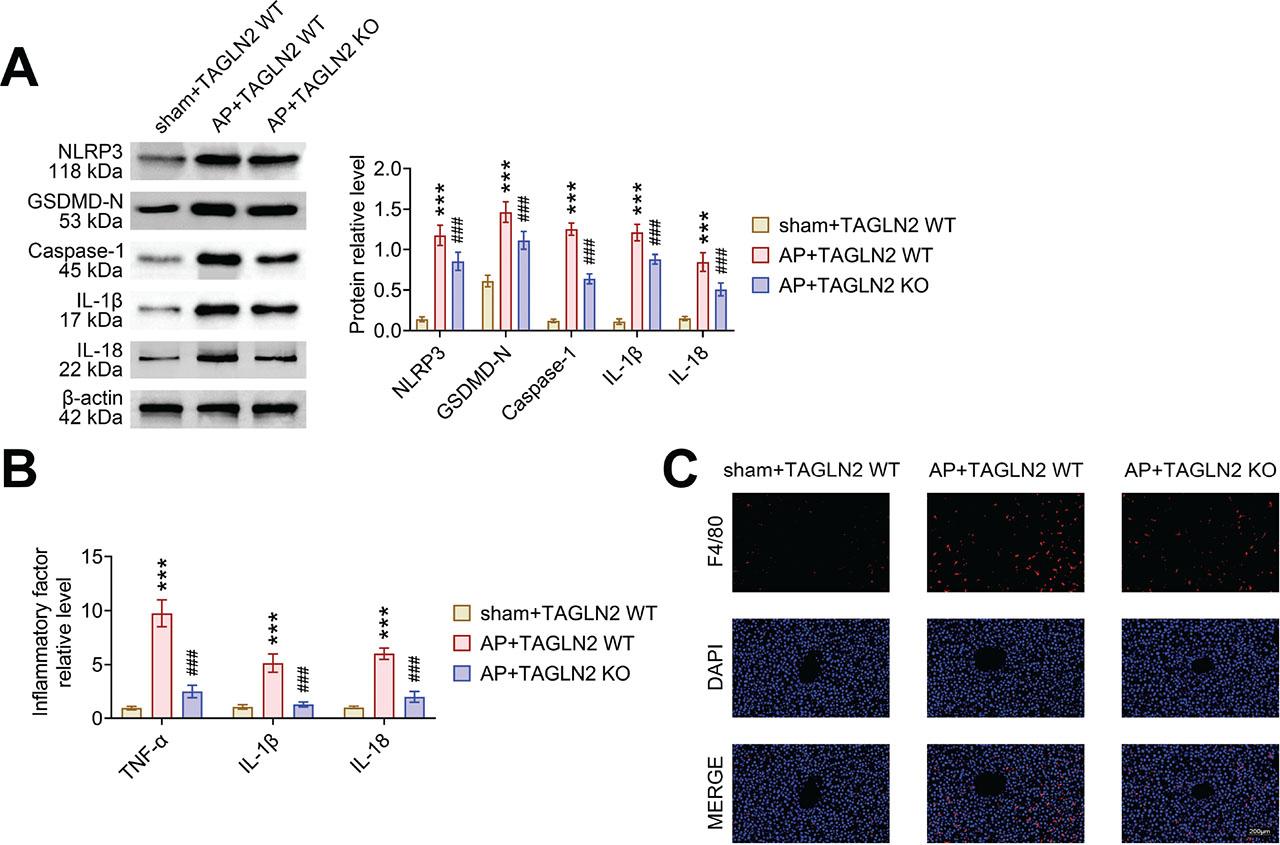
The expressions of pyroptosis-related proteins, including NLRP3, GSDMD-N, caspase-1, IL-1β, and IL-18 were prominently enhanced in liver tissues from AP mice, whereas these proteins were markedly suppressed in the TAGLN2 knockout mice (Figure 3a). Additionally, the relative levels of inflammatory factors, including TNF-α, IL-1β, and IL-18 were significantly increased in liver tissues from AP mice, while they prominently declined in the TAGLN2 knockout mice (Figure 3b). Similarly, TAGLN2 knockout also markedly reduced the AP-induced level of F4/80 in liver tissues (Figure 3c). Together, knockout of TAGLN2 decreased liver tissue pyroptosis in AP mice.

TAGLN2 knockout decreases liver tissue pyroptosis in AP mice. TAGLN2 KO mice were treated with cerulein to induce AP. (a) The relative protein expressions of NLRP3, GSDMD-N, caspase-1, IL-1β, and IL-18 in liver tissues were examined by western blotting. Data were expressed after being normalized with β-actin. (b) The concentrations of TNF-α, IL-1β, and IL-18 in liver tissues were measured by ELISA. (c) The level of F4/80 was detected by immunofluorescence assay. Scale bar = 200 μm. *p < 0.05,**p < 0.01 ***p < 0.001 vs. sham + TAGLN2 WT; #p < 0.05, ##p < 0.01 and ###p < 0.001 vs. AP + TAGLN2 WT. AP, acute pancreatitis; ELISA, enzyme-linked immunosorbent assay; IL, interleukin; KO, knock out; TAGLN2, transgelin-2; WT, wild type.
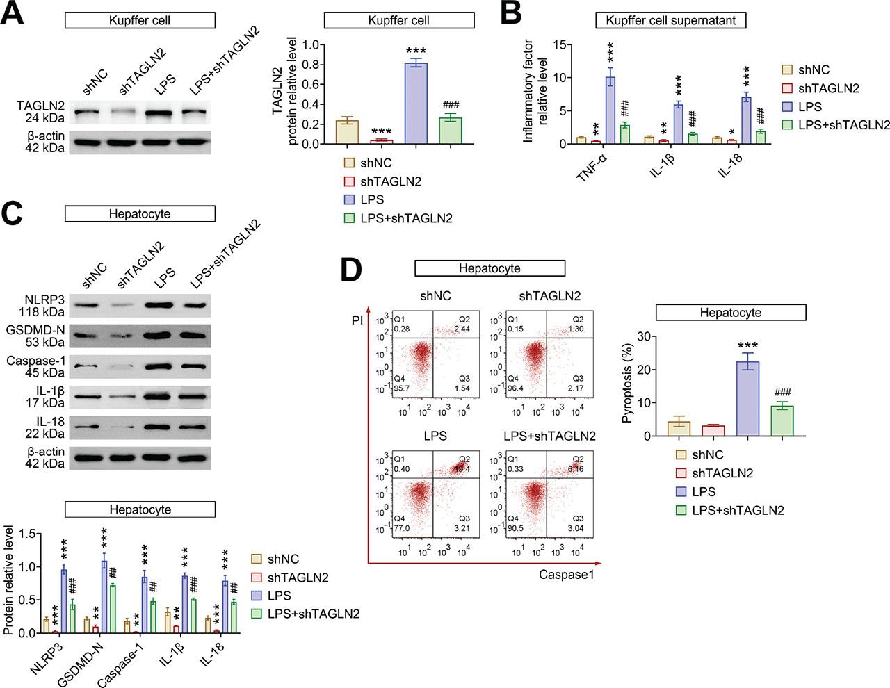
Kupffer cells isolated from WT mice were transfected with shTAGLN2 to downregulate the expression of TAGLN2, and subsequently treated with LPS. Transfection with shTAGLN2 significantly reduced TAGLN2 protein expression in Kupffer cells. While treatment with LPS prominently increased the relative protein expression of TAGLN2, this was markedly counteracted with the knockdown of TAGLN2 (Figure 4a). Similarly, the LPS-induced elevation in the relative levels of TNF-α, IL-1β, and IL-18 in the supernatant of Kupffer cells was significantly reduced following TAGLN2 knockdown (Figure 4b). The supernatant of Kupffer cells was then yielded as a conditional medium, and was used to incubate with hepatocytes isolated from WT mice. The results showed that treatment with LPS prominently increased the relative protein expression of NLRP3, GSDMD-N, caspase-1, IL-1β, and IL-18 in hepatocytes. However, these effects were markedly attenuated in hepatocytes incubated with the conditioned medium from TAGLN2-knockdown Kupffer cells (Figure 4c). Additionally, treatment of LPS markedly elevated the pyroptosis rate, which was markedly declined with the knockdown of TAGLN2 (Figure 4d). Collectively, these findings suggest that TAGLN2 knockdown in Kupffer cells alleviates pyroptosis in co-cultured hepatocytes.

TAGLN2 Knockdown in Kupffer cells mitigates pyroptosis of co-cultured hepatocytes. Kupffer cells were isolated from WT mice. Then, Kupffer cells were transfected with shTAGLN2 to downregulate the expression of TAGLN2, and treated with LPS. (a) The relative protein expression of TAGLN2 in Kupffer cells was examined by western blotting. Data were expressed after being normalized with β-actin. (b) The concentrations of TNF-α, IL-1β, and IL-18 in the supernatant of Kupffer cells were measured by ELISA. (c) The supernatant of Kupffer cells was yielded as the conditional medium, and was used to incubate with hepatocytes isolated from WT mice. The relative protein expressions of NLRP3, GSDMD-N, caspase-1, IL-1β, and IL-18 in liver tissues were examined by western blotting. Data were expressed after being normalized with β-actin. (d) The pyroptosis rate of hepatocytes was determined by flow cytometry after hepatocytes isolated from WT mice were incubated with the supernatant of Kupffer cells. *p < 0.05, **p < 0.01 and ***p < 0.001 vs. shNC; #p < 0.05, ##p < 0.01 and ###p < 0.001 vs. shTAGLN2. ELISA, enzyme-linked immunosorbent assay; IL, interleukin; LPS, lipopolysaccharide; TAGLN2, transgelin-2; WT, wild type.
The results from Figure 5a show that the relative protein levels of ANXA2 and p-P65/P65 were significantly elevated in Kupffer cells from AP mice, which were prominently counteracted with the knockout of TAGLN2. The relative protein levels of ANXA2 and p-P65/P65 were also markedly enhanced in LPS-treated Kupffer cells, but significantly suppressed with the TAGLN2 knockdown. Knockdown of TAGLN2 consistently decreased the relative protein levels of ANXA2 and p-P65/P65 in Kupffer cells (Figure 5b). Collectively, these results indicate that TAGLN2 plays a crucial role in promoting activation of the ANXA2/NF-κB signaling axis in Kupffer cells.

TAGLN2 enhances the activation of ANXA2/NF-κB axis in Kupffer cells. (a) The relative protein expression of ANXA2, p-P65 and P65 in Kupffer cells from mice was examined by western blotting. Data were expressed after being normalized with β-actin. ***p < 0.001 vs. sham + TAGLN2 WT; #p < 0.05 and ##p < 0.01 vs. AP + TAGLN2 WT. (b) The relative protein expression of ANXA2, p-P65 and P65 in Kupffer cells in vitro was examined by western blotting. Data were expressed after being normalized with β-actin. *p < 0.05, **p < 0.01 and ***p < 0.001 vs. shNC; #p < 0.05,##p < 0.01 and ###p < 0.001 vs. shTAGLN2. AP, acute pancreatitis; LPS, lipopolysaccharide; TAGLN2, transgelin-2; WT, wild type.
In this study, we discovered that TAGLN2 is highly expressed in AP-induced liver injury, while its knockout significantly reduces AP and AP-induced liver injury. At the molecular level, TAGLN2 knockout decreases liver tissue pyroptosis in AP mice, and TAGLN2 knockdown in Kupffer cells alleviates pyroptosis of co-cultured hepatocytes. Mechanistically, TAGLN2 promotes the activation of ANXA2/NF-κB axis in Kupffer cells. Collectively, TAGLN2 increases pyroptosis of hepatocyte by promoting the Kupffer inflammatory response via ANXA2/NF-κB axis, thereby exacerbating AP-induced liver injury.
In research models, cerulein, a peptide analog of the hormone cholecystokinin, is a powerful pharmacological drug that can cause experimental pancreatitis (Hyun and Lee 2014). Thus, this study employed cerulein to induce AP model in mice, in line with previous reports (Mareninova et al. 2009; Liu et al. 2022). The results showed that mice treated with cerulein exhibited pathological injury of pancreatic tissues along with increase in the common biochemical markers for AP such as serum amylase and lipase (Ismail and Bhayana 2017). Multiple organ dysfunction is the most frequent complication for AP patients, with the liver being the primary target of damage (Almeida et al. 2022). In agreement with this, AP mouse demonstrated pathological injury of the liver, and the increased concentrations of ALT and AST in sera (the classical hallmark of liver injury (Rej 1989)), indicating liver injury. This finding is also consistent with previous studies (Piao et al. 2021; Li et al. 2024).
TAGLN2 is an actin-binding protein that has been demonstrated to be dysregulated in different diseases, such as cancers (Pan et al. 2023), preeclampsia (Wang et al. 2022), cardiomyocyte injury (Li et al. 2021), as well as AP (Ji et al. 2021). In the current study, we discovered elevated transcriptional and translational expressions of TAGLN2 in hepatocytes and Kupffer cells from AP mice. Hepatocytes are liver parenchymal cells primarily involved in metabolism, synthesis, and detoxification. A decrease in the function of hepatocytes is linked with liver injury (Dong et al. 2020). Meanwhile, Kupffer cells are specialized macrophages of liver that are essential for removing infections and controlling inflammatory reactions. Excessive pro-inflammatory activation of Kupffer cells has been shown to be the primary cause of septic liver damage (Yan et al. 2014). Thus, TAGLN2 upregulation in AP-induced liver injury suggests its involvement in disease progression. Notably, knockout of TAGLN2 reduced pathological injury of pancreatic and live tissues, and decreased the serum concentrations of amylase, lipase, ALT, and AST in AP mice. Taken together, these findings suggest that deficiency of TAGLN2 reduces AP-induced liver injury.
Pyroptosis, a type of programmed cell death is strongly involved in the inflammatory response (Yang et al. 2023). It has been demonstrated that pyroptosis participates in the progression of liver injury (Shojaie et al. 2020). In the present study, the levels of pyroptosis-related proteins (including NLRP3, GSDMD-N, caspase-1, IL-1β, and IL-18), and the relative levels of inflammatory factors (including TNF-α, IL-1β and IL-18), were increased in liver tissues from AP mice, indicating activation of pyroptosis in AP-induced liver injury. However, these changes were reversed following TAGLN2 knockout, suggesting that deficiency of TAGLN2 inhibits the activation of pyroptosis in AP-induced liver injury. Additionally, the level of F4/80, a marker of macrophages, was elevated in liver tissues from AP mice, and suppressed in TAGLN2 knockout mice. Similarly, the relative levels of inflammatory factors were also increased in the supernatant of LPS-induced Kupffer cells. Besides, the expression levels of pyroptosis-related proteins, as well as the pyroptosis rate of hepatocytes, was also found to increase after they were co-cultured with the supernatant of LPS-induced Kupffer cells. Thus, our findings indicate that pyroptosis of hepatocyte was activated by promoting the Kupffer inflammatory response in AP-induced liver injury. A constant crosstalk demonstrated between liver parenchymal, such as hepatocytes, and non-parenchymal cells, such as macrophages in Kupffer cells in liver injury further supports our findings (Osna and Poluektova 2023). Notably, knockdown of TAGLN2 reversed all these changes in vitro. Collectively, TAGLN2 promotes hepatocyte pyroptosis by enhancing the inflammatory response in Kupffer cells, thereby exacerbating AP-induced liver injury.
ANXA2 is a pleiotropic anionic-phospholipid- and calcium-binding protein known to activate the NF-κB pathway (Wang et al. 2024). The transcription factor NF-κB plays a crucial role in the inflammatory response, mediating inflammation (O'Dea and Hoffmann 2009). The ANXA2 tetramer increases the production of inflammatory mediators such as, IL-1β, IL-6, and TNF-α in human macrophages by facilitating NF-κB P65 translocation and activating various kinases in the MAPK pathway (Swisher et al. 2007). Activation of ANXA2/NF-κB axis has been reported in different diseases, such as cancers (Zhao et al. 2023; Ling et al. 2024), cerebral ischemic reperfusion injury (Tian et al. 2024), and psoriasis (Zhang et al. 2022b). In line with these findings, our study demonstrated that the ANXA2/NF-κB axis was activated in Kupffer cells both in animal and cellular models of AP-induced liver injury. Notably, this activation was reversed by TAGLN2 deficiency. The previous study by Shi et al. (2020) revealed that TAGLN2 regulates ANXA2 to promote the proliferation and progression of hepatocellular carcinoma via NF-κB pathway. Consistently, our findings suggest that TAGLN2 promotes the activation of ANXA2/NF-κB axis in Kupffer cells both in vivo and in vitro, thereby contributing to AP-induced liver injury.
In summary, the outcomes of the present study offer significant evidence that TAGLN2 deficiency attenuates pyroptosis of hepatocyte by inhibiting the Kupffer inflammatory response via ANXA2/NF-κB axis, ultimately reducing AP-induced liver injury. However, several limitations remain to be further addressed in future research. First, the clinical role of TAGLN2 should be investigated by collecting clinical data and samples from patients with AP-induced liver injury. Additionally, the in vivo studies are required to elucidate role of ANXA2/NF-κB axis in this context. Moreover, additional pre-clinical and clinical experiments are essential to validate and strengthen our results. Overall, this study provides new insights into potential therapeutic strategies for AP-induced liver injury, offering promising directions for future clinical applications.