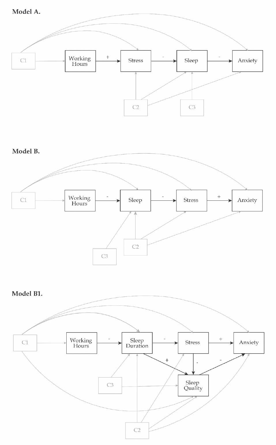
Figure 1

Figure 2

Figure 3

Descriptive parameters for sleep timings (hh:mm) and durations (decimal hours) on workdays, free days and across week in our sample of helping workers (N=172)
| Workdays | Free days | ||||||||
|---|---|---|---|---|---|---|---|---|---|
| M | SD | Min | Max | M | SD | Min | Max | P | |
| Bedtime | 23:19 | 00:51 | 21:00 | 01:30 | 23:52 | 01:10 | 21:00 | 05:00 | <0.001 |
| Sleep onset | 23:34 | 00:54 | 21:01 | 01:45 | 24:08 | 01:13 | 21:15 | 05:15 | <0.001 |
| Wake-up time | 06:16 | 00:43 | 03:00 | 08:00 | 7:57 | 01:19 | 4:00 | 13:00 | <0.001 |
| Duration of main sleep | 6.70 | 1.00 | 3.00 | 9.50 | 7.83 | 1.20 | 3.98 | 11.50 | <0.001 |
| Nap duration# | 0.23 | 0.43 | 0.00 | 2.00 | 0.39 | 0.64 | 0.00 | 3.00 | <0.001 |
| Across week / past month | M | SD | Min | Max | |||||
| Duration of main sleep (5*workdays, 2*free days) | 7.02 | 0.90 | 3.71 | 9.50 | |||||
| Subjective sleep quality (1=very bad; 5=excellent) | 3.68 | 0.90 | 1 | 5 | |||||
| Total nap duration# | 0.62 | 0.90 | 0.00 | 4.25 | |||||
| Estimated sleep need | 7.27 | 0.80 | 5.00 | 10.00 | |||||
| Mid-sleep on free days corrected for sleep debt | 3:37 | 1:02 | 24:20 | 8:35 | |||||
Correlation coefficients for all variables in path analysis models examining the relationship between working hours and anxiety (N=172)
| AS | WH | SDw | SSQ | PSS | Gender | PR | WE | SWork | SNeed | SDf | Nap | SAid | MSFsc | |
|---|---|---|---|---|---|---|---|---|---|---|---|---|---|---|
| WH | −0.090 | |||||||||||||
| SDw | −0.154* | −0.229** | ||||||||||||
| SSQ | −0.434*** | −0.056 | 0.239** | |||||||||||
| PSS | 0.619*** | −0.071 | −0.238** | −0.353*** | ||||||||||
| Gender (1=male, 2=female) | 0.179* | −0.193* | 0.201** | 0.044 | 0.177* | |||||||||
| PR (0=dentists/doctors, 1=psychotherapists) | −0.135 | −0.105 | 0.295*** | 0.042 | −0.182* | 0.137 | ||||||||
| WE (years) | −0.120 | −0.129 | −0.030 | 0.010 | −0.165* | −0.047 | 0.243** | |||||||
| SWork (0=no, 1=yes) | −0.018 | −0.136 | 0.178* | 0.138 | −0.048 | 0.132 | 0.165* | −0.016 | ||||||
| SNeed (decimal hours) | 0.051 | −0.104 | 0.322*** | 0.041 | 0.010 | 0.256*** | 0.121 | −0.108 | 0.141 | |||||
| SDf (decimal hours) | −0.050 | −0.036 | 0.447*** | 0.127 | −0.018 | 0.257*** | 0.089 | −0.124 | 0.058 | 0.438*** | ||||
| Nap (decimal hours) | 0.089 | 0.051 | −0.256*** | −0.033 | 0.060 | −0.268*** | −0.217** | −0.036 | −0.148 | −0.153* | −0.174* | |||
| SAid (0=no, 1=yes) | 0.223** | −0.018 | −0.109 | −0.271*** | 0.216** | −0.035 | 0.103 | 0.078 | −0.047 | −0.005 | −0.178* | −0.053 | ||
| MSFsc | −0.047 | 0.013 | −0.150* | −0.002 | −0.013 | −0.086 | 0.047 | −0.162* | 0.029 | 0.026 | −0.125 | 0.098 | 0.138 | |
| HE (0=no, 1=yes) | −0.080 | 0.096 | −0.059 | 0.008 | 0.033 | −0.186* | −0.119 | −0.020 | 0.209** | −0.086 | −0.202** | 0.005 | 0.026 | 0.013 |
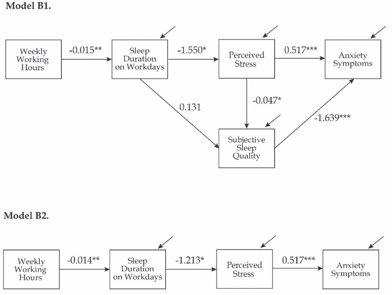
Direct, indirect, and total effects in the two models with the best fit (N=168)
| Model and effects | β | S.E. | P-value | Bootstrap 95% CI |
|---|---|---|---|---|
| Model B1: sleep→stress→sleep | ||||
| Direct effects | ||||
| WH→SDw | −0.186 | 0.070 | 0.007 | [−0.321, −0.045] |
| SDw→SSQ | 0.145 | 0.098 | 0.138 | [−0.047, 0.325] |
| PSS→SSQ | −0.298 | 0.072 | <0.001 | [−0.444, −0.159] |
| SDw→PSS | −0.270 | 0.074 | <0.001 | [−0.418, −0.133] |
| PSS→AS | 0.488 | 0.074 | <0.001 | [0.332, 0.630] |
| SSQ→AS | −0.243 | 0.063 | <0.001 | [−0.373, −0.123] |
| Indirect effects | ||||
| WH→SDw→SSQ→AS | 0.007 | 0.005 | 0.214 | [−0.002, 0.018] |
| WH→SDw→PSS→AS | 0.025 | 0.011 | 0.024 | [0.006, 0.048] |
| WH→SDw→PSS→SSQ→AS | 0.004 | 0.002 | 0.103 | [0.001, 0.009] |
| Total indirect effects | 0.035 | 0.014 | 0.015 | [0.008, 0.065] |
| Model B2: sleep duration→stress | ||||
| Direct effects | ||||
| WH→SDw | −0.180 | 0.069 | 0.009 | [−0.313, −0.047] |
| SDw→PSS | −0.211 | 0.072 | 0.003 | [−0.352, −0.072] |
| PSS→AS | 0.489 | 0.074 | <0.001 | [0.332, 0.630] |
| Indirect (total indirect) effect | ||||
| WH→SDw→PSS→AS | 0.019 | 0.009 | 0.047 | [0.004, 0.040] |
Fit statistics of tested models of the (indirect) relationship between working hours and anxiety symptoms
| Model | χ | Pχ2 | CFI | TLI | RMSEA (90% CI) | PRMSEA | SRMR | AIC | BIC$ |
|---|---|---|---|---|---|---|---|---|---|
| 0: parallel mediators | 6.331 (10) | 0.7867 | 1.000 | 1.000 | 0.000 (0.000, 0.055) | 0.935 | 0.022 | 4315.777 | 4314.638 |
| A: stress → sleep | 66.160 (14) | <0.001 | 0.765 | 0.000 | 0.147 (0.113, 0.184) | <0.001 | 0.054 | 4367.606 | 4366.542 |
| B: sleep → stress | 24.445 (14) | 0.0405 | 0.953 | 0.798 | 0.066 (0.014, 0.108) | 0.246 | 0.036 | 4325.891 | 4324.827 |
| B1: sleep → stress → sleep | 9.956 (14) | 0.7654 | 1.000 | 1.000 | 0.000 (0.000, 0.052) | 0.944 | 0.027 | 4311.402 | 4310.338 |
| B2: SDw → PSS | 10.345 (14) | 0.7366 | 1.000 | 1.000 | 0.000 (0.000, 0.054) | 0.934 | 0.028 | 3853.865 | 3853.029 |