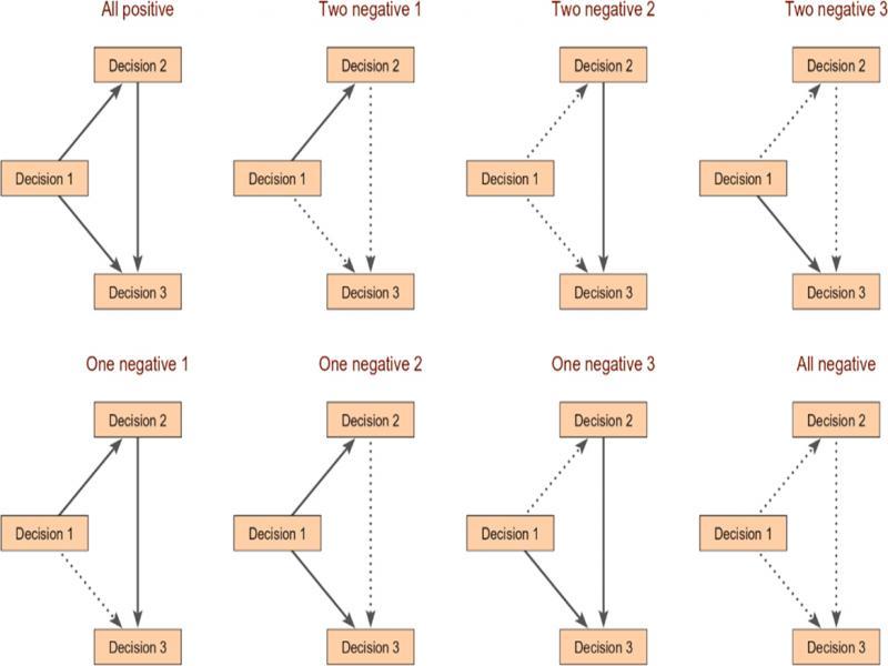
Figure 1

Figure 2

Figure 3

Figure 4

Figure 5

Figure 6

Figure 7

Figure 8

The first observed and expected distribution of ties in the signed network_
| Triple type | Expected number, E | Observed number, O |
|---|---|---|
| All positive | 275,685 | 274,152 |
| Two negative ties type 1 | 3 | 90 |
| Two negative ties type 2 | 3 | 0 |
| Two negative ties type 3 | 3 | 29 |
| One negative-type 1 | 894 | 1,578 |
| One negative-type 2 | 894 | 1,233 |
| One negative-type 3 | 894 | 1,413 |
| All negative | 0 | 0 |
Counts of consistent and inconsistent triple types in the expanded signed network_
| Consistent triples and triple counts | Inconsistent triples and triple counts | ||
|---|---|---|---|
| All positive | 247,152 | One negative- type 1 | 1,578 |
| Two negative ties type 1 | 90 | One negative- type 2 | 1,233 |
| Two negative ties type 2 | 0 | One negative- type 3 | 1,413 |
| Two negative ties type 3 | 29 | All negative | 0 |
| Total | 274,271 | Total | 4,224 |
The expected distribution of triple types based on simulations and the observed distribution_
| Triple type | Expected | Observed |
|---|---|---|
| All positive | 275,808 | 274,152 |
| Two negative ties type 1 | 3 | 90 |
| Two negative ties type 2 | 3 | 0 |
| Two negative ties type 3 | 3 | 29 |
| One negative-type 1 | 891 | 1,578 |
| One negative-type 2 | 890 | 1,233 |
| One negative-type 3 | 894 | 1,413 |
| All negative | 0 | 0 |