This paper was edited by Eric Quintane.
The Supreme Court is placed at the top of the US judicial system. This Court can hear all civil cases between states and cases between a state and all federal institutions. Also, it can review all decisions made by lower courts. As such, it is one of the three fundamental branches of the US government. Its decisions can have far reaching effects on all areas of life in the USA. There is a large legal literature on the workings of the Supreme Court.
In this context, Fowler and Jeon (2008) created a network file with all Supreme Court decisions for the period 1789–2001 and their citations to earlier decisions made by this Court. The number of decisions in this network is 30,288. Producing these data was an invaluable service for scholars studying this court and for network analysts. It facilitated the study of the US Supreme Court in terms of network analytic ideas. The network ties are citations from later decisions to earlier decisions taken from the majority opinions(1).
There are multiple ways of studying this citation network. Fowler and Jeon used it to study the evolution of stare decesis, Latin for “to stand by things decided.” They showed a steady evolution of this fundamental legal concept through the nineteenth and the early twentieth Centuries. They documented a departure from this pattern by the Warren Court (1953–1969). By using the concept of authorities (Kleinberg, 1998), they constructed measures of the importance of decisions and tracked changes in their importance over time. Even though they were attentive to some decisions overturning earlier decisions, Fowler and Jeon treated the ties between overturning decisions and the decisions they overturned as positive citation ties.
A different approach to studying this network was presented in Batagelj et al. (2014, Chapter 6). Rather than use counts of citations to (or from) decisions, they opted for examining the extent to which earlier decisions were co-cited. The rationale for this approach was the intuition that earlier decisions being heavily co-cited together must have important features in common. Using the islands technique (Batagelj et al., 2014, Chapter 2), they identified sets of decisions that were linked internally by much higher rates of being co-cited than for other decisions within the network. One concerned only Native Americans. Many of the Supreme Court’s decisions led to heavy constraints on these peoples, especially restrictions of their legal autonomy. The “important feature” for the decisions in this island was the consideration of Native Americans.
Another island identified diverse groups of people and ideas targeted in the US court system following three Acts(2) passed by Congress in WWI. The constitutional principles involved the First and Fourteenth Amendments as the important features holding this set of decisions together. The targeted groups were in sequence: socialists and communists (in the First Red Scare in the 1920s); labor unions; black organizations, especially the NAACP; Jehovah’s Witnesses; communists and socialists again (in the Second Red Scare from the late 1940s through the 1950s); Jehovah’s Witnesses again; women (regarding limiting their access to birth control and, later, abortion); obscenity; the free press; and restrictions of the freedom of speech.
Both of these studies provided useful insights regarding the decisions of the Supreme Court and the impacts these decisions had on the USA, its institutions and its population. The key new idea introduced here is to treat the Supreme Court citation network as being signed when overturning of prior decisions occurs.
The rest of the paper is organized as follows. Section “Treating the Supreme Court Citation Network as Signed” provides the rationale of defining negative ties in the Supreme Court citation network and treating it being signed. Section “Consistencies and Inconsistencies in Triples of Decisions” introduces the idea of there being inconsistencies in signed triples of decisions when overturning is involved. Section “The Supreme Court Overturning Network Data” provides the definition of multiple signed networks that result along with the rationale for studying them in detail. We focus on the decisions linked by negative ties in Section “Networks of Decisions Linked Only by Negative Citation Ties.” The mobilization of inconsistency ideas follows in Section “Mobilizing Ideas Regarding Inconsistencies When Decisions Are Overturned” and forms the core of the paper(3). Section “Empirical Examples of the Inconsistent Triple Types” provides further examples of inconsistent triples. Our conclusions and a proposed research agenda are presented in Section “Conclusions, a Research Agenda and a Speculation about Stare Decesis.”
Here, we introduce a different approach to these data by focusing on this citation network as one that is signed. As noted by Fowler and Jeon (2008), a large majority of Supreme Court decisions cite earlier decisions(4). Within their research framework, all citations were positive ties. However, there is no sensible basis for treating any overturning “citation” tie as a positive citation to the overturned decision. When an earlier decision is overturned, the overturning decision repudiates all or part of the overturned decision. The ties between them must be considered as negative. This implies the construction of one or more signed citation networks for studying Supreme Court decisions. By a wide margin, most (87%) earlier decisions were overturned completely. The designation of a decision as being overturned “in part” was made by the Government Printing Office (2014). Decisions, most often, have multiple components and rationales for the decisions that were made. If only some of them are negated by a subsequent decision, this was listed as a decision that was overturned in part.
To our knowledge, such an approach has not been adopted hitherto when examining the Supreme Court citation network. This creates an opportunity for considering some additional questions about the operation of this court. The resulting signed networks are described in more detail in Section “The Supreme Court Overturning Network Data.” These questions include: (a) What is the nature and structure of this signed network? (b) How much overturning of prior decisions exists? (c) Why do prior decisions get overturned? and (d) What can be gained by looking at networks of Supreme Court decisions linked by negative ties?
As noted above, Fowler and Jeon (2006) considered stare decesis to document its existence and importance. We look at this idea in a different way by viewing it with greater skepticism even though it is thought to be one of the bedrocks of the US judicial system. This is done using the negative ties due to some decisions overturning prior decisions which are instances of stare decesis being explicitly rejected. Our hope is that this line of analysis will add to the work of Spaeth and Segal (1999) who, using a clever research design, provided convincing evidence that Justices are far more like to vote their preferences than they are to follow stare decesis.
Most discussions of the Supreme Court overturning prior decisions focus primarily on single pairs of decisions. In considering such (overturning, overturned) pairs of decisions, the main features considered in these analyses include the substantive issues involved, the constitutional principles used to decide cases, and the written opinions of Justices regarding prior relevant decisions. Of course, these issues must be considered always in such analyses. But, while this is very useful for studying pairs of decisions, such a strategy has limitations by being a dyadic approach. As we show below, such (overturning, overturned) pairs of decisions are embedded in larger network structures, especially triples of decisions, in ways that show logical inconsistencies. It seems more fruitful to think in terms of networks of decisions involving cases when prior decisions are overturned.
Here, we focus primarily on the presence of inconsistencies in triples of decisions when there are negative ties between some pairs of decisions. This is illustrated in Figure 1 with three triples of hypothetical Supreme Court decisions where consistency appears to be lacking. In the left-side triple, Decision 1 cites Decisions 2 and 3 positively even though Decision 2 overturns Decision 3. In the middle triple, Decision 1 cites Decision 2 positively while Decision 2 cites Decision 3 positively. Yet Decision 1 overturns Decision 3. In the rightmost triple, Decision 1 overturns Decision 2 and cites positively Decision 3. But Decision 2 also cites Decision 3 positively. All these triples are inconsistent. We provide real empirical examples of each of these inconsistent triple types in Section “Mobilizing Ideas Regarding Inconsistencies When Decisions Are Overturned.” Ideally, none of these inconsistent triples would exist in a signed Supreme Court citation network if the arguments and ideas expressed in these decisions were thought through in a thoroughly systematic fashion. But, as we show below, such inconsistencies do exist, raising two obvious further questions. First, how many such triples are there? Second, does this matter? The answers are that many do exist and, yes, they do matter.

Three inconsistent triples of hypothetical decisions each involving one overturning link.
However, there is a complication that arises here. Consider the rightmost triple in Figure 1. If Decision 1 overturns a part of Decision 2 that is irrelevant for Decision 3, that Decision 1 cites Decision 3 and that Decision 2 does not overturn Decision 3, then there is no inconsistency. This implies a need to distinguish between completely overturned decisions and decisions that are overturned in part. We tackle this in two ways. One is to ignore the distinction and treating all overturning pairs. This has a clear problem in that the number of instances of inconsistencies will be overstated. The second is to confine attention solely to those decisions that are overturned completely. This also has a limitation in that the number of instances of inconsistencies will be understated. Continuing the example, if Decision 1 overturns a part of Decision 2 that is relevant for Decision 3, then there is an inconsistency. An inherent task for a complete analysis is the necessity to look at all (overturning, overturned) pairs of decision to determine what exactly was overturned when a decision is overturned in part. This will be a daunting task but is not needed here given the results shown below.
The primary data source for the signed network we consider herein is the Government Printing Office (2014) document: Supreme Court Decisions Overruled by Subsequent Decision. These data were supplemented by information obtained from multiple other sources including: Epstein et al. (2015), Root (2014), Vile (2010), Powe (2009), Gerhardt (2008), Hall (2005), Spriggs and Hansford (2001), Brenner and Spaeth (1995) and Eskridge (1988) (5). This entailed identifying the overturned decisions in the larger network of Fowler and Jeon and marking the overturning links as negative citation ties. Multiple signed networks were constructed.
For the period we consider (1789–2005)(6), there were 606 decisions involved in the resulting networks with later decisions overturning prior decisions. There were 379 instances of such (overturning, overturned) pairs of decisions. Below, we show that some decisions overturned more than one decision. Such a phenomenon would be missed in a strict dyadic approach to overturning decisions. This has relevance as overturning one decision can imply that other related earlier decisions may also suffer the same fate. Examples of this happening are provided in Section “Networks of Decisions Linked Only by Negative Citation Ties”.
Some decisions were overturned multiple times. It would seem that if a prior decision is overturned completely, this ought to be sufficient to invalidate the overturned decision as precedent. Seemingly, this is not the case. When a decision is overturned, there are rationales provided for doing so. However, there can be different rationales for overturning an earlier decision. In the view of later Courts overturning prior decisions, it appears that they think they have a more compelling rationale for overturning an earlier decision. Such instances strongly reinforce our view that considering networks of decisions instead of separate dyads is useful.
Multiple signed networks can be constructed. One is the network of decisions linked by only the negative ties. This is illustrated in Figure 2 and discussed further in Section “Networks of Decisions Linked Only by Negative Citation Ties.” There is also the adaptation of the Fowler and Jeon (2008) network where the overturning links defined as negative rather than positive were changed. For our major analyses, we labeled this as a “starting” network. We used this network to create another signed network by embedded it into the network of all relevant decisions and the positive ties linking them in the Fowler and Jeon network. The relevance for this inclusion was that the additional decisions had to meet two critical criteria. One was to include all earlier decisions that were cited (positively) by the decisions in the starting network. The second was to include all of the later decisions citing all of the decisions in the so-called starting network. The resulting network had 9,297 decisions. It had 116,899 positive ties and 328 negative ties.

Levels of overturning decisions within and between courts defined by Chief Justices.
We first show the bigger picture regarding overturning of prior decisions in Figure 2. This is the first signed network as all the network ties in this figure are negative. It is ordered by time with the most recent Courts being at the top of the figure and the earlier Courts at the bottom(7). It shows two features regarding The Supreme Court. One is the levels of overturning between Supreme Courts, defined by their Chief Justices, where the arrows show the magnitudes of each Court overturning decisions of earlier courts. The widths of these overturning links are far larger in recent years. The other feature is reflected in the sizes of the vertices showing the levels at which specific courts, as defined by their Chief Justices, overturn themselves.
Figure 2 raises the issue of why the rates of overturning prior decisions have increased over time. In large part, we think this may be due simply to the increasing number of prior decisions that could be considered as relevant and wrongly decided by earlier courts. However, we suspect that there may be an additional source for these increased levels of overturning prior decisions. When writing decisions, Justices are free to cite any prior decisions made by earlier courts. More consequentially, perhaps, they are free to not cite earlier decisions which, while relevant, would not support the decision being made(8). There are few constraints regarding citation behavior beyond creating the need of crafting arguments and generating support for decisions being made.
Also, specific Courts may have increased rates for overturning prior decisions if their broad ideological stances differed. The Warren Court is generally thought to have been “liberal.” Indeed, Fowler and Jeon (2008) note that the Warren Court often overruled precedent. Irons (2002) makes a compelling case that, over its long-term history, the Supreme Court was filled by insiders making decisions with negative impacts on outsiders, primarily minorities, women and the poor. Put differently, Irons emphasized the Warren Court’s expansive view of rights for all Americans. In contrast, the Rehnquist, Burger, and Vinson Courts have been regarded as “conservative” and more supportive of traditional values. Yet, Figure 2 makes it clear that these conservative Courts also overturned prior decisions at about the same rate as the Warren Court.
With different judicial philosophies, there are incentives for targeting earlier decisions that differ in this regard. It will be a monumental task to pursue this as Supreme Court decisions will have to be read closely, along with concurrences and dissents. That is reserved for another project.
Here, we consider the network having only the negative overturning links between decisions regardless of the courts making them. It merits attention by having a set of weak components. Their distribution in terms of size is: one having 10 decisions; six with 6 decisions; ten having 5 decisions; 15 with 4 decisions; 42 with 3 decisions; and 164 dyadic pairs. While all these components can be considered, we focused on some of the largest weak components. The primary concern for doing this was to understand the substantive issues involved in these cases, the constitutional issues used to decide a case, and the Courts involved in these decisions. This is fully consistent with a general research strategy that considers the contexts within which networks are established. The largest such weak component having ten decisions is shown in Figure 3.

The ten-vertex weak component of decisions linked by negative ties. Note: The decisions are labeled by the years they were made, and the notation used by the Supreme Court to identify specific decisions.
The two overturning decisions both came from the Warren Court (1953–1969). The overturned decisions were made by the Fuller (1888–1910), White (1910–1921), Taft (1921–1930), Hughes (1930–1941), Stone (1941–1946), and Warren Courts. The primary substantive concern was the immunity provision (against self-incrimination)(9) in conjunction with the ways the police obtained evidence. Another substantive issue was the relative roles of the federal and state courts regarding the nature of evidence, a long-term thorny and contentious legal issue. The Constitutional issues involved were the Fourth Amendment (regarding search and seizure)(10), the Fifth Amendment (regarding self-incrimination and due process)(11), and the Fourteenth Amendment (protecting rights against state infringements and prohibiting states from interfering with privileges and immunities)(12).
The Warren Court, after 1960, took seriously the protections afforded to people, especially regarding due process (Irons, 2006). This contrasted with earlier courts that were willing to give the police free rein in gathering evidence even though their practices for doing so frequently violated these amendments(13). This expansive view regarding rights was especially the case after Justice Frankfurter, a conservative justice, left the Warren Court. The overturned decision, 357US371, was authored by Frankfurter. Another overturned decision, 360US230, was a per curiam (unsigned) decision – but there were dissenting justices. Justice Frankfurter was not among the dissenters and, by inference, it is fair to claim he supported this decision. The overturning decision, 378US52, was authored by his replacement of the court, Justice Goldberg. It is reasonable to conjecture that, when courts overturn themselves, the most likely reason is the change of its personnel. This is a hypothesis worthy of future exploration.
The other decisions overturned by 364US206 all concerned earlier decisions accepting the use of police procedures violating the US constitution. The decision in 378US52, a landmark case according to multiple sources, was emphatic about rights against self-incrimination guaranteed under the Fifth Amendment. Earlier Courts were willing to declare that if defendants “took the Fifth” it was, in effect, an admission of guilt – with convictions following frequently.
Figure 4 contains a six-vertex weak component with three landmark decisions. The earliest of them is 163US537, Plessy v. Ferguson. Decided in 1896 by the Fuller Court, it established the “separate but equal” doctrine regarding race as being constitutional. While the separation (segregation) of races was real, the equal part was far from the reality for the experience of African American citizens being denied access to public spaces. This decision was overturned by two decisions made by the Warren Court. One was 347US483, Brown v. The Board of Education of Topeka, Kansas, which ruled that state laws permitting the establishment of separate schools for black and white students violated the Equal Protection Clause of the Fourteenth Amendment. Two years later, 352US903, Gayle v. Browder, did the same regarding racial segregation in buses in Montgomery, Alabama. Other related decisions were overturned also, something that would be missed under the dyadic approach to considering the overturning of Supreme Court decisions. This figure shows emphatically the importance of examining decisions in a broader context than simple pairwise examination of decisions while ignoring the broader context in which these decisions were made.

A six-vertex weak component. Note: The decisions are labeled by the years they were made, and the notation used by the Supreme Court to identify specific decisions.
The substantive issues for these decisions were: (a) civil rights and segregation under the “separate but equal” doctrine; and (b) targeting minorities, especially blacks (but also Chinese people at the time of the earliest overturned decision). The constitutional issues were twofold. One was, as noted above, the Fourteenth Amendment (regarding equal protection). The second was the ability of federal courts to intervene at the state level, something frequently opposed under the rubric of “State’s Rights.” This is another example of the Warren Court overturning precedents.
Both of these overturning decisions were hailed as a part of major victory for the Civil Rights Movement. Of course, they were. But these decisions also set off a fire storm of reactions both in the legal arena and, perhaps more consequentially, with illegal (and frequently very violent) actions including many lynchings of black people, when white people, especially – but not exclusively – in the South, took exception to these rulings and targeted African Americans. This example makes clear also the necessity for considering the social and legislative contexts within which Supreme Courts make their decisions, a point made in Batagelj et al. (2014, Chapter 6).
Figure 5 shows a five-vertex weak component with a two-step path of overturning decisions(14). The left-most decision was made by the Warren Court. The remaining decisions were made by the Vinson Court. The substantive issue was the admissibility of evidence collected without a warrant. There were two critical constitutional issues. One is the Fourth Amendment (regarding search and seizure) and the Fourteenth Amendment (due process). It appears that there was some confusion in the Vinson Court on these issues when it overturned itself. But, on closer inspection, when this Court did this, it appears it was due to changes in its composition of Justices, a topic worthy of further consideration.

A five-vertex weak component. Note: The decisions are labeled by the years they were made, and the notation used by the Supreme Court to identify specific decisions.
Studying these three weak components of overturning and overturned decisions made by this Court shows the interplay between the substantive issues considered for specific decisions, the constitutional principles involved, the positions of Justices regarding both, and the contexts within which overturning decisions are made. Considering the phenomenon of overturning by the Supreme Court as a network, rather than focusing solely on dyadic ties, is merited.
We now tackle a different topic in which the negative overturning links between Supreme Court decisions are placed in a more general network context. For this, we reconsider the notion of inconsistency that may exist when Courts overrule their prior decisions.
Figure 1 displays three potentially inconsistent triples. The set of all possible decision triples are shown in Figure 6. What are the counts of all these triples in the signed Supreme Court network?

All possible triples between three Supreme Court decisions.
The triples in the top row are logically consistent while the triples in the bottom row are inconsistent. However, the one on the right of the lower panel is ambiguous. It suggests complete incoherence. Fortunately, as shown below, such triples do not exist in our data.
Table 1 shows the distribution of the eight types of potential triples shown in Figure 6. The method for doing this is described in Doreian and Mrvar (2016). Given the overwhelming number of positive ties in this network, the large number of all positive triples is not a surprise. A surprise, at least to us, was the number of inconsistent triples in this network. The obvious question is simple to state: is this distribution of triples types different from what would be expected by chance? This is an important issue. Without making sure that this is not what would be expected by chance, all we have are simple descriptions.
Counts of consistent and inconsistent triple types in the expanded signed network.
| Consistent triples and triple counts | Inconsistent triples and triple counts | ||
|---|---|---|---|
| All positive | 247,152 | One negative- type 1 | 1,578 |
| Two negative ties type 1 | 90 | One negative- type 2 | 1,233 |
| Two negative ties type 2 | 0 | One negative- type 3 | 1,413 |
| Two negative ties type 3 | 29 | All negative | 0 |
| Total | 274,271 | Total | 4,224 |
To tackle this issue, we propose two null models. One attempts to get directly at the expected distribution of triple types under randomness. In this network, there were 9,279 decisions; 116,899 positive ties; and 379 negative ties. The total number of ties is 117,278. Two probabilities(15) can be defined. Let p denote the probability of a positive tie. From the data, p = 116,899/117,728 = 0.9968. Similarly, letting n denote the probability of a negative tie in this network, n = 1 ‒ p = 0.0032. The probability for the all positive triple is p 3. The resulting probability is 0.9903. For each of the triples with two negative ties, the probability is pn 2. The resulting probability for them is 0.00001. For each of the triples with one negative tie, the probability is p 2 n, the value for which is 0.00321. Using these probabilities, we get the expected values shown in Table 2.
The first observed and expected distribution of ties in the signed network.
| Triple type | Expected number, E | Observed number, O |
|---|---|---|
| All positive | 275,685 | 274,152 |
| Two negative ties type 1 | 3 | 90 |
| Two negative ties type 2 | 3 | 0 |
| Two negative ties type 3 | 3 | 29 |
| One negative-type 1 | 894 | 1,578 |
| One negative-type 2 | 894 | 1,233 |
| One negative-type 3 | 894 | 1,413 |
| All negative | 0 | 0 |
Defining χ2 for these distributions as Σ (O ‒ E)2/E, we get χ2(6) = 3,713.05 which is far larger than anything reported in all available tables for this measure regarding significance. The observed distribution of triple types is very far from being random.
Our second approach toward establishing a random null model took a different tack. Given the directed ties in the signed networks, we randomly selected 379 arcs (their number in this network) and assigned them the value −1. The rest were set to +1. This experiment was repeated 1,000 times. The distributions for all triple types were highly symmetric with the mean and median values of the distributions being very close. Table 3 shows the observed and “approximate” expected distributions for triple types using the medians from the generated distributions of the triple types.
The expected distribution of triple types based on simulations and the observed distribution.
| Triple type | Expected | Observed |
|---|---|---|
| All positive | 275,808 | 274,152 |
| Two negative ties type 1 | 3 | 90 |
| Two negative ties type 2 | 3 | 0 |
| Two negative ties type 3 | 3 | 29 |
| One negative-type 1 | 891 | 1,578 |
| One negative-type 2 | 890 | 1,233 |
| One negative-type 3 | 894 | 1,413 |
| All negative | 0 | 0 |
Using the same definition for χ2 and applying it for Table 3 yields χ2(6) = 3,722.72. This value is also extremely significant. The observed distribution of the observed triad types is very far from being random. These results make it abundantly clear that the distribution of triple types cannot have come from random processes.
The summary substantive details of comparing the observed distributions with those predicated in random processes are:
-
Compared to a random distribution of signs of the network, empirically, there are far fewer observed all-positive directed triples even though they are so frequent in the observed network. This is a surprising and most non-obvious result.
-
Compared to a random distribution of signs on the network, there are more observed imbalanced triples of all three types when there was one negative tie(16). For a logically consistent and reasoned decision-making world, this must be viewed as very surprising.
-
Compared to a random distribution of signs on the network, there are more observed balanced triples of types 1 and 3.
-
Compared to a random distribution of signs on the network, there are slightly fewer observed balanced triples of type 2.
Given the observed distribution of triple types, it became imperative to examine closely the distributions shown in Table 1. These numbers can be assessed in several ways. If the measure of consistency is the proportion of consistent triples, it is 0.983, suggesting that there is, overall, a high level of consistency. However, we think this is misleading as it is driven by the huge number of positive ties. If the all-positive triples (the left-most triple in the top row of Figure 6) are ignored, the overall measure of consistency plummets to 0.027, suggesting a very high level of inconsistency when overturning prior decisions is examined closely. At best, this is troubling and indicates that when the Supreme Court overturns prior decisions, the rationale for doing so is both selective and inconsistent.
We include two additional figures produced from the signed network having both positive and negative ties. They serve two purposes. One is to show the existence of inconsistent triples in a broader context. The other to examine what is involved by their presence, a topic returning us to the question we posed earlier: Does the presence of inconsistent triples matter?
In Figure 7, there are eight inconsistent triples identified as “One Negative 2” and two inconsistent triples identified as “One Negative 3,” as defined in Figure 6. These inconstant triples exist. Equally important, both of the overturning links in Figure 7 are instances of complete overturning of prior decisions – there is no need to deal with the issue of whether these decisions were overturned partially. Yet, as shown in this figure, they still get cited despite having been overturned. We return to this issue in Section “Conclusions, a research agenda and a speculation about Stare Decesis.”

Examples of two types of inconsistent signed triples. Note: The decisions are labeled by the years they were made, and the notation used by the Supreme Court to identify specific decisions.
The substantive issues of the decisions shown in Figure 7 deal with governmental personnel, or seaman, employed on US ocean going vessels sailing under the authority of admiralty law, a very complex legal domain. The decisions included whether compensation is due to men who were injured or killed on these vessels and how wages are paid (or not). Most of the decisions were made by the Vinson Court. The overturning decision, 317US575 concerned a Peruvian vessel that has been seized by the USA. This decision mandated the return of the vessel to Peruvian company owning it. More generally, admiralty law, known also as maritime law, is a large body of law, both national and international, governing nautical issues and private maritime disputes. It deals with both domestic law on maritime activities, and private international law governing the relationships between private parties operating or using ocean going ships. The issues are remarkably complex. That there is confusion in dealing with them may not be too surprising. Yet it is reasonable to expect the highest court in the USA would issue clear and consistent rulings.
The second overturning decision shown in Figure 7 has 337US783 overturning 328US707. The overturned decision held for an injured seaman, that he is entitled to sue the operating company for damages in a state court and to have a jury trial under section 33 of the Merchant Marine Act of 1920 ( known also as the Jones Act), even if he was technically an employee of the United States. The overturning decision declared: “A general agent employed by the United States under the terms of the war-time standard form of general agency agreement to manage certain phases of the business of a ship owned by the United States and operated by the War Shipping Administration is not liable under Section 33 of the Merchant Marine Act of 1920, known as the Jones Act, to a member of the crew of the ship who suffered physical injury through the negligence of its master and officers, when the injury occurred after March 24, 1943, the date of enactment of the War Shipping Administration Act, known as the Clarification Act (https://supreme.justia.com/cases/federal/us/337/783/).”
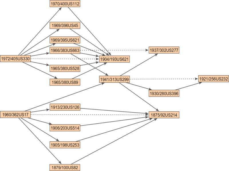
Figure 8 shows a set of decisions where there are 13 instances of inconsistent triples identified as “One Negative 1.” Again, every overturning citation tie to an earlier decision overturned it completely.

Examples of the third type of inconsistent signed triples. Note: The decisions are labeled by the years they were made, and the notation used by the Supreme Court to identify specific decisions.
The substantive issue featured in the decisions shown in Figure 8 concern systematic efforts by election officials, especially in the South, to prevent African Americans from voting through direct disenfranchisement and by using strategies such as poll taxes and literacy tests to prevent them from voting. There are four overturning decisions. The Warren Court decision, 383US663, ruled explicitly that a Virginia law allowing the use of poll taxes to prevent African Americans from voting was unconstitutional. A decision by the Burger Court, 405US330, ruled that a state law requiring residency requirements for black voters before they could vote was an unconstitutional infringement upon the right to vote and the right to travel. The decision, 313US2999, ruled that altering ballots made by black Americans was totally unconstitutional and explicitly overruled 256US232. The decision, 362US17 was more unusual in that it held that a ruling of a US District Court, holding that a law authorizing the Federal Government to bring civil actions against State Officials for discriminating against black citizens was unconstitutional. Even so, it is clear that there had been a systematic effort to prevent minorities from voting, albeit with some ambiguity.
As shown in Table 1, there are 4,224 inconsistent signed triples. Their presence is troubling as it suggests that in remaking law by overturning earlier precedents, the relevant issues are not thought through in a thorough fashion.
This paper introduced the idea of studying the citation network of ties between Supreme Court decisions in a new fashion by focusing on the court overturning some of its prior decisions. When this court does this, these overturning citation ties were defined as negative links between decisions in this citation network. An obvious question is simple to state: What is the nature and structure of these signed networks?
We provided multiple descriptions and analyses to respond to this question. We asked how much overturning of prior decisions exists? We established a list of all decisions overturning prior decisions using multiple sources. We raised the issue of why prior decisions are overturned and offered some provisional answers regarding the mechanisms leading to overturning of precedent.
The results in Sections “Mobilizing Ideas Regarding Inconsistencies When Decisions are Overturned and Empirical Examples of the Inconsistent Triple Types” suggest that new insights can be obtained by considering the overturning of prior decisions using signed citation networks. More importantly, in our view, is whether this court overturning earlier decisions are made in a coherent and consistent fashion. Our results show that, far too often, this was not the case. While the legal and political issues are important, it seems reasonable to expect the highest court in the land being capable of paying close attention to all of the legal issues involved when making its decisions.
The presence of so many inconsistent triples is disturbing. It suggests a daunting research agenda with multiple components. First, all the weak components of the network with only the negative ties must be examined to generate a more general understanding of the substantive issues and constitutional principles involved when earlier decisions are overturned and what are the rationales for rejecting precedent.
Second, it will be useful to separate the overturning links according the Chief Justices of the Supreme Court over time. This implies two studies. One is a close examination of the overturning links between different Courts. Put differently, this amounts to unpacking the links shown in Figure 2. The other is to study Courts overturning themselves. Third, it will be necessary to examine the voting alliances of Justices when they reach decisions, especially regarding their legal philosophies and ideological positions. This needs to be done for each term of the Court for which there is enough information. Fourth, we need to understand why completely overturned decisions are still cited by subsequent decisions. There are far too many of them to be ignored. That completely overturned decisions are still cited suggests a level of logical inconsistency that cannot be accepted and calls into question the extent to which stare decisis is operative.
Putting together the findings that there are many, perhaps far too many, logically inconsistent signed triples, suggests that there is a major problem with the operation of the Supreme Court when it decides to overturn earlier decisions in ways that do not appear to consider the potential logical inconsistencies beyond the specific decisions being made.
Examining the distribution of the signed triples, as was done herein, along with the idea that many completely overturned decisions are cited by subsequent decisions, raises questions about the nature of stare decesis. If a decision has been overturned completely, how is it still cited as legitimate precedent? It is reasonable to conjecture that, rather than being the bedrock of the US legal system, this alleged respect for precedent may be nothing more than a convenient fiction.
We finish with some speculations regarding stare decesis for the current Roberts Court following to additions of Justices Gorsuch and Kavanaugh to this body. Marcus (2018), representing the Federalist Society, started in his New York Times opinion piece by claiming “The confirmation of Brett Kavanaugh as an associate justice of the Supreme Court is a conservative victory of generational proportions. It is the capstone of a decades long project to fundamentally change the judicial branch of the government in ways that can open heretofore locked doors on abortion, affirmative action, gun rights and religious freedom (emphases added).” This reveals an intended goal of overruling earlier decisions in all these substantive domains. If so, it implies a radical rejection of stare decisis.
Blow (2018), in another New York Times opinion piece, noted “a much larger plan by conservatives to fundamentally change the American political structure so that it enshrines and protects white male power even after America’s changing demographics and mores move away from that power.” While written from very different perspectives, both opinion pieces agree on the intended scope of judicial changes envisioned by conservatives.
Given these assessments of their long-term goals, it is reasonable to predict that the number of overturning decisions made by the Roberts Court will increase, with stare decesis being rejected more often if the long-term goals of conservatives are realized. The Rehnquist Court had a fixed membership for 11 terms from 1994–1995 through 2004–2005. During this period, eight of the nine justices were in the majority more often than they were dissenting. The one exception was Justice Stevens. During this period, the number of 5–4 decisions was infrequent despite the greater attention given to them in the press. One possible reason is that Justices Kennedy and O’Connor were often seen as swing votes helping to moderate the Supreme Court decisions. There appears to be no such justices on the Roberts Court with two solid blocs of five justices nominated by Republican presidents and four nominated by Democratic presidents. We predict that the number of 5–4 decisions will jump for the Roberts Court. The results reported here will help to provide a background for assessing this claim in a broader historical context.
Very frequently, multiple opinions are written for each decision. One is the majority opinion which is written by one justice that other justices join. There can be concurring opinions which agree with the decision but use different arguments or rationales for supporting the decision that was made. There can be dissenting opinions written by justices who reject the decision. Fowler and Jeon (2008) used only the majority opinions in constructing the citation network as they are the dominant opinions for the decisions. As a result, the decision and the majority opinion are treated as being the same.
Two were the Selective Service Act and Espionage Act that were passed in 1917. The Sedition Act was passed in 1918 to extend the Espionage Act to broaden the number of offenses meriting punishments for interfering with the operation of the US government.
Most of the analyses performed for our results used Pajek (Batagelj and Mrvar, 1998).
There are decisions that cite no earlier decisions and are not cited by later decisions. As such, they are isolates in the citation network and were not considered further.
Additional information, along with confirmations for determining pairs of overturning and overturned decisions came from a variety of on-line sources. Particularly useful ones were: https://supreme.justia.com/cases/federal/us; https://law.resource.org/pub/us/case/reporter/US; http://caselaw.findlaw.com/us-supreme-court, https://www.law.cornell.edu/ (Legal Information Institute); https://www.lexisnexis.com/en-us (Lexis Nexis); and https://en.wikipedia.org/wiki/.
To consider a larger number of instances of this court overturning prior decisions, we expanded the time range to 2005, the end of the Rehnquist Court.
A future project will include the Roberts Court that followed the Rehnquist Court.
One compelling example of this phenomenon came with the Dred Scott decision (Scott v. Sandford) written by Chief Justice Taney in 1857. According to Irons (2006, 176), “He misread history, twisted legal precedent, and bent the Constitution out of shape, all to achieve his predetermined goal of promoting the extension of slavery into the territories” (The territories were not part of states at that time). As a part of doing this, he ignored at least 22 prior decisions made by his own court. These omissions were pointed out by the two dissenting Justices, McClean and Curtis, in their strong opinions. Pun intended, there are precedents for ignoring precedent.
The Fifth Amendment allows defendants not to provide testimony that would be incriminating.
The Fourth Amendment states: “The right of the people to be secure in their persons, houses, papers, and effects, against unreasonable searches and seizures, shall not be violated, and no Warrants shall issue, but upon probable cause, supported by Oath or affirmation, and particularly describing the place to be searched, and the persons or things to be seized.”
The Fifth Amendment, in full, states: “No person shall be held to answer for a capital, or otherwise infamous crime, unless on a presentment or indictment of a Grand Jury, except in cases arising in the land or naval forces, or in the Militia, when in actual service in time of War or public danger; nor shall any person be subject for the same offense to be twice put in jeopardy of life or limb; nor shall be compelled in any criminal case to be a witness against himself, nor be deprived of life, liberty, or property, without due process of law; nor shall private property be taken for public use, without just compensation.”
The Fourteenth Amendment (Section 1) states: “All persons born or naturalized in the United States, and subject to the jurisdiction thereof, are citizens of the United States and of the State wherein they reside. No State shall make or enforce any law which shall abridge the privileges or immunities of citizens of the United States; nor shall any State deprive any person of life, liberty, or property, without due process of law; nor deny to any person within its jurisdiction the equal protection of the laws.”
This is a part of what Fowler and Jeon (2006) noted regarding the Warren Court – but with a very different interpretation.
The longest all negative path in these data featured the Rehnquist Court overturning a decision of the Warren Court which overturned a Vinson Court decision that overturned one of its own decisions.
We are reporting these probabilities to four places of decimals. In all our calculations, we used ten places of decimals.
The all negative triple did not exist in either the observed world nor one in a world predicated by chance.