Articular cartilage is a type of connective tissue, located at the end of the bones, which assists in joint mobility and also helps to withstand mechanical load on the joint. Defects that are caused by disease or injury are usually irreversible due to the properties of articular cartilage itself, which have a low self-repair potential [1]. One of the diseases of cartilage defects is osteoarthritis (OA), which will cause a reduction in patient quality of life due to restricted joint movement and extreme pain. In total, 10% of men and 13% of women in the adult population aged over 60 years suffer from OA; it is a leading cause of pain and disability in most countries worldwide [2, 3].
Cell-based treatments of OA and other cartilage defects require the culturing of human cells to reach sufficient cell numbers for implantation. However, the challenges to produce high quality cultured cells or alternative cell sources for cartilage repair and at the same time cells which are suitable for implantation still prevail. Chondrocytes produce extracellular matrix (ECM) which is rich in collagen type II, aggrecans, link proteins and smaller amounts of collagen types IX and XI [4]. However, during tissue processing and cell culture, chondrocytes may lose features and the characteristic pattern of matrix protein expression [5]. Therefore, the search for alternative methods and cell sources is still ongoing.
Other than chondrocytes, multipotent mesenchymal stem cells (MSCs) isolated from bone marrow stem cells (BMSC) and chondrogenic differentiated MSCs could be alternative sources for cartilage repair. Differentiation could be achieved by (i) the addition of growth factors and cytokines to the culture medium, (ii) co-culturing the MSCs with chondrocytes, or (iii) by means of genetic modulation [6, 7, 8, 9].
Co-culturing of BMSCs and chondrocytes has been demonstrated to be able to enhance the chondrogenesis ability of BMSCs [10, 11]. Chondrocytes have been proven to have the ability to create a chondrogenic niche for BMSCs to undergo chondrogenesis [12]. Besides that, chondrogenic differentiation of BMSCs could also be achieved using induction media containing growth factors and cytokines [7, 8, 9] or by using chondrocyte-conditioned media to supplement BMSCs cultured in a 3D scaffold [13,14].
Transforming growth factor-β (TGF-β) is a commonly used growth factor in induction medium for the chondrogenic induction of MSCs [1, 7, 15, 16, 17]. Although TGF-β is a potent chondroinductive agent, it also directs cells to adopt a hypertrophic phenotype in vitro, in which cells will terminally differentiate, undergo apoptosis, and produce a matrix with inferior mechanical properties [18]. In terms of the regeneration of articular cartilage, it is a challenge to retain a stable chondrocyte phenotype when it becomes hypertrophic [19]. Chondrocyte hypertrophy is also considered a sign of OA where chondrocyte hypertrophy-like changes play a role in early and late stage OA [20].
Bearing all of that in mind, a successful tissue engineering approach could promote the robust chondrogenic differentiation of MSC and cartilage matrix synthesis without hypertrophy, particularly when challenged by the inflammatory and hypoxic microenvironment of the injured or osteoarthritic joint. Thus, the aim of this study was to analyse and compare the potential of chondrocyte condition medium and conventional induction medium to differentiate BMSCs into chondrocyte lineage.
This study was approved by the Universiti Kebangsaan Malaysia Research Ethics Committee (certificate of approval no. FF-2014-215).
Human chondrocytes were isolated from redundant cartilage of 43–75 years old consented patients from Southeast Asia; undergoing total knee replacement surgery. Only the normal cartilage samples proximal to the affected area were processed within 24 h of surgery. The cartilage was finely minced and immediately digested with 0.6% Collagenase type II for 3 to 4 h, at 37ºC under continuous agitation. After that, the suspension of digested cartilage was centrifuged I and the pellet containing isolated cells were seeded with Chondrocyte Medium (PromoCell, USA). For BMSCs, aspirated bone marrow was diluted at a 1:1 ratio with F12:DMEM (FD) medium supplement with 10% foetal bovine serum (FBS). The diluted bone marrow was layered over 10 ml of Ficoll-Paque, and centrifuged at 2,500 rpm for 30 min. Mononuclear cells were collected at the interface, and then suspended in PBS before being centrifuged at 5,000 rpm for 15 min. The pellet was then resuspended in FD medium supplemented with 10% FBS and was seeded in a 6-well plate. Once both cells were confluent, they were sub-cultured at 5,000 cells/cm2 until passage 3. All culture media were changed on alternate days.
Confluent chondrocyte culture was used to prepare CCM. Cells were washed with Dulbecco Phosphate Buffer Saline (DPBS) twice and then supplemented with FD without FBS. The CCM was collected after 48 and 72 h of culture. This step was repeated for passage 1 to 3. CCM was stored at −20°C until use. The ratio of conditioned medium that yielded the highest chondrogenic differentiation was examined by culturing the MSCs for 7, 14, and 21 days in FD medium containing 25% and 50% (v/v) conditioned medium.
Culture supernatants were collected from each sample and protein quantification was performed using the BCA assay kit (SIGMA). The absorbance was read at 562 nm using a spectrophotometer (BioTek PowerWave XS, Biotek, USA). The standard curve was plotted using BSA protein standards from 0 to 1000 mg/ml and the amount of protein in CCM was calculated.
BMSCs were induced using CCM and chondrogenic induction medium (CIM). Non-induced BMSCs were used as a control. For the induction, 25% and 50% (v/v) CCM in FD medium were supplemented to BMSCs. Chondrogenic Induction Medium (CIM) was prepared as described previously [1]. Confluent BMSCs at passage 3 were induced with CIM or CCM for 21 days and the media were changed every 3 days. The induced BMSCs with CIM and CCM are hereafter referred to as iCIM and iCCM, respectively.
Cells were washed with DPBS prior to fixing with 4% paraformaldehyde (Sigma-Aldrich) for 30 min. Then, the cells were permeabilised for 20 min with 0.5% Triton X-100 solution (Sigma-Aldrich), and blocked with 10% goat serum (Sigma-Aldrich) for 1 h at 37°C. The cells were subsequently incubated with 1:200 rabbit anti-collagen 1 (TA309096; OriGene, USA) and 1:200 mouse anti-collagen II antibodies (ab185430; Abcam, USA) overnight at 4°C. On the following day, the cells were washed before being incubated with Alexa Fluor 594 goat anti-rabbit IgG (Invitrogen, USA) and Alexa Fluor 488 goat anti-mouse (Invitrogen, USA), respectively, for 1 h at 37°C. Then, nuclei were counterstained with 1:20,000 4’,6-diamidino-2-phenylindole (DAPI) before being observed using a Nikon Eclipse Ti fluorescence microscope (Nikon, Japan). Immunofluorescence staining was performed on 7, 14, and 21 days post-induction of BMSCs.
Cells were washed with DPBS prior to fixation with 10% formalin. After 10 min, the fixative was removed, and each well was washed twice with DPBS. Then, fast green solution (Dako, Denmark) was added to the well for 5 min before rinsing with 1% acetic acid for 15 sec. Then, 0.1% Safranin-O (Sigma-Aldrich) solution was added to the well for 5 min. Finally, the cells were washed twice with DPBS and observed under Olympus CK40 inverted microscope (Olympus, Germany).
Cells were washed with DPBS prior to fixation with 10% formalin. After 10 min, the fixative was removed, and each well was washed twice with DPBS. Next, 0.04% toluidine blue (Gainland UK) was added to the well for 1 h at room temperature. Lastly, the cells were washed twice with DPBS and observed under Olympus CK40 inverted microscope (Olympus, Germany).
After 21 days of culture and induction, the expression of collagen type I (COL1), collagen type II (COL2), collagen type X (COLX), aggrecan core protein (ACP), and sex-determining region Y box 9 (SOX9) genes in chondrocytes (control), BMSCs (control), iCCM and iCIM was evaluated using real-time RT-PCR. The cell was trypsinized and centrifuged at 5000 rpm for 5 minutes at 37°C. The cells pellet was suspended and total RNA was extracted using column method by Qiagen RNeasy Mini kit (Qiagen, Germany) and quantified with spectrophotometer (BioTek PowerWave XS, Biotek, USA). RNA integrity was ensure by performing agarose gel electrophoresis together with Olerup SSP GelRed (CareDx, USA). A 20-μl aliquot of first-strand cDNA was synthesizes using the QuantiNova™ Reverse Transcription kit (Qiagen, Germany) according to the manufacturer's protocol. QuantiNova® SYBR® Green PCR (Qiagen, Germany) was used for quantitative polymerase chain reaction (qPCR) analysis using 2 μl of each reverse-transcribed sample. The assay was run in a StepOne Plus Real-Time thermal cycler (Applied Biosystems, USA) with the following PCR cycling conditions: initial denaturation for 2 min at 95°C, followed by 40 cycles of denaturation for 5 sec at 95°C, then anne-aling/extension for 10 min at 60°C for all the primer pairs. The assay was followed by a melt curve analysis to ensure PCR product specificity. Table 1 shows the primer sequence used for RT-PCR following previous studies [42, 43, 44]. Glyceraldehyde-3-phosphate dehydrogenase (GAPDH) was used as the reference gene. The data were analyzed using The StepOne™ Software. For gene expression quantitation, the comparative Ct method was used. The Ct values of the gene of interest were normalized to GAPDH. The Ct value was calculated when the fluorescence of the sample exceeded threshold level.
Description of the primers used in the quantitative RT-PCR analysis
| Gene | Forward primer (5′ to 3′) | Reverse primer (5′ to 3′) |
|---|---|---|
| COL 1 | AAGGCTTCAAGGTCCCCCTGGTG | CAGCACCAGTAGCACCATCATTTC |
| COL 2 | GGCAATAGCAGGTTCACGTACA | CGATAACAGTCTTGCCCCACTT |
| COL X | CGTCTTCAGCGCCAAGC | CGCCATTCTTCACCAGATCAAA |
| ACP | CATTCGGCGGACAAATTAGATG | CCTACAAACGCAGACTACAGAA |
| SOX9 | CTGAGTCATTTGCAGTGTTTTCT | CATGCTTGCATTGTTTTTGTGT |
| GAPDH | GGCGATGCTGGCGCTGAGTAC | TGGTTCACACCCATGACGA |
F, forward (sense) primer; R, reverse (anti-sense) primer
Data are shown as mean of 3 biological samples ± SEM (n = 3). The comparison of the mean between groups was assessed with one-way ANOVA test of variance. P ≤ 0.05 was considered significantly different.
Protein concentration was found to be significantly higher in passage 3 CCM (1023.22 ± 55.85 μg/ml and 1108.64 ± 7.82 μg/ml for 48 h and 72 h incubation, respectively) compared to the CCM from other passages (Figure 1). There is no significant difference between the amounts of protein for CCM collected 48 h and 72 h post-culture in all passages. Therefore, medium that has been conditioned for 72 h using passage 3 chondrocytes was chosen for further evaluation.
Figure 1
Protein concentrations for iCCM for every passage at different collection time points. There are no significant differences in the passage 3 protein concentration between 48 h (unfilled bars) (1023.22 ± 55.85 μg/ml) and 72 h (gray bars) (1108.64 ± 7.82 μg/ml). *significant differences with P1 (48 h), ▴ significant differences with P1 (72 h), ♦ significant differences with P2 (48 h), and #significant differences with P2 (72 h).

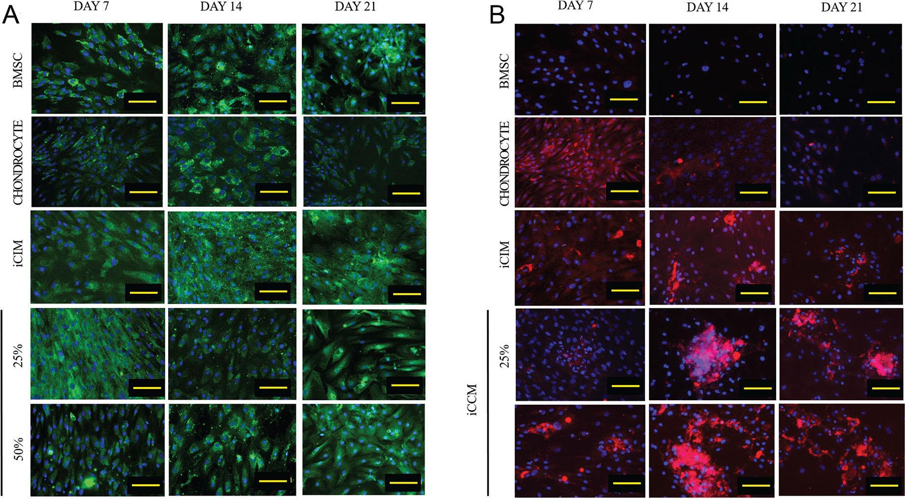
As shown in Figure 2, BMSCs exhibited fibroblastic shape, while chondrocytes have more rounded and polygonal shapes with small extensions. Both type of cells grew in monolayers when cultured in their respective culture medium (FD+10% FBS and Chondrocyte medium). The iCIM started to form aggregates or clumps as early as day 7. Meanwhile, iCCM started to grow compactly in several spots; however, there was no prominent clump formation observed.
Figure 2
Morphology of BMSCs, chondrocyte and iCIM and iCCM. Arrows show the formation of aggregates. Bars represent 100 μm.

Type 1 collagen was expressed prominently in every time point for all groups. Meanwhile, Type 2 collagen was not expressed in the BMSC group throughout the culture period (Figure 3). Chondrocytes expressed collagen type 2; however, the expression became weaker with increasing culture time. For the iCIM and iCCM group, the treatment caused the induced BMSCs to express collagen type 2 throughout the culture period.
Figure 3
Immunofluorescence images of BMSCs, Chondrocytes, and iCIM and iCCM on days 7, 14, and 21. Cells were stained for (A) collagen 1 (green) and (B) collagen 2 (red). Nuclei were stained with DAPI (blue). Yellow bar represents 100 μm.

iCCM was stained with Safranin-O to test for their GAG synthesis ability. Non-induced BMSCs showed negative staining for Safranin-O while BMSCs induced with CCM and CIM showed the positive staining of Safranin-O as early as day 7 (Figure 4).
Figure 4
iCCM and chondrocytes showed positive staining for Safranin-O, indicating that the synthesis of the extracellular matrix (GAG) happened as early as day 7. (A) BMSCs, (B) Chondrocytes, (C) iCIM, (D) iCCM 25%, and (E) iCCM 50%. Bars represent 100 μm.

BMSCs showed no positive staining for toluidine blue. The iCIM and iCCM 50% on day 21 showed the prominent staining of toluidine blue similar to chondrocytes which showed the formation of proteoglycans and glycosaminoglycans by the induced cell (Figure 5).
Figure 5
Toluidine blue staining of BMSCs, Chondrocytes, iCIM and tested groups of iCCM at days 7, 14 and 21. Bars represent 100 μm.

The gene expression for type I, II, and X collagens, Sox9, and aggrecan core protein (a proteoglycan composed of GAGs) on day 21 was evaluated. As shown in Table 2, chondrocytes had the higher expression of collagen type 2 compared to BMSCs, iCIM and iCCM. There was no significant difference between the iCIM and iCCM group with regard to collagen type 2 expression; however, both groups expressed higher levels of collagen type 2 when compared to BMSCs. ACP expression was significantly higher in chondrocytes compared to BMSCs, but there were no significant differences in ACP expression between chondrocytes, iCIM and iCCM. Expression of the SOX9 gene in chondrocytes, iCIM and iCCM was higher compared to BMSCs. Besides that, iCIM and iCCM have significantly higher SOX9 expression than chondrocytes. The relative expression of collagen type 1 was the highest in BMSCs. CCM caused a reduction of collagen type 1 relative expression compared to non-induced BMSCs. For collagen type 10, BMSCs, iCIM and iCCM had lower expression levels compared to chondrocytes. The expression of collagen type 10 in iCCM was significantly higher compared to in iCIM and BMSCs.
COL 2, ACP, SOX9, COL 1 and COL 10 gene expression of BMSCs, iCIM, iCCM, and chondrocytes
| COL 2 | ACP | SOX9 | COL 1 | COL 10 | |
|---|---|---|---|---|---|
| BMSCs | 0.000110 ± 0.000067* | 0.0279 ± 0.0377* | 0.000127 ± 0.000159* | 0.584 ± 0.181* | 0.000118 ± 0.000102* |
| iCIM | 0.001068 ± 0.000882† | 0.0636 ± 0.0711 | 0.024188 ± 0.041229† | 0.417 ± 0.404 | 0.000268 ± 0.000212†,# |
| iCCM | 0.001047 ± 0.000929‡ | 0.0467 ± 0.0408 | 0.003450 ± 0.005637‡ | 0.173 ± 0.283 | 0.000736 ± 0.000183‡,§ |
| Chondrocytes | 0.154506 ± 0.006891 | 0.0952 ± 0.0038 | 0.544180 ± 0.098256 | 0.160 ± 0.028 | 0.060961 ± 0.049591 |
a significant difference in gene expression between BMSCs vs chondrocytes.
a significant difference in gene expression between iCIM vs chondrocytes.
a significant difference in gene expression between iCCM vs chondrocytes.
a significant difference in gene expression between iCCM vs iCIM.
a significant difference in gene expression between iCCM vs BMSCs.
Cultured cells are known to release various growth factors into the culture medium. Several studies have shown the use of chondrocyte-conditioned medium for chondrogenesis purposes, with different methods of cultured medium conditioning using scaffolds or with different chondrocyte sources i.e. bovine and sheep [14, 21, 22]. However, none used conditioned medium from monolayer human primary chondrocytes for articular cartilage regeneration. In this study, the optimisation of several experimental parameters for chondrocyte-conditioned medium (CCM) such as chondrocyte passage, conditioned medium collection time and CCM:fresh media ratio for BMSC chondrogenic induction was performed. BMSCs were the negative control, whereas chondrocytes and iCIM were the positive control for induction.
In order to further select the optimum conditioned medium, protein quantification was performed to quantitate the amount of protein released into the medium. Based on these results, CCM that had been conditioned for 72 h at passage 3 was chosen for further analysis as it secreted more protein compared to the other time points and passages. Late passage cells have been observed to have increased amounts of protein compared to earlier passages [23]. However, the compositions of the proteins are also reported to be different according to passage, which also need to be taken into consideration [23, 24].
BMSCs that have been induced with CIM formed clumps, which is one of the early signs of chondrogenesis for induced BMSCs [1]. However, for iCCM, the cells only started to form compact layer of cells and no clump or aggregate was observed in the culture. These differences might be due to the higher number of cells that were present in the iCIM group compared to iCCM due to the presence of growth factors, especially TGFβ3 in CIM, which helps with cell proliferation [25].
Immunocytochemistry (ICC) analysis showed that the expression of collagen type 2 is lower throughout time from day 7 to day 21 for all of the tested groups. This result is similar to those reported by Mardani et al., where the expression of collagen type 2 reduced over time [26]. It has been well-documented that prolonged culture will cause the cells to express type 1 collagen. Other than that, 50% conditioned medium for both iCCM groups showed higher expression compared to the 25% conditioned medium. Therefore, 50% conditioned medium is presumed to be more effective in inducing BMSCs into chondrocytes. This finding is also supported by several previous studies, which showed that a 50:50 ratio of conditioned medium and fresh medium promoted the differentiation of BMSCs into chondrocytes [14, 27]. However, ICC alone could not be used to conclude a successful chondrogenesis attempt [28]; therefore, gene expression analysis using toluidine blue and safranin-O staining was performed.
Safranin-O and toluidine blue staining are well-known stains used to characterise cartilage tissue. They are cationic dyes that stain proteoglycans and glycosaminoglycans, which are abundant proteins in the ECM of chondrocytes. All of the tested groups were positive for Safranin-O staining and toluidine blue staining as early as day 7, which suggests that induced bone marrow has started to produce proteoglycans and glycosaminoglycans. Naturally, proteoglycans and glycosaminoglycans are produced by chondrocytes and secreted into the ECM or plasma membrane, or stored in secretory granules in the cells [29]. This characteristic explains the positive staining all around the nucleus inside cells. However, the staining intensity is not high compared to the positively stained cartilage tissue. Safranin-O staining is normally used to stain cartilage tissue [1, 15, 30] and seldom on monolayer cells on tissue culture plates [31]. The abundant amount of proteoglycans and glycosaminoglycans in cartilage tissue contributes to the bright red staining observed in the tissue.
Based on cell morphology, protein quantification, ICC and Safranin-O staining, the best conditioned medium that induced bone marrow differentiation into chondrocytes was 50% of the 72hr CCM at passage 3. The chosen conditioned medium was used to evaluate its chondrogenesis ability through gene expression analysis.
Endochondral ossification is a process of bone formation which starts with the condensation of MSCs that differentiate into chondrocytes, which later form a cartilage template that is replaced by bone minerals. Chondrogenesis is part of the process of endochondral ossification. MSCs during condensation will express SOX9, which is an important regulatory factor in chondrogenesis [32]. After that, these immature chondrocytes will express the transcription factor SOX9, collagen type 2, and aggrecan. All of these markers are chondrocyte differentiation markers. In this study, iCCM expressed all of the chondrocyte differentiation markers and it was observed that there were no significant differences between iCIM and iCCM in terms of the expression of chondrogenic marker genes: collagen type II and the aggrecan core protein. Both groups showed the higher expression of those chondrogenic markers compared to BMSCs. This shows that CCM has the same ability as iCIM to induce bone marrow into chondrocytes.
Subsequently, during the endochondral ossification process, chondrocyte pre-hypertrophy starts and cells eventually enter the early hypertrophic chondrocyte stage where collagen type 10 is expressed. Afterwards, the expression of SOX9 and collagen type 2 decreases. Finally, chondrocytes proceed into late hypertrophic status [33]. It was observed that CCM caused the significant down-regulation of collagen type 1 and collagen type X genes in bone marrow. Collagen type X is expressed by hypertrophic chondrocytes during endochondral ossification, which eventually changes chondrocytes into osteoblasts and osteocytes [19]. Chondrocytes in the human body exist in the extracellular matrix (ECM) where they live in the chondron [34]. Chondrocyte metabolic activities and phenotypes are regulated by the ECM, which also provides mechanical protection [35]. However, under in vitro conditions, chondrocytes or induced BMSCs lose their interaction with the 3-dimensional surrounding, thereby changing their phenotype and gene expression patterns [36, 37, 38].
In this study, we investigated the potential of CCM to induce chondrogenesis in BMSCs. Induction protocols should be improved to produce a stable and non-hypertrophic cartilage tissue. It was reported that the culture of chondrocytes produces soluble factors that suppress the terminal differentiation of chondrocytes in vitro [39]. Therefore, in the future, combinations of these two types of induction medium might help to produce better chondrogenic-induced BMSCs.
Besides that, culturing chondrocytes in a 3D environment mimicking the native conditions, e.g. hypoxic conditions, pellet culture or in a scaffold, might help to further induce BMSCs towards chondrocytes, as the cells were cultured under similar conditions as native cells in the human body [1, 13, 35, 40, 41]. In addition, secretome profiling of the conditioned medium should be performed as it is important to identify the secreted factors and understand the underlying mechanism that contributes to the phenotypic changes that the cells go thorough in in vitro culture. Identifying the chondrogenesis mediators could help to improve the existing approach, thereby helping to develop new techniques for acellular cartilage repair.
In this study, the conditions for the collection of CCM have been optimised; it was shown that the best conditioned medium that supports the induction of bone marrow into chondrocytes was 72hr medium with a 50% ratio of CCM to fresh medium at passage 3. CCM was comparable with the known induction medium CIM, in terms of inducing bone marrow into chondrocytes. Thus, CCM has potential for the in vitro and in vivo induction of BMSCs into chondrocytes for future therapeutic applications.