Glacial and periglacial environments form typical sediments in terms of their grain size, roundness, sorting and morphology of grain surfaces (e.g., Boulton, Deynoux 1981, Brodzikowski, van Loon 1987, Menzies et al. 2006, Lowe, Walker 2014). The early stages of landscape formation, physical, chemical and biogenic processes, are crucial for the initiation of soil development (Everett, Brown 1982, Ping et al. 2008, Lupachev et al. 2017). There is a distinct connection between the shape of the quartz grain surface and the origin of individual genetic soil layers (e.g., Cleary, Conolly 1972, Morgan et al. 2010, Wilson 2020). Soils of polar areas (cryosols) are linked to the landscape by the presence of permafrost and the accompanying cryo-pedogenic processes, which acquire dominance over other soil properties and pedological processes in incorporating these soils into global taxonomic systems (Bockheim, Tarnocai 1998, Bockheim et al. 2006, IUSS Working Group WRB 2022). Soil morphology and chemistry are closely linked to the parental material (e.g., Simas et al. 2008, Julieret et al. 2016). Sediment grains in glacial environments are subjected to crumbling, abrasion and scratching within the ice body. These phenomena are best documented with the most homogeneous interpretation (e.g., Boulton, Dobbie 1993, Benn, Evans 2010, Iverson 2012).
The fairly appreciable isolation of the Admiralty Bay region from other large land areas and its slightly transformed ecosystem relatively creates perfect conditions for studies about relations between ongoing glacier margins decay, forming newly born ice uncovered areas and development of soils in glacial and periglacial environments. This area can also be used for modelling of soil-forming processes initiation, depending on bioclimatic conditions and the development of living organism associations in combination with the rise of ice-free areas. Processes of Antarctic soils development, particularly in the maritime climate variant, where environmental changes are ongoing, especially dynamically, are sparsely investigated (Navas et al. 2008, Ugolini, Bockheim 2008, Smykla et al. 2015, 2018), with only some examples documenting South Shetland Islands cases (Bölter 2011, Francelino et al. 2011, Lopes et al. 2019, 2022).
The aims of the paper are twofold: to identify the diversity of processes leading to pedogenesis in fresh proglacial and periglacial environments and to assess the role of local environmental conditions in soil formation based on geochemical, sedimentological analyses, electron microscopy and radiocarbon dating. These complex items, in a multi-faceted approach, are the subject of this paper.
King George Island is the largest in the archipelago of the South Shetland Islands, West Antarctica. The archipelago consists of several islands and islets and is separated from the Antarctic Peninsula by the narrow Bransfield Strait and from South America by the much wider Drake Passage. Such a geographical location favours the considerable influence of strong sea currents and very strong winds resulting from atmospheric circulation around Antarctica (rachlewicz 1997, Stastna 2010). The immediate and undisturbed vicinity of the coolest continent has an appreciable influence on the natural conditions of the archipelago (Marshall, King 1998, Kejna et al. 2013). Most islands are covered with ice caps and glaciers; more than 90% of King George Island is ice-covered (Bölter 2011) and only small, separated coastal zones are increasingly partly ice-free (Zwoliński 2007, Zwoliński et al. 2016).
Admiralty Bay is the largest bay of the island (Fig. 1) and is a good representative of the ecosystem in the maritime Antarctic (Rakusa-Suszczewski et al. 1993). Along the ice-free coasts of Admiralty Bay, a large concentration of sites covered with vegetation and animal colonies exists (Smykla et al. 2007, Zmarz et al. 2018). Their existence in this small terrestrial land ecosystem, limited from the seaside in the south by perennial ice cover, is mostly dependent on the sea ecosystem and transport of organic and mineral substances inland, and is also influenced by the delivery of glacially originated components from the inland (Kostrzewski et al. 2002, Dąbski et al. 2020). The south-eastern part of the Admiralty Bay coast was established by the Scientific Committee of the Antarctic Research (SCAR) as the site of Antarctic Specially Protected Area (ASPA) No. 128 (Status of Antarctic Specially Protected Area and Antarctic Specially Managed Area Management Plans 2016).

Location of study sites in the vicinity of the Arctowski Station (location of topographic features as in 1980s).
The geological structure of West Antarctica, including the South Shetland Islands, particularly King George Island, is well recognised (e.g., Birkenmajer 1980a, 1989, Burton-Johnson, Riley 2015). The oldest rocks in the area of the Admiralty Bay belong to the volcanic-deposit complex and date to the Upper Jurassic period. The volcanic deposit consists mostly of andesite and basalt lavas interspersed with tuffs and volcanic breccia. Within this complex, there are sparse inlets of river formations and deposit rocks, represented by tuff, conglomerates and sedimentation breccia, loams and slates (Birkenmajer 1997). Birkenmajer (1980a) distinguished several geological units, in the form of supergroups and groups of rock layers with thickness greater than 1,600 m, dated from Eocene to lower Pliocene, covered on the surface with several Quaternary raised marine terraces and moraines from the upper Pleistocene. Birkenmajer (1997) pointed out the group of Holocene raised beaches which occur in the form of straps along the coasts from 6 m a.s.l., elevated as terraces up to 65 m, some of them having storm ridges. He also distinguished four generations of Holocene moraine ridges. According to this division, similar to Rachlewicz (1999), the profile of study site 4 is located within the moraine sequence of the first generation, in the strip of the oldest Holocene moraine. Sites 2, 8 and 9 are located in the youngest moraine ridge of the fourth generation (Figs 1 and 2, Table 1). Holocene deposits also include debris covers, talus and alluvium cones.

Studied sites described in the text, pictures from January 2016: (a) Ecology Glacier ice cliff, part of the land edge and marginal zone; (b) morainic sediments in the marginal zone of Ecology Glacier; (c) the relief and moss-lichen land coverage in the Ornithologists Creek Valley; (d) the Jasnorzewski Gardens moss-lichen marshy meadow.
Description of study sites and codes of investigated soils (according to: IUSS Working Group WRB 2022).
| Study site | Latitude | Longitude | Altitude | Landform | General description | Soil groups with qualifiers |
|---|---|---|---|---|---|---|
| [m a.s.l.] | ||||||
| Site 1 | 62°10'03"S | 58°28'00"W | 47.0 | Snout of Ecology Glacier | 150 m from glacier snout’s terminus | – |
| Site 2 | 62°09'56"S | 58°27'56"W | 30.0 | Terminal moraine | Debris deposited close to the glacier’s terminus | CR-sk.an |
| Site 3 | 62°09'53"S | 58°27'59"W | 48.0 | Older end moraine | Older glacial deposits | CR-cs.an-oh |
| Site 4 | 62°09'5l"S | 58°28'00"W | 42.0 | Valley bottom | Valley formed by fluvial-glacial processes | CR-an-fv.nv |
| Site 5 | 62°09'51"S | 58°28'06"W | 14.0 | Valley slope | Debris of Miocene rocks with ornithogenic soil | CR-dy.gl.oc |
| Site 6 | 62°09'43"S | 58°28'04"W | 7.0 | Alluvial fan | Created by joint action of gravity (talus) and alluvial processes | CR-dy.gl.oc |
| Site 7 | 62°09'42"S | 58°28'05"W | 1.5 | Marine terrace | Marshy coastal meadow of Jasnorzewski Gardens | CR-dy.hu |
| Site 8 | 62°09'56"S | 58°28'04"W | 42.0 | Depression between moraine ridges | Low-lying area located within glacial deposits | CR-sk.an |
| Site 9 | 62°09'56"S | 58°27'49"W | 26.0 | Depression between moraine ridges | Low-lying area located within glacial deposits | CR-sk.an |
| Site 10 | 62°09'48"S | 58°27'34"W | 7.0 | Valley slope | Penguin rookery on Penguin Ridge in the vicinity of Rakusa Point | LP-oc.tu |
King George Island is characterised by considerable differentiation of landscape morphology and significant denivelation. Maximum altitudes of ice uncovered areas close to the coast exceed 300 m a.s.l., being responsible for very high relief energy (Kostrzewski et al. 2002).
The eastern coast of Admiralty Bay, where the ASPA 128 is located, is one of the largest ice-free areas on the island (~18 km2), with Ecology Glacier, an outlet from Warszawa Ice Cap, in its northern part, confined from the north with a relatively vast area covered with moraine ridges (Kostrzewski et al. 2002). The oldest moraine from contemporary glaciation is c. 150 m from the margin of the Ecology Glacier in the 90s of the 20th century. Further north, this moraine is blocked by a counter slope, which restricts the further movement of the glacier (Rachlewicz 1999). The lowering between the moraine and the counter slope is used by the Ornithologists Creek (Fig. 1).
Tatur and Myrcha (1984) noted that shallow rocky ornithogenic soils on a locally investigated rookery consisted of black superficial layers of fresh guano, underlain by a lighter layer with a concentration of strong crumbled chitin detritus, slightly receptive to disintegration. The upper organic layer contains crystalline struvite, precipitated from superficial ornithogenic waters. The deeper layer precipitated from the concentration of fluorapatite (Tatur, Barczuk 1984, Campbell, Claridge 1987). Ornithogenic soils with a typical tawny decay plumage layer on a mineral substrate occurred in the area with plumage accumulation. Myrcha and Tatur (1991) also described relic ornithogenic soils, which despite no current inflow of organic substances, preserved their basic chemical and mineralogical composition for thousands of years and have still been a source of phosphates for a poor terrestrial environment (Speir, Cowling 1984).
Ornithogenic soils influence the circulation of nutrients in the ecosystem considerably and the dynamics of soil features depend on the organic substance’s decay and dislocation (Beyer et al. 1997b). Pinnipeds in coastal areas of Antarctica enrich soils with organic compounds. In their natural habitats (during reproduction), birds often leave behind their excrements; they leave behind fragments of their feathers during the moulting season. Besides, some individuals (particularly young ones) lose their lives in rookeries. Moreover, pinnipeds’ activity influences the bio-geo-chemical properties of coastal environments. The electrical conductivity of water in the vicinity of elephant seals basking on the beach was 7700 μS · cm−1; its pH was 7.4 and specific density was 1.002 g · cm−3, whereas water, which was not under the effect of animals, had electrical conductivity only 98 μS · cm−1 and specific density 0.999 g · cm−3 at that time (own unpublished data).
Studies of soils in the Admiralty Bay region were based on fieldwork and laboratory analyses. The former was carried out during the overwintering in the 13th Antarctic Expedition (1989 by A. Zieliński) and 15th Antarctic Expedition (1991 by G. Rachlewicz) and supplemented with observations during the austral summer 2016/2017 (G. Rachlewicz) in the 40th Antarctic Expedition of the Polish Academy of Sciences. The study sites were selected regarding the most typical localities for glacial, periglacial and ornithogenic environments. These sites occurred generally along the profile from the Ecology Glacier to Admiralty Bay (Figs 1 and 3).

Hypsometric profile with basic study sites (1–7).
Morphogenic features, setting of sediments and weathering debris and soils along a meridional transect were determined (Fig. 3). Detailed research was carried through at selected sites i.e. on Ecology Glacier (about 150 m from its snout – site 1), end moraine (site 2), oldest end moraine (site 4 – moraine), niveofluviatile sediments in the Ornithologists Creek Valley (site 3 – valley), debris of the Miocene rocks with ornithogenic soils (site 5 – area of penguin penetration), alluvial-talus fan (site 6) and sediments of a raised marine terrace (site 7 – terrace). Soil colour was determined directly during field work with the Munsell’s chart (Munsell 1975). The soil materials were moist in most cases. Three additional soil outcrops and correlation trenches were dug in places at a distance from the section shown in Fig. 3. Sites 8 and 9 were located in a depression between moraine ridges and site 10 was on the penguin field in the vicinity of Rakusa Point (Fig. 1, Table 1). At each site, two to six samples were collected. The total number of analysed soil samples was 30.
Morphology and photographic documentation of the soil profiles and their surroundings were done in the selected localities. Soil samples with disturbed structure (2000–3000 g) and samples with non-disturbed structure (100 cm3 volume) were collected for laboratory analyses.
Standard analyses of hydro-physical and physico-chemical properties of soils were performed in the laboratories of Henryk Arctowski Polish Antarctic Station and the Institute of Geography of Jan Kochanowski University in Kielce. Soil pH was measured potentiometrically, both in distilled water (proportion soil-water 1–2.5) and 1 M KCl solution. The weight of dry and moist soil samples was determined for the calculation of specific density (Cw), bulk density (So), field water capacity (Wp), capillary water capacity (WKW) and actual moisture content (Wa) of soil. Turin’s method was used to determine the total content of organic carbon (Corg), and the Kjeldahl method was used to determine the total nitrogen content (Ntotal). The Scheibler method was used to estimate the CaCO3 content in soils.
Except for standard analyses, the following were conducted in Poland:
- –
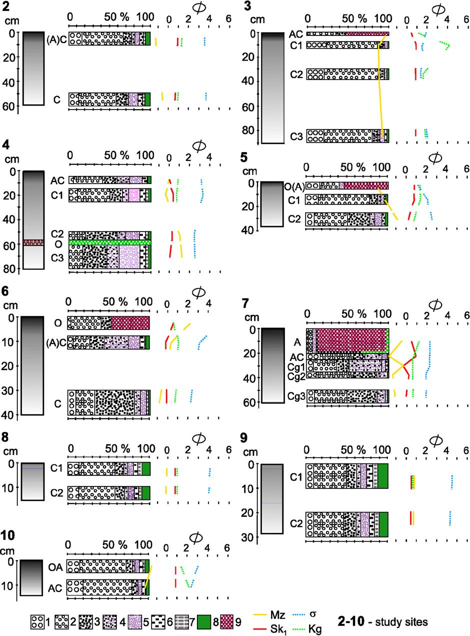
roundness of quartz grains and other light minerals (due to small content or absence of quartz), with a use of mechanical graniphormametry (Krygowski 1964) for 200 grains, size 0.5–1.0 mm, roundness (Wo) and heterogeneity (Nm) indices were calculated, types of histograms of grains treatment and types of grains were determined; grain size distribution was analysed by combined sieving-areometric method (Myślińska 1998), cumulative curves of grain sizes enabled calculation of the principal grain size indices (Folk, Ward 1957) i.e. median (Mz), standard deviation (δ1), skewness (Sk1), kurtosis (KG);
- –
morphoscopic features of quartz grains, size 0.5–1.0 mm, were defined in a scanning electron microscope IS 11-35 JEOL: Agricultural University, Warsaw, and Institute of Palaeobiology of the Polish Academy of Sciences, Warsaw;
- –
radiocarbon dating: Radiocarbon Laboratory of the Institute of Physics, Silesian Technical University in Gliwice (Gd-4816, Gd-4817).
Soil materials in the ice-free area proximate to the Arctowski Station show considerable grain size differentiation, which is directly dependent on geology and landscape, but first of all, on contemporary glacial and periglacial processes. Weathering debris and glacially deposited sediments in the ice-free area contain generally abundant skeletal elements, equal to 50–93%.
The highest amount of skeleton is present in morainic sediments, particularly at site 3 in the old moraine (Fig. 4, Table 2). There is slightly less skeleton in the younger morainic sediments (site 2), some 60–70 m away from the margin of the Ecology Glacier.

Particle size distribution in the studied soils: 1 – coarse gravel, 2 – medium and fine gravel, 3 – coarse sand, 4 – medium sand, 5 – fine sand, 6 – silty sand, 7 – silt 8 – clay, 9 – organic matter; Folk, Ward’s (1957) statistical parameters of grain size: Mz – mean diameter, δ – standard deviation (sorting), Sk1 – skewness, kg – kurtosis.
Selected hydro-physical properties of soils.
| Study site | Sampling depth | Soil horizon | Capillary water capacity WKW | Actual moisture Wa | Bulk density So | Field water capacity Wp | Specific density Cw |
|---|---|---|---|---|---|---|---|
| [cm] | [%] | [g · cm−3] | [%] | [g · cm−3] | |||
| 2 | 8–13 | (A)C | 15.57 | 12.00 | 1.72 | 7.94 | 2.34 |
| 4 | 05–10 | AC | 19.10 | 17.84 | 1.57 | 11.30 | 2.63 |
| 7 | 20–25 | AC | 28.04 | 8.67 | 1.40 | 6.00 | 2.90 |
| 8 | 0–50 | C1 | 14.80 | 11.50 | 1.73 | 7.84 | 2.40 |
| 9 | 0–10 | C1 | 15.30 | 12.00 | 1.77 | 7.90 | 2.47 |
Mineral grains in glacier ice are submitted to intensive cryophysical and cryochemical processes. Micro-exfoliation and granular micro-disintegration produce fine-grained waste. This waste falls away from the grain surface during ice melting in low-mineralised water. Content of aleurites in morainic sediments is up to 38% in fines and about 10% in a superficial layer. More fines were observed in sediments of young moraines, especially in natural depressions.
The soil layer in the Ornithologists’ Creek Valley contains decidedly fewer fines in comparison with morainic sediments. There are many more fines in the penguin rookery, where products of intensive chemical weathering are less exposed to water flush. Decidedly, the lowest amount of fine fraction is observed in beach sediments of the sea coast due to its origin and intensive washing from neighbouring slopes.
All investigated sediments are poorly sorted (Fig. 5), especially at the younger terminal moraine, indicating high dynamics of the depositional environment and short-distance transport. The sortation of the sediments’ grain size distribution, expressed by standard deviation, is the best in the oldest moraine. The lower median (Mz) confirms better dynamic transport in the proximity of Ecology Glacier (Fig. 4).

Genetic groups of sediments of the western coast of Admiralty Bay.
A lower volumetric density of soils is related to larger porosity, therefore, with a lower density of mineral components in soils (Table 2). Perennial permafrost directly explains this phenomenon. At the end of summer, the permafrost active layer reached a depth of 75–85 cm and was probably much thinner some weeks earlier. Freezing water increases its volume and, therefore, the soil volume. A relatively short period with the active layer and its slight thickness causes the soil to be only insignificantly influenced by gravity. Stankowski (pers. inform.) noted similar phenomena in Spitsbergen when ice-wedge growth does not support it (Mackay 1981). Moisture was higher above the permafrost table than the capillary water capacity, indicating this layer’s water supersaturation over the impermeable bed.
From Table 3, high spatial differentiation of acidity (pH in 1M KCl from 2.5 to 7.1) in soils is visible, presumably dependent on animal organisms’ activity. However, a complete absence of carbonates in soils was noted. Vegetation plays a secondary role in pedogenesis, and its dynamic development and expansion are considerably stimulated, among others, by the supply of animal-derived organic substances, as well as feathers and other remnants of penguins’ activity. In non-decomposed organic matter, ammonium nitrogen is an important form of mineral nitrogen and the pH of water that contains this suspension is over 7.4 (Tatur, Myrcha 1983). Beyer et al. (1997a) also focussed on the slow chemical decomposition of organic matter in a periglacial climate and underlined that extremely low temperatures delay the transformation of fresh organic substances.
Main physico-chemical properties of soils.
| Study site | Sampling depth | Soil horizon | Colour according to Munsell1 | PH | Corg | Ntotal | C/N | |
|---|---|---|---|---|---|---|---|---|
| [cm] | H2O | KCl | [% | |||||
| 2 | 0–10 | (A)C | 5YR 3/2 | 8.3 | 6.6 | 0.40 | 0.014 | 28.6 |
| 3 | 0–2 | AC | 5YR 3/2 | 6.2 | 4.0 | 1.14 | 0.115 | 9.9 |
| 4 | 0–3 | O | 5YR 4/4 | 5.0 | 3.7 | 9.58 | 0.395 | 24.2 |
| 5 | 0–5 | O(A) | 5YR 3/4 | 3.8 | 3.1 | 15.92 | 1.603 | 9.9 |
| 6 | 0–5 | O | 10YR 2/2 | 7.3 | 6.7 | 5.13 | 1.903 | 2.7 |
| 7 | 00–20 | A | 10YR 3/2 | 5.6 | 3.8 | 8.26 | 0.850 | 9.7 |
| 8 | 0–5 10–15 | C1 | 5YR 3/2 | 8.6 | 7.0 | 0.41 | 0.015 | 27.3 |
| 9 | 0–10 | C1 | 5YR 3/2 | 8.7 | 7.1 | 0.43 | 0.016 | 28.7 |
| 10 | 0–5 | OA AC | 10YR 2/1 | 7.1 | 6.9 | 4.26 | 2.755 | 1.5 |
Soil colour was determined directly during field work (soil was moist in most cases).
The studied samples contain pyroclastic grains (volcanic glass) related to volcanic processes common in the area, which confirms their short-distance transportation during volcanic activity. The origin of soil grains causes a common occurrence of Skeletic and Coarsic Andic Cryosols (IUSS Working Group WRB 2022) in the study area. Occasionally, quartz grains with features of aeolian transport were also found. Grain surfaces are commonly dominated by strong and superficial exfoliation, typical of frost weathering. The lack of sparkling surfaces with numerous V-shaped and semicircular features indicates that, presumably, very intensive frost weathering occurs when grains remain dry. It quickly obliterates traces of mechanical abrasion, resulting in exfoliation. Different morphostructural features of grain surfaces have been caused by intensive processes affecting mineral particles blown from various environments.
The most distinct features of glacial treatment (fresh shelly fracture, ledges, scratches, mechanically destructed edges, blocks of fractures and large features on the surface of glacial destruction) were noted on grains from the young Holocene moraine (Figs 6, 7).

Electron microscope images of soil grain surfaces: 1 – Fractures and exfoliation of a probable siliceous crust on a grain, resulting from cryohydrothermic weathering (site 3, depth 8–13 cm). 2 – Fractures and microslits initiating frost disintegration and exfoliation of a grain (site 6, depth 8–13 cm). 3 – Traces of physical (chipped spot surface, mechanical cuts) and chemical selective decay (cavern) on a grain; sample from a penguin field. 4 – Cavern of chemical decay.

Electron microscope images of post-sedimentary features in soils: 1 – Crystallisation of secondary minerals on a quartz grain; sample from a penguin field, depth 0–5 cm. 2 & 3 – Concentration of crystals on a grain, formed as products of reaction between strongly mineralised water solution and soil silica (site 6, depth 8–13 cm).
Chipped spots and traces of cryo-hydrothermal disintegration were found on the studied grain surfaces. Crusts are characteristic features (Fig. 6.1), probably siliceous ones that undergo exfoliation under cryo-hydrothermal and cryo-hydrochemical processes. These processes are initiated by the formation of microslits (Fig. 6.2). Chemical decay seems to be slightly intensified on the penguin rookery, resulting in caverns of chemical corrosion and selective weathering phosphatisation processes (Figs 6.3, 6.4, 7).
A lower part of the Jasnorzewski Garden marsh at site 7 was dated at 670 ± 110 years BP (Gd-4817). Therefore, its very bottom can be even older because of possible rejuvenation by infiltration of younger organic compounds. A buried soil at a depth of 59 cm was found in the Ornithologists’ Creek Valley (site 4). The age of the fossil remains was estimated as 6870 ± 150 years BP (Gd-4816).
Anthropogenic soils (Technosols) developed in the vicinity of the nearby polar station during its construction and they did not reveal any morphological genetic horizons.
All the above considerations suggest common polygenic features of the studied soils and composing soil grains, indicating great dynamics of environmental changes and also various ways of supplementary transport in the polar ecosystem of the King George Island, as defined also in other Antarctic regions (Yan et al. 2005, Pereira et al. 2013, Lopes et al. 2017).
On the surfaces of the studied grains, the most intensive was post-sedimentary physical weathering, whose intensity seems to decrease with depth. Chipped spots and traces of cryo-hydrothermal disintegration discovered on surfaces of studied grains are probably caused by changes in daily air and ground temperature, which resulted in regular freezing and thawing cycles of the superficial soil layer, particularly during the Antarctic summer (Ferron et al. 2004, Araźny et al. 2013) but due to high weather dynamics of maritime Antarctic climate during all other seasons (Rachlewicz 1997). Cryochemical weathering can also create visible micro-concentrations (Bockheim et al. 2006).
In a soil complex, the shape and size of etched caves depend on the grain surface subjected to a chemical reaction, the concentration of chemically aggressive substances in solutions, temperature and time of reactions (Pietr et al. 1983, Alekseev et al. 1998). Weathering acts selectively on minerals (Tatur et al. 1993). An alkaline environment leads to chemical etching of the surfaces of quartz grains and this environment considerably smooths over the features inherited from a previous environment.
Temperature variation and its vertical differentiation in soils distinctly depend (apart from geographic and astronomic factors) on geomorphology and sediment composition in a periglacial environment. In the mesoscale, the climatic conditions are similar in different places on the island, with the significant role of the landscape that affects hydrological and vegetation-soil conditions. There is a great influence of heat flow during winter on the thickness of snow cover, exceeding locally 2.5 m (Gonera, Rachlewicz 1997, Zieliński 1997). Frequent temperature variation around a melting point disintegrates mineral and organic compounds in soils (Batista et al. 2022). As a result, dry residue increases in the charge of the transported suspended matter in glacier ice and ground/soil water (Fig. 8).

Dynamics in variation of dry residue and suspended matter from meltwater of the Ecology Glacier, King George Island.
During the retreat of the Ecology Glacier (Rachlewicz 1999, Birkenmajer 2002, Sobota et al. 2015), its mineral substrate is exposed and covered with morainic sediments of moraines, which are inhabited successively (depending on local bioclimatic conditions) by living organisms, thus initiating the embryonic soil-forming processes. Ongoing pedogenesis indicates that morainic material contains essential amount of organic C and relatively considerable contents of silt and clay, among the grain fraction <2.0 mm (Simas et al. 2006). It can be ascertained that surficial glacial debris is soil-like, partly resulting from intensive aeolian (Krajewski 1986) and niveo-aeolian sediments enrichment. They result in the development of aeolian covers on glaciers and their forefield surface, which are composed of mineral and organic matter.
Owing to the extension of ice-free areas, there appears to be more intensive heat accumulation that intensifies an extension of the enclaves without perennial permafrost, especially at lower altitudes, in near-coast areas (Rachlewicz et al. 2017). In such conditions, living organisms tend to occupy the new exposed areas dynamically (Guglielmin et al. 2008).
The mass of the transported material in the upper 10 cm superficial ice layer of the Ecology Glacier, to be deposited in front of it, varies seasonally from 3.5 to about 235.0 t. Considerable disintegration of this material starts with cryo-hydrochemical processes and also with the development of mineral and organic acids. The latter makes ‘nourishment’ for microorganisms. Rocks and glacial debris are not deprived of life and form habitats for microorganisms, which create a specific solid microphobic cenosis. Humus acids close to fluvio-acids are the products of the latter and considerably activate rock and mineral decay. Mineral components of mineral-nutritional microorganisms testify to their influence on the decomposition of hard rock (Everett 1976). Microorganisms produce a low concentration of calcium carbonate, which creates deposits and shells, and these can react with organic compounds and then be transformed by other organisms.
Chemical weathering and soil-forming processes are intensified in animal habitats. Their excrements create habitats for microorganisms. The oxidising nitrogen from the excrements distinctly reacts with the development of nitrogen-loving organisms, especially lichens.
Time and the connected cycle of phenomena are a basic soil-creating factor, specifically indicated in the coastal area of Admiralty Bay, leading to pedogenesis and deterioration, transformation and disruption of soil development. A lower part of the Jasnorzewski Garden marsh at site 7 was dated 670 ± 110 years BP (Gd-4817) and its very bottom can be even older. Thus, favourable conditions for the development of a bog located on sediments of the terrace could have occurred for about 1000 years. An example of disruption in pedogenesis is buried soil found at a depth of 59 cm in the Ornithologists’ Creek Valley (site 4). The age of the fossil remains at this site was estimated at 6870 ± 150 years BP (Gd-4816). Initial and intensive soil-forming processes are related to each other and result from the interaction of all environmental factors.
Although the process of soil formation is in an initial phase, due to either the generation of a newborn proglacial landscape or the intensity of rock weathering and mass movement processes on slopes forming micro- and mesoforms (Klimowicz, Uziak 1996), the result may be considered quite diverse in terms of their classification (IUSS Working Group WRB 2022). Since permafrost is no deeper than 100 cm in the study area at the end of summer, almost all soils tested represent Cryosols with different qualifiers (Table 1). Only soils on site 10 represent Leptosols, as continuous rock starts <20 cm from the surface of that site. Soils are developed within weathered rock outcrops, forming Leptosols (Ornithic, Turbic) (IUSS Working Group WRB 2022). The results are similar to the results of the soil cover mapping on the Fildes Peninsula (King George Island) performed by Lupachev et al. (2020). The area of Leptosols is the second largest after Cryosols. The soil-forming processes affect e.g., sedimentary covers of glacial origin (sites 2, 3, 8, 9). Their characteristics are typical for Skeletic or Coarsic Andic Cryosols (IUSS Working Group WRB 2022) according to the common occurrence of volcanic rocks (mainly andesites and basalts – Birkenmajer 1980a, 1989). Soils formed on a sedimentary cover of glacial-fluvial origin in conditions of burying of organic matter-rich horizons (site 4) were classified as Andic Cryosols (Fluvic, Novic). These covers often serve as a source of aeolian deposits (Krajewski 1986, Zwoliński 2007). In places where surface deposits are supplied by wind or flowing water-transported sediments, the texture is locally enriched with fines, leading to local gleying of the soil horizon, intensifying organic activity. Locally, remnants of birds’ activity were found in soils, affecting the process of soil formation (sites 5, 6, 10). Dystric Cryosols (Ornithic, Gleyic) are developed in sites 5 and 6 (Tatur, Myrcha 1984). The coastal raised marine plane, elevated 1–2 m above sea level, known as Jasnorzewski Gardens (Birkenmajer 1980b), holds exceptional value as for Antarctic moss-lichen marshy meadow (site 7). Soils formed on this site are classified as Dystric Cryosols (Humic) (IUSS Working Group WRB 2022). The variety of soil types based on location in different geological-geomorphological settings was perceived in terms of a differentiated polar geoecosystem, composed of glacier, land and bay, and initiated by climatic warming (Zwoliński et al. 2016).
This study showed that climate was the main factor limiting the development of the soils studied, among which Cryosols predominated. However, at the same time, the influence of local factors, especially geological-geomorphological conditions and the presence of ornithogenic materials, clearly differentiated their development direction and properties.
On the western coast of Admiralty Bay occur mainly initial soils, i.e. Skeletic and Coarsic Andic Cryosols and Leptosols. Ornithogenic soils (subqualifier Ornithic) were formed in the birds’ nesting sites (especially penguin rookeries) while Dystric Cryosols (Gleyic) occur in depressions, influenced by shallow ground and superficial waters, enriched with nutrients.
Developing soils contain abundant skeletal residues (qualifiers: Skeletic and Coarsic). The mineralogy of soils reflects the volcanic parent matter composition (qualifier Andic). Ornithogenic substances and their circulation in the ecosystem significantly influence the contents of organic substances in soils, in turn affecting a floristic succession. In guano, there is, among others, more carbon and nitrogen, and it is the main source of alimentary substances and CO2 for soil flora. It forms a substrate for humus and is a mineral factor, and, in consequence, contributes to the improvement of a soil sorption complex (Myrcha, Tatur 1991). Soils in the coastal environment are under the strong influence of sea aerosols (Zwoliński 2007).
Physically frozen ground decay is a prevailing process that leads to the disintegration of the material. In summer, it is more intensive on northern sector slopes and in winter in areas with the smallest snow cover. Chemical decay is less significant, but it is distinctly intensified due to organic deposition.
A moss-lichen marsh soil, 24 cm thick, classified as Dystric Cryosols (Humic, Fluvic) (IUSS Working Group WRB 2022), has developed on the coastal plain in the northern part of the area. Based on the general background, favourable conditions for the development of this marsh could have existed for about 1000 years (a lower part of this layer was dated at 670 ± 110 years BP [Gd-4817]). Age determination of the marsh bottom gives different results, depending on the infiltration of younger organic compounds. The buried soil at depth 59 cm in the Ornithologists’ Creek Valley (site 4) was dated at 6870 ± 150 years BP (Gd-4816).
The existence of permafrost is spatially differentiated. One-year thaw-and-frost cycles in the active layer result in loosening a superficial soil layer, facilitating water infiltration.
The environment on King George Island is considerably dynamic. Sculpture of quartz grain surfaces indicates the polygenic character of sediments, particularly due to interpenetration of typical glacial, periglacial and coastal processes and to a small degree of aeolian ones.