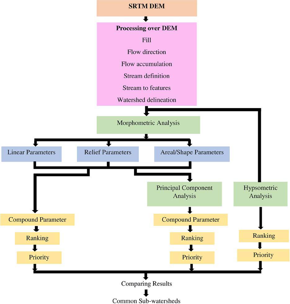
Fig. 1.

Fig. 2.

Fig. 3.

Fig. 4.

Fig. 5.

Fig. 6.

Fig. 7.

Fig. 8.

Fig. 9.

Fig. 10.

Fig. 11.

Fig. 12.

Methods or formulae of parameters used in this study_
| Parameter | Formulae or methods | References |
|---|---|---|
| Methods or formulae for linear parameters | ||
| Stream order (U) | Hierarchical rank | Strahler (1964) |
| Stream number (Nu) | Nu = Nu1 + Nu2 + ··· + Nun | Horton (1945) |
| Stream length (Lu) | Lu = Lu1 + Lu2 + ··· + Lun | Horton (1945) |
| Mean bifurcation ratio (Rbm) | Average of bifurcation ratio of all orders | Strahler (1957) |
| Bifurcation ratio (Rb) | Rb = (Nu / Nu+1) | Strahler (1964) |
| Mean stream length ratio (Rlm) | Average of the steam length ratio of all orders | Strahler (1964) |
| Stream length ratio (Rl) | Rl = (Lu / Lu−1) | Horton (1945) |
| Drainage density (Dd) | Dd = (ΣLu) / A | Schumm (1956) |
| Stream frequency (Fs) | Fs = (ΣNu) / A | Schumm (1956) |
| Length of overland flow (Lo) | Lo = (1 / (2Dd)) | Horton (1945) |
| Drainage texture (Dt) | Dt = (ΣNu) / P | Schumm (1956) |
| Drainage intensity (Di) | Di = (Fs / Dd) | Faniran (1968) |
| RHO coefficient (ρ) | (Rlm / Rbm) | Horton (1945) |
| Methods or formulae for relief parameters | ||
| Maximum elevation (H) | GIS software | – |
| Minimum elevation (h) | GIS software | – |
| Relief (Bh) | Bh = H–h | Strahler (1952a) |
| Ruggedness number (Rn) | Rn = Bh × Dd | Strahler (1952b) |
| Relative relief (Rhp) | Rhp = H × 100 / P | Melton (1957) |
| Methods or formulae for areal or shape parameters | ||
| Perimeter of watershed (P) | GIS software | – |
| Area of watershed (A) | GIS software | – |
| Compactness coefficient (Cc) | Cc = (P / 2(πA)0.5) | Horton (1945) |
| Form factor (Ff) | Ff = (A / Lb2) | Horton (1945) |
| Elongation ratio (Re) | Re = (2 (A / π)0.5) / (Lb) | Schumm (1956) |
| Watershed length (Lb) | Lb = 1.312 × A0.568 | Nookaratnam et al. (2005) |
| Circulatory ratio (Rc) | Rc = 4πA / P2, where π = 3.14 | Miller (1953) |
| Method or formula for hypsometric analysis | ||
| Elevation-to-relief ratio (E) | E = (Mean elevation − minimum elevation / Maximum elevation − minimum elevation) | Pike and Wilson (1971) |
Final ranking of morphometric analysis_
| Parameter | SW1 | SW2 | SW3 | SW4 | SW5 | SW6 | SW7 | SW8 | SW9 | SW10 | SW11 |
|---|---|---|---|---|---|---|---|---|---|---|---|
| Mean bifurcation ratio | 8 | 10 | 11 | 7 | 6 | 5 | 2 | 3 | 9 | 4 | 1 |
| Mean steam length ratio | 10 | 6 | 7 | 3 | 11 | 4 | 8 | 5 | 9 | 1 | 2 |
| Stream frequency | 2 | 1 | 4 | 5 | 11 | 9 | 6 | 8 | 10 | 3 | 7 |
| Drainage density | 2 | 1 | 6 | 7 | 11 | 9 | 4 | 10 | 8 | 3 | 5 |
| Drainage texture | 1 | 2 | 4 | 5 | 11 | 9 | 6 | 10 | 7 | 3 | 8 |
| Length of overland flow | 10 | 11 | 6 | 5 | 1 | 3 | 8 | 2 | 4 | 9 | 7 |
| RHO coefficient | 3 | 9 | 8 | 11 | 1 | 7 | 2 | 5 | 4 | 10 | 6 |
| Drainage intensity | 2 | 1 | 4 | 5 | 11 | 9 | 7 | 6 | 10 | 3 | 8 |
| Relief | 1 | 4 | 2 | 3 | 6 | 5 | 8 | 7 | 9 | 11 | 10 |
| Relative ratio | 1 | 3 | 2 | 4 | 6 | 5 | 8 | 7 | 11 | 9 | 10 |
| Ruggedness number | 1 | 3 | 2 | 4 | 6 | 5 | 8 | 7 | 11 | 9 | 10 |
| Circulatory ratio | 8 | 9 | 11 | 10 | 1 | 6 | 5 | 2 | 4 | 7 | 3 |
| Elongation ratio | 7 | 11 | 8 | 9 | 2 | 5 | 6 | 3 | 1 | 10 | 4 |
| Form factor | 7 | 11 | 8 | 9 | 2 | 5 | 6 | 3 | 1 | 10 | 4 |
| Compactness coefficient | 4 | 3 | 1 | 2 | 11 | 6 | 7 | 10 | 8 | 5 | 9 |
| Sum of rankings (X) | 67 | 85 | 84 | 89 | 97 | 92 | 91 | 88 | 106 | 97 | 94 |
| Total number of parameters (Y) | 15 | 15 | 15 | 15 | 15 | 15 | 15 | 15 | 15 | 15 | 15 |
| Compound parameter (X/Y) | 4.47 | 5.67 | 5.60 | 5.93 | 6.47 | 6.13 | 6.07 | 5.87 | 7.07 | 6.47 | 6.27 |
| Ranking | 1 | 3 | 2 | 5 | 9 | 7 | 6 | 4 | 11 | 10 | 8 |
| Final priority | High | Medium | Medium | Medium | Low | Medium | Medium | Medium | Low | Low | Low |
Correlogram of 15 morphometric parameters_
| Rbm | Rlm | Fs | Dd | Dt | Lo | p | Di | Bh | Rhp | Rn | Rc | Re | Ff | Cc | |
|---|---|---|---|---|---|---|---|---|---|---|---|---|---|---|---|
| Rbm | 1 | ||||||||||||||
| Rlm | 0.45 | 1 | |||||||||||||
| Fs | −0.40 | 0.08 | 1 | ||||||||||||
| Dd | −0.36 | 0.09 | 0.97 | 1 | |||||||||||
| Dt | −0.54 | −0.06 | 0.92 | 0.89 | 1 | ||||||||||
| Lo | 0.33 | −0.13 | −0.95 | −0.99 | −0.88 | 1 | |||||||||
| p | 0.27 | −0.72 | −0.41 | −0.36 | −0.37 | 0.39 | 1 | ||||||||
| Di | −0.39 | 0.13 | 0.99 | 0.93 | 0.92 | −0.91 | −0.47 | 1 | |||||||
| Bh | −0.68 | −0.32 | 0.42 | 0.41 | 0.65 | −0.40 | −0.19 | 0.43 | 1 | ||||||
| Rhp | −0.73 | −0.26 | 0.51 | 0.49 | 0.69 | −0.49 | −0.29 | 0.51 | 0.98 | 1 | |||||
| Rn | −0.68 | −0.33 | 0.52 | 0.50 | 0.73 | −0.49 | −0.17 | 0.51 | 0.99 | 0.98 | 1 | ||||
| Rc | −0.62 | 0.20 | 0.51 | 0.49 | 0.61 | −0.52 | −0.68 | 0.54 | 0.71 | 0.79 | 0.68 | 1 | |||
| Re | −0.24 | 0.39 | 0.81 | 0.80 | 0.61 | −0.80 | −0.59 | 0.80 | 0.29 | 0.41 | 0.33 | 0.66 | 1 | ||
| Ff | −0.25 | 0.39 | 0.81 | 0.80 | 0.61 | −0.80 | −0.59 | 0.80 | 0.29 | 0.41 | 0.33 | 0.66 | 1.00 | 1 | |
| Cc | 0.59 | −0.23 | −0.56 | −0.54 | −0.65 | 0.57 | 0.68 | −0.59 | −0.69 | −0.76 | −0.67 | −0.99 | −0.69 | −0.68 | 1 |
Neyyar basin linear parameters_
| SW | Stream order | Stream number | Stream length | Mean bifurcation ratio | Mean stream length ratio |
|---|---|---|---|---|---|
| SW 1 | 5 | 147 | 83 | 3.44 | 0.49 |
| SW 2 | 5 | 99 | 51 | 3.07 | 0.62 |
| SW 3 | 5 | 97 | 70 | 2.92 | 0.58 |
| SW 4 | 4 | 74 | 56 | 3.78 | 0.80 |
| SW 5 | 4 | 77 | 87 | 3.96 | 0.46 |
| SW 6 | 4 | 92 | 77 | 4.11 | 0.77 |
| SW 7 | 4 | 104 | 81 | 4.56 | 0.55 |
| SW 8 | 4 | 102 | 79 | 4.49 | 0.66 |
| SW 9 | 5 | 138 | 120 | 3.36 | 0.49 |
| SW 10 | 4 | 90 | 54 | 4.24 | 0.86 |
| SW 11 | 4 | 113 | 90 | 4.58 | 0.85 |
Rotated component matrix (strong coefficients are marked by the bold font)_
| Parameter | Component | ||
|---|---|---|---|
| 1 | 2 | 3 | |
| Rbm | −0.177 | −0.814 | 0.031 |
| Rlm | 0.084 | −0.414 | 0.855 |
| Fs | 0.951 | 0.256 | 0.125 |
| Dd | 0.956 | 0.229 | 0.106 |
| Dt | 0.802 | 0.515 | 0.039 |
| Lo | −0.937 | −0.227 | −0.148 |
| ρ | −0.232 | −0.183 | −0.884 |
| Di | 0.918 | 0.263 | 0.185 |
| Bh | 0.200 | 0.945 | −0.002 |
| Rhp | 0.277 | 0.937 | 0.087 |
| Rn | 0.311 | 0.911 | −0.055 |
| Rc | 0.278 | 0.723 | 0.597 |
| Re | 0.752 | 0.139 | 0.544 |
| Ff | 0.758 | 0.149 | 0.533 |
| Cc | −0.336 | −0.686 | −0.599 |
Descriptive statistics of morphometric parameters_
| Parameter | N | Minimum | Maximum | Sum | Mean | Standard error | Variance | Standard deviation | Median | 25 percentiles | 75 percentiles | Skewness | Kurtosis |
|---|---|---|---|---|---|---|---|---|---|---|---|---|---|
| Rbm | 11 | 2.92 | 4.58 | 42.50 | 3.86 | 0.18 | 0.36 | 0.60 | 3.96 | 3.36 | 4.49 | −0.31 | −1.33 |
| Rlm | 11 | 0.46 | 0.86 | 7.15 | 0.65 | 0.05 | 0.02 | 0.15 | 0.62 | 0.49 | 0.80 | 0.27 | −1.61 |
| Fs | 11 | 1.40 | 4.41 | 28.58 | 2.60 | 0.28 | 0.83 | 0.91 | 2.38 | 1.94 | 3.43 | 0.93 | 0.09 |
| Dd | 11 | 1.58 | 2.27 | 20.27 | 1.84 | 0.07 | 0.06 | 0.24 | 1.83 | 1.62 | 2.06 | 0.61 | −0.68 |
| Dt | 11 | 1.21 | 3.38 | 24.03 | 2.18 | 0.18 | 0.37 | 0.61 | 1.98 | 1.88 | 2.49 | 0.64 | 0.45 |
| Lo | 11 | 0.22 | 0.32 | 3.03 | 0.28 | 0.01 | 0.00 | 0.03 | 0.27 | 0.24 | 0.31 | −0.26 | −1.13 |
| ρ | 11 | 4.72 | 8.55 | 67.67 | 6.15 | 0.42 | 1.92 | 1.39 | 5.38 | 4.96 | 6.98 | 0.70 | −0.96 |
| Di | 11 | 0.89 | 1.94 | 15.15 | 1.38 | 0.09 | 0.09 | 0.30 | 1.29 | 1.20 | 1.67 | 0.55 | 0.08 |
| Bh | 11 | 0.11 | 1.72 | 6.37 | 0.58 | 0.17 | 0.32 | 0.57 | 0.35 | 0.11 | 0.73 | 1.24 | 0.48 |
| Rhp | 11 | 0.18 | 4.17 | 16.46 | 1.50 | 0.46 | 2.32 | 1.52 | 0.64 | 0.34 | 2.46 | 0.99 | −0.47 |
| Rn | 11 | 0.18 | 3.71 | 12.28 | 1.12 | 0.36 | 1.39 | 1.18 | 0.56 | 0.22 | 1.65 | 1.40 | 1.16 |
| Rc | 11 | 0.17 | 0.31 | 2.52 | 0.23 | 0.01 | 0.00 | 0.05 | 0.25 | 0.18 | 0.26 | 0.24 | −1.24 |
| Re | 11 | 0.64 | 0.70 | 7.35 | 0.67 | 0.00 | 0.00 | 0.02 | 0.67 | 0.66 | 0.68 | 0.29 | −0.11 |
| Ff | 11 | 0.32 | 0.38 | 3.86 | 0.35 | 0.00 | 0.00 | 0.02 | 0.35 | 0.34 | 0.37 | 0.32 | −0.13 |
| Cc | 11 | 1.79 | 2.42 | 23.32 | 2.12 | 0.07 | 0.05 | 0.22 | 2.01 | 1.97 | 2.34 | 0.07 | −1.68 |
Final ranking of hypsometric analysis_
| Parameter | SW1 | SW2 | SW3 | SW4 | SW5 | SW6 | SW7 | SW8 | SW9 | SW10 | SW11 |
|---|---|---|---|---|---|---|---|---|---|---|---|
| HI | 0.37 | 0.24 | 0.32 | 0.28 | 0.15 | 0.16 | 0.33 | 0.34 | 0.32 | 0.39 | 0.38 |
| Ranking | 9 | 3 | 6 | 4 | 1 | 2 | 7 | 8 | 5 | 11 | 10 |
| Final priority | High | Medium | Low | Medium | Low | Low | High | High | High | High | High |
Final ranking of principal component analysis_
| Parameter | SW 1 | SW2 | SW 3 | SW4 | SW 5 | SW6 | SW7 | SW8 | SW 9 | SW10 | SW11 |
|---|---|---|---|---|---|---|---|---|---|---|---|
| Drainage density | 2 | 1 | 6 | 7 | 11 | 9 | 4 | 10 | 8 | 3 | 5 |
| RHO coefficient | 3 | 9 | 8 | 11 | 1 | 7 | 2 | 5 | 4 | 10 | 6 |
| Relief | 1 | 4 | 2 | 3 | 6 | 5 | 8 | 7 | 9 | 11 | 10 |
| Sum of rankings (X) | 6 | 14 | 16 | 21 | 18 | 21 | 14 | 22 | 21 | 24 | 21 |
| Total number of parameters (Y) | 3 | 3 | 3 | 3 | 3 | 3 | 3 | 3 | 3 | 3 | 3 |
| Compound parameter (X/Y) | 2 | 4.67 | 5.33 | 7 | 6 | 7 | 4.67 | 7.33 | 7 | 8 | 7 |
| Ranking | 1 | 2 | 4 | 6 | 5 | 7 | 3 | 10 | 8 | 11 | 9 |
| Final priority | High | Medium | Medium | Low | Low | Low | Medium | Low | Low | Low | Low |
Total variance of the morphometric indices explained (15 morphometric parameters)_
| Component (15 morphometric parameters) | Initial eigenvalues | Extraction sums of squared loadings | Rotation sums of squared loadings | ||||||
|---|---|---|---|---|---|---|---|---|---|
| Total | % of variance | Cumulative (%) | Total | % of variance | Cumulative (%) | Total | % of variance | Cumulative (%) | |
| 1 | 9.065 | 60.430 | 60.430 | 9.065 | 60.430 | 60.430 | 5.817 | 38.781 | 38.781 |
| 2 | 2.921 | 19.471 | 79.902 | 2.921 | 19.471 | 79.902 | 5.007 | 33.382 | 72.164 |
| 3 | 1.744 | 11.629 | 91.530 | 1.744 | 11.629 | 91.530 | 2.905 | 19.367 | 91.530 |
| 4 | 0.521 | 3.471 | 95.001 | ||||||
| 5 | 0.461 | 3.076 | 98.076 | ||||||
| 6 | 0.165 | 1.100 | 99.176 | ||||||
| 7 | 0.109 | 0.724 | 99.900 | ||||||
| 8 | 0.011 | 0.074 | 99.974 | ||||||
| 9 | 0.003 | 0.018 | 99.992 | ||||||
| 10 | 0.001 | 0.008 | 100.000 | ||||||
| 11 | 2.101E-16 | 1.401E-15 | 100.000 | ||||||
| 12 | 8.838E-17 | 5.892E-16 | 100.000 | ||||||
| 13 | 2.866E-17 | 1.911E-16 | 100.000 | ||||||
| 14 | −3.703E-16 | −2.468E-15 | 100.000 | ||||||
| 15 | −9.560E-16 | −6.373E-15 | 100.000 | ||||||
Common priority of three methods (high = H, medium = M, low = L)_
| Method | SW1 | SW2 | SW3 | SW4 | SW5 | SW6 | SW7 | SW8 | SW9 | SW10 | SW11 |
|---|---|---|---|---|---|---|---|---|---|---|---|
| Morphometric analysis | H | M | M | M | L | M | M | M | L | L | L |
| PCA | H | M | M | L | L | L | M | L | L | L | L |
| Hypsometric analysis | H | M | L | M | L | L | H | H | H | H | H |
| Common priority | H | M | M | M | L | L | M | – | L | L | L |