(1) Context and motivation
Alongside the structured collections metadata found in databases and collections management systems, museums hold vast quantities of unstructured data, in the form of descriptions, research notes, and exhibition labels. Contained within this text is a wealth of information with exciting potential for data storytelling, revealing and visualising these objects’ itineraries, i.e. their journeys through space and time (Dunn et al., 2019). Examples from our dataset include a replica of an astrolabe that accompanied the Spanish Armada before being recovered on an Irish island over 250 years later, as well as a sextant used by a named crew member in the navigation of the 1902–1904 Scottish National Antarctic Expedition. However, converting these data to a more structured format using existing freely available tools for working with tabular datasets requires substantial data manipulation, complexity and, of course, time. Our study sought to develop methods and approaches to achieve these goals, via the potential for applying semantic annotation using the newly developed Recogito Studio platform.
Recogito was originally an online platform developed through the Pelagios Network (Simon et al., 2015, 2017, 2019). It facilitates semantic annotation by providing an interface where researchers without substantial technical experience can highlight and tag entities and relationships in texts and images. In addition to performing this task manually, users have the option to apply Named Entity Recognition (NER) from external services, which automatically detects places, people and events. For places, Recogito provides the additional functionality of linking to their equivalents in online gazetteers. These data can be exported in multiple formats, including Linked Open Data.
The Pelagios Network itself started life as the Pelagios Project, with its initial remit to facilitate the connection of ancient texts to the places mentioned within them (Vitale et al., 2021). Alongside Recogito, the Pelagios team developed Peripleo, a web-based spatial visualisation that facilitates the discovery of digitised objects from multiple sources, based on their annotated places (Simon et al., 2016). Through several rounds of funding from Jisc, the Arts and Humanities Research Council (AHRC) and the Mellon Foundation, Pelagios expanded its geographic/temporal scope, and became a community-led network, whose members contribute their expertise to several activities, including annotation (Kahn et al., 2021).
As part of this shift from a project to a network, development of both Recogito and Peripleo has been continued by Pelagios partners in conjunction with other initiatives. Following the British Library’s ‘Locating a National Collection’ project (Rees et al., 2022), Peripleo is now available as a GitHub repository that can be cloned and customised with a dataset of the user’s choosing, then deployed on GitHub Pages (Gadd et al., 2024). Recogito was redeveloped with funding from the University of Bonn (Universität Bonn, 2024), which reimagined it as a modular system, renamed Recogito Studio (Performant Software, n.d.). Its core application promotes collaborative manual annotation, with the potential for the development of future plugins to provide additional functionality. The first of these, the Geo-Tagger plugin (Simon, 2024), partially replicates one of the features of the original Recogito by allowing users to associate annotated places with their equivalent entries in online gazetteers and authority files. Like Peripleo, Recogito Studio is available to install as user-customised instances (Jameson & Simon, 2024), rather than as a single, centralised platform.
Although Recogito Studio was initially focused on classroom use, its predecessor had been successful in empowering researchers to create structured data via a usable annotation interface, and steps had already been taken by the Pelagios Network to engage with the cultural heritage sector. Following the release of the new platform, there was already interest in continuing this work, in order that cultural heritage practitioners might derive similar benefits and provide input into further developments. This paper discusses our application of the Recogito Studio platform to a sample of collections data (19th century navigational instruments at National Museums Scotland), to evaluate its potential for use in a cultural heritage context. Alongside our experiences of data annotation and visualisation, we discuss the outcomes of preliminary user evaluation and provide our reflections on findings so far, as well as their implications for future work.
(2) Dataset description
Repository location
Repository name
The Open University Research Repository (Figshare)
Object name
Annotated Object Itineraries for Museum Collections Data
Format names and versions
PDF, OWL/XML, CSV, GeoJSON, JSON-LD
Creation dates
2024-05-01–2024-10-29
Dataset creators
Sarah Middle, Elton Barker, Maria Aristeidou (Open University)
Language
English
License
CC BY 4.0
Publication date
2024-10-29
(3) Method
The dataset used for the work discussed in the paper is a sample of collections data from National Museums Scotland (NMS), comprising metadata about 385 navigational instruments of several types, from the 19th and early 20th centuries. These include sextants, quadrants, compasses, and astrolabes, many of which played a crucial role in exploration and survey expeditions, with links to imperial expansion and colonialism. Collections metadata at NMS is managed using the Axiell collections management system (Axiell, 2024); the system is fully compliant with version 4.0 of the Spectrum standard (Collections Trust, 2016) and partially compliant with version 5.1 (Collections Trust, n.d.). While NMS’ approach to collections data management facilitates the representation of much of the fundamental information about these objects as structured data, there are rich details contained in unstructured fields, such as research notes, descriptions, and previous exhibition labels.
(3.1) Data model development
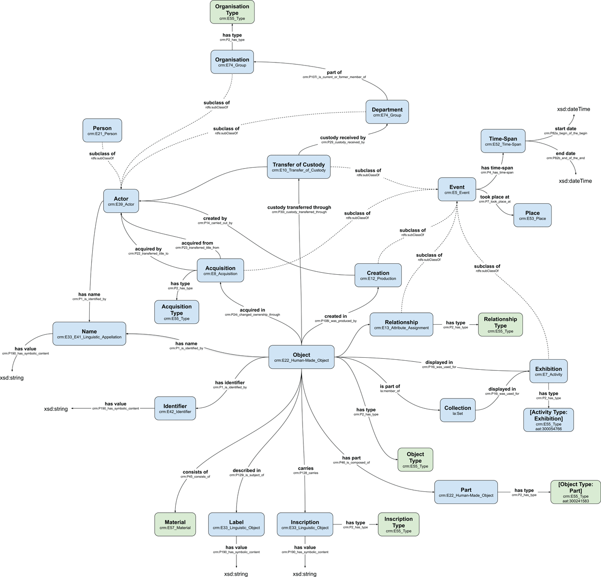
We started work on the data model through analysing the NMS dataset and extracting the entities and relationships mentioned in column headings, to produce a draft sketch of the key elements for expressing object itineraries. This was visualised as a network with the object at the centre, linked both to related entities and events in its itinerary. In doing so, we quickly realised that the type of information included here is largely covered by CIDOC CRM. As the intention was always to produce a lightweight data model, our thoughts turned immediately to using Linked Art (Linked Art Editorial Board, n.d.-a), which was developed as an extensible, usable, lightweight subset of CIDOC CRM, with additional terms as required. Using the documentation of both CIDOC CRM and Linked Art, we mapped the entities and relationships from our diagram to CIDOC CRM and Linked Art classes and properties (the full diagram, including references to equivalent terms in Linked Art/CIDOC CRM is shown in Figure 1). Notably, Linked Art/CIDOC CRM entities are often defined using types (e.g. rather than creating additional subclasses to the Event class, a particular type of Event can be classified using a term from a relevant external vocabulary); the Linked Art documentation advises that types should be provided from the Getty’s Art and Architecture Thesaurus (AAT) (Getty Research Institute, 2023), where available (Linked Art Editorial Board, n.d.-b). For those types not available in AAT, we suggest using terms from Wikidata (Wikimedia, 2023), increasingly used by the cultural heritage sector (Zhao, 2023).

Figure 1
Diagram showing the data model used as the basis for annotation, referencing equivalent CIDOC CRM and Linked Art terms (green coloured nodes signify references to external vocabulary terms).
Using our template diagram (Figure 1), a formal specification for our data model was generated in the OWL 2 Web Ontology Language (W3C OWL Working Group, 2012) using Protégé (Musen, 2015), which also incorporated the Linked Art/CIDOC CRM superclasses and superproperties and the relationships between them. We used this exercise as an opportunity to define the boundaries of our scope. CIDOC CRM allows further modelling of data about people, e.g. birth, death, and occupation, but we decided not to include these aspects to maintain our focus on the objects. This information can also be gleaned through linking person entities to authority file entries, rather than stating it explicitly as part of an object itinerary.
Data model development continued via a process of refinement and extension in parallel with the annotation phase of the project. Annotating the unstructured text revealed additional information, such as entities that require more specific properties than those currently included in Linked Art/CIDOC CRM (usage, expedition and voyage). While the data model that accompanies this article includes these additional classes and properties, we recognise the potential for its further extension, particularly through the annotation of data about multi-cultural/temporal heritage objects created for different purposes. Examples of such extensions might include a more granular definition of historical event types, or human-object interactions that go beyond the museum context (e.g. use or maintenance).
(3.2) Annotation
Our intention from the start was to ensure that we were using annotation as a method where it would provide the greatest benefit (enabling machines to understand and process information in a way that is similar to how humans do). Rather than annotating data in columns that were already well-structured and populated by values from controlled vocabularies, we wanted to surface entities that are currently described in unstructured long text fields, and which cannot easily be converted to structured data by other (readily available) means. Therefore, we selected only fields that are more descriptive in nature for our annotated sample of the NMS data.
We hoped to annotate records that reflected geographically diverse object itineraries, evaluating the Geo-Tagger plugin to its full potential. To facilitate sampling of object records, we uploaded the dataset to the previous version of Recogito and applied the NER functionality. This allowed us to view the places mentioned in these records ‘at a glance’, enabling us to identify a sample of nine objects whose unstructured text fields indicated geographical movement.
Annotating in Recogito Studio requires the user to upload text (TXT) formatted data. Highlighting text in the resulting document prompts the annotation popup to appear (Figure 2), which accepts annotations as a comment, a tag, or (if the Geo-Tagger plugin is enabled) a geo-tag. Comments can include hyperlinks, images, and videos alongside plain text. Tags are user-generated and can either be added during the annotation process or in the configuration settings as a predefined tag set. On input, relevant tags that have either been predefined or already added to annotations on a document are displayed to the user via autocomplete. Finally, the Geo-Tagger plugin uses the highlighted text as a query string to identify the place in the user’s selected gazetteer; the user can then select the correct place or modify the query as needed. All annotations on a document can be viewed in the right-hand pane, which can be filtered and colour coded based on their visibility (public or private), their creator, or their first tag (Figure 3). Geo-tags can additionally be viewed as a simple map visualisation (Figure 4) and exported as GeoJSON data or a PNG image.1

Figure 2
Screenshot showing the annotation popup in Recogito Studio.

Figure 3
Screenshot showing viewing, filtering and colour coding options in Recogito Studio.

Figure 4
Map visualisation of geo-tagged places generated by Recogito Studio.
It became clear that translating the object itineraries data model into a tagging system that could be used consistently by different users (or, indeed, by the same user during different annotation sessions) required a set of guidelines to standardise the process. We developed an ‘annotation protocol’ (deposited alongside the annotation data), stating which combination of tags to use on particular entities. This improved our workflows, and was a useful exercise that highlighted inconsistencies in the annotation, as well as identifying gaps within the data model. Emphasis should be placed on how annotation within Recogito Studio is highly flexible, allowing users to create their own set of tags, and we would not want to inhibit this process by implying that our approach is ‘correct’. However, the annotation protocol and data model might provide a useful starting point for those interested in using Recogito Studio for a similar purpose.
We found that the object records often contained repetition, with the same piece of information about a particular entity included multiple times (e.g. descriptions and label fields can be similar in content). As this information is only useful to capture once for the purpose of producing object itineraries, entities were usually only annotated the first time they appear in an object record, unless augmented information is included alongside later mentions. Entities including object types, materials and techniques, which would benefit from alignment with terms from sources such as AAT and Wikidata, were tagged with a normalised version of the type, which might then be mapped to their equivalent URIs to facilitate their conversion to Linked Data later.
Once we had annotated all the object records in our sample dataset, we exported the annotations as a CSV file, with their geo-tags additionally exported in GeoJSON format.
(3.3) Visualisation
After exporting the geo-tags as GeoJSON, we investigated how this data might be visualised using Peripleo (introduced in section 1). A Peripleo site can be set up in GitHub Pages using its code repository and accompanying tutorial (Gadd et al., 2024), with JSON-LD data that is compliant with the Linked Places format (Grossner et al., 2024). For our exported Geo-Tagger data from Recogito Studio, we found that several transformations needed to be made to the GeoJSON export to ensure compatibility with Peripleo, thereby enabling visualisation of the data:
Replace “"type":"FeatureCollection",” with “"@id":"DATASET URL","type":"FeatureCollection","@context":"https://w3id.org/locolligo/contexts/linkedplaces.jsonld",”
Replace “"id"” with “"@id"” throughout
Save as .json
Whilst the tutorial documentation advises that, for data exported from Recogito, the data file format should be described as “RECOGITO_IMAGE” in the config file, this refers to the previous version of the Recogito platform. Instead, the file format for data exported from Recogito Studio (and transformed using the above process) should be described using the default data file format “LINKED_PLACES”.
While the steps above create an interactive map visualisation in Peripleo, the exported data from Recogito Studio lacks contextual information about the annotations and objects. The visualisation is thus just a collection of points on a map. Since Recogito Studio annotations cannot be identified using URIs, we manually updated the data export to include links to relevant objects in the NMS online catalogue and the context of the geo-tagged text. To emphasise the connection between map locations and museum objects, we added an ‘Object Identifier’ property to the dataset and configured the visualisation to display these identifiers as a facet when the filter icon is clicked (Figure 5).2 Using Recogito Studio for data annotation, despite the extra manual processing, is a crucial first step in preparing data for visualisation in Peripleo without needing substantial technical expertise.

Figure 5
Screenshot showing Peripleo visualisation of enhanced geo-tagged data.
(3.4) User evaluation
Another key component of our study was its evaluation by our target audience of cultural heritage professionals. While our experiences had been largely favourable, we aimed to test how usable and useful the platform would be to those less familiar with its predecessor, and with semantic annotation more generally.
Recogito Studio was assessed using an iterative, mixed-method design with user testing. This approach, based on Nielsen and Landauer’s (1993) methodology, involves multiple small-scale tests with up to five users for high-quality evaluation. Participants were briefed and gave informed consent before the in-person testing on 11 June 2024 at a workshop in Historic England’s head office in London. The usability assessment had two stages: a think-aloud protocol for seven tasks and a brief user experience survey. In the first stage, two facilitators guided five participants (n = 5) through task scenarios that mirrored real-life activities. The participants, who included two female and three male practitioners from universities, museums, and archive centres, had no prior experience with Recogito Studio, though two had used similar tools.
The primary goal was to identify usability challenges by having participants verbalise their thoughts while completing tasks. The 20-minute test included functions like locating and opening documents, annotating words, creating geo-tags, adding comments or tags, accessing the map view, using filters, visualising tagged words, downloading annotations, and assigning documents. Facilitators observed and scored each task on a 3-point scale and noted user feedback for analysis.
In the second stage, a post-test survey was conducted where participants completed the Usability Metric for User Experience (UMUX) (Finstad, 2010) and answered additional questions about their role, likes and dislikes about the platform, and potential use cases for Recogito Studio. The UMUX, designed to measure perceived usability with four items, was slightly adapted for Recogito Studio’s specific functions. Participants rated each statement on a seven-point scale, and scores were adjusted to generate an overall usability score from 0 (poor) to 100 (excellent).
(4) Results and discussion
(4.1) User evaluation findings
During the above evaluation, most users found the task of Finding and Opening the Map View intuitive. Four out of five users easily located the map, though one participant initially clicked through other screen options before identifying the correct icon. While most users found the map without issue, some commented that the icon could be clearer, as they were unsure whether it represented a map or a language change option.
Adding Comments or Tags to Annotations was straightforward for all users. However, one participant accidentally closed the window without saving their tag. They realised this mistake and reopened the window to complete the task. Similarly, Locating and Opening Files was generally easy for users, though one person initially searched for a non-existent search function, leading them to manually check folder labels to find the document.
Some tasks presented more challenges. For example, Finding the Filtering Button was difficult for two out of five users, as they expected filters to be located on the right side of the screen rather than the left. These users eventually found the button but suggested that the icon could be more intuitive. Similarly, Creating Geo-tags proved tricky, with two users failing to notice the geo-tagging option after annotating words. Another participant mistakenly left the default U.S. location for London without realising the error.
Assigning Documents also posed difficulties. Three out of five users struggled to locate the assignment option, often searching through menus on the document page. Two users had trouble finding the ‘new assignment’ button because it was hidden off-screen. One participant noted that the ‘next’ button used to complete the form fields was also not visible without scrolling. Lastly, none of the participants could use the Download Annotations CSV without help. Most users initially searched through the document menus, but only three out of five eventually located the download option after being guided to the correct menu.
The usability metric for user experience (UMUX) revealed mixed results. While most participants rated Recogito Studio positively, with scores ranging from 5 to 7 (out of 7) for meeting their needs, two users gave notably lower scores (2–3) for overall usability. One participant, in particular, found the process of editing annotations to be time-consuming and frustrating. Overall, Recogito Studio received a UMUX score of 73.33%, which suggests a generally positive user experience but highlights room for improvement, particularly regarding ease of use.
Participants praised Recogito Studio’s automatic location identification via gazetteers and Wikidata, finding it helpful for enriching information. They also appreciated the flexibility to annotate text with comments and geo-tags, the visual map displaying all locations, and the ability to share and assign documents for collaboration. Several improvements were suggested: more consistent placement of control buttons to avoid unnecessary scrolling, a search function to locate files more efficiently, automatic object tagging, enhanced visibility of the geo-tagging feature, and adjustments to the map display to prevent it from obscuring chosen locations. Participants also recommended a more intuitive way to download annotations and clearer visual cues for document assignment.
(4.2) Our ‘super user’ experiences
We have evaluated Recogito Studio as ‘super users’ and reflected on its use for annotating cultural heritage data. While we concur with user evaluations regarding usability and potential improvements, we would like to emphasise additional points.
To address participant concerns about the Geo-Tagger plugin, we propose extending its functionality to geolocate places to polygons and enabling simultaneous queries from multiple gazetteers, similar to the previous Recogito version.
Recogito Studio’s previous iteration included Named Entity Recognition (NER) for people, events, and places, with the latter linked to gazetteer URIs. While not originally scoped for Recogito Studio, NER would significantly enhance data generation efficiency, especially for resource-constrained researchers and professionals. Expanding this functionality to link other entity types (e.g., people to VIAF, objects to Getty AAT) would further enrich cultural heritage data annotation, enabling more effective representation of object itineraries. We might also consider adopting an approach similar to that developed by Luthra et al. (2023) for automated entity recognition in Dutch East India Company probate records. Here, the authors used a bespoke taxonomy to annotate information about people who were not mentioned by name, thereby surfacing a greater depth of narratives involving interactions with indigenous and enslaved people.
Of particular interest to our study is the conversion of annotation data to RDF, a feature available in the previous Recogito platform, to increase its discoverability and interoperability. There exist various online tools for converting CSV to RDF, as well as frameworks such as Candela’s (2023) for converting more structured metadata. However, Recogito Studio complicates this process due to the inability to annotate relations between entities. We partially mitigated this by annotating entities with their properties, but additional processing of the CSV export is still required to ensure accurate RDF representation.
Although Recogito Studio generates a unique identifier for each annotation, these identifiers do not act as resolvable URIs. Therefore, even if a user were to convert their annotations to RDF, it is not currently possible for them to link back to them, thereby pointing to the source(s) used for their work. For example, it was initially anticipated that the locations pinpointed on the Peripleo visualisation might link to the annotations in which they were identified; however, as this was not possible, they currently only include links to the online catalogue records for the relevant objects. Again, this would be another useful feature to include as part of any future development of Recogito Studio.
Although the GeoJSON export from Recogito Studio provided a good starting point for visualisation using Peripleo, further processing is required before the resulting file is compatible with Peripleo, and with the Linked Places format more generally. Additionally, our particular visualisation incorporates data enhancements, to increase its usefulness within the context of representing object itineraries for a small sample of museum objects. However, it would be difficult to reproduce a similar result on a larger scale as these enhancements necessitated manual editing, rather than being produced automatically as part of the Recogito Studio export. The result is therefore likely to conceal, rather than highlight, information about the object’s itinerary, historical context, and (in many cases) its colonial past. As this is a limitation of the Recogito Studio software, rather than the data structure, this process might be improved by developing an automated, customisable workflow to allow the conversion of a Recogito Studio CSV export (which contains more information than the GeoJSON export) into a Linked Places-compliant JSON-LD file with the relevant details to enhance and contextualise the visualisation. An interim step towards this might be to fully document the pipeline between these two tools, i.e. how the Recogito Studio output might be enhanced to optimise the input into Peripleo.
An issue common to all tools and resources that rely on external services for part of their functionality is the extent to which those services are available. Our initial intention was to use the Geo-Tagger to link to place URIs from the World-Historical Gazetteer (WHG), to provide a greater level of historical accuracy than linking to their modern-day equivalents. However, following several extended periods of WHG server downtime that prevented geo-tagging from taking place, it was decided to instead use Wikidata URIs (prioritising server availability over temporal nuance), as Recogito Studio does not currently allow the same piece of text to be geo-tagged with multiple gazetteer references, and time was limited. This experience highlights a potential barrier to using external services for entity definition and classification, particularly when they are not supported by major, well-resourced infrastructures. Such an issue is by no means unique to Recogito Studio and the data sources connected to its Geo-Tagger plugin; however, it is likely to be compounded with the introduction of further plugins that rely on external services, such as those recommended above. While we would still argue that such future developments would bring highly desirable functionality, we must also be pragmatic in acknowledging their potential shortcomings.
Where there are concerns surrounding potential user dissatisfaction, or (as in our case) where work must be completed within a short timeframe, a logical solution is to opt for reliability by linking to major, generic data sources like Wikidata, even if this entails compromising on historical accuracy. However, if time and resources allow, an additional measure could be to add the relevant historical places to Wikidata, as demonstrated by Zhu et al. (2023). In the specific case of Recogito Studio’s Geo-Tagger plugin, there is an added complication that the system queries all entity types in Wikidata rather than focusing on places. As a result, accidental errors could creep in, where place names are incorrectly linked to people or objects with similar names, for example, particularly if the user uncritically accepts the first match presented by the system.
Our findings have also prompted some reflections on the suitability of applying these methods to museum collections data more generally. Some of these relate closely to the growing Collections as Data movement (Padilla et al., 2023a; 2019) to promote responsible reuse of data produced by cultural heritage institutions. The NMS dataset was well-suited to annotation in that it includes multiple fields containing unstructured text, alongside its more structured fields containing (for example) standardised names, places, dates and terms from controlled vocabularies. Annotation in this case has provided added value, by superimposing an additional semantic layer that enhances the existing information without altering the underlying data structure. However, this is largely a result of the institution’s procedures for managing information: text from research notes and exhibition labels is included as part of an object’s record in the collection management system, which might not be the case in other institutions. It should also be noted that this type of unstructured data can sometimes hold sensitive information that museums do not wish to make public; therefore, some fields are likely to be redacted to avoid the risk of making such information more discoverable.
Another factor affecting the potential for enhancing museum data through semantic annotation is that of institutional policy and procedure for cataloguing objects. While some catalogue records, particularly for those objects that have formed part of major exhibitions or are on permanent display, contain rich historical information, others are described solely in relation to their physical appearance and functionality. The inclusion of information about how a collections dataset has been structured (with the aim of optimising interoperability), accompanied by transparency about any omissions or biases, are key components of the Vancouver Statement (Padilla et al., 2023b), which outlines principles for cultural heritage institutions to follow when publishing their collections as openly available data.
The suitability of a collections dataset for annotation is usually therefore dependent on the purpose of that annotation: detailed physical descriptions provide an excellent basis for representing aspects of an object through modelling part-whole relationships, material composition, or construction techniques, for example. However, this type of information is less compatible with the aim of representing object itineraries across time and space. To achieve the aim of representing object itineraries for a collection at scale, further research on the objects and/or enhancement of the catalogue records themselves might therefore be required, which is often not possible within the scope of day-to-day museum processes and would necessitate specific project funding.
(5) Implications/Applications
Our study, which incorporated the production of the dataset that accompanies this paper, has demonstrated Recogito Studio’s usefulness and usability for annotating cultural heritage data. In particular, we have shown how the platform might be used by cultural heritage professionals to annotate data about object itineraries, and how the resulting data might be processed further to facilitate spatial visualisation. Increasing the machine-readability of this text will facilitate its use in data storytelling, potentially capturing the imagination of new audiences and expanding the scope for collections research. However, we have also identified key areas for further development, which would enable this approach to be applied to a broader range of cultural heritage data, in a more scalable way, and by a wider user community.
The first of the above aims points towards the extension of the object itineraries data model, which is currently based solely on a sample of objects that belong to a single category (navigational instruments) and that are held by a single institution. Applying this approach to collections data that describes other types of objects and from other institutions will reveal additional entities and relationships that form part of their itineraries. As noted above, it might be similarly beneficial to annotate related data that exists separately from the institution’s catalogue, such as previous exhibition texts. In doing so, the data model will gradually become more broadly applicable to different types of cultural heritage data and for representing a wider range of object itineraries involving different cultures, geographies and temporalities.
To increase scalability, we could automate entity recognition using NER technologies, combined with aligning entities to established vocabularies. Such an approach could additionally be beneficial for working with more ‘messy’ catalogue data, where fields have been used inconsistently or contain extraneous information. An advantage of a combined annotation/NER approach is that it does not require the data to already be ‘cleaned’/‘normalised’ before its application. While implementing this extension to Recogito Studio would be significant, a scoping study could investigate potential solutions and their integration into the platform’s user interface. This would ensure usability for non-technical users.
Alternatively, Recogito Studio has the potential to be used on a larger scale as a citizen science platform, which could facilitate the manual annotation of cultural heritage data on a larger scale. Such initiatives do, however, require careful management and moderation. The implementation of Recogito Studio in this way would also require the usability improvements recommended in section 4 to ensure the platform’s accessibility to non-specialists. Additionally, the task of processing and analysing the resulting data would still fall to the cultural heritage professionals themselves, potentially necessitating further technological interventions.
To enhance scalability and interoperability, we could facilitate the production of Linked Open Data. Linked Open Data would allow our annotations to be more easily integrated with other datasets and tools, enabling new insights and applications. While integrating this functionality into Recogito Studio for accurate object itinerary representation is complex, an intermediary step would be developing workflows using existing software to convert annotation export CSVs to RDF. This process, particularly for annotations using our data model and protocol, would involve deciphering layered annotations based on their text positions. This could be a challenging task, ideally hidden from the end user.
Having discussed the potential for future scalability, it might also be worth noting here that in many cases, such scalability might not be required. After all, the approach described in this paper might instead be better suited to the representation of smaller object assemblages whose data can be enhanced manually through further research, rather than attempting to apply it to the visualisation and connection of entire collections.
Finally, regarding our third aim of expansion of the user community, we need to evaluate and develop Recogito Studio without compromising usability, and provide an opportunity to extend its capabilities. Our recommended developments, as outlined above, will require one or more larger-scale projects. Following Tasovac et al.’s (2020) call for cultural heritage professionals to be “recognised as essential partners in research”, we acknowledge that if we are to successfully optimise this platform for effective application to cultural heritage data, then we should engage more directly with the sector by including one or more cultural heritage professionals on any future project teams.
Notes
[1] A demonstration of Recogito Studio can be viewed at https://www.youtube.com/watch?v=LQnPs1Lhc1Q.
[2] The resulting GitHub Pages site can be found at https://sarahmiddle.github.io/Peripleo_PelagiosOSC.
Acknowledgements
The authors would like to thank Rainer Simon and Jamie Folsom for their development work on Recogito Studio and the technical support they provided throughout this study, as well as Gethin Rees for his advice on transforming our geo-tag data to a Peripleo-compatible format. Special thanks are also owed to the five participants who took part in our user evaluation and to National Museums Scotland for providing the data that formed the foundation for our annotation work.
Funding Information
This study was funded through the Open University’s Open Societal Challenges Programme.
Competing Interests
The authors have no competing interests to declare.
Author Contributions
Sarah Middle – Conceptualization, Data curation, Funding acquisition, Investigation, Methodology, Visualization, Writing – original draft, Writing – review & editing.
Maria Aristeidou – Conceptualization, Formal analysis, Funding acquisition, Investigation, Methodology, Project administration, Supervision, Writing – original draft.
Elton Barker – Conceptualization, Funding acquisition, Methodology, Project administration, Supervision, Writing – review & editing.
Daniel Pett – Conceptualization, Funding acquisition, Project administration, Writing – review & editing.
Sarah Alcock – Formal analysis, Investigation.
