
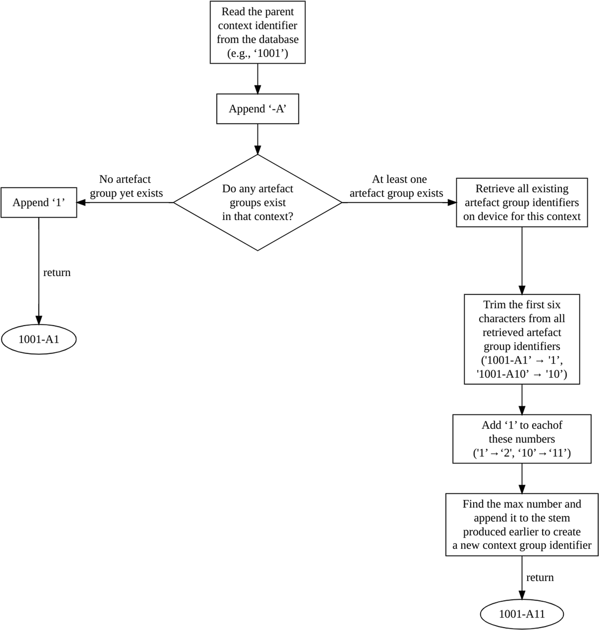
Figure 1
The process of generating human-readable identifiers for artefact groups from excavation contexts. Brian Ballsun-Stanton, CC-BY.

Figure 2
Project- and dataset-level metadata captured in the ‘Module Settings’ page.

Figure 3
Picture gallery controlled vocabulary in the Proyecto Arqueológico Zaña Colonial Excavation module (Van Valkenburgh et al. 2015). Photo Credit: Petra Hermankova, CC-BY.

Figure 4
Level 2 of a hierarchical vocabulary in the Perachora Peninsula Archaeological Project Legacy Data Verification module (Sobotkova, Hermankova, and Nassif-Haynes 2020b). Photo Credit: Brian Ballsun-Stanton, CC-BY.

Figure 5
Code defining a hierarchical relationship between ‘Survey Unit’ and ‘Walker Cell’ for surface survey as part of the Perachora Peninsula Archaeological Project Gridded Pedestrian Survey module (Sobotkova, Hermankova, and Nassif-Haynes 2020a).
