
Figure 1
A snapshot of a mock carelink+ roster.
Note: Funding body has been removed to maintain individual service centre anonymity. Client and employee names were fictional in the carelink+ staff training environment.

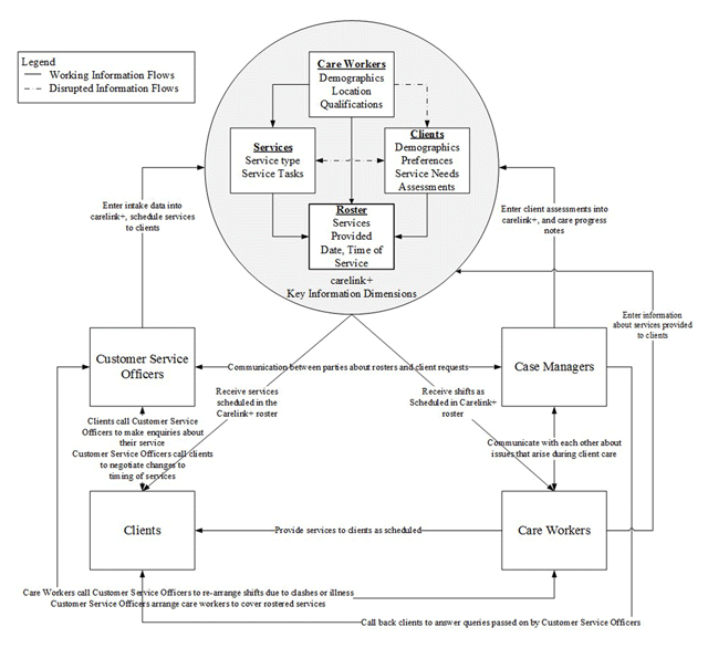
Figure 2
A model of the information exchange process through the key information dimensions of carelink+, frontline staff (Customer Service Officers, Case Managers, and Care Workers), and their relationships.
Table 1
Key Lessons for Information and Communication Technology-Enabled Integration of Care.
| 1. | As information and communication technology is embedded in business as usual operations, transforming implicit experience gained by frontline users into explicit knowledge will have a significant impact on the efficiency with which new users are trained to use the resource. Explicitly modelling the information exchange processes occurring between frontline staff following the introduction of such technology is particularly important to determine barriers to efficiency. |
| 2. | The introduction of information and communication technology to support service delivery can have unexpected effects that continue beyond the implementation phase. Constant evaluation of information and communication technology as it is integrated into normal business operations is important to identify these effects. |
| 3. | The benefits of information and communication technology will take time and multiple rounds of evaluation to emerge. Aged care organisations who continually evaluate the information and communication technology, and respond to the lessons learned, can achieve more efficient information exchange. This should lead to more effective integrated care for aged care clients. |
