| CSV | Comma-separated values |
| DBMS | Database Management System |
| IDE | Integrated Development Environment |
| JSON | JavaScript Object Notation |
| Neo4j | Network Exploration and Optimization “for” Java |
| NOSQL | Not Only Structure Query Language |
| RDBMS | Relational Database Management System |
| SQL | Structured Query Language |

Figure 1
Model Transformation from Relational to NoSQL Graph Database.

Figure 2
Migration of Database from Relational Database MySQL Server to NoSQL Graph Database Neo4j.

Figure 3
Relational Metamodel.

Figure 4
Neo4j Metamodel.
Table 1
Differences between Meta Analyzer Tools.
| Criteria | SchemaCrawler | DbSchema | SchemaSpy |
|---|---|---|---|
| Type | Free | Commercial | Free |
| Export type | CSV, HTML, JSON, Plain text | HTML, MS Excel, PDF | HTML |
| Runs on | Linux, Mac OS, Windows | Windows | Linux, Mac OS, Windows |
Table 2
Enhancing an Algorithm Proposed by Shabana et al.
| ALGORITHM PROPOSED BY SHABANA RAMZAN ET AL. TO MIGRATE DATA FROM MS SQL SERVER TO ORACLE NOSQL | ALGORITHM AFTER MODIFICATION TO MIGRATE DATA FROM MYSQL SERVER TO NEO4J GRAPH DATABASE |
|---|---|
|
|
Table 3
Data Source.
| SN | DATA SET | SOURCE | FORMAT | SIZE |
|---|---|---|---|---|
| 1 | Classicmodels | https://www.mysqltutorial.org/mysql-sample-database.aspx | .sql | 205 KB |
| 2 | Sampledb | https://sample-videos.com/download-sample-sql.php | .sql | 4,340 KB |
| 3 | Northwind | https://en.wikiversity.org/wiki/Database_Examples/Northwind/ | .sql | 64 KB |
| 4 | Hrdb | https://www.sqltutorial.org/sql-sample-database/ | .sql | 23 KB |
| 5 | chinook | https://github.com/lerocha/chinook-database/releases?fbclid=IwAR34vMltOsbXO_bBu2Rkmw3dvYvWTqdaP1BlF1c9JPrWSjCQ2ENyyBYvT_8 | .sql | 1,827 KB |

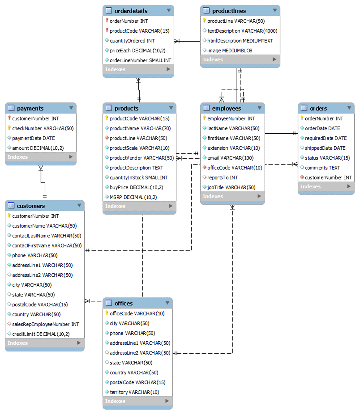
Figure 5
Retailer of Scale Models of Classic Cars Database.
Table 4
Schematic View of sampledb Database.
| FIELD | TYPE | NULL | KEY | DEFAULT | EXTRA |
|---|---|---|---|---|---|
| user_id | int | NO | PRI | NULL | auto_increment |
| Username | varchar(255) | YES | NULL | ||
| first_name | varchar(50) | YES | NULL | ||
| last_name | varchar(50) | YES | NULL | ||
| Gender | varchar(10) | YES | NULL | ||
| Password | varchar(50) | YES | NULL | ||
| Status | tinyint | YES | NULL |

Figure 6
Entity Relationship Diagram for northwind Database.

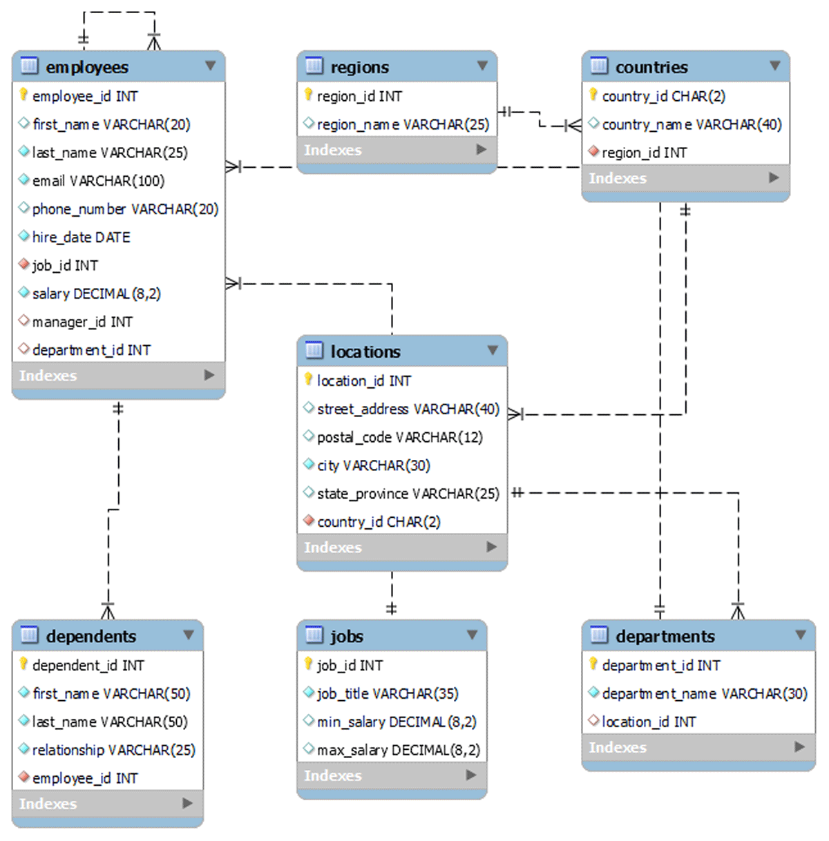
Figure 7
Entity Relationship Diagram for hrdb Database.

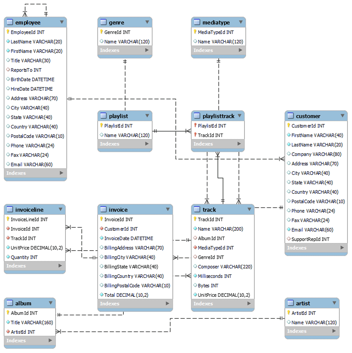
Figure 8
Entity Relationship Diagram for chinook Database.

Figure 9
The Process of Schema Mapping for Data Transformation (Legler & Naumann 2007).

Figure 10
Query Execution Time for classicmodels Database.

Figure 11
Query Execution Time for sampledb Database.

Figure 12
Query Execution Time for northwind Database.

Figure 13
Query Execution Time for hrdb Database.

Figure 14
Query Execution Time for chinook Database.
Table 5
Data Conversion and Migration.
| DATABASE | NUMBER OF RECORDS | TRANSFORMATION TIME (IN SECONDS) | RELATION (YES/NO) |
|---|---|---|---|
| Classicmodels | 3,864 | 11 sec. | Yes |
| Sampled | 50,000 | 12 sec. | No |
| Northwind | 932 | 10 sec. | Yes |
| Hrdb | 136 | 8 sec. | Yes |
| chinook | 15,587 | 8 sec. | Yes |
Table 6
Query Elapsed Time in Milliseconds for Database classicmodels.
| NO. | QUERY | ELAPSED TIME MYSQL | ELAPSED TIME NEO4J |
|---|---|---|---|
| 1. | Insert | 32 ms | 4.33 ms |
| 2. | Delete | 703 ms | 74 ms |
| 3. | Retrieve | 20 ms | 46.67 ms |
| 4. | Multiple retrieve | 3 ms | 18.33 ms |
| 5. | Retrieval with single join | 47 ms | 11.33 ms |
| 6. | Retrieval with multiple join | 15 ms | 1360 ms |
| 7. | Update | 47 ms | 51.33 ms |
Table 7
Query Elapsed Time in Milliseconds for Database Sampled.
| NO. | QUERY | ELAPSED TIME MYSQL | ELAPSED TIME NEO4J |
|---|---|---|---|
| 1. | Insert | 0.0 ms | 52 ms |
| 2. | Delete | 16 ms | 6 ms |
| 3. | Retrieve | 16 ms | 1209 ms |
| 4. | Multiple retrieve | 47 ms | 1900 ms |
| 5. | Retrieval with single join | No join | No join |
| 6. | Retrieval with multiple join | No join | No join |
| 7. | Update | 0.0 ms | 287 ms |
Table 8
Query Elapsed Time in Milliseconds for Database northwind.
| NO. | QUERY | ELAPSED TIME MYSQL | ELAPSED TIME NEO4J |
|---|---|---|---|
| 1. | Insert | 46 ms | 216 ms |
| 2. | Delete | 31 ms | 28 ms |
| 3. | Retrieve | 0.0 ms | 215 ms |
| 4. | Multiple retrieve | 31 ms | 156 ms |
| 5. | Retrieval with single join | 47 ms | 199 ms |
| 6. | Retrieval with multiple join | 130 ms | 212 ms |
| 7. | Update | 63 ms | 330 ms |
