Table 1
The summary of OD semantic use and publication needs.
| SEMANTIC VALUE CREATION NEEDS | ODSE FRAMEWORKMODELLING NEEDS | ODSE FRAMEWORKMODELLING MEASURES | ODSE FRAMEWORKFUNCTIONALITY DESIGN |
|---|---|---|---|
| Use Need | |||
| OD support need for the Botswana Vision Agenda | The modelling need to support the generation of knowledge resources for the implementation of the Vision Agenda aspirations (knowledge-driven economy and knowledge-based society) | Modelling measures to leverage OD for the generation of knowledge resources for the implementation of the Vision agenda aspirations | Functionality design incorporating semantic enrichment, pre-processing, processing, and post-processing for the creation, structuring, and sharing of knowledge resources |
| Publication Needs | |||
| OD program need | The modelling need to support the generation of rich semantic formats for reusability of the current OD publications | Modelling measures to enhance semantic capabilities of flat-text resources | Functionality design incorporating ontology-driven semantic enrichment processing |
| OD presentation need | The modelling need to support the implementation of standardised and unified publication structure and format | Modelling measures to create standard and unified structure and format | Functionality design incorporating a combination of resource reconciliation and RDFisation for semantic enrichment processing |
| OD representation (ontology) need | The modelling need to support the implementation of the consolidated indicator framework for the four development agendas | Modelling measures to address the semantic representation and integration need for the four development agendas | Functional design based on custom domain knowledge representation model (ontology) for the semantic integration of the Botswana integrated indicator framework |

Figure 1
The ontology-driven semantic enrichment (ODSE) framework.

Figure 2
A sample open data access dashboard view (an extract from SDGI 16.9.1) (Statistics Botswana, 2021).

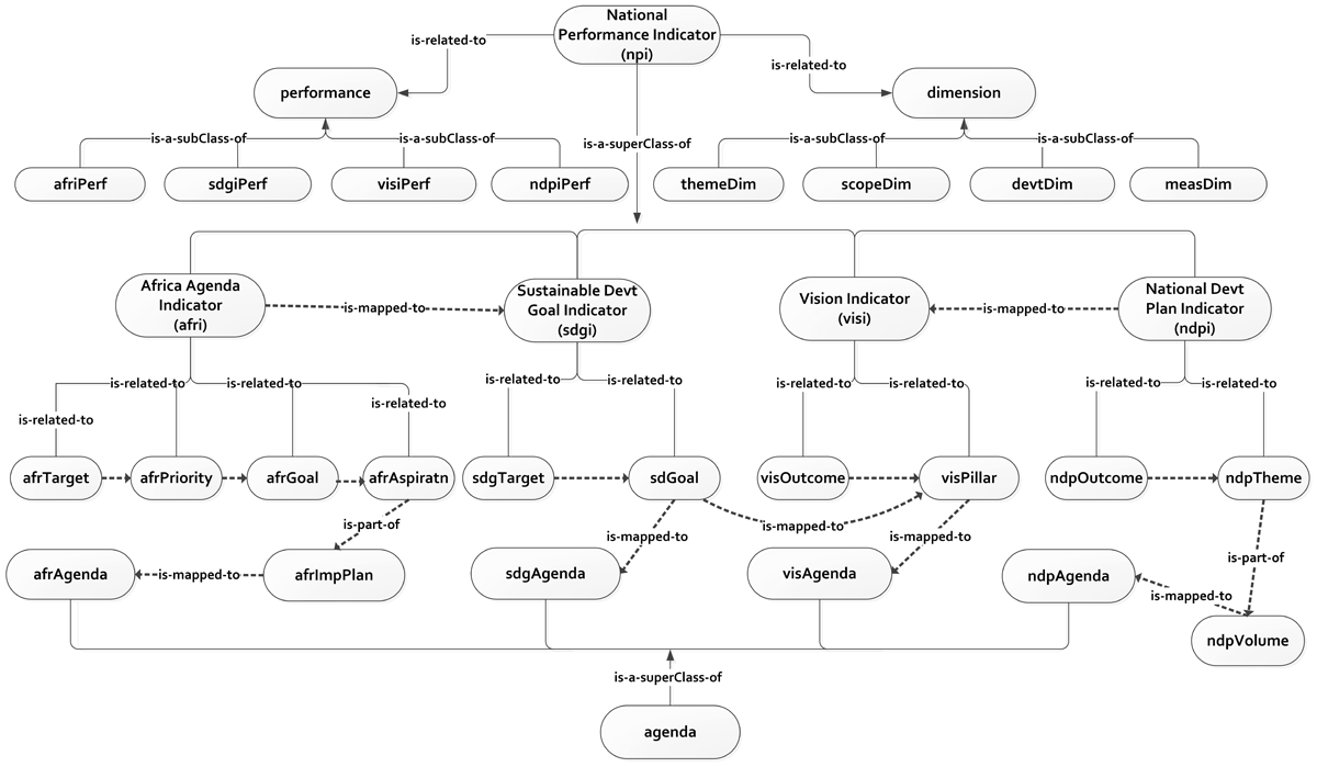
Figure 3
The conceptual NPIOnto model.

Figure 4
A sample of the generic knowledge resource (derived from the SDGI 16.9.1 OD extract).

Figure 5
A sample of the domain knowledge resource (derived from the SDGI 16.9.1 OD extract).

Figure 6
The semantic usability assessment model based on the Berners-Lee’s five-star deployment scheme for linked data (2010) and modified by adding semantic enrichment effectiveness.
