
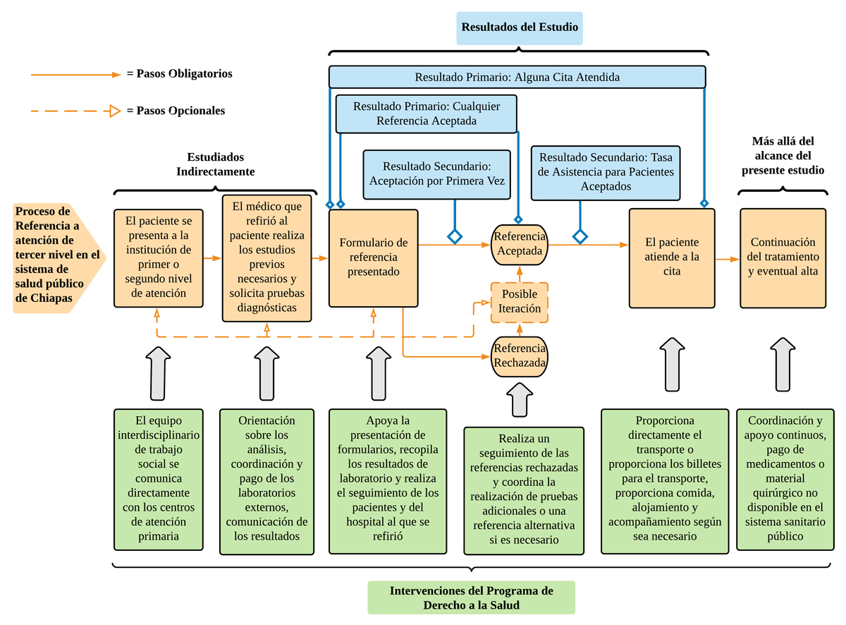
Figura 1
Resumen de las relaciones entre el proceso de referencia, las intervenciones del programa DS y los resultados del estudio.

Figura 2
Criterios de inclusión y recuentos de pacientes. HRAECS = Hospital Regional de la Alta Especialidad Ciudad Salud.
Tabla 1
Resumen de los resultados de emparejamiento.
| EMPAREJADOS | |||
|---|---|---|---|
| COVARIABLES | TODOS LOS CONTROLES APTOS (N = 4470) | CONTROL (N = 182) | TRATAMIENTO (N = 91) |
| Especialidad a la que se derivó | |||
| Oncología | 16,2 % | 33,5 % | 39,6 % |
| Medicina interna | 29,2 % | 21,4 % | 20,9 % |
| Otras subespecialidades quirúrgicas | 11,8 % | 17,0 % | 16,5 % |
| Cirugía general | 8,9 % | 7,7 % | 7,7 % |
| Neurocirugía | 6,0 % | 10,4 % | 4,4 % |
| Urología | 10.1 % | 3,3 % | 4,4 % |
| Ginecología | 4,7 % | 1,7 % | 2,2 % |
| Neurología | 4,6 % | 2,8 % | 2,2 % |
| Hematología | 0,0 % | 0,0 % | 1,1 % |
| Traumatología | 6,7 % | 2,2 % | 1,1 % |
| Sexo | |||
| Mujer | 58,7 % | 47,8 % | 51,7 % |
| Hombre | 41,3 % | 52,2 % | 48,4 % |
| Edad | |||
| Promedio de edad en años (Rango) | 49,9 % | 51,9 % (16 – 89) | 51,4 % (20 – 86) |
| Nivel del hospital de derivación | |||
| Primario | 36,1 % | 41,2 % | 47,3 % |
| Secundario | 49,7 % | 24,2 % | 13,2 % |
| Terciario | 1,4 % | 1,1 % | 1,1 % |
| Desconocido | 12,8 % | 33,5 % | 38,5 % |
| Municipio | |||
| Ángel Albino Corzo | 1,2 % | 24,7 % | 35,2 % |
| Siltepec | 7,8 % | 41,8 % | 26,4 % |
| La Concordia | 1,3 % | 18,1 % | 17,6 % |
| Montecristo de Guerrero | 0,4 % | 8,8 % | 12,1 % |
| Capitán Luis Ángel Vidal | 0,0 % | 0,6 % | 1,1 % |
| Chiapa de Corzo | 1,6 % | 1,1 % | 1,1 % |
| Chicomuselo | 2,8 % | 0,0 % | 1,1 % |
| Escuintla | 9,1 % | 0,6 % | 1,1 % |
| Motozintla | 24,9 % | 1,7 % | 1,1 % |
| Pijijiapan | 33,0 % | 2,8 % | 1,1 % |
| Tuxtla Gutiérrez | 16,3 % | 0,0 % | 1,1 % |
| Villa Corzo | 1,5 % | 0,0 % | 1,1 % |
Tabla 2
Resumen del estudio de los resultados.
| RESULTADO | GRUPO DS (TRATAMIENTO) | GRUPO EMPAREJADO (CONTROL) | RAZÓN DE MOMIOS | CI DEL 95 % |
|---|---|---|---|---|
| 1.1 : Cualquier derivación aceptada | 99 % (90/91) | 82 % (149/182) | 17,42 | 3,68 – 414,16 |
| 1.2 : Cualquier cita atendida | 88 % (80/91) | 57 % (103/182) | 5,49 | 2,93 – 11,60 |
| 2.1 : Derivación aceptada por primera vez | 91 % (83/91) | 79 % (143/182) | 2,78 | 1,29 – 6,73 |
| 2.2 : Índice de asistencia para pacientes aceptados | 89 % (80/90) | 67 % (100/149) | 3,86 | 1,90 – 8,57 |
