
Figure 1
AfriWon Research Collaborative Pilot Program Curriculum and Timeline.

Figure 2
AfriWon Research Collaborative Mentorship Structure, Communication Guidelines, and Certificate Requirements.
Abbreviations: PP, Pilot Participant; PRM, Peer Research Mentor; FRM, Faculty Research Mentor.
* Mentorship outreach by mentor or mentee that takes place via email, text message, voice or video call is considered a check-in.
| Domain | Adapted definition and indicators for ARC pilot |
|---|---|
| Reach | The number, demographic characteristics, and geographic spread of the PPs within AfriWon Renaissance; reasons for participating; linked to target logic model construct “Working group recruits PPs.” |
| Adoption | The number, demographic characteristics, and geographic spread of mentors within regions of WONCA; reasons for adoption; linked to the non-target logic model construct, “Working group recruits FRMs and PRMs” |
| Implementation | Includes: 1. Individual level implementation (measured by PP deliverable completion), 2. Team level implementation (measured by team communication frequency and mentorship structure), and 3. Program level implementation (measured by a series of indicators capturing adaptations made and resources needed, including time, money and skills); linked to nearly all inputs, activities, outputs, and short-term outcomes in the target logic model |
[i] Abbreviations: PP, Pilot Participant; WONCA, World Organization of Family Doctors; FRM, Faculty Research Mentor; PRM, Peer Research Mentor.
Table 1
Demographic and Professional Characteristics of ARC Pilot Participants, Peer Mentors, and Faculty Mentors.
| PARTICIPANTS (n = 10a) | PEER MENTORS (n = 5) | FACULTY MENTORS (n = 10) | |
|---|---|---|---|
| Age, median years (range) | 37 (31–54) | 39 (29–47) | 50.5 (44–69) |
| Gender, n Female Male | 5 5 | 2 3 | — 10 |
| Country practicing in, n Botswana Croatia Democratic Republic of Congo Denmark Ghana Liberia Netherlands Nigeria Sierra Leone South Africa Turkey Ukraine United States of America | 3 — 2 — 3 — — 1 1 — — — — | — 1 — — — — — 1 — — 1 1 1 | 1 — 1 1 — 1 1 2 — 2 — — 1 |
| First-author publications, n 0 1–5 6–10 ----------------- 11–30 31–50 >51 | 10 — — ———————— — — — | — 4 — ———————— — 1 — | — 2 4 ———————— 2 1 1 |
| Years since finished training, n 0 1–5 6–10 11–15 16–20 21–25 >26 | 9 1 — — — — — | — 4 1 — — — — | — — 2 4 1 2 2 |
[i] Abbreviations: ARC, AfriWon Research Collaborative; n, number.
a Participants n = 10, except missing data as follows: Age n = 1.

Figure 3
ARC Mentorship Team Qualitative Findings and Reported Mentorship Check-ins.
Abbreviations: ARC, AfriWon Research Collaborative; FRM, Faculty Research Mentor; PP, Pilot Participant; PRM, Peer Research Mentor; Note: Quotations marks are indication of direct quote from participant or mentor.

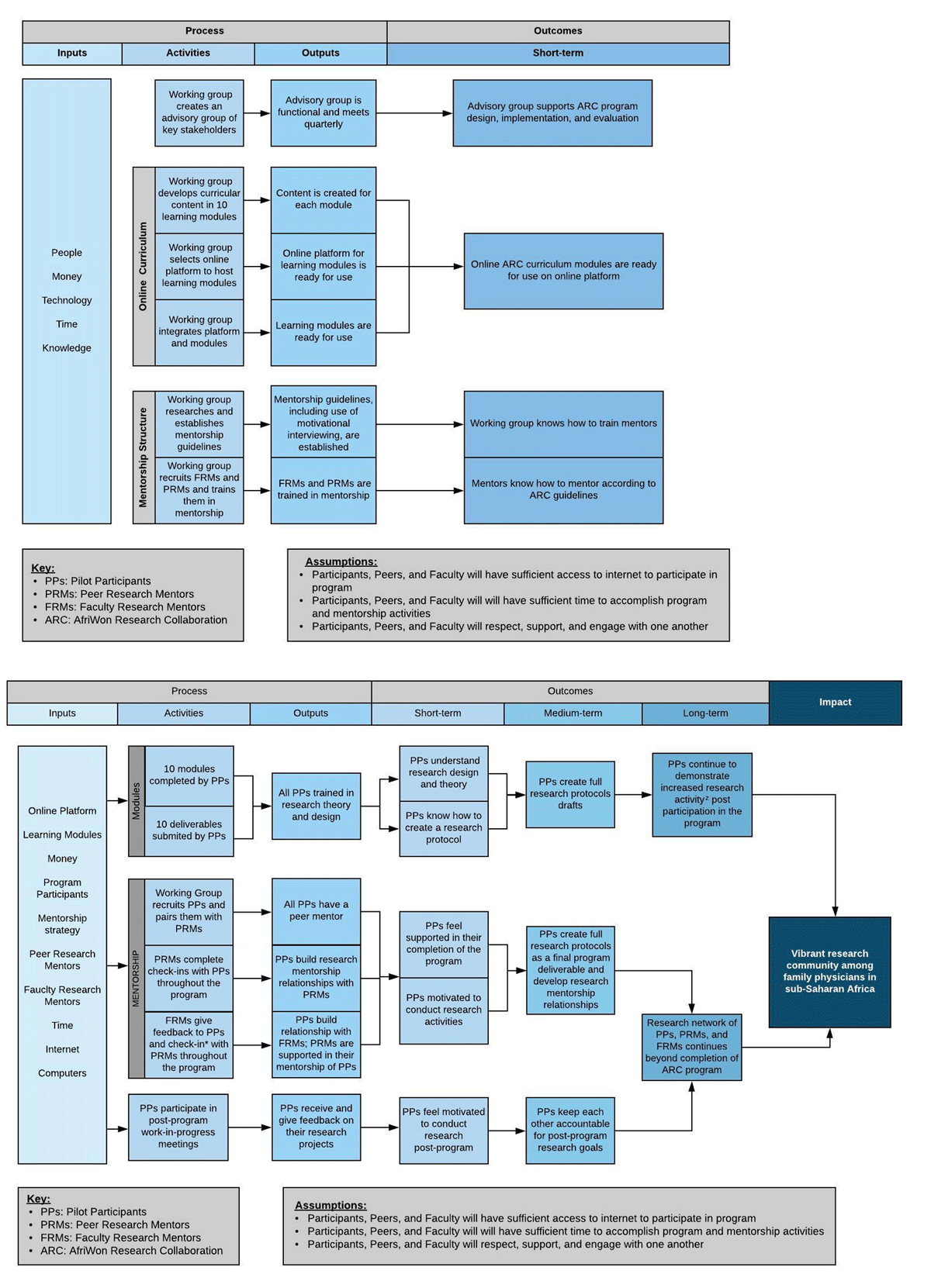
Supporting Figure S1
ARC Pilot Target and non-Target Logic Models used to Design Program and Evaluation.
Abbreviations: See Figure Keys.
x Non-target refers to programmatic inputs, including ARC mentors.
y Target refers to ARC pilot participants.
z Research activities include engaging in research projects, participating in research discussions with colleagues, providing or receiving research mentorship; presenting and disseminating research outputs.
Supporting Table S2
ARC Pilot Program Process Evaluation Data Collection and Management.
| DATA TYPE | VARIABLES COLLECTED/TIMING | SOURCE/SAMPLING | MONITORING AND EVALUATION MANAGEMENT AND UTILIZATION |
|---|---|---|---|
| Recruitment Applications and Log, Baseline PP Data | Variables: Demographic and research activity data; PP self-perceived level of burnout (using a single-item validated burnout measure) [39]; recruitment numbers Timing: Once at beginning of program, apart from PRM CVs collected at program end | Sources: Electronic applications, PRM and FRM CVs, Baseline PP Survey Sampling: All PPs, PRMs, and FRMs | Recruitment data reviewed at each Working Group meeting throughout ARC recruitment and onboarding period; Demographic characteristics of PPs aggregated and presented at Advisory Group quarterly meeting (after module 3) |
| Deliverable Log | Variables: Deliverable completion status by pilot participant (PP); timeliness of submission Timing: Each module end | Source: Google Classroom/ARC Email account Sampling: All PPs | Email regarding deliverable sent to PP and all mentors at each module end; Aggregate data presented to working group after modules 3, 6, and 10 |
| Mentorship Log | Variables: (1) number of “check-ins” between each team member, (2) platform used for communication, (3) duration, (4) content covered, (5) any challenges expressed by the PP, and (6) other mentorship observations Timing: Each module end | Source: Working Group liaison WhatsApp discussion with peer research mentor Sampling: All PRMs (who reported on all members of team) | Informal presentation by Working Group liaison every two weeks at working group meeting; Aggregate data reviewed after modules 3 and 10; Aggregate review conducted by a second working group member and overall findings written as two (early, #1, and late, #2) ARC mentorship summary documents |
| Midway and Final Program Evaluations | Variables: Perception of 1) curriculum, 2) mentorship (adapted from validated questionnaire),[19] and 3) ARC program delivery Timing: Midway survey sent after module 6; Final survey sent after module 10 | Source: Online anonymous program evaluation surveys Sampling: All PPs, PRMs, FRMs | Aggregate midway mentorship results sent to PRMs and FRMs; Summary of all evaluation sent to module lecturers; Survey data reviewed at regular Working Group meetings and used to guide development of questions for feedback group discussions (below) |
| Program Feedback Group Discussion | Variables: Experience during program, including average time per week spent on ARC activities, and ideas for future of ARC Timing: After module 8 | Source: Meeting minutes including key quotes from video recording Sampling: All PPs, PRMs, FRMs invited | Findings discussed during regular Working Group meetings; feedback used to guide post-program activities |
| Program Logs/Expense log | Variables: Observations on PP and mentor use of WhatsApp and Google Classroom platforms; record of major pilot program activities and adaptations made; Program costs, such as e-books and transcription software Timing: Rolling throughout | Sources: Working Group recorded observations, Email receipts Sampling: All teams monitored; all major program activities captured; all costs noted | An early (after module 3) and late (after module 10) summary of observations from program logs was created; both were reviewed at regular Working Group meetings; Expenses discussed regularly during Working Group meetings; Midway report shared with funder (Consortium of Universities for Global Health) |
[i] Abbreviations: ARC, AfriWon Research Collaborative; PP, Pilot Participant; PRM, Peer Research Mentor; FRM, Faculty Research Mentor; CV, Curriculum Vitae.
