
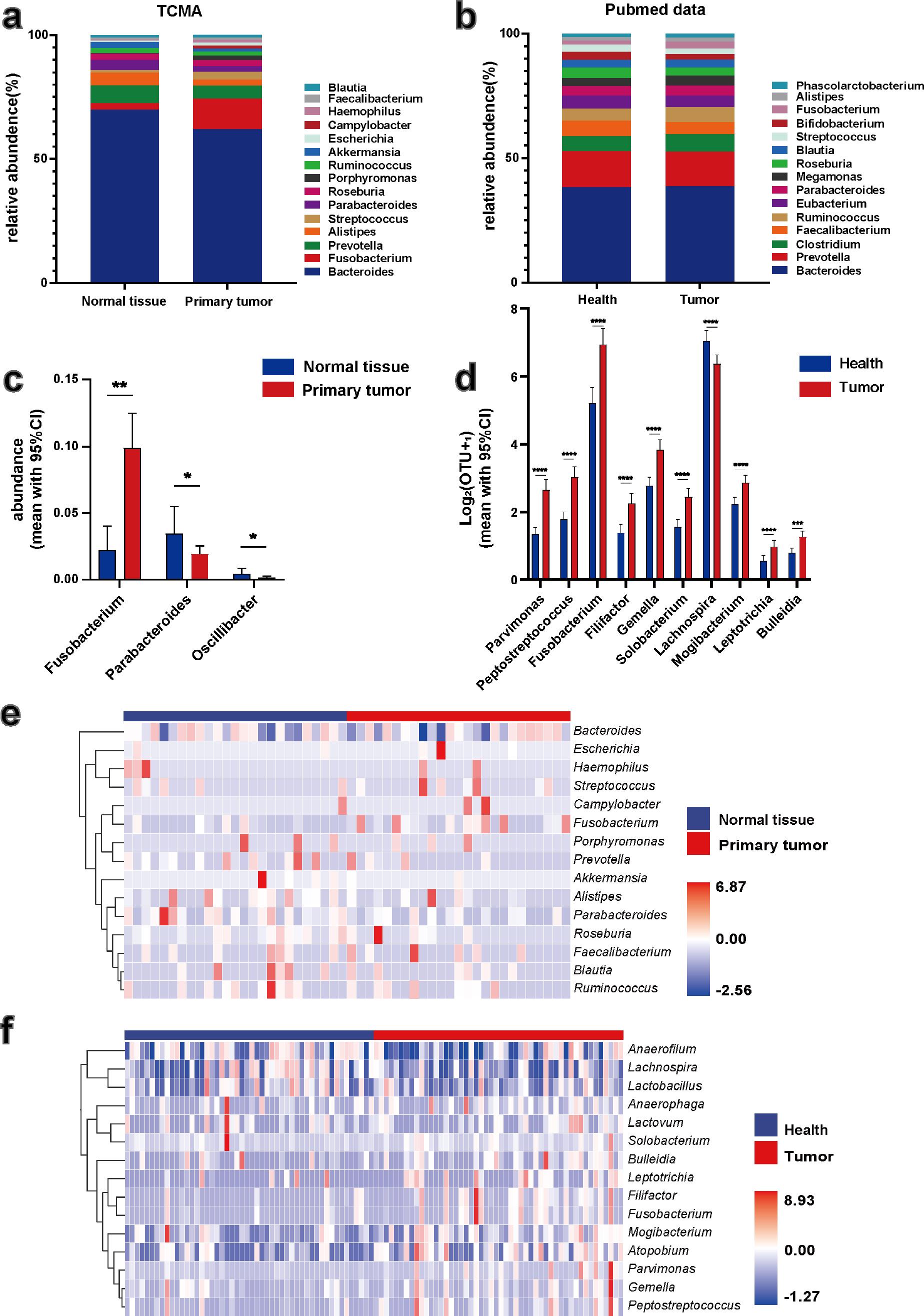
Fig. 1

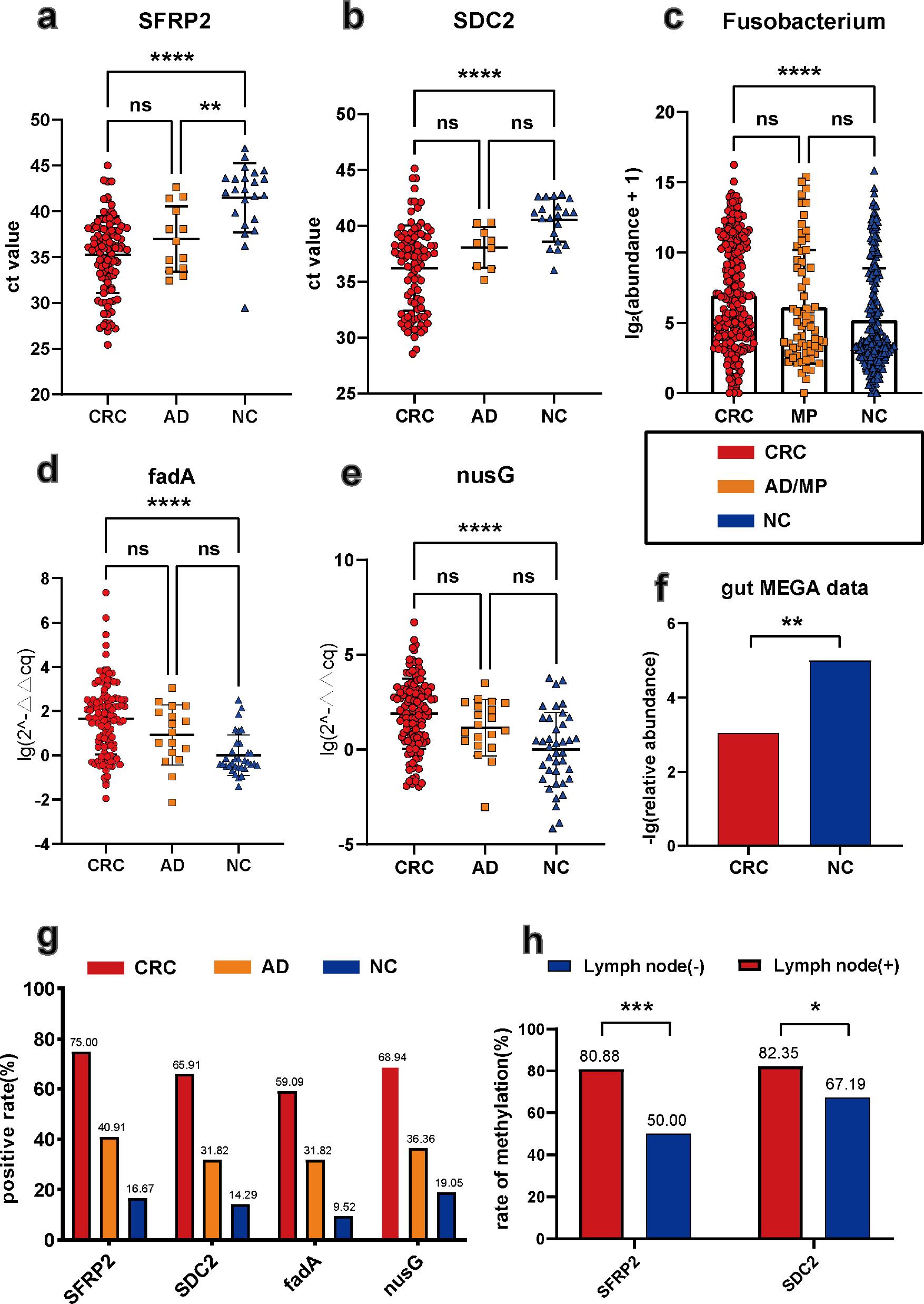
Fig. 2

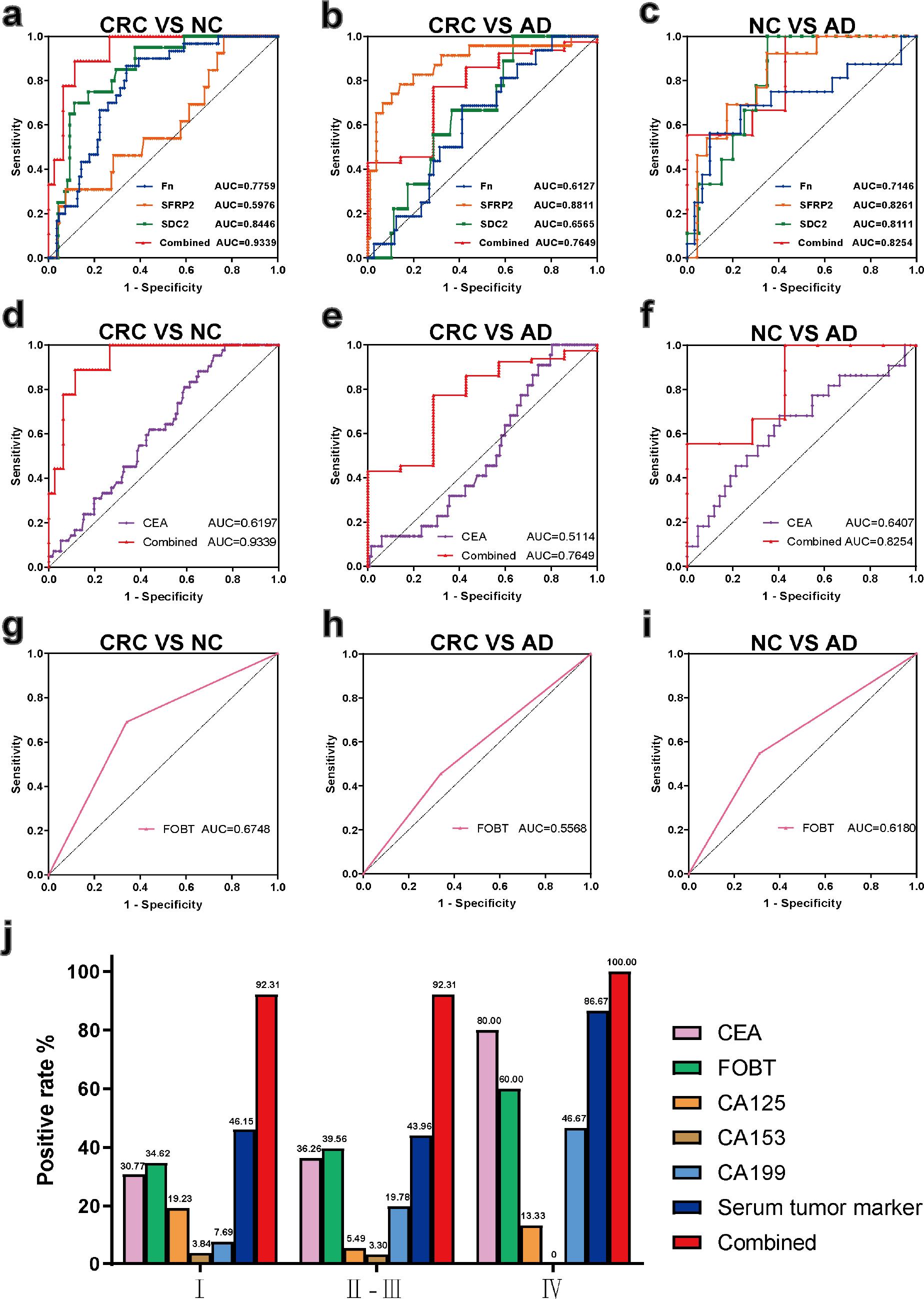
Fig. 3.

Fig. 4.

Fig. 5.

Fig. 6.








© 2025 FANGCHAO ZHONG, XIAOXIA WEI, MAOSEN HUANG, HAOCHAO YAN, LIHUA FU, XIAOLIANG LIU, HAIMING RU, XIANWEI MO, ZIJIE SU, LINHAI YAN, published by Polish Society of Microbiologists
This work is licensed under the Creative Commons Attribution-NonCommercial-NoDerivatives 4.0 License.