Fig. 1.

Fig. 2.

Fig. 3.

Fig. 4.

Fig. 5.

Fig. 6.

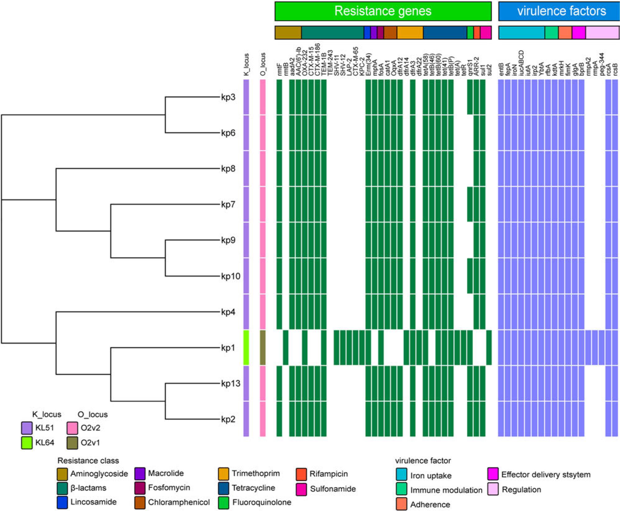
Fig. 7.

Clinical and demographic characteristics_
| Patient No./isolate | Age/sex | Ward | Specimen | Diagnosis | Invasive procedure | Antimicrobial therapy | Prognosis |
|---|---|---|---|---|---|---|---|
| 12(Kp1) | 52(M) | ICU | drainage fluids | abscess of the parotid gland, septic shock | incision and drainage of an abscess | meropenem, tigecycline, fluconazole | unknown |
| 32(Kp2) | 68(M) | Cardiac Surgery | sputum | severe pneumonia, septic shock | heart surgery | died | |
| 52(Kp3) | 51(M) | Transplantation Centre | blood | malignant tumor of the hilar bile duct | resection of hepatic bile duct lesions | tigecycline | recovered |
| 55(Kp4) | 45(F) | Transplantation Centre | drainage fluids | liver abscess | partial hepatic lobectomy | vancomycin, flucytosine | recovered |
| 206(Kp6) | 56(M) | EICU | ascites | abdominal infection, infectious shock | left thoracocentesis for drainage | cefoperazone sulbactam, polymyxin, meropenem, linezolid, tigecycline | unknown |
| 209(Kp7) | 78(M) | Neurology | blood | sepsis, bacteremia | non-operative | imipenem, tigecycline | recovered |
| 255(Kp8) | 50(M) | ICU | ascites | acute necrotizing pancreatitis, septic shock | incision and drainage of retroperitoneal abscesses | vancomycin, imipenem, tigecycline, caspofungin | recovered |
| 356(Kp9) | 68(M) | ICU | sputum | severe pneumonia, septic shock | tracheal tube | vancomycin, imipenem, polymyxin, caspofungin | died |
| 434(Kp10) | 37(M) | Hepatobiliary Surgery | sputum | septic shock | abdominal exploratory surgery, tracheal tube | ertapenem, meropenem, imipenem | unknown |
| J19(Kp13) | 58(M) | Cardiac Surgery | sputum | coronary atherosclerotic heart disease | coronary bypass graft | recovered |
Genotypic profiles and resistance mechanisms of Klebsiella pneumoniae isolates_
| Isolates | ST type | Plasmid replicons | Size of plasmid replicons | β-lactamases and carbapenemases |
|---|---|---|---|---|
| Kp1 | ST11 | IncFIB(K)/IncHI1B, IncR/IncFII, IncFIB, IncFII, ColRNAI, ColKP3 | 193835 bp, 133766 bp, 112792 bp, 84876 bp, 11970 bp, 5596bp, 6141 bp | SHV-11, SHV-12, CTX-M-65, LAP-2, OXA-232, KPC-2 |
| Kp2 | ST231 | IncFII/IncFIB, IncFIA/IncFII, ColKP3 | 126359 bp, 71307 bp, 6141 bp CTX-M-15, SHV-1, OXA-232 | CTX-M-186, TEM-1, |
| Kp3 | ST231 | IncFII/IncFIB, IncFIA/IncFII, ColKP3 | 127803 bp, 71307 bp, 6141 bp CTX-M-15, SHV-1, OXA-232 | CTX-M-186, TEM-1, |
| Kp4 | ST231 | IncFII/IncFIB, IncFIA/IncFII, ColKP3 | 127803 bp, 71688 bp, 6141 bp CTX-M-15, SHV-1, OXA-232 | CTX-M-186, TEM-1, |
| Kp6 | ST231 | IncFII/IncFIB, IncFIA/IncFII, ColKP3 | 126406 bp, 71307 bp, 6141 bp CTX-M-15, SHV-1, OXA-232 | CTX-M-186, TEM-1, |
| Kp7 | ST231 | IncFII/IncFIB, IncFIA/IncFII, ColKP3 | 127803 bp, 71307 bp, 6141 bp CTX-M-15, SHV-1, OXA-232 | CTX-M-186, TEM-1, |
| Kp8 | ST231 | IncFII/IncFIB, IncFIA/IncFII, ColKP3 | 127803 bp, 71307 bp, 6101 bp CTX-M-15, SHV-1, OXA-232 | CTX-M-186, TEM-1, |
| Kp9 | ST231 | IncFII/IncFIB, IncFIA/IncFII, ColKP3 | 127806 bp, 71307 bp, 6141 bp CTX-M-15, SHV-1, OXA-232 | CTX-M-186, TEM-1, |
| Kp10 | ST231 | IncFII/IncFIB, IncFIA/IncFII, ColKP3 | 127806bp, 71307 bp, 6141 bp | CTX-M-186, TEM-1, CTX-M-15, SHV-1, OXA-232 |
| Kp13 | ST231 | IncFIB/IncFII(K), IncFIA/IncFII, ColKP3 | 126359 bp, 71305 bp, 6141 bp | CTX-M-186, TEM-1, CTX-M-15, SHV-1, OXA-232 |