Figure 1

Figure 2

Figure 3

Figure 4

Figure 5

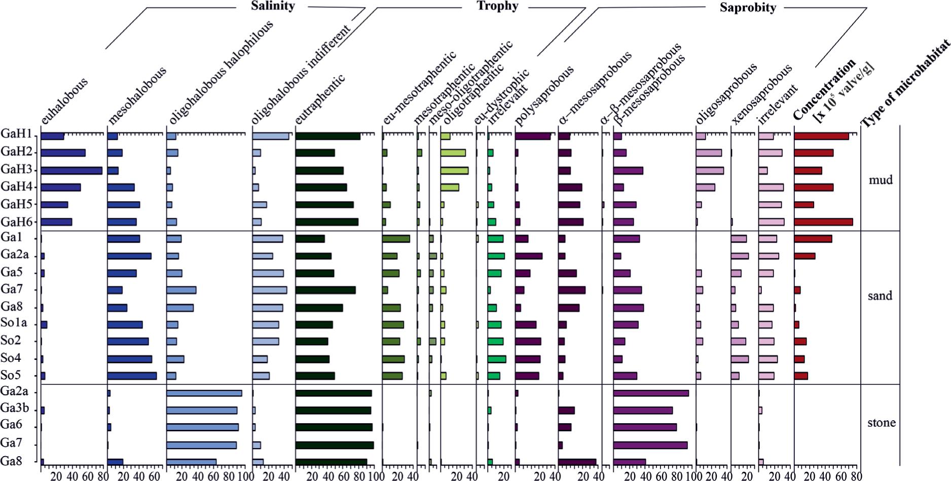
Figure 6

Characteristics of the analyzed samples_ Types of microhabitats: st – stone, sa – sand, mu – mud, sg – seagrass_ Black dots represent single samples collected
| Sites | Samples | Φ | λ | Location | Depth [m] | Types of microhabitats | ||||
|---|---|---|---|---|---|---|---|---|---|---|
| st | sa | mu | sg | |||||||
| GaH1 | GaHl | 54°32.523N | 18°30.32E | GDYNIA PORT | port channel | 13.6 | • | |||
| GaH2 | GaH2 | 54°32.30N | 18°31.20E | Dock VII | 15.6 | • | ||||
| GaH3 | GaH3 | 54°32.10N | 18°31.85E | port channel | 12.3 | • | ||||
| GaH4 | GaH4 | 54°31.85N | 18°33.27E | Dock III | 14.4 | • | ||||
| GaH5 | GaH5 | 54°31.70N | 18°33.62E | south channel | 8.7 | • | ||||
| GaH6 | GaH6 | 54°31.26N | 18°33.50E | Dock I | 9.2 | • | ||||
| Ga1 | Ga1 | 54°30.999N | 18°33.138E | GDYNIA | beach | 0.25 | • | • | ||
| Ga2 | Ga2a | 54°30.774N | 18°33.062E | 0.25 | • | • | • | |||
| Ga2b | • | |||||||||
| Ga2c | • | |||||||||
| Ga2d | • | |||||||||
| Ga3 | Ga3a | 54°30.573N | 18°33.203E | Seaside Boulevard | 0.3 | • | ||||
| Ga3b | • | |||||||||
| Ga4 | Ga4 | 54°30.499N | 18°33.258E | 0.3 | • | |||||
| Ga5 | Ga5 | 54°30.333N | 18°33.412E | 0.3 | • | • | ||||
| Ga6 | Ga6 | 54°30.147N | 18°33.527E | 0.3 | • | • | ||||
| Ga7 | Ga7 | 54°29.101N | 18°34.118E | beach | 0.3 | • | • | • | ||
| Ga8 | Ga8 | 54°28.788N | 18°33.834E | pier | 0.2 | • | • | • | ||
| So1 | So1a | 54°27.057N | 18°34.062E | SOPOT | beach | 0.3 | • | • | ||
| So1b | • | |||||||||
| So2 | So2 | 54°26.811N | 18°34.345E | pier | 0.25 | • | • | |||
| So3 | So3 | 54°26.447N | 18°34.636E | beach | 0.3 | • | ||||
| So4 | So4 | 54°26.115N | 18°35.051E | 0.24 | • | • | ||||
| So5 | So5 | 54°25.666N | 18°35.751E | 0.27 | • | • | ||||