The epidemic of Bovine Spongiform Encephalopathy (BSE) and onset of variant Creutzfeldt-Jakob disease (vCJD) in United Kingdom between 1986 and 1996, created a global crisis with very serious health and economic implications (1, 2). It conditioned the need, especially in Europe, to strengthen the system for surveillance of prion diseases for the purpose to detect particularly variant vCJD that could pose a wider public health threat.
Prion diseases are rare neurodegenerative diseases caused by the accumulation of misfolded prion protein molecules, named PrPSc or prions, which has been defined in 1982 by Stanly B. Prusiner as ‘an infectious proteinaceous particle without nucleic acid’, in the cerebrospinal fluid (CSF) (3). Prion diseases in humans are distinguished on the basis of a variety of clinical symptoms and distribution, as well as forms of the pathological changes in the cerebrospinal fluid, the presumed causes of occurrence and possible genetic differences (4, 5, 6, 7, 8).
All forms of the disease are incurable. In humans, CJD is the most frequent prion disease. There are four types of CJD: sporadic (sCJD), iatrogenic (iCJD), genetic or familial (g/fCJD), and variant (vCJD) described so far (4, 9).
Up to 80% of all CJD cases represent a spontaneous appearing neurodegenerative sporadic form (sCJD), which occurs in the world with an incidence of 0.5 to 1.7 cases per million population per year. Other, rarer forms of human prion diseases are Gerstman-Sträussler-Scheinker syndrome (GSS) and Fatal Familial Insomnia (FFI), which are genetic, and already eradicated kuru disease of the Fore tribe at Papua New Guiney (10, 11).
So far, a reliable diagnosis of CJD in a patient’s life cannot be set with 100 % assurance. During clinical investigation of a patient an important diagnostic tool for the validation of possible CJD is the immunoassay test, which proves the presence of 14-3-3 protein in the CSF (12). The World Health Organization has recognized it as a diagnostic test for sCJD in 1998 (6). Cellular protein 14-3-3 can normally be found in many tissues, while its presence in the cerebrospinal fluid reflects more extensive damage to the neurons in patients with clinically suspected CJD. However, the presence of the protein in CSF can be detected in patients with stroke, meningoencephalitis or certain other neurological diseases too (13, 14).
Another diagnostic test of even longer use than protein 14-3-3 is electroencephalogram (EEG) with periodic sharp-waves complexes (PSWCs) in otherwise slow thelta of which the wave background is characteristic but not specific for sCJD. Magnetic resonance imaging (MRI) is another clinical tool used in the diagnostic criteria of sCJD with high signal in striatum and some cortical regions.
Since prion diseases are rare and still quite insufficiently known communicable diseases, a thorough study of the clinical and epidemiological characteristics of this disease was necessary, as is a setup of a standardized approach and implementation of best practices. According to Slovenia’s law and by-laws on infectious diseases, notification of CJD is obligatory. General and specific measures for the prevention and control should be carried out. It is also mandatory to carry out an autopsy, wherein a suspicion of any form of prion diseases has been placed (15).
Surveillance, control and prevention of prion diseases require a broad multidisciplinary approach of many fields in human and veterinary medicine. A prion disease interdisciplinary expert group (PDIEG) for the epidemiological surveillance of CJD in Slovenia operates at the NIJZ. It consists of a team of medical doctors from various fields: psychiatry, neurology, neuropathology, infectiology, transfusion and epidemiology. The PDIEG’s tasks are to encourage a proper management of patients with clinical suspicion of CJD. There are appointed central coordinators in the field of neurology and psychiatry, who provide an in-depth treatment and monitoring of patients with possible/probable CJD in hospitals. The aim of such an integrated approach is to provide a qualitative assessment of the situation, monitoring of patients with possible/probable CJD, ensuring an autopsy to confirm or disprove clinical diagnosis of CJD with implementation of the appropriate preventive measures to protect public health.
NIJZ is responsible for the surveillance of CJD, as well as collection and analysis of the data and international reporting of probable and confirmed vCJD.
Slovenia is included in the network of prion diseases monitoring at the European Centre for Disease Prevention and Control (ECDC), to which a project EUROCJD was attached. The network connects EU member states and European Free Trade Association (EFTA) and eight countries from other parts of the world for the mutual exchange of scientific knowledge on the epidemiological pattern, diagnosis and treatment of prion diseases in humans (8, 16).
The aim of the study was to present the results of surveillance of prion diseases in Slovenia to assess the interdisciplinary approach according to the algorithm of case management and reporting data to the National Register at the National Institute of Public Health.
Data on possible, probable, confirmed or disproved CJD cases and other prion diseases are collected through a national surveillance system of communicable diseases. In Slovenia, an active data collecting of possible, probable, confirmed or disproved CJD cases and other prion diseases has begun in 1996. The database has been supplemented with retrospective data from several different sources, such as the National Register of communicable diseases at NIPH, databases of CJD cases at Institute of Pathology, Faculty of Medicine, University of Ljubljana, data from the Death Registry and the information actively obtained through targeted inquires among medical doctors. Only probable and definite diagnoses of CJD were included in the calculation of incidence, since that is the measure that was reported in the EUROCJD surveillance and allowed the comparison of our data with other countries.
Based on the clinical picture of rapidly progressive dementia with non-characteristic findings in electroencephalography (EEG), and magnetic resonance imaging (MRI), a possible CJD should be notified to NIJZ (17). At the same time a laboratory test of the samples of CSF is carried out, with the intention of determining the 14-3-3 protein and the protein tau. In a case of a characteristic MRI or EEG for CJD or a positive result of 14-3-3 protein and very high tau level in CSF, the doctor amends the previously notified possible CJD to a probable CJD and notifies NIJZ. Central coordinators in the field of neurology and psychiatry collaborate with neurologists and psychiatrists in defining the clinical characteristics, carrying out of diagnostic procedures, treatment and associated diseases, and epidemiological and demographic characteristics of the patient with possible/probable CJD. The coordinators also periodically monitor the course of the disease in cooperation with the treating physician and in accordance with the guidelines of the expert group of CJD.
Depending on the progress of the clinical picture and the results of the investigations, the treating physician may decide that the case does not correspond to the definition of a possible CJD and notify the decision to the NIJZ. Upon the results of autopsy the pathologist completes the notification as a confirmed or disproved case of clinically possible/probable CJD. Regular exchange of information between the epidemiologists and members of the PDIEG during the year ensured an assessment of notified patient. However, the classification was subject to change until an agreement was reached by the PDIEG during the annual meeting. Patients who were still alive at the time of the annual meeting were monitored until death and discussed during the meeting of the following year for final classification. The surveillance data were based on the year the patient died.
The Communicable Diseases Centre regularly informed physicians about the incidence of notified diseases and new developments through the monthly epidemiological e-bulletin, eNBOZ.
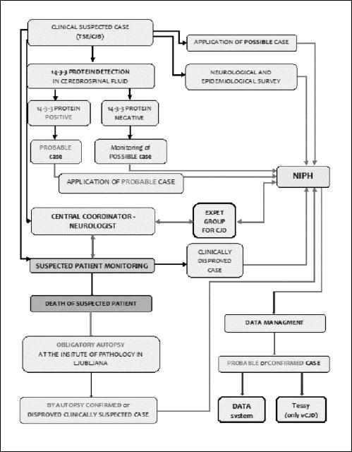
The CJD algorithm of reporting, management, and case confirmation is shown in Figure 1.

CJD algorithm of reporting, management and case confirmation, Slovenia.
Of the 123 cases in total notified to the National Institute of Public health from 1996 to 2017, 68 were confirmed as sCJD. The sCJD incidence rate for this period was 1.5/1.000,000 population per year (Figure 2). The autopsy disproved 25 cases of clinically possible/probable CJD. In two cases the treating physicians rejected clinically suspected cases of CJD already during the patients’ lifetimes. In total, 11 cases of clinically possible CJD mandatory autopsy was not performed.

Incidence rate of confirmed sCJD (per 1 million population), according to place of residence in regions of Slovenia, 1996–2017 (n=68).
The first ever case of GSS in Slovenia was confirmed in 2007. In 2015 the first case of the genetic form of CJD was confirmed. The suspicion to genetic form of the fatal familial insomnia (FFI) was set in 2016 (Figure 3 and Figure 4).

Notified cases of different types of prion diseases, Slovenia, 1996–2017 (n=123).

Cumulative number of notified cases of different types of prion diseases, Slovenia, 1996–2017 (n=123).
The highest incidence rate was recorded in the Ljubljana and Maribor region, the two most populated regions.
Females were affected a bit more (56%) than males (44%), but the difference is not statistically significant.
Persons with confirmed sCJD were between 44 and 85 years of age, a mean of 68 years old. The vast majority of patients were between 50 and 80 years of age (Figure 5).

Age and gender distribution of confirmed sCJD, Slovenia, 1996–2017 (n=68).
To define the sensitivity and specificity of a 14-3-3 test we included only notified possible/probable CJD in which the CSF test for 14-3-3 protein was performed. There were 47 positive findings of the protein 14-3-3 out of 57 confirmed sCJD cases. This represents an 82% sensitivity of the test. Among the 25 by autopsy disproved cases of possible/probable CJD cases the data show only 14 cases being tested on protein 14-3-3, out of which 4 cases came out to be positive. The specificity in this small sample is 71%. Sensitivity of EEG was 59.3% (38 characteristics out of 64 performed) and specificity was 66.7% (8 characteristics out of 12 performed). Sensitivity of MRI was 39.1% (18 characteristics out of 46 performed) and specificity was 100% (performed only in four cases).
After 1996 most European countries, including Slovenia, strengthened or developed their systems for surveillance of prion diseases in humans and enhanced control and prevention of BSE in animals. The first animal was diagnosed with BSE in the United Kingdom in November 1986. BSE epidemic reached its peak between 1991 and 1995, when there were 37.000 cases of BSE diagnosed in only one year, 1992 (11).
Implementation of very strict preventive measures allowed for a drastic fall of BSE cases in the EU and globally in the last four years. Since 2001 the EU has been carrying out a comprehensive program of active and passive monitoring of animals in accordance with Regulation of European Commission 999/2001. By the end of 2015 nearly 465.000 brains of cattle were examined by rapid tests in Slovenia. BSE was found in eight cattle, all of them born before the introduction of total ban on feeding the animals with bone meal in 2001 (18, 19).
The data from surveillance of CJD between 1996 and 2017 in Slovenia confirmed that sCJD is the most frequent form of prion diseases, as is the case in other developed countries (6).
During the period 1993–2013 EUROCJD indicates the highest incidence rate of sCJD for France (1.51/1.000,000 population per year) and the lowest for Finland (0.22/1.000,000 population per year). During the same period the incidence rate for Slovenia in the EUROCJD database is 1.23/1.000,000 population per year and ranks in the middle of European countries (8).
Differences in incidence rates among the regions of Slovenia dictate consideration regarding factors that influence these. Amongst those factors there are also disparities in access of these patients to a more specific treatment. This can vary depending on the size of the region and distance from major medical centres, awareness, and socio-economic background and ultimately the effectiveness of the monitoring system of patients in each region, from the layout of possible prion disease to ensuring an autopsy.
Slovenia has confirmed the first, and so far the single case of familial/genetic form of CJD in 2015. The percentage of f/gCJD in the world has never exceeded 10–15% of all CJD cases, except in Slovakia and Israel. In point of fact, Slovakia and Israel recorded an unusually high number of patients with f/gCJD. Regarding these form of prion disease, there is a major ethical problem present of informing the families and relatives of the nature of the disease and advisement on the possibility of inheritance of this incurable disease (20, 21, 22).
In 2015 there was also a confirmed first case of genetic form of CJD in Slovenia. A first-time suspicion to a genetic form of the fatal familial insomnia (FFI) was set in 2016. PRNP gene analysis revealed a novel mutation, N181S, very close to well-known PRNP mutation of FFI at codon 178. Unfortunately, no autopsy was performed. Despite the fact that the case was included in the register as probable FFI according to clinical presentation, since the new mutation was not yet proved to be connected to the disease. The first case of GSS in Slovenia was confirmed in 2007. The living but affected descendant of this first case is also reported as a confirmed case of the GSS diagnosed by PRNP gene analysis bearing the same mutation, P102L, as his mother (23). EUROCJD database does not separately show GSS and FFT examples but rather leads them along with other forms of prion diseases. Therefore, it is not possible to obtain data on the number of such cases in Europe (8).
In Denmark prospective surveillance of CJD was initiated in 1997 to detect and monitor vCJD in order to be able to take appropriate public health measures. The Danish national surveillance system for CJD, that integrates the expertise of different professionals and has a multidisciplinary approach, registered an incidence rate of 1.26 probable and definite sCJD cases per million between 1997 and 2008. No patients with vCJD were found in Denmark (24).
The first ten definite cases of vCJD were reported in the United Kingdom in 1996 (9, 25).
Most cases of vCJD records United Kingdom was exposed to BSE prions primarily between 1980 and 1990. Between 1995 and May 2015 the United Kingdom confirmed 177 cases of vCJD, France 27 cases, Spain five, both Ireland and the United States of America four, the Netherlands three, Italy, Canada and Portugal two cases, while Taiwan, Japan and Saudi Arabia all had one confirmed case of vCJD during the same period (8). Slovenia has not confirmed the case of vCJD yet.
The first case of iatrogenic forms of CJD in the world was detected in 1974, after a corneal transplant from a deceased with vCJD. The data collected in the world until 2012 show that there were 469 cases of iatrogenic forms of CJD, mainly in Japan (n=142) and France (n=133). Causes were mostly transplantation of dura mater or treatment with growth hormone (11).
Iatrogenic forms of CJD have also yet to be notified in Slovenia.
Among the important clinical diagnostic procedures is 14-3-3 protein test, of which sensitivity and specificity in the world occur in a fairly wide range of values. Despite the current belief that the test presents a high degree of specificity and sensitivity in diagnosing CJD, the experts point out that the predictive value of this method in the clinical diagnosis of CJD and possible different values of the test at different forms of the CJD is still to be further studied in-depth. Studies actually indicate various values of the test for CJD, namely between 43%–100% sensitivity and 47%–97% specificity (26, 27).
Slovenia has less data to properly assess the specificity and sensitivity of the tests in determining CJD, as in many of the reported cases a test for protein 14-3-3 and MRI were not conducted.
Based on the collected data and incidence rates of sCJD it can be concluded that Slovenia does not deviate from the situation in other countries around the world in monitoring cases of CJD. Confirmation of a small number of cases of familial/genetic forms of prion diseases in Slovenia also indicates the ability of the system to identify rare forms of prion diseases.
The number of possible cases of CJD that did not undergo the autopsy to confirm or disprove the disease according to the algorithm, definitely points to the need for improvement in the system similar like with other communicable diseases, which request confirmation of cases with relevant diagnostics (28, 29).
The establishment of PDIEG in Slovenia ensures coordination at the national level and a reference point for collaboration with ECDC. The system of monitoring of prion diseases in Slovenia allows for a good mutual informing of the members of the expert group on the national level. However, it does not necessarily represent the effective functioning of individual areas of expertise and services, which are horizontally mounted in the monitoring system (7).
This is also suggested by the finding that 28% of definite CJD cases were not timely notified to NIPH according to the algorithm but only later after the confirmation with an autopsy.
The reasons why autopsies were not performed in 11 persons are not known; therefore, it is not possible to comment on this deviation in the system.
Differences in incidence rates among the regions of Slovenia dictate consideration regarding factors that influence these. Amongst those factors there are also disparities in access of these patients to a more specific treatment, which can vary depending on the size of the region and distance from major medical centres, awareness, and socio-economic background and ultimately the effectiveness of the monitoring system of patients in each region, from the layout of possible prion disease to ensuring an autopsy.
The surveillance system for CJD in Slovenia provides essential data for response at the emergence of a potential risk to public health. The results of the first Slovenian national CJD surveillance system analysis showed that there are still many challenges in improving the present system, especially in compliance with legislation with regards to the timeliness and completeness of the CJD cases reporting, assuring of post-mortem confirmation of the disease, interdisciplinary collaboration and communication that the nature of the disease dictates. There is a need for standardized comprehensive management of patients with CJD regardless of the size of the region, which will ensure access to the health care service, appropriate diagnosis, patient treatment and care. The introduction of a regular epidemiological survey of each confirmed case of prion diseases can contribute to appropriate public health preventive measures and response, if needed. Due to the challenging confirmation of the disease during the patient’s lifetime and of the non-mandatory tracking and reporting of the disease in some countries, the number of reported cases of prion diseases around the world is probably still underestimated.
Functioning surveillance systems for human and animal prion diseases and preparedness to respond to public health risk is important because of the sources of the infection in animals, the potential risk for transmission of prions with blood, blood products and medical procedures, and, last but not least, because of known prevalence of vCJD prions in the UK (30).
Undoubtedly, it would be wise to improve and maintain existing structures for surveillance of human prion diseases in Slovenia. The evaluation of prion disease control in a wider context and debates at European level and beyond would be an important step in this public health issue.
