Figure 1

Between Time 1 and Time 2 reliability analysis of the kinaesthetic and visual [internal and external] motor imagery scales_
| Variable | Time 1 | Time 2 | P ANOVA | CV (%) | MDC | SEM | ICC (95% CI) |
|---|---|---|---|---|---|---|---|
| KI | 5.31±1.29 | 5.38±1.29 | 0.420 | 6.7 | 1.04 points | 0.38 | 0.92 (0.87-0.95) |
| IVI | 5.67±1.00 | 5.79±0.89 | 0.059 | 5.9 | 0.88 points | 0.31 | 0.89 (0.82-0.93) |
| EVI | 5.92±0.85 | 5.88±0.88 | 0.508 | 4.9 | 0.79 points | 0.29 | 0.89 (0.83-0.93) |
Analysis of the means, standard deviations, minimum and maximum scores for each item at T1 [n=86 subjects]_
| Items | Scale | Mean score | Standard deviation | Minimum score | Maximum score |
|---|---|---|---|---|---|
| 1 | KI | 5.27 | 1.47 | 1.00 | 7.00 |
| 2 | IVI | 5.42 | 1.33 | 2.00 | 7.00 |
| 3 | EVI | 6.01 | 0.93 | 3.00 | 7.00 |
| 4 | KI | 5.20 | 1.39 | 1.00 | 7.00 |
| 5 | IVI | 5.81 | 1.14 | 3.00 | 7.00 |
| 6 | EVI | 5.81 | 1.18 | 2.00 | 7.00 |
| 7 | KI | 5.42 | 1.52 | 1.00 | 7.00 |
| 8 | IVI | 5.44 | 1.28 | 1.00 | 7.00 |
| 9 | EVI | 5.88 | 0.98 | 3.00 | 7.00 |
| 10 | KI | 5.47 | 1.50 | 1.00 | 7.00 |
| 11 | IVI | 5.86 | 1.17 | 3.00 | 7.00 |
| 12 | EVI | 5.85 | 1.16 | 2.00 | 7.00 |
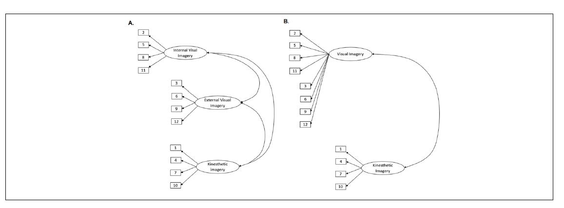
MIQ-3 Confirmatory Factor Analysis Goodness-of-Fit Indices for the Models with a Proper Solution_
| Model | Chi2 | df | p | CFI | TLI | RMR/SRMR | RMSEA |
|---|---|---|---|---|---|---|---|
| Present Study (Slovenian population) | |||||||
| MODEL 1 (EVI vs. IVI vs. KI) MODEL 2 (EVI and IVI vs. KI) | 75.403 91.36 | 51 53 | 0.015 0.001 | 0.94 0.91 | 0.93 0.89 | 0.108 0.120 | 0.07 0.09 |
| MODEL 3 (IVI and KI vs. EVI) | 191.10 | 53 | <0.001 | 0.67 | 0.59 | 0.332 | 0.18 |
| Previous Study (38) | |||||||
| MODEL 1 (EVI vs. IVI vs. KI) | 75.12 | 39 | <0.001 | 0.98 | 0.97 | 0.04 | 0.05 |
| MODEL 2 (EVI and IVI vs. KI) | 369.13 | 41 | <0.001 | 0.82 | 0.71 | 0.11 | 0.15 |
| MODEL 3 (IVI and KI vs. EVI) | 243.66 | 41 | <0.001 | 0.88 | 0.82 | 0.07 | 0.12 |
Descriptive statistics for the motor imagery scores: kinaesthetic and visual [internal and external] scales at Time 1 and Time 2_
| Dimensions | n | Mean | Standard deviation |
|---|---|---|---|
| Time 1 (test) | |||
| KI | 86 | 5.30 | 1.26 |
| IVI | 86 | 5.63 | 0.98 |
| EVI | 86 | 5.89 | 0.85 |
| VI-comb | 86 | 5.76 | 0.84 |
| KI | 80 | 5.31 | 1.29 |
| IVI | 80 | 5.67 | 1.00 |
| EVI | 80 | 5.92 | 0.85 |
| VI-comb | 80 | 5.79 | 0.85 |
| Time 2 (re-test) | |||
| KI | 80 | 5.38 | 1.29 |
| IVI | 80 | 5.79 | 0.89 |
| EVI | 80 | 5.88 | 0.88 |
| VI-comb | 80 | 5.84 | 0.83 |
Differences in imagery ability scores for kinaesthetic and visual [internal and external] scales considering participants’ characteristics such as age, gender and sport participation_ Data were presented as Means ± Standard deviations [SD] for all participants assessed in Time 1 [n=86]_
| Dimensions | Category | Number of subjects | Mean±SD | Z value | P value between groups |
|---|---|---|---|---|---|
| KI | Age | ||||
| younger adults | 63 | 5.36±1.27 | |||
| older adults | 23 | 5.13±1.22 | -1.137 | 0.256 | |
| Gender | |||||
| females | 41 | 5.33±1.20 | |||
| males | 45 | 5.27±1.33 | -0.252 | 0.801 | |
| Athlete or not | |||||
| athlete | 22 | 5.14±1.30 | |||
| non-athlete | 64 | 5.36±1.25 | -0.984 | 0.325 | |
| IVI | Age | ||||
| younger adults | 63 | 5.71±0.97 | |||
| older adults | 23 | 5.43 ± 0.99 | -1.130 | 0.259 | |
| Gender | |||||
| females | 41 | 5.75±0.87 | |||
| males | 45 | 5.53±1.06 | -0.862 | 0.389 | |
| Athlete or not | |||||
| athlete | 22 | 5.69±0.84 | |||
| non-athlete | 64 | 5.61±1.03 | -0.70 | 0.944 | |
| EVI | Age | ||||
| younger adults | 63 | 5.95±1.22 | |||
| older adults | 23 | 5.71±0.79 | -1.488 | 0.137 | |
| Gender | |||||
| females | 41 | 5.94±0.68 | |||
| males | 45 | 5.84±0.98 | -0.061 | 0.951 | |
| Athlete or not | |||||
| athlete | 22 | 5.90±0.80 | |||
| non-athlete | 64 | 5.89±0.87 | -0.229 | 0.819 |
Result of exploratory factor analysis for the Slovenian version of the MIQ-3_
| Component | Initial Eigenvalues | Extraction Sums of Squared Loadings | ||||
|---|---|---|---|---|---|---|
| Total | % of Variance | Cumulative % | Total | % of Variance | Cumulative % | |
| 1 | 4.656 | 38.796 | 38.796 | 4.656 | 38.796 | 38.796 |
| 2 | 2.521 | 21.006 | 59.802 | 2.521 | 21.006 | 59.802 |
| 3 | .945 | 7.878 | 67.680 | |||
| 4 | .770 | 6.418 | 74.098 | |||
| 5 | .634 | 5.281 | 79.379 | |||
| 6 | .511 | 4.257 | 83.637 | |||
| 7 | .473 | 3.943 | 87.579 | |||
| 8 | .427 | 3.562 | 91.141 | |||
| 9 | .303 | 2.526 | 93.667 | |||
| 10 | .297 | 2.478 | 96.145 | |||
| 11 | .258 | 2.151 | 98.295 | |||
| 12 | .205 | 1.705 | 100.000 | |||
