FIGURE 1.

FIGURE 2.

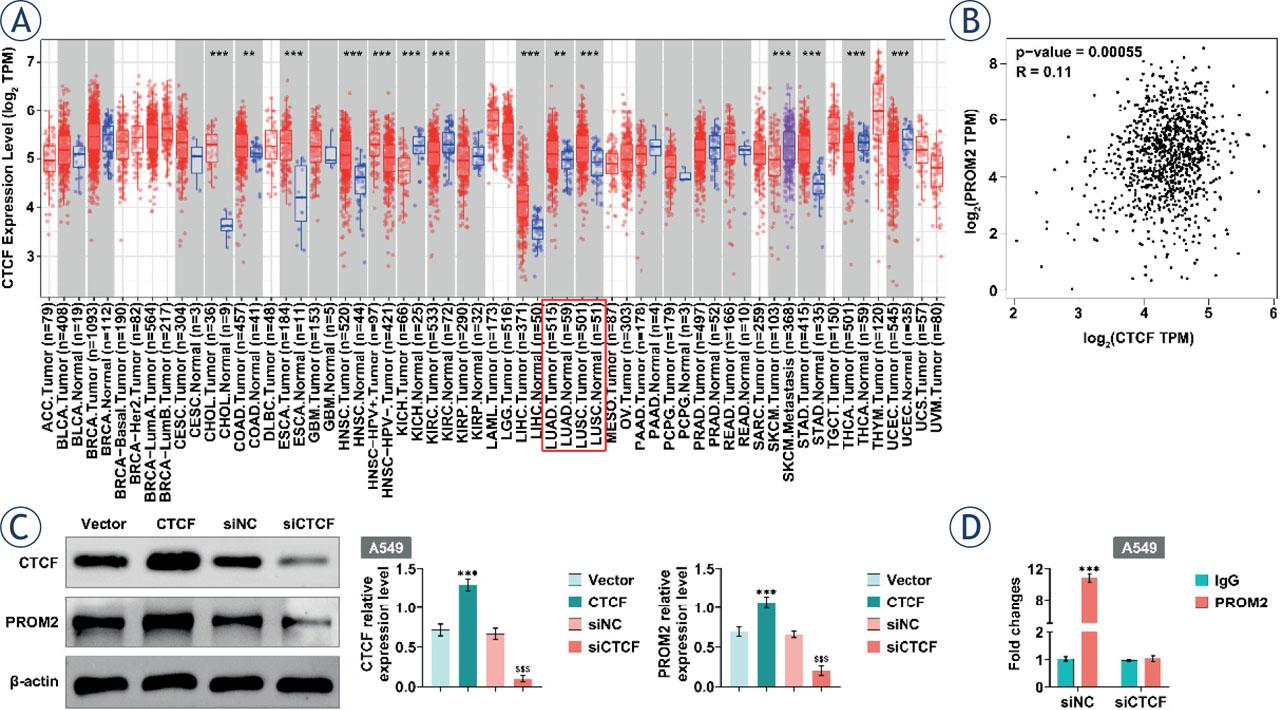
FIGURE 3.

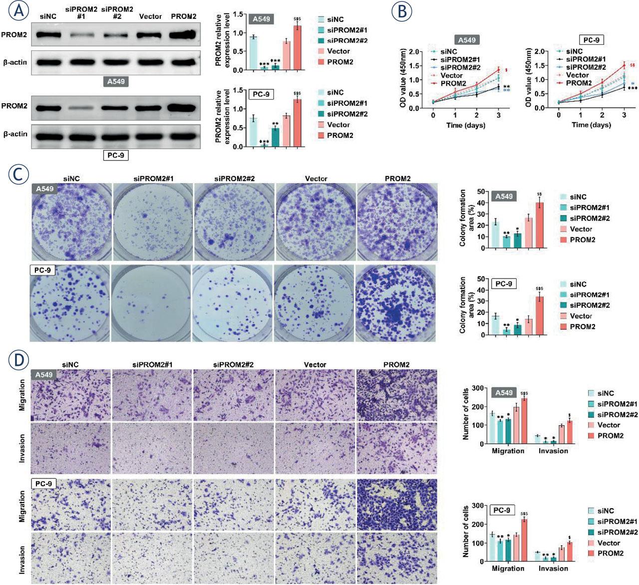
FIGURE 4.

FIGURE 5.

FIGURE 6.

Data of ENCODE ChIP-seq
| TFs | Signal peak | ENCODE ID |
|---|---|---|
| CTCF | 114.601 | ENCFF797HKW |
| REST | 94.922 | ENCFF044DWW |
| MAFK | 71.984 | ENCFF757FDG |
| TEAD4 | 34.118 | ENCFF186WSI |
The patient characteristics had no statistical significance
| Clinicopathological factor | Number of cases | PROM2 expression | P value | |
|---|---|---|---|---|
| High | Low | |||
| Total Cases | 35 | 19 | 16 | |
| Gender | 0.606 | |||
| Male | 22 | 13 | 9 | |
| Female | 13 | 6 | 7 | |
| Age | 0.814 | |||
| < 60 | 17 | 9 | 8 | |
| ≥ 60 | 18 | 10 | 8 | |
| Histological type | 0.189 | |||
| LSCC | 12 | 9 | 3 | |
| LAD | 15 | 7 | 8 | |
| LCLC | 8 | 3 | 5 | |
| Pathological grading | 0.002 | |||
| I | 15 | 3 | 12 | |
| II | 11 | 8 | 3 | |
| III | 9 | 8 | 1 | |
| TNM stage | 0.006 | |||
| I | 13 | 3 | 10 | |
| II | 12 | 7 | 5 | |
| III | 10 | 9 | 1 | |
| Smoking history | 0.3320 | |||
| yes | 24 | 13 | 11 | |
| no | 11 | 6 | 5 | |