Have a personal or library account? Click to login
MitomiRs: their roles in mitochondria and importance in cancer cell metabolism Cover

MitomiRs: their roles in mitochondria and importance in cancer cell metabolism

Open Access
|Nov 2021

Figures & Tables

Figure 1

Canonical biosynthesis of miRNAs/mitomiRs (adopted from 29, 43, 45). Mature miRNA can be transported into any part of the cell; but miRNA/mitomiR regulation is possible only after incorporation into RISC. (AGO2 = argonaute 2; DGCR8 = DiGeorge critical region 8; EXP5 = exportin 5; GTP = guanosine triphosphate; IMP8 = importin 8; mRISC = RNA induced silencing complex loaded with mature miRNA; POLII = DNA polymerase II; RANGTP = binding nuclear protein RAN; RISC = RNA-induced silencing complex; TRBP2 = RISC-loading complex subunit TRBP2).
Canonical biosynthesis of miRNAs/mitomiRs (adopted from 29, 43, 45). Mature miRNA can be transported into any part of the cell; but miRNA/mitomiR regulation is possible only after incorporation into RISC. (AGO2 = argonaute 2; DGCR8 = DiGeorge critical region 8; EXP5 = exportin 5; GTP = guanosine triphosphate; IMP8 = importin 8; mRISC = RNA induced silencing complex loaded with mature miRNA; POLII = DNA polymerase II; RANGTP = binding nuclear protein RAN; RISC = RNA-induced silencing complex; TRBP2 = RISC-loading complex subunit TRBP2).

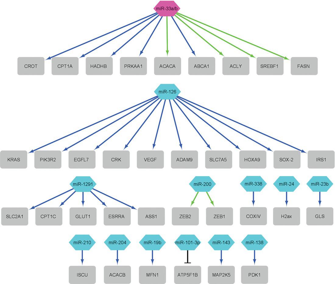
Figure 2

The network of the mitomiRs and their target genes (grey rectangle) in primates (data from Table 1). Blue arrows present downregulation, green arrows present upregulation and black T-line present silencing. Purple octagon shape presents monkey miRNA and cyan hexagon presents human miRNAs (figure constructed with Cytoscape Network Data Integration, Analysis, and Visualization in a Box V3.8.2).
The network of the mitomiRs and their target genes (grey rectangle) in primates (data from Table 1). Blue arrows present downregulation, green arrows present upregulation and black T-line present silencing. Purple octagon shape presents monkey miRNA and cyan hexagon presents human miRNAs (figure constructed with Cytoscape Network Data Integration, Analysis, and Visualization in a Box V3.8.2).

Figure 3

The network of the mitomiRs and their target genes (grey rectangle) in rodents (data from Table 1). Blue arrows present downregulation and green arrows present upregulation. Orange diamond shape presents rat miRNAs, yellow rectangle presents mouse miRNAs and cyan hexaon presents human miRNAs. miR-199a and miR-143 show that this two miRNAs regulate (figure constructed with Cytoscape Network Data Integration, Analysis, and Visualization in a Box V3.8.2).
The network of the mitomiRs and their target genes (grey rectangle) in rodents (data from Table 1). Blue arrows present downregulation and green arrows present upregulation. Orange diamond shape presents rat miRNAs, yellow rectangle presents mouse miRNAs and cyan hexaon presents human miRNAs. miR-199a and miR-143 show that this two miRNAs regulate (figure constructed with Cytoscape Network Data Integration, Analysis, and Visualization in a Box V3.8.2).

Figure 4

Traditional cancer traits.89
Traditional cancer traits.89

Summary of microRNAs and their roles in mitochondria

miRmiR accession numberTarget genesGene accession numberFunctionFunctional pathwayLocationSpeciesReferences
miR-378MI0000795CratENSMUSG00000026853DownregulationMitochondrial oxidative metabolismMitochondria in liver cellsMouseCarrer et al., 201259
miR-24MI0000080H2axENSMUSG00000049932DownregulationInsulin pathway signalingMitochondria liver cells inHumanJeong et al., 201761
miR-23bMI0000439GLSENSG00000115419DownregulationGlutamine metabolismLMitochondria liver cells inHumanGao et al., 200960
SLC2A1ENSG00000117394Downregulation
miR-1291MI0006353CPT1C ESRRAENSG00000169169 ENSG00000173153Downregulation DownregulationMitochondrialMitochondria inHumanYamasaki et al., 2013; Chen et al.,
ASS1ENSG00000130707Downregulationmetabolismrenal cells 2020, Tu et al., 202063, 64, 65
GLUT1ENSG00000117394Downregulation
miR-138MI0000455PDK1ENSG00000152256DownregulationGlucose metabolismMitochondria in cardiac cellsHumanZhu et al., 201766
miR-150MI0000920 MI0000479Slc2a4 SLC2A1ENSRNOG00000017226 ENSG00000117394Downregulation DownregulationMetabolismMitochondria in cardiac cellsRat HumanJu et al., 202067 Li et al., 201768
Slc2a4ENSRNOG00000017226Upregulation Mitochondria in
miR-199aMI0000941Hk2ENSRNOG00000006116UpregulationExpression ofmuscle cellsRatEsteves et al., 2018, Yan et al., 2014, Guo
MI0000242HK2ENSG00000159399Upregulationglucose transportersMitochondria in liver cellsHumanet al., 20154, 69, 70
miR-532-5pMI0006154SlcHk22 a4ENSRNOGENSRNOG00000017226 00000006116Upregulation UpregulationExpression glucose transporters ofMitochondria muscle cells inRatEsteves et al., 201870
MitochondrialMitochondria in
miR-29aMI0000576Slc16a1ENSMUSG00000032902Downregulationoxidative metabolismpancreatic betacellsMousePullen et al., 201171
miR-29bMI0000143Slc16a1ENSMUSG00000032902DownregulationMitochondrial oxidative metabolismMitochondria in pancreatic betacellsMousePullen et al., 201171
MitochondrialMitochondria in
miR-124MI0000716Slc16a1ENSMUSG00000032902Downregulationoxidativepancreatic beta-MousePullen et al., 201171
metabolismcells
CROTENSANAG00000028065Downregulation
CPT1AENSANAG00000017356Downregulation
HADHBENSANAG00000027802Downregulation
PRKAA1ENSANAG00000032687Downregulation
miR-33a/ba-MI0002684, b-MI0007603ABCA1ENSANAG00000033387DownregulationLipid metabolismMitochondria in liver cellsMonkeyRayner et al., 201172
SREBF1ENSANAG00000021477Upregulation
FASNENSANAG00000032055Upregulation
ACLYENSANAG00000036009Upregulation
ACACAENSANAG00000035253Upregulation
miR-143MI0000916Map2k5ENSRNOG00000007926DownregulationAdipogenesisMitochondria in adipose cellsRatChen et al., 201473
MI0000459APOL6ENSG00000221963DownregulationAdpiogenesisMitochondria in adipose cellsHumanYe et al., 201374
miR-204MI0000284ACACBENSG00000076555DownregulationLipid metabolismMitochondria adipose cells inHumanCivelek et al., 201375
miR-200MI0000737ZEBZEB1 2ENSGENSG00000148516 00000169554Upregulation UpregulationLipid metabolismMitochondria breast cells inHumanAhmad et al., 201176
miR-338MI0000618COXIVENSRNOG00000007827DownregulationMitochondria oxidative metabolismMitochondria in neural cellsRatAschrafi et al., 200877
miR-181cMI0000924COX1ENSRNOG00000034234DownregulationMitochondria oxidative metabolismMitochondria in cardiac cellsRatDas et al., 201288
miR-210MI0000268ISCUENSG00000136003DownregulationMitochondria oxidative metabolismMitochondria in placenta cellsHumanColleoni et al., 2013; Qiao et al., 201381, 85
miR-15bMI0000843Arl2ENSRNOG00000021010DownregulationATP productionMitochondria in cardiac cellsRatNishi et al., 201082
Bcl2ENSRNOG00000002791Downregulation
miR-16MI0000844Bcl2ENSRNOG00000002791DownregulationATP productionMitochondria in cardiac cellsRatNishi et al., 201082
Arl2ENSRNOG00000021010Downregulation
miR-195MI0000939Arl2ENSRNOG00000021010DownregulationATP productionMitochondria in cardiac cellsRatNishi et al., 201082
miR-29a-3pMI0000576Foxa2ENSMUSG00000037025UpregulationLipid metabolismMitochondria liver cells inMouseKurtz et al., 201486
miR-19bMI0000074MFN1ENSG00000171109DownregulationApoptosisMitochondria in bone cellsHumanLi et al., 201487
miR-101-3pMI0000103ATP5BENSG00000110955SilencingMitochondria metabolismMitochondria heLa cells inHumanZheng et al., 201184

Summary of mitomiRs with roles in cancer

miRmiR accession numberTarget genesGene accession numberFunctionFunctional pathwayType of cancerSpeciesReferences
HIF-1ENSG00000258777Upregulation
ISCU ENSG00000136003 Upregulation
miR-210MI0000286COX10ENSG00000006695UpregulationHypoxiaBreast cancer, neck and head cancer, lung cancerHumanQin et al., 2014; Gee et al., 2010; Puissegur et al., 2011109, 110, 111
SDHDENSG00000204370Upregulation
NDUFA4ENSG00000189043Upregulation
miR-200aMI0000342TFAMENSG00000108064DownregulationMitochondrial biogenesis, cancer metabolismBreast cancerHumanYao et al., 2014112
miR-155MI0000681HK2ENSG00000159399Upregulationphosphorylation GlucoseBreast cancerHumanJiang Fang et et al.al., , 20122012; 104
miR-124MI0000443PKMENSG00000067225Upregulationmetabolism GlucoseColorectal cancerHumanSun et al., 2012105
miR-137MI0000454PKMENSG00000067225Upregulationmetabolism GlucoseColorectal cancerHumanSun et al., 2012105
miR-340MI0000802PKMENSG00000067225Upregulationmetabolism GlucoseColorectal cancerHumanSun et al., 2012105
miR-326MI0000808PKM2ENSG00000067225Downregulationmetabolism GlucoseGlioblastomaHumanKefas et al., 2010106
miR-181-5pMIMAT0000256RASSF6INPP5AENSG00000169435ENSG00000068383DownregulationDownregulationMitogen-activated protein kinase (MAPK) signaling pathwayGastric cancer, cervical cancerHumanMi et al., 2017; Zhuang et al., 2017108, 113
miR-92a-1MI0000093BCL2L11ENSG00000153094DownregulationApoptosisLymphomaHumanMogilyansky Rigoutsos, 2013 and 94
PIK3R2ENSG00000105647Downregulation Breast cancer cells Zhu et al., 2011114
PLK2ENSG00000260410Downregulation Acute leukaemia cells Li et al., 2008115
EGFL7ENSG00000172889Downregulation Oral squamous cells Sasahira et al., 2012116
CRKENSG00000167193Downregulation Lung cancer cells Crawford 2008117 et al.,
ADAM9ENSG00000168615Downregulation Melanoma cells cancer Felli et al., 2013118
miR-126MI0000471HOXA9ENSG00000078399DownregulationInflammation, angiogenesisAcute leukaemia cellsHumanShen et al., 2008119
IRS1ENSG00000169047Downregulation Breast cancer cells Zhang et al., 2008120
SOX-2ENSG00000242808Downregulation Gastric cells cancer Otsubo et al., 2011121
SLC7A5ENSG00000103257Downregulation Lung cancer cells Miko et al., 2011122
VEGFAENSG00000150630Downregulation Oral squamous cells Sasahira et al., 2012116
MMP7ENSG00000137673Downregulation Melanoma cells cancer Felli et al., 2013118
BCL-2ENSG00000171791Downregulation
Gao et al., 2010101
MCL-1ENSG00000143384Downregulation
COX4I2ENSG00000131055Downregulation
miR-15aMI0000069COX6A2ENSG00000156885DownregulationApoptosis, ATP productionB-cell chronic lymphocytic leukemiaHumanSiengdee et al.,
NDUFB7ENSG00000099795Downregulation 2010102
NDUFV1ENSG00000167792Downregulation
NDUFS4ENSG00000164258Downregulation
COX4I2ENSG00000131055Downregulation
COX6A2ENSG00000156885Downregulation
miR-16aMI0000070NDUFB7ENSG00000099795DownregulationApoptosis, ATP productionB-lymphocytic cell chronic leukemiaHumanSiengdee et al., 2010102
NDUFV1ENSG00000167792Downregulation
NDUFS4ENSG00000164258Downregulation
DOI: https://doi.org/10.2478/raon-2021-0042 | Journal eISSN: 1581-3207 | Journal ISSN: 1318-2099
Language: English
Page range: 379 - 392
Submitted on: Aug 10, 2021
|
Accepted on: Sep 28, 2021
|
Published on: Nov 19, 2021
In partnership with: Paradigm Publishing Services
Publication frequency: 4 issues per year

© 2021 Andrej Rencelj, Nada Gvozdenovic, Maja Cemazar, published by Association of Radiology and Oncology
This work is licensed under the Creative Commons Attribution-NonCommercial-NoDerivatives 4.0 License.