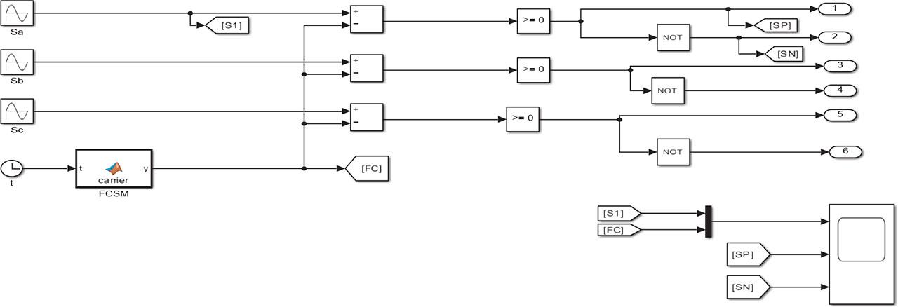
Figure 1.

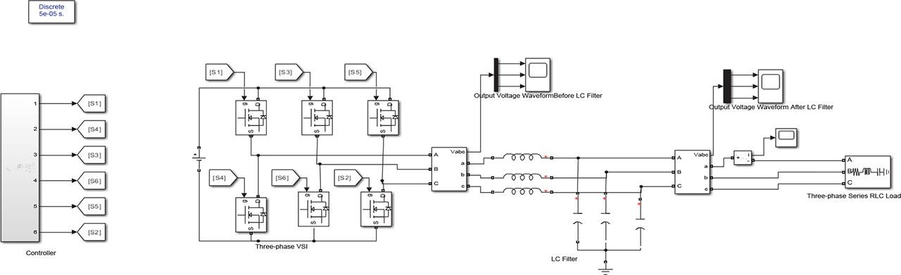
Figure 2.

Figure 3.

Figure 4.

Figure 5.

Figure 6.

Figure 7.

Figure 8.

Figure 9.

Figure 10.

Figure 11.

Figure 12.

Figure 13.

Figure 14.

Figure 15.

Figure 16.

Figure 17.

Figure 18.

Figure 19.

Figure 20.

Figure 21.

Figure 22.

ANN training parameters_
| Parameters | Values |
|---|---|
| Network type | Feedforward/backpropagation |
| Learning algorithm | Trainlm |
| Epochs | 1,000 |
| Convergence limit (Goal) | 1e−12 |
| Hidden layers | 10 |
| Input layers | 4 |
| Output layers | 3 |
Summary of THD content levels (%)_
| System | THD before filter (%) | THD after LC filter (%) |
|---|---|---|
| FCSM | 43.71 | 7.60 |
| DRPWM | 42.83 | 7.40 |
| Proposed method | 35.59 | 2.17 |
Techno-economic comparison between conventional RPWM and proposed ANN-RPWM controller_
| Cost component | Conventional RPWM system | Proposed ANN–RPWM system | Remarks/assumptions |
|---|---|---|---|
| DSP/microcontroller | Included | Same | No additional processor required |
| Power semiconductors (IGBTs/drivers) | 6 IGBTs + 3 drivers | Same | Unchanged hardware configuration |
| Sensors/feedback circuits | 3 V, 3 current sensors | Same | No modification needed |
| Software/algorithmic overhead | Baseline PWM control | +3% additional CPU load | ANN inference executed on the same DSP |
| Development/training effort | N/A | One-time offline training | Conducted using MATLAB on PC |
| Filter components (L, C) | LC filter | Same | Identical filter design used |
| Implementation/maintenance | Standard | Standard | No extra calibration required |
| Estimated total cost impact | 100% | ≈101% | <1% incremental difference |
Summary of harmonics and their relative magnitudes_
| Harmonic order | FCSM (dB) | DRPWM (dB) | ANN-RPWM (dB) | Reduction vs. DRPWM (%) |
|---|---|---|---|---|
| 5 | −36 | −40 | −46 | 43 |
| 7 | −38 | −42 | −47 | 37 |
| 11 | −40 | −43 | −48 | 35 |
| 13 | −42 | −44 | −49 | 35 |