Fig. 1.

Fig. 2.

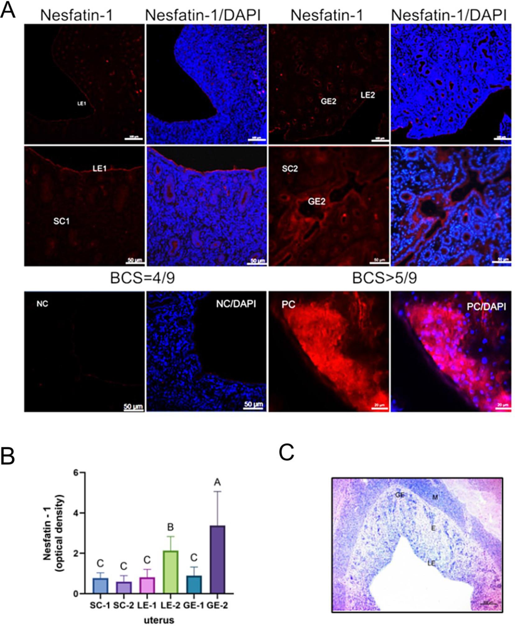
Fig. 3.

Fig. 4.

Primer sequences
| Gene name | Primer sequence | GenBank accession No. of source gene | Base pairs | Reference |
|---|---|---|---|---|
| Nucb2 | F: 5′-CAAGTGATTGATGTGCTGGAA-3′ | XM_534078 | 158 | (19) |
| Gapdh | F: 5′-GGGTCATCATCTCTGCTCCT-3′ | AF327898.1 | 150 | (26) |
| Actb | F: 5′-CTGGACTTCGAGCAGGAGAT-3′ | AF021873.2 | 161 | (26) |
Details of the bitches used in the study
| Group | A1 | A2 | B1 | B2 |
|---|---|---|---|---|
| Body condition score | 4–5/9 | 6–8/9 | 4–5/9 | 6–8/9 |
| Number of bitches | n = 16 | n = 14 | n = 16 | n = 14 |
| Age (years) | ||||
| Max. | 3 | 2.8 | 12.5 | 14.0 |
| Min. | 1.2 | 1.0 | 6.5 | 6.3 |
| Mean ± standard deviation | 2.06 ± 1.39 | 2.2 ± 0.92 | 8.3 ± 2.6 | 10.73 ± 2.34 |
| Body weight (kg) | ||||
| Max. | 23 | 35 | 25 | 43.5 |
| Min. | 2.5 | 6 | 4.3 | 4.2 |
| mean ± standard deviation | 8.07 ± 6.73 | 16.24 ± 7.07 | 10.5 ± 6.7 | 19.7 ± 13.71 |
| Breed | ||||
| mixed-breed | 5 | 4 | 4 | 4 |
| purebred | 11 | 10 | 12 | 10 |
| Progesterone (ng/mL) | ||||
| Max. | 25.93 | 36.65 | 39.03 | 49.98 |
| Min. | 1.277 | 1.439 | 1.856 | 1.495 |
| Mean ± standard deviation | 6.50 ± 4.30 | 9.795 ± 8.54 | 11.70 ± 9.68 | 12.44 ± 11.74 |