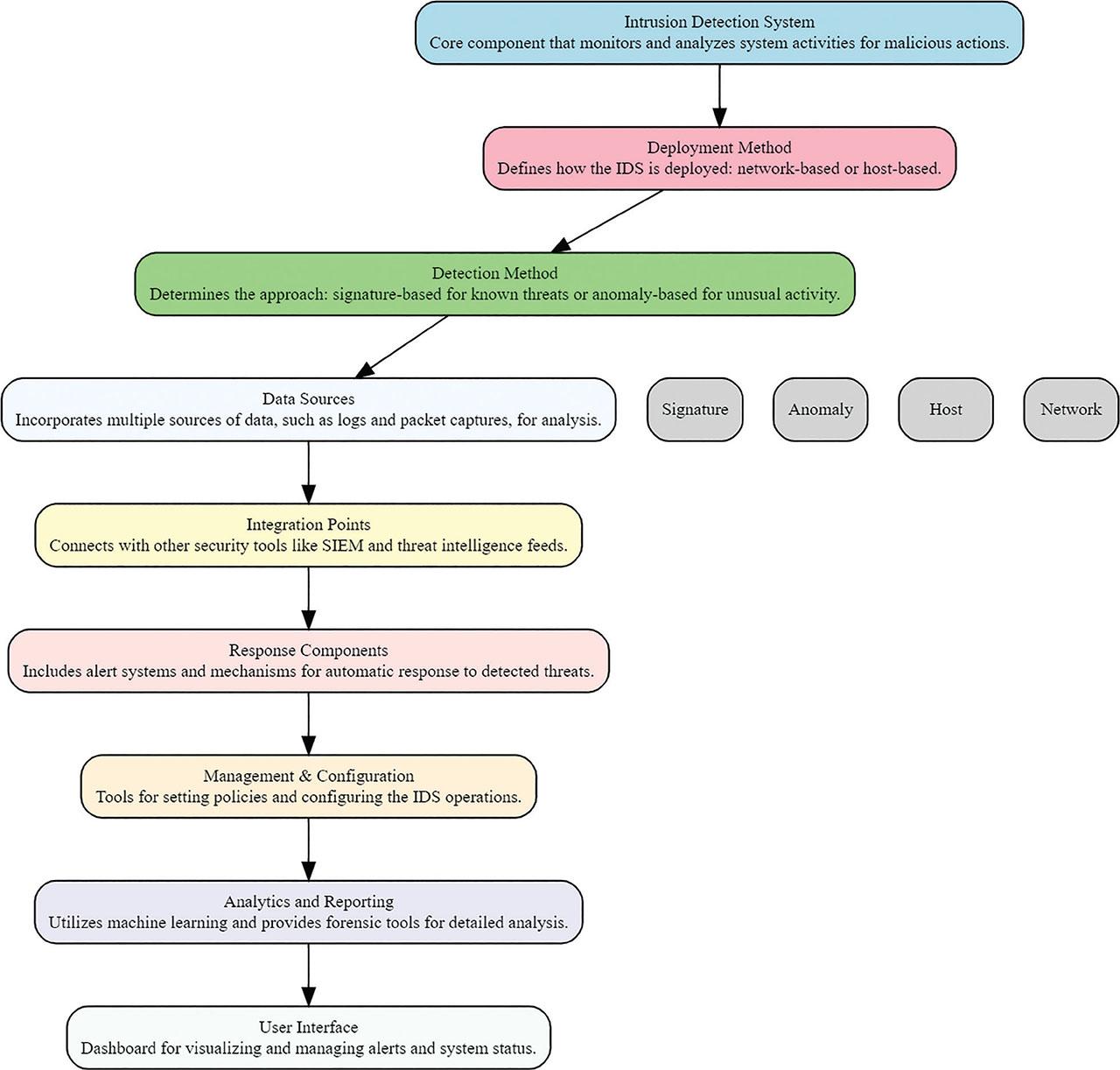
Figure 1:

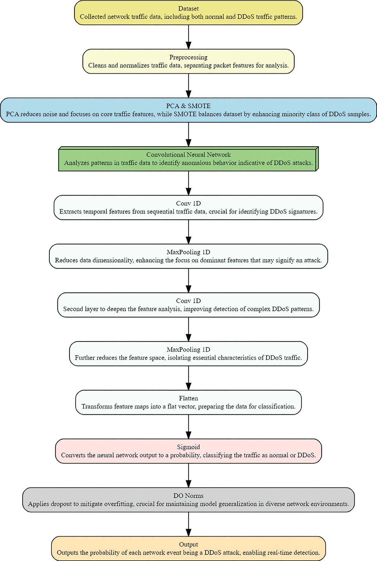
Figure 2:

Figure 3:

Figure 4:

Figure 5:

Figure 6:

Figure 7:

Figure 8:

CCICDDoS2019 dataset
| Type | Records |
|---|---|
| Benign | 56,863 |
| LDAP | 2,179,930 |
| TFTP | 20,082,580 |
| DNS | 5,071,011 |
| NetBIOS | 4,093,279 |
| MSSQL | 4,522,492 |
| SSDP | 2,610,611 |
| NTP | 1,202,642 |
| SNMP | 5,159,870 |
| UDP | 3,134,645 |
| SYN | 1,582,289 |
| UDP-Lag | 366,461 |
| WebDDoS | 439 |
| Total | 50,063,112 |
Confusion matrix
| Actual positive | Actual negative | |
|---|---|---|
| Positive predict | TP | FP |
| Negative predict | FN | TN |