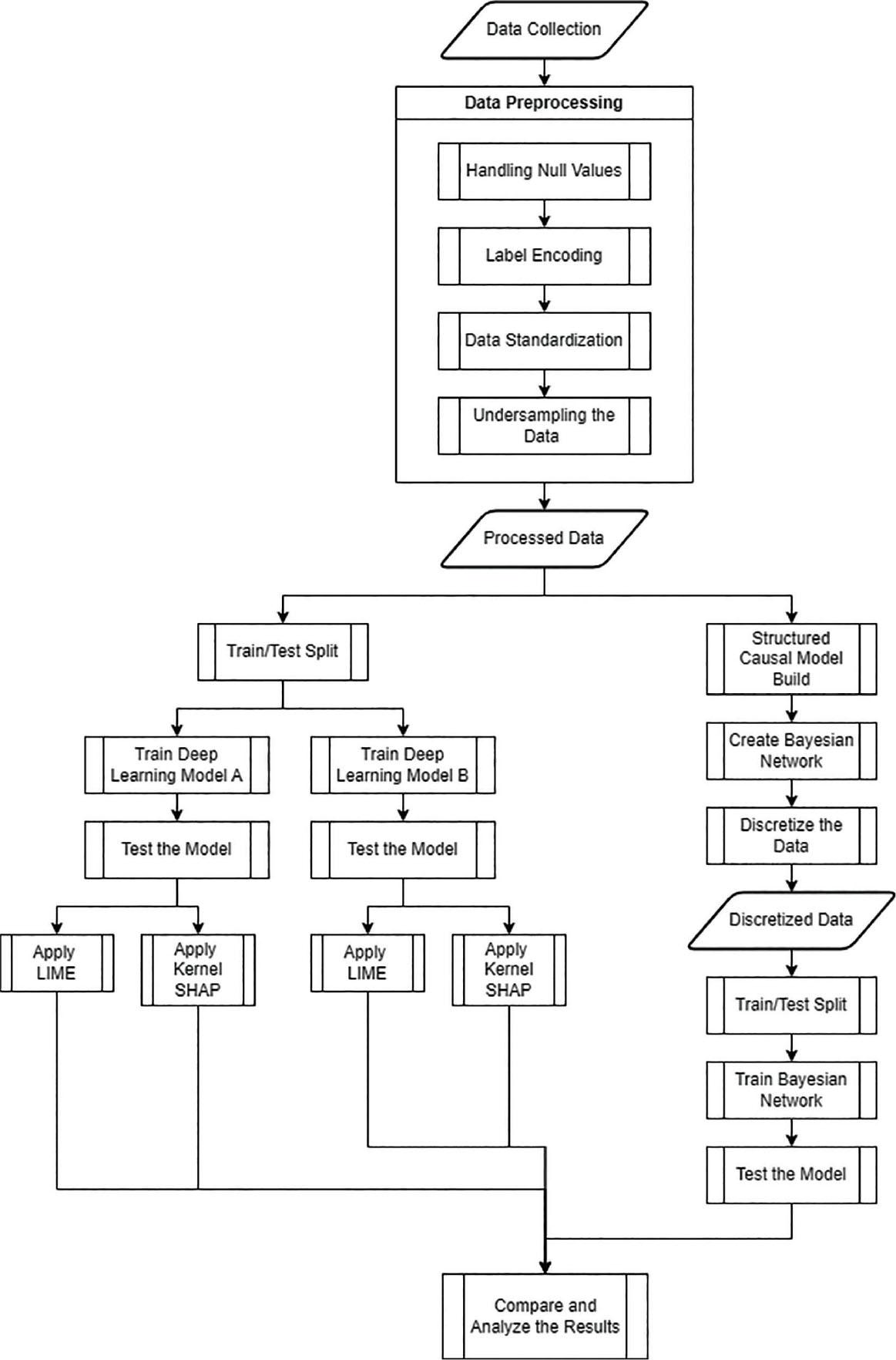
Figure 1:

Figure 2:

Figure 3:

Figure 4:

Figure 5:

Figure 6:

Figure 7:

Figure 8:

Layers of the first deep learning model
| Model: “sequential” | ||
|---|---|---|
| Layer (type) | Output shape | Param # |
| conv1d (Conv1D) | (None, 29, 64) | 256 |
| max_pooling1d (MaxPooling1D) | (None, 14, 64) | 0 |
| flatten (Flatten) | (None, 896) | 0 |
| dense (Dense) | (None, 64) | 57,408 |
| dense_1 (Dense) | (None, 1) | 65 |
| Total params: 57,729 | ||
| Trainable params: 57,729 | ||
| Non-trainable params: 0 | ||
Layers of the second deep learning model
| Model: “sequential” | ||
|---|---|---|
| Layer (type) | Output shape | Param # |
| conv1d (Conv1D) | (None, 27, 128) | 768 |
| max_pooling1d (MaxPooling1D) | (None, 13, 128) | 0 |
| flatten (Flatten) | (None, 1664) | 0 |
| dense (Dense) | (None, 128) | 213,120 |
| dense_1 (Dense) | (None, 1) | 129 |
| Total params: 214,017 | ||
| Trainable params: 214,017 | ||
| Non-trainable params: 0 | ||
Evaluation matrix of the BNs
| Accuracy (%) | Precision (%) | Recall (%) | F1 score (%) | |
|---|---|---|---|---|
| SCM 1 | 49.32 | 55.66 | 50.79 | 36.59 |
| SCM 2 | 59.27 | 60.50 | 59.02 | 57.67 |
| SCM 3 | 54.94 | 63.00 | 55.65 | 47.95 |
Different synthetic BAF tabular datasets
| Base | Sampled to best represent original dataset |
|---|---|
| Variant I | Has higher group size disparity than base |
| Variant II | Has higher prevalence disparity than base |
| Variant III | Has better separability for one of the groups |
| Variant IV | Has higher prevalence disparity in train |
| Variant V | Has better separability in train for one of the groups |
Evaluation matrix of the deep learning models
| Accuracy (%) | Precision (%) | Recall (%) | F1 score (%) | |
|---|---|---|---|---|
| Model 1 | 94.64 | 97.42 | 97.70 | 94.47 |
| Model 2 | 96.34 | 96.06 | 96.64 | 96.35 |
Evaluation matrix of the BN for new data
| No. of columns | Accuracy (%) | Precision (%) | Recall (%) | F1 score (%) | |
|---|---|---|---|---|---|
| New Data 1 | 10 | 90.36 | 90.69 | 91.67 | 90.32 |
| New Data 2 | 8 | 78.4 | 78.4 | 78.4 | 78.4 |
| New Data 3 | 11 | 77.94 | 77.94 | 77.94 | 77.94 |