Figure 1:

Figure 2:

Figure 3:

Figure 4:

Figure 5:

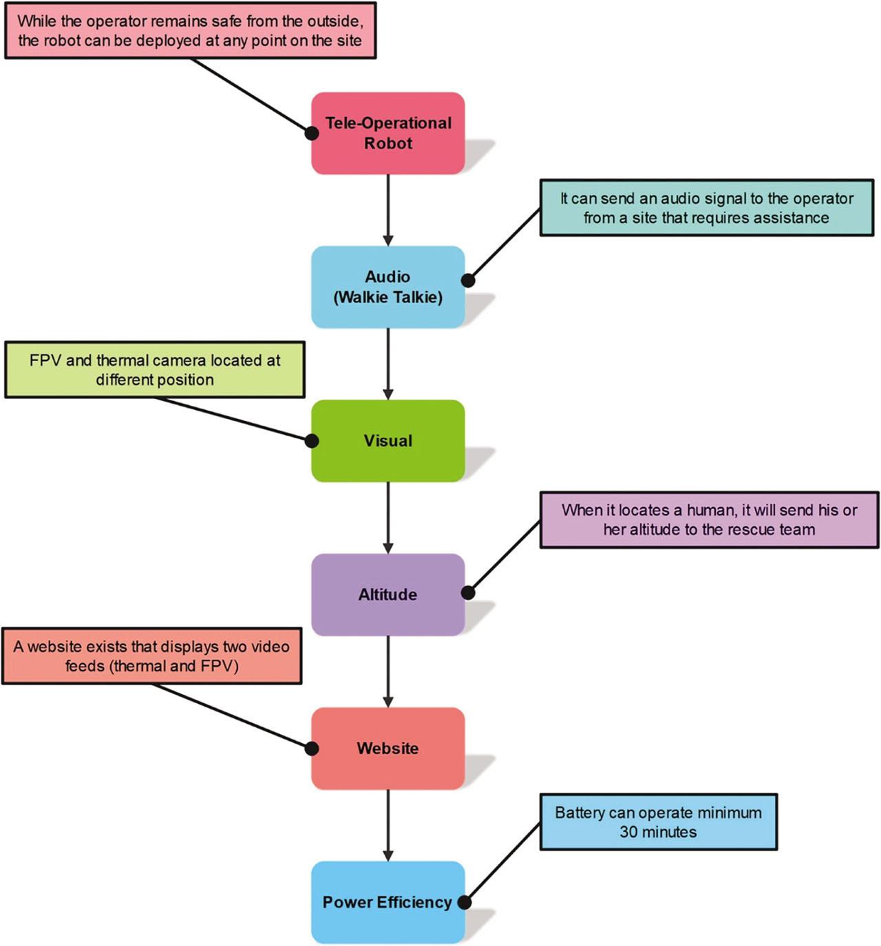
Figure 6:

j_ijssis-2023-0009_tab_002
| S. No. | Paper name with Ref. No. | Comparison factor | |||||||
|---|---|---|---|---|---|---|---|---|---|
| Obstacle detection | Microphone | Location tracking | Environmental condition monitoring | Live streaming | Gas detection | Pulse sensing | Temperature sensing | ||
| 1 | Living human detection robot in earthquake conditions [33] | ✓ | ✘ | ✓ | ✓ | ✓ | ✓ | ✘ | ✓ |
| 2 | SAR system for detection of living humans by semi-autonomous mobile rescue robot [34] | ✓ | ✘ | ✘ | ✘ | ✓ | ✓ | ✘ | ✓ |
| 3 | Unmanned vehicle for detection of living humans during calamity [35] | ✓ | ✘ | ✓ | ✘ | ✘ | ✘ | ✓ | ✓ |
| 4 | Terminal analysis of the operation of a rescue robot constructed for assisting secondary disaster situations [46] | ✓ | ✘ | ✘ | ✘ | ✓ | ✓ | ✘ | ✘ |
| 5 | A low cost USAR robot for developing countries [61] | ✓ | ✓ | ✘ | ✓ | ✓ | ✓ | ✘ | ✓ |
| 6 | Design and implementation of a semi-autonomous mobile SAR robot [47] | ✓ | ✘ | ✘ | ✓ | ✓ | ✓ | ✘ | ✓ |
| 7 | Disaster response and surveillance bot [61] | ✓ | ✘ | ✘ | ✘ | ✓ | ✓ | ✘ | ✓ |
| 8 | Ground robot for detection of living humans in rescue operations [63] | ✓ | ✘ | ✓ | ✘ | ✓ | ✓ | ✘ | ✓ |
j_ijssis-2023-0009_tab_001
| Sensor/sensing technology | Pros | Cons | Ref. |
|---|---|---|---|
| Radar | Long range | It is expensive | [4],[54] |
| LiDAR | Familiar in robotics | High cost | [2],[55] |
| Magnetic | It is able to detect metal objects | Small range | [56] |
| ToF camera | Possible to provide in 3D measurements | Less accuracy | [57] |
| Acoustic | Wide range | Differs in acoustic characteristics based on different environments | [58] |
| Ultrasonic | Wide range | Sound is absorbed by clothing and foliage | [34],[59],[64] |
| Optical | Wide range | Costly | [60] |
| IR and thermal | Possibility of detecting a target in the dark | In hot environments, detecting the target is difficult | [34],[51],[47] |
| RF | Easy to install | Cables are required along the perimeter | [34],[51],[47],[61] |
| Motion | It is possible to classify the type of intrusion based on structures | Limited range | [34],[35],[64] |
| Seismic | Exceptional stealth | Differs in each environment | [62] |
j_ijssis-2023-0009_tab_004
| S. No. | Paper name | Pros | Cons | Ref. |
|---|---|---|---|---|
| 1 | Living human detection robot in earthquake conditions | Low cost | Due to the lack of internet connectivity under circumstances of landslides and avalanches, radar communication is preferred rather than IoT | [33] |
| 2 | SAR system for detection of living humans by semi-autonomous mobile rescue robot | Low cost | No location tracking and environment monitoring | [34] |
| 3 | Unmanned vehicle for detection of living humans during calamity | Low cost | No live streaming and environmental monitoring | [35] |
| 4 | Terminal analysis of the operation of a rescue robot constructed for assisting secondary disaster situations | Optimum size and strength | No location tracking | [46] |
| 5 | A low-cost USAR robot for developing countries | With walkie-talkie on board, rescuers can communicate up to 1 km away | No location tracking | [61] |
| 6 | Design and implementation of a semi-autonomous mobile SAR robot | Built with a CMOS camera for digital image production | Camera connection is lost and major issues on battery power | [47] |
| 7 | Disaster response and surveillance bot | Low power consumption | No location tracking | [61] |
| 8 | Ground robot for detection of living humans in rescue operations | More accurate and efficient | No environmental monitoring and obstacle detection | [63] |
j_ijssis-2023-0009_tab_003
| S. No. | Paper name with Ref. No. | Technology comparison factor | |||||
|---|---|---|---|---|---|---|---|
| RF module | Bluetooth | WiFi | IoT | Zigbee module | Android app | ||
| 1 | Living human detection robot in earthquake conditions [33] | ✘ | ✓ | ✘ | ✘ | ✘ | ✓ |
| 2 | SAR system for detection of living humans by semi-autonomous mobile rescue robot [34] | ✓ | ✘ | ✘ | ✘ | ✘ | ✘ |
| 3 | Unmanned vehicle for detection of living humans during calamity [35] | ✘ | ✘ | ✘ | ✘ | ✓ | ✘ |
| 4 | Terminal analysis of the operation of a rescue robot constructed for assisting secondary disaster situations [46] | ✘ | ✘ | ✓ | ✘ | ✘ | ✘ |
| 5 | A low cost USAR robot for developing countries [61] | ✓ | ✘ | ✘ | ✘ | ✘ | ✘ |
| 6 | Design and implementation of a semi-autonomous mobile SAR robot [47] | ✓ | ✘ | ✘ | ✘ | ✘ | |
| 7 | Disaster response and surveillance bot [61] | ✓ | ✘ | ✘ | ✘ | ✘ | ✘ |
| 8 | Ground robot for detection of living humans in rescue operations [63] | ✘ | ✓ | ✘ | ✘ | ✘ | ✓ |