Figure 1.

Figure 2.

Figure 3.

Figure 4.

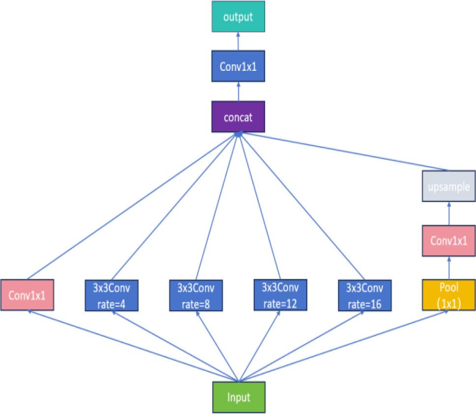
Figure 5.

Figure 6.

Figure 7.

RESULTS OF ABLATION EXPERIMENT TABLE
| Group | MobileNetV2 | AS-ASPP | CBAM | mIoU% | Precision/% | mAP/% |
|---|---|---|---|---|---|---|
| ① | √ | 72.31 | 77.46 | 82.67 | ||
| ② | √ | √ | 72.58 | 78.17 | 83.49 | |
| ③ | √ | √ | 72.86 | 79.65 | 83.89 | |
| ④ | √ | √ | √ | 73.21 | 80.56 | 84.11 |
PERFORMANCE COMPARISON OF COMMONLY USED BACKBONE NETWORDS
| Model | FLOPs(G) | Parameters(M) | Accuracy% |
|---|---|---|---|
| VGG-16 | 15.7 | 138.4 | 71.3 |
| ResNet18 | 1.8 | 18.6 | 69.8 |
| ResNet34 | 3.6 | 21.8 | 71.5 |
| ResNet50 | 3.8 | 25.6 | 74.9 |
| Xception | 31.1 | 22.9 | 79.0 |
| MobileNetV | 0.56 | 4.2 | 69.0 |
| MobileNetV | 0.32 | 3.5 | 71.3 |
| MobileNetV | 0.31 | 5.4 | 73.3 |
EXPERIMENTAL CONFIGURATION TABLE
| Name | Related Configurations |
|---|---|
| Operating System | Windows11 |
| Memory | 16GB |
| GPU | Nvidia Ge-Force RTX 3060 |
| CPU | Core (TM) i7-12700H |
| Operating Environment | PyCharm |
| CUDA Version | Cuda12.6 |
COMPARISON OF BACKBONE NETWORK PERFORMANCE
| Backbone | Precision/% | mIoU/% | Params/M | FLOPs(G) |
|---|---|---|---|---|
| Xception | 78.31 | 73.87 | 42.0 | 167.00 |
| MobileNetV2 | 77.46 | 72.31 | 3.5 | 53.02 |
MODEL PERFORMANCE COMPARISON
| Model | Precision/% | MIoU/% | Params/M | FLOPs(G) | Time |
|---|---|---|---|---|---|
| DeepLabV | 79.39 | 71.12 | 42 | 167.0 | 18h53m |
| 3+ | in | ||||
| Ours | 80.56 | 73.21 | 3.8 | 32.4 | 9h6min |