A satellite functions as a microwave repeater station, enabling multiple users with compatible earth stations to transmit or exchange information in various formats. Communication between satellites occurs through the use of radio waves, which transmit signals to antennas located on Earth. These antennas receive the signals and process the information contained within them. Typically, satellites are positioned in geostationary Earth orbit (GEO), allowing them to maintain a fixed position relative to the Earth's surface. Given that microwave signals necessitate an unobstructed line of sight, satellites are placed in space to prevent interference caused by the curvature of the Earth. Key parameters in satellite communication include the angles of elevation and inclination (see. Fig 1). The angle δ represents the angle formed between the plane of the satellite's orbit and the equatorial plane; this angle is zero when the satellite is positioned directly above the equator. In cases where the satellite follows an elliptical trajectory, the point of closest approach to the Earth is referred to as the perigee (Barigelli, 2022; Scappaviva, 2022).

Angle of inclination(Source: Barigelli, 2022)
A satellite band is segmented into two components: the uplink, which transmits signals from the ground to space, and the downlink, which conveys signals from space to the ground, as illustrated in Fig 2. These components function on separate frequencies, each utilizing distinct microwave repeaters that are calibrated to capture the corresponding signals. This configuration prevents the downlink signals from being recaptured, thereby avoiding potential jamming of the system. Generally, the uplink frequency designated by the International Telecommunication Union (ITU) is higher than that of the downlink frequency. This is primarily due to the relative ease of generating radio frequency power at ground stations compared to onboard satellites. Typical downlink frequencies are 4 GHz, while uplink frequencies are around 6 GHz (Park, 2023; Choi, 2024; Ravindran, 2025).

Satellite communication(Source: Ravindran, 2025)
This section discusses the design of the three components that make up a frequency down converter which are, low noise amplifier, frequency oscillator, and frequency mixer.
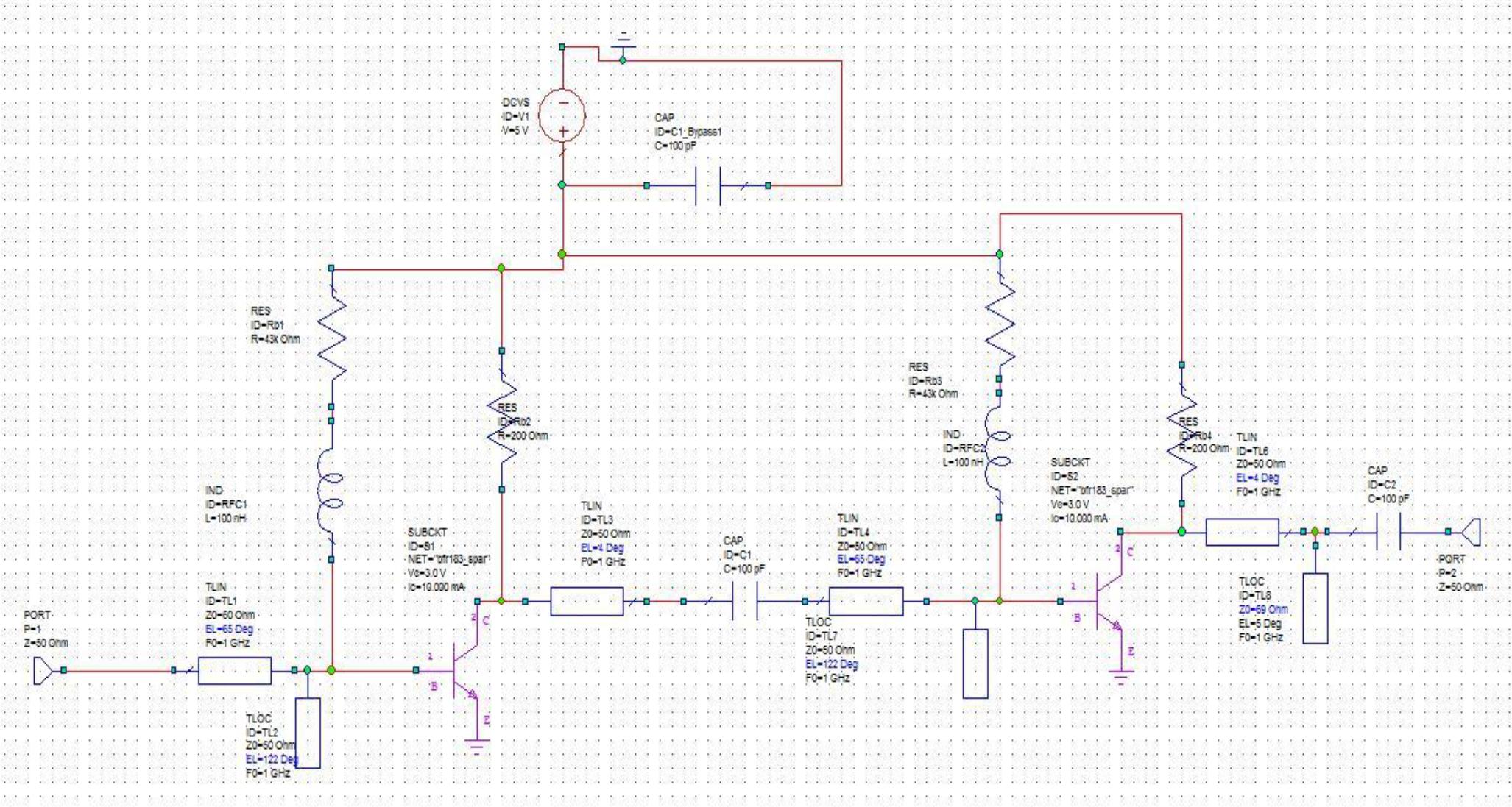
The low noise amplifier includes the input matching network, the microwave transistor and the output matching network as shown in Fig.3.

Block diagram of Low Noise Amplifier(Source: author’s own elaboration)
The design of a low noise amplifier should meet the following specifications:
- 1)
Operate at 1 GHz
- 2)
Gain of over 20 d
- 3)
Minimum noise Figure of less than 2 dB
- 4)
Stability factor, k greater than one (k>1)
The Microwave Office Design Environment, developed by National Instruments, has been selected as the design software for this paper. This software is known for its user-friendly interface and encompasses all the essential features required for precise modeling and design of microwave components. Microwave Office includes tools for harmonic balance, time-domain analysis, electromagnetic simulation, and PCB layout design. Additionally, it offers capabilities for both linear and nonlinear noise analysis, enabling the modeling of nonlinear behaviors in microwave devices such as amplifiers under compression, mixers, and oscillators. The decision to use this software was also influenced by its provision of a complimentary six-month trial period for academic purposes. For the design of the low noise amplifier, the BFR 183 transistor was selected. The BFR 183 is an NPN silicon RF transistor manufactured by Infineon Inc., specifically designed for low noise and high-gain amplification. It features a transition frequency (FT) of 8 GHz. At the design frequency of 1 GHz, the transistor demonstrated stability, a low noise figure of approximately 1 dB, and a forward gain exceeding 10 dB. Under DC bias conditions of Vce = 3 V and Ic = 10 mA, the S-parameters of the transistor at the design frequency of 1 GHz are as follows: S11 = 0.2364<-179.899°; S21= 4.23399< 76.2°; S12=0.099599< 65.5°; S22 = 0.4165< -29.6°. The complete desin of the LNA is shown in Fig.4.

The complete Low Noise Amplifier( Source: author’s own elaboration)
The actual design of the amplifier circuit is implemented utilizing microstrip techniques, as illustrated in Fig.5. The theoretical lines were transformed into practical microstrip lines through the use of the Microwave TXLINE tool calculator. The values for the resistors, inductors, and capacitors remain consistent with the inclusion of microstrip junctions for fabrication purposes.

The complete Low Noise Amplifier Design in Microstrip lines(Source: author’s own elaboration)
Negative-resistance oscillators are typically favored for microwave frequencies due to their ability to perform various functions beyond merely generating fixed frequency oscillations. At lower microwave frequencies, specifically in the MHz range, lumped-element oscillator configurations such as Colpitts, Hartley, and Clapp oscillators are frequently employed. Conversely, at higher frequencies in the GHz range, the negative-resistance design approach is utilized, as the feedback necessary for oscillation is often supplied by the parasitic capacitances of the packaged transistors, with all design parameters derived from the S-parameters of the active device.
In television applications, the most commonly used Intermediate Frequencies range from 85 MHz to 900 MHz. An oscillator was designed with a center frequency of 0.9 GHz to yield an Intermediate Frequency signal of 100 MHz when heterodyned with a Radio Frequency input of 1 GHz from the Low Noise Amplifier. The design of the frequency oscillator is illustrated in Fig.6.

Complete design of Frequency Oscillator( Source: author’s own elaboration)
The mixer is constructed utilizing a single balanced configuration. This type of mixer comprises two single-ended mixers that are interconnected via a hybrid (either 90° or 180°). Such a design provides benefits including the cancellation of AM noise originating from the local oscillator (LO) source and the mitigation of spurious product reflections. Additionally, it ensures excellent RF/LO isolation. The mixer is engineered to achieve a conversion loss of less than 10 dBm, with LO to IF isolation exceeding 30 dBm and RF to IF isolation also surpassing 30 dBm. The complete schematic of the mixer circuit is illustrated in Fig.7.

Mixer Design Circuit( Source: author’s own elaboration)
The three designs, namely the Low Noise Amplifier, the Oscillator, and the Frequency Mixer, have been integrated, and the parameters of the overall design have been simulated to yield a frequency downconverter, as illustrated in Fig.8.

Frequency Downconverter( Source: author’s own elaboration)
The simulated results of the frequency downconverter when a signal of 800 MHz was used as input are recorded as shown in Fig.9. The power spectrum at an input RF of 800MHz shows the desired output of 100 MHz at -4.01 dBm. This is lower than the value of -1.51 dBm obtained when the down-converter is simulated with the design frequency of 1 GHz RF input.

Power spectrum harmonic of frequency downconverter at 800 MHZ(Source: author’s own elaboration)
The primary aim of this paper was to design, and evaluate a frequency downconverter that converts a 1 GHz RF input into a 100 MHz IF output. This process involved the development of three essential modules that constitute a frequency downconverter: a low noise amplifier, a frequency oscillator, and a frequency mixer, all utilizing Microstrip technology. The low noise amplifier was successfully designed, achieving a gain of 23.89 dB and a noise figure of less than 1.55 dB, which met the specifications of a gain exceeding 20 dB and a noise figure below 2 dB. The oscillator was also designed to produce the necessary oscillation at 900 MHz. Furthermore, the mixer was engineered to facilitate the required downconversion to 100 MHz. The device successfully achieved a downconversion to 147 MHz, which deviated slightly from the anticipated output of 100 MHz.