Fig. 1

Fig. 2

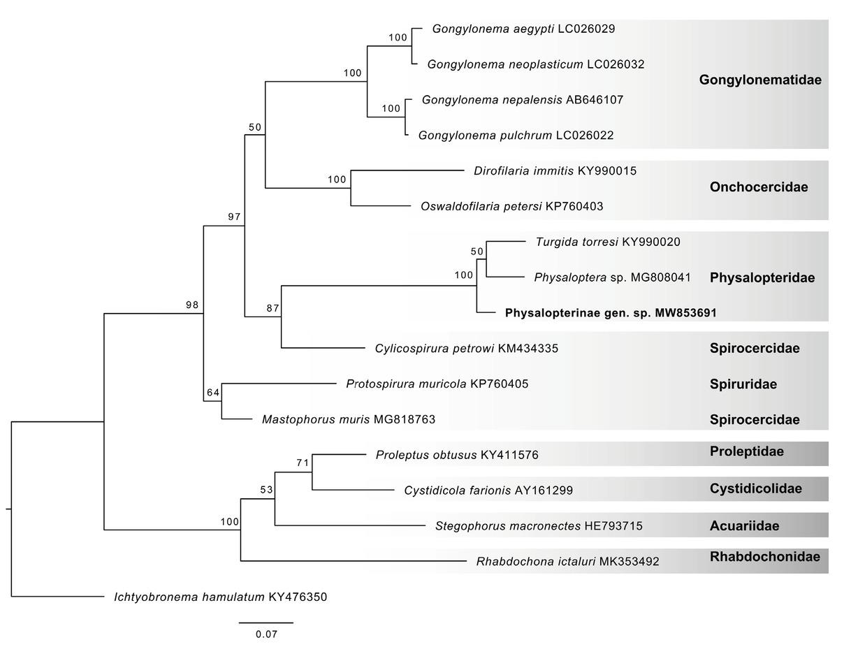
Fig. 3




© 2021 J. A. Panti-May, D. I. Hernández-Mena, H. A. Ruiz-Piña, M. A. Torres-Castro, S. F. Hernández-Betancourt, V. M. Vidal-Martínez, published by Slovak Academy of Sciences, Institute of Parasitology
This work is licensed under the Creative Commons Attribution-NonCommercial-NoDerivatives 4.0 License.