Have a personal or library account? Click to login
The molecular profile of Paratrajectura longcementglandatus Amin, Heckmann et Ali, 2018 (Acanthocephala: Transvenidae) from percid fishes in the marine waters of Iran and Iraq Cover

The molecular profile of Paratrajectura longcementglandatus Amin, Heckmann et Ali, 2018 (Acanthocephala: Transvenidae) from percid fishes in the marine waters of Iran and Iraq

Open Access
|Jan 2020

Figures & Tables

Fig. 1

Phylogenetic tree based on the Maximum likelihood analysis using 18S rDNA sequence of Paratrajectura longcementglandatus of current study and sequences of the closest-related members of the order Echinorhynchida deposited in the GenBank. Outgroup: Floridosentis mugilis, Neoechinorhynchus pseudemydis and N. crassus. Bootstrap values lower than 70 are omitted.
Phylogenetic tree based on the Maximum likelihood analysis using 18S rDNA sequence of Paratrajectura longcementglandatus of current study and sequences of the closest-related members of the order Echinorhynchida deposited in the GenBank. Outgroup: Floridosentis mugilis, Neoechinorhynchus pseudemydis and N. crassus. Bootstrap values lower than 70 are omitted.

Fig. 2

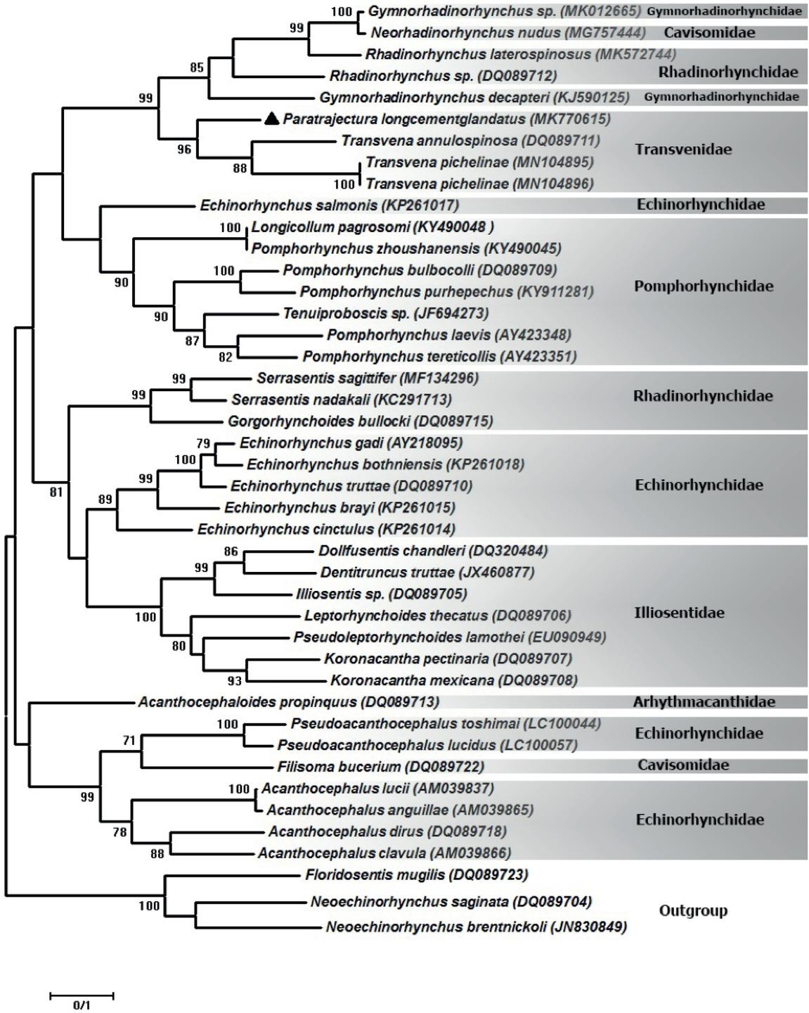
Phylogenetic reconstruction based on the Maximum likelihood analysis using partial region of the cox1 sequence of Paratrajectura longcementglandatus of current study and sequences of the closest-related members of order Echinorhynchida deposited in the GenBank. Outgroup: Floridosentis mugilis, Neoechinorhynchus saginata and N. brentnickoli. Bootstrap values lower than 70 are omitted.
Phylogenetic reconstruction based on the Maximum likelihood analysis using partial region of the cox1 sequence of Paratrajectura longcementglandatus of current study and sequences of the closest-related members of order Echinorhynchida deposited in the GenBank. Outgroup: Floridosentis mugilis, Neoechinorhynchus saginata and N. brentnickoli. Bootstrap values lower than 70 are omitted.

Acanthocephalan species represented in the phylogenetic analysis with their family, host species, GenBank accession numbers, locations, and references_

SpeciesHostGenBank Acc. no. 185rDNAGenBank Acc. no.cox1LocationReference
Gymnorhadinorhynchidae
Gymnorhadinorhynchus sp.Regalecus russeliiMK014866MK012665JapanSteinauer et al. (2019)
Gymnorhadinorhynchus decapteri (Braicovich, Lanfranchi, Farber, Marvaldi, Luque et Timi, 2014)Decapterus punctatusKJ590123KJ590125BrazilBraicovich et al. (2014)
Cavisomidae
Neorhadinorhynchus nudus (Harada, 1938)Auxis thazard-MG757444ChinaLi et al. (2018)
Filisoma bucerium (Van Cleave, 1940)Kyphosus elegansAF064814DQ089722Na*García-Varela et al. (2000), García-Varela and Nadler (2006)
Filisoma rizalinum (Tubangui et Masilungan, 1946)Scatophagus argusJX014229-IndonesiaVerweyen et al. (2011)
Rhadinorhynchidae
Rhadinorhynchus laterospinosus (Amin, Heckmann et Van Ha, 2011)Auxis rocheiMK457183MK572744VietnamAmin et al. (2019a)
Rhadinorhynchus sp.SciaenidaeAY062433DQ089712NaGarcía-Varela et al. (2002), García-Varela and Nadler (2006)
Serrasentis sagittifer (Linton, 1889)Lutjanus sebae-MF134296AustraliaBarton et al. (2018)
Serrasentis sagittiferJohnius coitorJX014227-IndonesiaVerweyen et al. (2011)
Serrasentis nadakali (George et Nadakal, 1978)NaKC291715KC291713NaPaul et al. (unpublished)
Gorgorhynchoides bullock (Cable et Mafarachisi, 1970)Eugerres plumieriAY830154DQ089715NaGarcia-Varela and Nadler (2005, 2006)
Rhadinorhynchus lintoni (Cable et Linderoth, 1963)Selar Crumrn- opht halmusJX014224-USAVerweyen et al. (2011)
Rhadinorhynchus pristis (Rudolphi, 1802)Selar Crumrn- opht halmusJX014226-USAVerweyen et al. (2011)
Transvenidae
Paratrajectura longcementglandatus (Amin, Heckmann et Ali, 2018)Percid fishesMK770616MK770615Marine waters of Iraq and IranPresent study
Transvena annulospinosa (Pichelin et Cribb, 2001)Anampses neoguinaicusAY830153DQ089711NaGarcia-Varela and Nadler (2005, 2006)
Transvena pichelinae sp. n. (Lisitsyna, 2019)Thalassoma purpureumMN105736, MN105737MN 104895, MN 104896South AfricaLisitsyna et al. (2019)
Pararhadinorhynchus sodwanensis sp. n. (Lisitsyna, 2019)Pomadasys furcatusMN 105738-South AfricaLisitsyna et al. (2019)
Pararhadinorhynchus sp.Siganus fuscescensHM545903-ChinaWang et al. (unpublished)
Echinorhynchidae
Pseudoacanthocephalus toshimai (Nakao, 2016)Rana piricaLC129278LC100044JapanNakao (2016)
Pseudoacanthocephalus lucidus (Van Cleave, 1925)Rana ornativentrisLC129279LC100057JapanNakao (2016)
Acanthocephalus lucii (Müller, 1776)Perca fluviatilisAY830152NaGarcia-Varela and Nadler (2005), Benesh et al. (2006)
Acanthocephalus luciiPerca fluviatilisAM039837EnglandGarcia-Varela and Nadler (2005), Benesh et al. (2006)
Acanthocephalus anguillae (Müller, 1780)Perca fluviatilisAM039865AustriaBenesh et al. (2006)
Acanthocephalus dirus (Van Cleave, 1931)Asellus aquaticusAY830151DQ089718NaGarcia-Varela and Nadler (2005, 2006)
Acanthocephalus clavula (Dujardin, 1845)Perca fluviatilisAM039866IrelandBenesh et al. (2006)
Acanthocephalus nanus (Van Cleave, 1925)Cynops pyrrhogasterLC129889JapanNakao (2016)
Echinorhynchus salmonis (Müller, 1784)Coregonus lavaretusKP261017FinlandWayland et al. (2015)
Echinorhynchus gadi (Müller, 1776)NaAY218123AY218095NaGiribet et al. (2004)
Echinorhynchus bothniensis (Zdzitowiecki et Valtonen, 1987)Osmerus eperlanusKP261018FinlandWayland et al. (2015)
Echinorhynchus truttae (Schrank, 1788)Thymallus thymallusAY830156DQ089710NaGarcia-Varela and Nadler (2005, 2006)
Echinorhynchus brayi (Wayland, Sommerville et Gibson, 1999)Pachycara crassicepsKP261015Atlantic Ocean: Porcupine SeabightWayland et al. (2015)
Echinorhynchus cinctulus (Porta, 1905)Lota lotaKP261014FinlandWayland et al. (2015)
Pomphorhynchidae
Longicollum pagrosomi (Yamaguti, 1935)Pagrus majorLC195887-JapanMekata et al. (unpublished)
Longicollum pagrosomiOplegnathus fasciatus-KY490048ChinaLi et al. (2017)
Pomphorhynchus zhoushanensis (Li, Chen, Amin et Yang, 2017)Oplegnathus fasciatus-KY490045ChinaLi et al. (2017)
Pomphorhynchus bulbocolli (Linkins, 1919)Lepomis macrochirus-DQ089709NaGarcia-Varela and Nadler (2006)
Pomphorhynchus purhepechus (García-Varela, Mendoza-Garfias, Choudhury et Pérez-Ponce de León, 2017)Moxostoma austrinum-KY911281NaGarcia-Varela et al. (2017)
Tenuiproboscis sp.Epinephelus malabaricus-JF694273NaVijayan et al. (unpublished)
Pomphorhynchus laevis (Zoega in Müller, 1776)Gammarus pulexAY423346AY423348FrancePerrot-Minnot (2004)
Pomphorhynchus tereticollis (Rudolphi, 1809)Gammarus pulexAY423347AY423351FrancePerrot-Minnot (2004)
Arhythmacanthidae
Acanthocephaloides propinquus (Dujardin, 1845)Gobius bucchichiiAY830149DQ089713NaGarcia-Varela and Nadler (2005, 2006)
Diplosentidae
Sharpilosentis peruviensis (Lisitsyna, Scholz et Kuchta, 2015)Duopalatinus cf. peruanus-KP967562PeruLisitsyna et al. (2015)
Illiosentidae
Dollfusentis chandleri (Golvan, 1969)Na-DQ320484NaBaker and Sotka(unpublished)
Dentitruncus truttae (Sinzar, 1955)Salmo truttaJX460865JX460877CroatiaVardić Smrzlić et al. (2013)
Illiosentis sp.NaAY830158DQ089705NaGarcia-Varela and Nadler (2005, 2006)
Leptorhynchoides thecatus (Linton, 1891)Lepomis cyanellusAF001840DQ089706NaNear et al. (1998), Garcia-Varela and Nadler (2006)
Pseudoleptorhynchoides lamothei (Salgado-Maldonado, 1976)Ariopsis guatemalenisEU090950EU090949NaNear et al. (1998), Garcia-Varela and Nadler (2006)
Koronacantha pectinaria (Van Cleave, 1940)Microlepidotus brevipinnisAF092433DQ089707NaGarcía-Varela and Nadler (2005, 2006)
Koronacantha Mexicana (Monks et Pérez-Ponce de León, 1996)Haemulopsis leuciscusAY830157DQ089708NaGarcía-Varela and Nadler (2005, 2006)
Neoechinorhynchidae (Outgroup)
Neoechinorhynchus brentnickoli (Monks, Pulido-Flores and Violante- González, 2011)Dormitator latifrons-JN830849NaPinacho-Pinacho et al. (2012)
Neoechinorhynchus saginata (Van Cleave & Bangham, 1949)Na-DQ089704NaGarcía-Varela and Nadler (2006)
Floridosentis mugilis (Machado Filho, 1951)NaAF064811DQ089723NaGarcía-Varela and Nadler (2006), García-Varela et al. (2000)
Neoechinorhynchus crassus (Van Cleave, 1919)NaKU363969-IranDadar and Adel (unpublished)
Neoechinorhynchus pseudemydis (Cable and Hopp, 1954)Capoeta aculeataKU363973-IranDadar and Adel (unpublished)
DOI: https://doi.org/10.2478/helm-2020-0007 | Journal eISSN: 1336-9083 | Journal ISSN: 0440-6605
Language: English
Page range: 1 - 11
Submitted on: Aug 20, 2019
|
Accepted on: Sep 3, 2019
|
Published on: Jan 25, 2020
In partnership with: Paradigm Publishing Services
Publication frequency: Volume open

© 2020 M. Sharifdini, O. M. Amin, R. A. Heckmann, published by Slovak Academy of Sciences, Institute of Parasitology
This work is licensed under the Creative Commons Attribution-NonCommercial-NoDerivatives 4.0 License.