The analysis of spaceflight- and gravity-associated effects on plants is key to understanding the fundamental impact of the novel environment of spaceflight, as well as for the improvement of astroculture habitats and potential crop species. The interest in the effects of microgravity and spaceflight environments on terrestrial biology increases with the desire to expand the horizons of human exploration. Access to long-term spaceflight-induced microgravity currently remains restricted to the International Space Station (ISS), but long-term exposure to the orbital environment is only one aspect of the effect that spaceflight has on biology. Understanding the effects of short-term microgravity exposure and the transition into and from altered gravity environments provide insights into the mechanisms of physiological adaptation to these unfamiliar situations. Parabolic aircraft flights, sounding rockets, and drop towers are useful for short-term microgravity exposures and exploration of transitions between gravity states. Suborbital human-rated spacecraft are increasingly available as commercial platforms for research payloads that are specialized for observing short-term and spaceflight-transitional microgravity effects in living systems. Experiments within flight vehicles enable comparisons that inform future studies and better characterize the short-term spaceflight and altered gravity responses (AGRs) of biology, including those of the model plant Arabidopsis thaliana.
The spaceflight response of plants has been characterized using a variety of hardware, approaches, and flight platforms, yet some generalized aspects of the spaceflight response have emerged. Light signaling and photosynthesis, heat and cold responses, cell wall remodeling, defense responses, drought responses, hypoxic responses, and reactive oxygen species (ROS) responses are among the biological processes commonly noted as altered in spaceflight (Paul et al., 2005a; Paul et al., 2012b; Correll et al., 2013; Zupanska et al., 2013; Sugimoto et al., 2014; Kwon et al., 2015; Johnson et al., 2017; Paul et al., 2017; Choi et al., 2019; Zhou et al., 2019; Califar et al., 2020). Direct comparisons of the transcriptomic data of multiple spaceflight experiments, processed using a singular pipeline, corroborate the conserved alteration of oxidative stress responses, ROS signaling, and mitochondrial function (Barker et al., 2020). Furthermore, though the precise patterns of spaceflight transcriptomes in Arabidopsis ecotypes can vary among independent experiments of similar design, similar metabolic processes are conserved in their spaceflight responses (Paul et al., 2012b; Paul et al., 2013; Kwon et al., 2015; Johnson et al., 2017). The transcriptomic response of Arabidopsis to spaceflight is also genotype-dependent in studies using multiple Arabidopsis ecotypes (Paul et al., 2017; Choi et al., 2019; Califar et al., 2020). Therefore, remodeling of processes conserved across experiments and unique to Arabidopsis genotypes has been observed in spaceflight responses. Comparisons of transcriptomic data from suborbital and other altered gravity flight platforms enable characterization of both the platforms and the processes that are involved in the short-term responses of Arabidopsis genotypes to flights on these platforms.
Parabolic flights and drop towers are perhaps the most widely used platforms for atmospheric microgravity research. The parabolic flight pattern involves cycles of hypergravity acceleration upward, followed by a 20–30 s free-fall period of microgravity. Drop towers offer 2–5 s of pure free fall. Drop tower exposures have yet to be deeply explored for biological research; however, parabolic flights have been extensively used to characterize biological responses to altered gravity at distinct points within flights. The transcriptomic responses of Arabidopsis, sampled at up to forty parabolas, show differential expression of genes in key metabolic processes such as auxin metabolism, calcium signaling, cell wall remodeling, defense, light signaling, temperature stress responses, ROS signaling and responses, and metabolism involving carbon and/or nitrogen (Paul et al., 2011; Aubry-Hivet et al., 2014; Hausmann et al., 2014; Fengler et al., 2016). Calcium and ROS signaling pathways are induced in parabolic flight, in conjunction with phosphoproteomic changes associated with these processes and carbon metabolism (Toyota et al., 2013; Hausmann et al., 2014). Thus, remodeling of central processes is indicated by shifts in disparate signaling and response pathways in both spaceflight and altered gravity conditions.
The breadth of the spaceflight and AGRs across core metabolism and signal transduction pathways raise the question of which genes have the potential to have major impacts on the spaceflight response. A loss of function mutation in a single gene can have significant impacts on the spaceflight-induced transcriptomic response of plants, manifesting both as decreases in the number of differentially expressed genes (DEGs), such as in phyD light signaling mutants, or as increases in the cases of cell lines defective in the arg1 gravitropism and hsfA2 heat shock genes and the sku5 root skewing mutant (Paul et al., 2017; Zupanska et al., 2017; Zupanska et al., 2019; Califar et al., 2020). An increase in DEGs in response to spaceflight may indicate that a genotype is less robust than the comparable wild type. For instance, the sku5 mutant shows reduced germination in spaceflight in conjunction with a large increase in DEGs (Califar et al., 2020). The sensitivity of the sku5 mutants to spaceflight may be connected to the potential role of SKU5 in an auxin-responsive signaling pathway modulating the plant TARGET OF RAPAMYCIN (TOR) complex, which connects skewing to centralized environmental and endogenous signaling pathways regulating energy expenditure and growth (Sedbrook et al., 2002; Xu et al., 2014; Schepetilnikov et al., 2017; Schultz et al., 2017; Ryabova et al., 2019; Zhou, 2019; Califar et al., 2020). Suborbital flight enables a dissection of some of the transcriptomic effects seen in sku5 during spaceflight growth from those observed in a short-term exposure to spaceflight.
Genes encoding signal transduction proteins can have large impacts on metabolism not only when they are deleted but also when they are overexpressed, as is the case for 14-3-3 regulatory proteins (Diaz et al., 2011; Shin et al., 2011). The 14-3-3 proteins bind a variety of client proteins dependent on the phosphorylation states of clients, regulating protein function, stability, and localization (Denison et al., 2011; Camoni et al., 2018). The 14-3-3 kappa isoform (14-3-3κ) regulates myriad processes such as carbon and nitrogen metabolism, light signaling, brassinosteroid signaling, ethylene signaling, calcium signaling, salt responses, temperature responses, and pathogen responses (Kanamaru et al., 1999; Gampala et al., 2007; Diaz et al., 2011; Shin et al., 2011; Wang et al., 2011; Yoon and Kieber, 2013; Adams et al., 2014; van Kleeff et al., 2014; Yasuda et al., 2014; Zhou et al., 2014; Liu et al., 2017; Huang et al., 2018; Chen et al., 2019; Yang et al., 2019). Skewing-associated and 14-3-3κ-regulated pathways thus overlap with processes altered in parabolic flight and/or spaceflight experiments.
This paper explores the transcriptomic responses of different genotypes of Arabidopsis across a variety of vehicles representing a diversity of gravity environments. The data reported here were developed from two different atmospheric parabolic flight platforms and two suborbital rocket flights, all using human-activated harvests of Arabidopsis before, after, and, in some cases, during the flights. Our goal is to explore the operational possibilities of using multiple flight platforms to develop insights into biological responses to spaceflight, which will enhance the overall understanding of the range of physiological adaptations that occur during spaceflight.
The Arabidopsis thaliana wild-type Wassilewskija (WS) line that was used has been maintained internally for longer than 25 years. This WS line has been used in multiple spaceflight studies, and seed samples are available upon request (Paul et al., 2012a; Paul et al., 2013; Paul et al., 2017; Zhou et al., 2019; Califar et al., 2020). The 14-3-3κ:GFP overexpression line was previously generated via vacuum infiltration of WS with Agrobacterium tumefasciens, containing a construct with the coding region of 14-3-3κ coupled to GFP (S65T), driven by the CaMV35s promoter (Paul et al., 2005b). The sku5 T-DNA insertion line (CS16268—WS background) was acquired from the Arabidopsis Biological Resource Center (ABRC) (arabidopsis.org; Berardini et al., 2015). Petri dishes (100 × 15 mm; Fisher Scientific, Pittsburgh, PA, USA), containing 50 mL of 0.5% Phytagel™-based growth medium supplemented with 0.5× Murashige-Skoog salts, 0.5% (w/v) sucrose, and 1× Gamborg's Vitamin Mixture, were prepared aseptically for planting. Seeds were sterilized via treatment with 70% ethanol for 10 min, and then with 50% bleach supplemented with Tween-20 at 2–3 drops per mL for 20 min, with seeds mixed throughout the process. Seeds were washed with sterile water at least 6 times and stored at 4°C for 3–5 days. Seeds were dispensed onto the media surface in a laminar flow hood in one row of 12–15 seeds, and plates were sealed with Micropore® tape (3M, Maplewood, MN, USA). In the case of the Blue Origin (BO) and Virgin Galactic (VG) experiments, a split planting design with WS and sku5 on the same plate was used. Plates were placed vertically in a growth room at 19±2°C, with 24 h fluorescent lighting at approximately 80 μmol×m−2×s−1 PAR until the time of transport to the experimental location.
For the VG experiment, plates were maintained at ambient onsite conditions with lighting provided by an overhead LED light bank (Hytekgro, Part # ES250UFO). Plates were wrapped in Duvetyne Black-Out fabric (Seattle Fabrics), and this package was Velcro®-taped to the internal sidewall of the FLEX imaging platform, which is described in Figure 1B (Bamsey et al., 2014). The VG VSS Unity VP-03 FLEX payload was handed over at 7:10 EST on December 13, 2018, and transported to and loaded into the VSS Unity. The VG VP-03 flight took off at 10:00 EST on the same day from the Mojave Air and Spaceport in California. The VSS Unity detached from its mothership at 11:03 EST to begin the suborbital portion of the flight. The 1 min ascent was characterized by hyper-g which increased steadily to nearly 4.5g over 30 s and then decreased. This was followed by 3 min of microgravity, and 1 min of hyper-g on descent, increasing to around 3.5g and decreasing again. A glide of about 9 min followed, containing a mixture of short hyper- and hypo-g spikes. The g-profile data for the VG flight were acquired and provided by VG. The VSS Unity landed, and access was provided to the cabin for opening of the FLEX payload. The plates were removed and transported from the runway to a nearby vehicle with a harvest station set up in the rear bay. The 10-day-old ground control and spaceflight seedlings were hand-harvested at 11:44 EST into 15 mL conical tubes (ThermoFisher Scientific, Waltham, MA, USA) containing RNAlater™ (Ambion, Grand Island, NY, USA) for fixation. Samples were stored at 4°C and then transported at ambient temperature. Samples were stored at −80°C upon their return to the University of Florida.

Flight profiles and experimental setup. (A) Basic diagrams of experimental flight profiles with information on fixation time-points, periods of hyper-g and μg, and the genotype(s) used in each experiment. Flight profiles are aligned by the onset of the parabolic stage of flight, designated T0. Harvests are denoted by the identifier used for that time-point, colored according to genotype information. (B) Representative image of Duvetyne-wrapped media plates (indicated by arrow) mounted to the sidewall of the FLEX imager. This setup was used for the BO (imaged) and VG flights. (C) Representative image of the Kennedy Space Center Fixation Tube (KFT) setup used for RNAlater™ fixation of seedlings in the F-104 (imaged), PF2013, and PF2015 experiments. Abbreviations: BO, Blue Origin; FLT, flight condition; GC, ground control; PF, parabolic flight; VG, virgin galactic.
The seedlings for the BO New Shepard 12 (NS-12) flight were transported to the West Texas Launch Site at Corn Ranch and maintained onsite in a Danby herb growth chamber (Danby, Ontario, CA; Catalog # DFG17A1B). The Danby unit draws ambient air from the environment in which it is housed and is not climate controlled. The ambient temperature of the room averaged 26°C during the day and a few degrees cooler at night. The FLEX payload was prepared in the same manner as in the VG experiment and was turned over for integration at about midnight on December 10, 2019. The payload was transported to the launch pad and loaded into the payload stack of the New Shepard rocket. The NS-12 mission launched at 12:49 EST on December 11 from the BO West Texas Launch Site. The ascent took about 2 min, reaching a maximum of near 3g before engine cutoff. After a 3 min window of microgravity was a 1 min hyper-g portion of the descent, with a peak of 5.7g measured. The release of the capsule's drogue and primary parachutes generated spikes between 3g and 3.5g, and otherwise this portion of the descent was around 1g and lasted for 4 min. The g-profile for the BO flight was captured using an MSR® Data Logger mounted inside the FLEX locker (MSR Electronics GmbH, Seuzach, Switzerland). The FLEX payload was removed from the capsule after landing and before capsule recovery operations. Plates were removed from the FLEX payload and carried briefly to a nearby area set up for harvest. The 11-day-old seedlings were harvested and fixed in the same manner as in the VG experiment. The fixation took place 33 min after landing, with an elapsed time of 43 min for the experiment. Ground control seedlings, which were maintained in the BO Payload Processing Facility during the flight, wrapped in Duvetyne Black-Out cloth, were removed from the Danby unit and harvested 1 h after the FLT seedlings. Sample storage and transport was carried out in the same manner as the VG experiment.
The two parabolic campaigns utilized a similar workflow. The 2013 parabolic flight campaign (PF2013) ran from February 26 to March 1, 2013, and the 2015 parabolic flight campaign (PF2015) proceeded from June 9–12, 2015. Plates were transported in coolers fitted with internal LED light banks. After travel, plates were maintained within a makeshift grow area with a fluorescent light bank setup. Both campaigns were based at Ellington Airport in Houston, Texas. The morning before each fixation experiment, the sample chambers of Kennedy Space Center fixation tubes (KFTs) were fitted with dampened Kimwipes™ cut to fit the chamber as a cylinder, and the fixative reservoirs were loaded with RNAlater™. In the PF2013 and PF2015 campaigns, 9-day-old 14-3-3κ:GFP and 11-day-old WS seedlings, respectively, were then transferred from media plates to the sample chambers, which were sealed (Figure 1C). As such, PF2013 and PF2015 seedlings were 10 and 12 days old on the flight date, respectively. The parabolic flight profile is characterized by cycles of hyper-g between 1.8g and 2.2g and microgravity, each having a duration of 28–32 s. KFTs were actuated during level flight before the parabolic exposures in both experiments. In PF2015, additional time-points were included immediately before the first parabola (P0) and at the end of the first parabola's 2g portion (P0.5). Both campaigns included fixations at the end of the first, third, and tenth parabolas (P1, P3, P10). KFTs were stowed after actuation. Seedlings and RNAlater™ were transferred from KFTs to 15 mL conical tubes (ThermoFisher Scientific) after landing. Samples were stored at 4°C and then kept in ice until storage at −80°C at the University of Florida.
The F-104 Starfighter flight experiment was carried out on April 19, 2013, in conjunction with the Starfighters group (www.starfighters.net) based at the Kennedy Space Center in Port Canaveral, Florida. Ten-day-old 14-3-3κ:GFP seedlings were transferred to a similar KFT setup as that described above for the parabolic flight campaigns (Figure 1C). This experiment was separated into two flights with similar profiles, each with its own ground control KFT and two KFTs for in-flight actuations. The flight profile consisted of a high-speed take-off, acceleration to supersonic speeds at level flight and low-altitude, then a 90° upward climb at about 4g for roughly 30 s. An inversion of the plane at the peak of the climb created about 10 s of microgravity during the following descent, and a brief period of hyper-g during the pull-up. In the first flight, KFTs were actuated during the low-altitude acceleration and after the parabola before the return to level flight. In the second flight, KFTs were actuated immediately following the microgravity portion of the flight and after level flight had been maintained for about a minute and a half after the parabola. Samples and RNAlater™ were transferred from KFTs to 15 mL conical tubes (ThermoFisher Scientific) and stored in ice for transport. Samples were transferred to −80°C storage after their return to the University of Florida.
RNAlater™-fixed samples were removed from −80°C storage and thawed overnight at 4°C. Seedlings were disentangled, and roots were dissected from shoots. Root tissues were used for RNA extraction, and shoots were restored to −80°C storage. For each experimental condition, 3–4 biological replicates were used. Excess RNAlater™ was removed from roots, and RNA was extracted using the QIAshredder and RNAeasy kits from QIAGEN (QIAGEN Sciences, MD, USA), using the manufacturer's instructions. RNase-free DNase (QIAGEN GmbH, Hilden, Germany) was used for on-column digestion and removal of DNA.
The F-104, PF2013, and PF2015 samples were submitted as four separate microarray experiments, with the two F-104 flights’ RNA extracts run separately. RNA concentration was determined on a NanoDrop Spectrophotometer (ThermoFisher Scientific) and the sample quality was assessed using the Agilent 2100 Bioanalyzer (Agilent Technologies, Inc., Santa Clara, CA, USA, Part # G2939BA). Extracted total RNA was processed with the Ambion WT Expression Kit (Thermofisher Scientific, Catalog # 4411973) in accordance with the manufacturer's protocol. Briefly, cDNA was synthesized from 100 ng RNA, and the cDNA was used as a template for in vitro transcription (IVT). The antisense RNA synthesized during the IVT reaction was used to generate sense DNA. Sense strand DNA was fragmented, biotin-labeled using the Affymetrix GeneChip WT Terminal Labeling Kit (ThermoFisher Scientific, Catalog # 900670) per the manufacturer's protocol, and 3.5 μg of sense DNA was hybridized, with rotation, onto an Affymetrix GeneChip Arabidopsis Gene 1.0 ST Array for 16 h at 45°C. Arrays were washed on a Fluidics Station 450 (ThermoFisher Scientific, Catalog # 00-0079) using the Hybridization Wash and Stain Kit (ThermoFisher Scientific, Catalog # 900720) and the Washing Procedure FS450_0002. Fluorescent signals were measured with an Affymetrix GeneChip Scanner 3000 7G (ThermoFisher Scientific, Catalog # 00-0210). Microarray experiments were performed at the Interdisciplinary Center for Biotechnology Research Microarray Core, University of Florida.
CEL files from each microarray experiment were loaded into the RStudio (v1.1.453) environment and normalized with the Robust Multichip Average (RMA) algorithm using the Oligo package (Carvalho and Irizarry, 2010; RStudio Team, 2020). Comparisons were made between the treatment conditions and the control conditions, which were level flight for parabolic flight experiments and the ground control for F-104 flights. Tests of differential gene expression were performed using the Limma package, with cutoff criteria of FDR of q < 0.05 and greater than twofold change (Benjamini and Hochberg, 1995; Ritchie et al., 2015; Phipson et al., 2016). DEGs were output and probe IDs were annotated using the TAIR10 version of the annotation for the AraGene 1.0 ST array (Berardini et al., 2015). R version 4.0.0 was used (R Core Team, 2020). Scripts for microarray differential expression analysis were derived from scripts from the US National Aeronautics and Space Administration (NASA) GeneLab, which have been made publicly available (Barker et al., 2020).
The BO and VG RNA extracts were submitted for RNA-Seq analysis. The total RNA concentration was determined with a Qubit® 2.0 Fluorometer (ThermoFisher Scientific), and RNA quality was assessed using the Agilent 2100 Bioanalyzer (Agilent Technologies). The RINs of the total RNA used for RNASeq library construction were between 7.1 and 9.4. RNA-Seq libraries were constructed at the UF ICBR Gene Expression Core (https://biotech.ufl.edu/gene-expression-genotyping/). Two ERCC controls were used for the experiment: ERCC Mix 1 was used for flight samples and ERCC 2 was used for ground control samples. Briefly, 1 μl of 1:2000 diluted RNA spike-in ERCC (half the amount suggested in the ERCC user guide) spike to 50 ng of total RNA followed by mRNA isolation using the NEBNext Poly(A) mRNA Magnetic Isolation module (New England Biolabs, Ipswich, MA, USA Catalog # E7490). RNA-Seq libraries were then constructed with the NEBNext Ultra Directional Library Prep Kit (New England Biolabs, Catalog # E7420) according to the manufacturer's user guide. Briefly, RNA was fragmented in NEBNext First Strand Synthesis Buffer by heating at 94°C for the desired time. This step was followed by first strand cDNA synthesis using reverse transcriptase and oligo(dT) primers. Synthesis of double-stranded cDNA was performed using the provided second strand master mix, followed by end-repair and Illumina adaptor ligation. The uniquely barcoded libraries were then enriched via 10 cycles of PCR amplification and purified by Agencourt AMPure beads (Beckman Coulter, Indianapolis, IN, Catalog # A63881). Twenty-four barcoded libraries were sized on the Bioanalyzer and quantitated using the Qubit 2.0 Fluorometer. Finally, the 24 individual libraries were pooled equimolarly. One-half of an Illumina NovaSeq 6000 lane was used to sequence the libraries for 2 × 150 cycles. Sequencing was performed at the ICBR NextGen Sequencing Core (https://biotech.ufl.edu/next-gen-dna/).
Processing and analysis of the RNA-Seq data was performed at the UF ICBR Bioinformatics Core (https://biotech.ufl.edu/bioinformatics/). Fastq files containing the reads were trimmed using Trimmomatic (v0.36) for removal of adapters and low-quality bases (Bolger et al., 2014). Before and after trimming, QC of the reads was performed with FastQC (v0.11.4) and MultiQC (v1.1). After QC, samples had between 49 and 73 million retained reads, sufficient for differential expression analyses (Tarazona et al., 2011). Reads were then aligned to the WS transcriptome using the STAR (v2.7.3a) aligner (Gan et al., 2011; Dobin et al., 2012). Transcripts were quantified using RSEM (v1.2.31), and differential expression analysis was carried out using DESeq2 with cutoffs of an FDR of q < 0.05 and greater than twofold change (Benjamini and Hochberg, 1995; Li and Dewey, 2011; Love et al., 2014).
DEG lists annotated with Arabidopsis Genome Initiative (AGI) identifiers were additionally machine-annotated with names and descriptions using the g:Profiler g:Convert webtool (Raudvere et al., 2019). DEGs were arranged to highlight DEGs conserved between the experiments and heatmapping was performed using the Morpheus webtool (Broad Institute, 2012). Venn diagrams for lists of DEGs were generated using the Venny webtool (Oliveros, 2020). For functional analyses, the DEGs output from each experiment were analyzed separately, and each time-point within an experiment was analyzed separately in the case of F-104, PF2013, and PF2015. The g:Profiler g:GOSt webtool was used to examine Gene Ontology (GO) term and Kyoto Encyclopedia of Genes and Genomes (KEGG) pathway enrichments within each set of DEGs (Kanehisa and Goto, 2000; Kanehisa, 2019; Raudvere et al., 2019). For GO analyses, up- and downregulated DEGs were split and tested separately, whereas all DEGs were used for KEGG analysis. The lists of enriched GO terms were merged into one master list, which was trimmed using the REVIGO tool with the “Small” setting (Supek et al., 2011). The KEGG search and color pathways tool was used to examine conserved alterations in general metabolic pathways and pathways enriched in any of the experiments (Kanehisa and Goto, 2000; Kanehisa, 2019). The Arabidopsis Information Resource and Thalemine databases were used to examine genes of interest (Berardini et al., 2015; Krishnakumar et al., 2016). Full lists of the DEGs, GO term enrichments, and KEGG pathway enrichments are provided in Supplementary File 1.
Multiple analytical approaches and several genotypes were used over the collection of flights involved in these experiments. Individual DEGs, enriched GO terms, and enriched pathways in the KEGG database were examined, and these data are provided in Supplementary File 1. The PF2013 and F-104 experiments used the 14-3-3κ:GFP overexpression line in the WS background, BO used the sku5 mutant, and other samples were of the WS wild type (Figure 1A). The conserved and unique components of the transcriptomic data corresponding to the AGRs were the primary points of interest due to the variety of platforms and genotypes used.
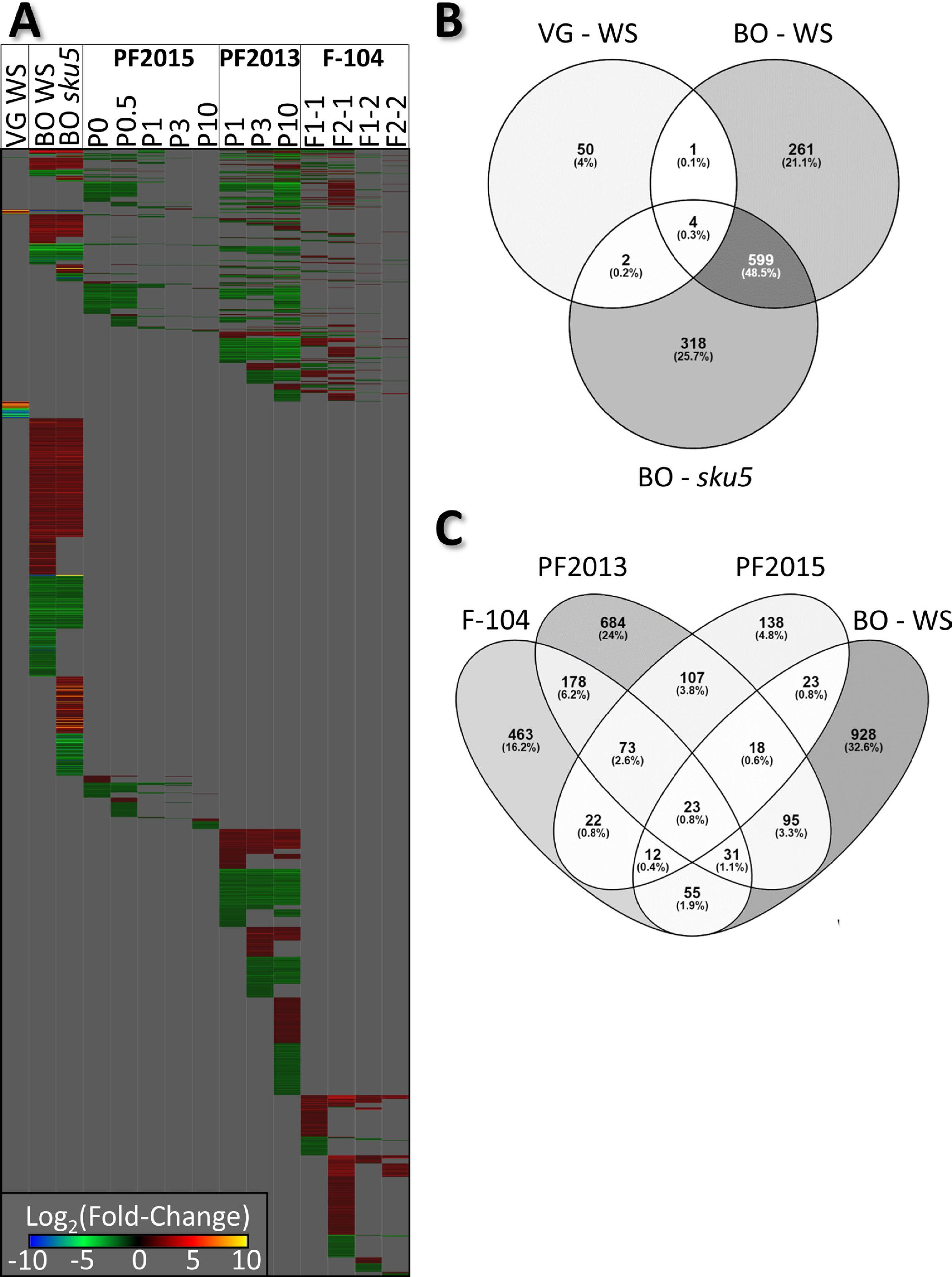
The DEG count, timing, and composition of the overall transcriptomic responses to altered gravity were modulated by both genotype and platform (Figure 2A). The transcriptomic response of VG WS consisted of a small number of DEGs of high fold-change. The BO dataset contrasted VG, where both BO WS and BO sku5 required more DEGs of predominantly lower fold-changes. Within the PF2015 experiment, more DEGs were measured in the earlier time-points, and the response of WS diminished over the experimental time course. In contrast, the PF2013 AGR required more DEGs than that of PF2015 at each shared time-point, and this count increased from P1 to P10. The F-104 dataset was reminiscent of both PF2013 and PF2015, where a larger number of DEGs were involved in the response, but this response diminished across the experimental time course in both F-104 flights. DEGs in PF2013, PF2015, and F-104 that were conserved across multiple time-points within each experiment tended to retain their directionality of differential expression. The magnitude of transcriptional response in PF2013 at P10 (1,005 DEGs) was comparable to that seen in BO WS (865 DEGs) and sku5 (923 DEGs), whereas PF2015 P10 was among the smallest of the responses (41 DEGs). Together, the noted trends demonstrated the interplay between genotypic and platform-specific effects.
Coordinately expressed DEGs were identified across transcriptomic comparisons, despite differences in experimental workflows and parameters. However, the overlap between VG and BO was minimal, and different genes were engaged despite the similarity between their altered-gravity exposure profiles (Figures 1A and 2B). Within BO, WS and sku5 shared a greater proportion of DEGs than were unique to each genotype, and the shared DEGs were generally of similar fold-change in each genotype (Figures 2A and 2B). The majority of the PF2015 DEGs were shared with other experiments, and the level of overlap with PF2013 was highest (Figure 2C). PF2013, however, overlapped most with the F-104 data, though many of these DEGs opposed in directionality between the two experiments (Figures 2A and 2C). The overlapping DEGs were also well-represented across the longer PF2013 time course, but were mostly represented early in the F-104 flight profiles (Figure 2A).

Transcriptomic comparisons. (A) Heatmap comparing DEGs from each experiment, arranged such that DEGs overlapping between the most experiments are located at the top. (B) Venn diagram, showing the DEG overlaps between the three suborbital transcriptomic datasets. (C) Venn diagram, showing the DEG overlaps between the BO WS data, parabolic flight data, and F-104 data. For both (B) and (C), the proportion of the total represented by each section of the diagram is represented as a percentage and by its coloration. Abbreviation: BO, Blue Origin; DEGs, differentially expressed genes.
Conserved and unique processes were identified among these transcriptomic responses to altered gravity (Figure 3). All experiments, with the exception of VG WS, were enriched with GO terms in at least one time-point. Responses to antibiotics, hypoxia, and oxidative stress were among those that were conserved across all experiments. However, the conserved terms were overrepresented among upregulated DEGs in BO and F-104, and downregulated DEGs in BO, PF2013, and PF2015. The enrichment of the conserved terms differed across the time spans of PF2013, where they were enriched throughout, and PF2015, where they were enriched at early time-points. Less-conserved terms that were shared between three experiments included nitrogen responses, sulfur metabolism, and the response to karrikins. The least-conserved terms included defense-associated responses, senescence-associated processes, flavonoid metabolism, and branched-chain amino acid (BCAA) metabolism. Each experiment also showed unique process enrichments. BO WS and sku5 were enriched for water transport, protein ubiquitination, and pigment metabolism. BO WS was uniquely enriched in nitrogen responses, cell wall remodeling, and the aforementioned BCAA metabolism, while sku5 uniquely showed a response to iron. A separate analysis that used only DEGs that were unshared between BO WS and sku5 revealed that the sku5-specific aspect of the response was enriched with glutathione and phenylpropanoid metabolism genes (data not shown). Processes unique to PF2015 were associated with sulfur metabolism, defense responses, and metal ion homeostasis. The PF2013 dataset was enriched in DEGs annotated to signal transduction, oligopeptide and terpenoid transport, and amino acid metabolism. The unique aspects of F-104 responses involved protein folding, carbohydrate metabolism, and photosynthetic processes. Thus, comparisons of GO term enrichments identified links between the experiments in specific stress-responsive biological processes.

GO term enrichment data. Overrepresented GO terms were identified using lists of DEGs for each experiment and time-point, separated by up- and downregulation. The full list of GO terms overrepresented across any of the experiments was trimmed using the REVIGO tool with the “Small” setting, and a subsequent cutoff to retain terms with <1,000 genes (Supek et al., 2011). The −Log10 transform of the q-values for the significance of the terms’ overrepresentation is represented. GO terms are ordered such that those shared between the most experiments are at the top. Abbreviations: DEGs, differentially expressed genes; GO, gene ontology.
KEGG pathway mapping illuminated specific metabolic steps with varying levels of conservation between the experiments (Figure 4). The combined DEG lists for each experiment, with the exception of VG WS and BO sku5, were mapped against the KEGG metabolic pathways, and the individual maps for each experiment were overlaid to visualize different levels of pathway conservation. Altered pathways conserved between all experiments were distinguished with red, and they were generally associated with valine, leucine, and isoleucine degradation, nitrogen metabolism, starch and carbon metabolism, and glutathione metabolism. The conserved pathways represented metabolic remodeling events that were required in some fashion in the AGR regardless of genotypic or platform-specific differences between PF, F-104, and BO. Less-conserved changes encompassed a much wider area of these centralized metabolic pathways, as well as a small number of peripheral pathways.

KEGG conserved pathways. The KEGG metabolic pathways overview map representing the BO WS, PF2013, PF2015, and F-104 datasets. Pathways associated with DEGs in the datasets are colored based on their conservation, with red representing pathways altered in all four datasets. Black lines reflect lesser degrees of conservation between the experiments, where darker lines equate to higher levels of conservation. Abbreviations: BO, Blue Origin; DEGs, differentially expressed genes; KEGG, Kyoto Encyclopedia of Genes and Genomes; PF, parabolic flight.
A mixture of fully and less-conserved pathways were also identified as enriched among the DEG data, some of which were associated with the pathway nodes identified as conserved in metabolic pathway mapping (Figures 4 and 5A). As in the GO term analysis, VG WS showed no KEGG pathway enrichments (Figures 3 and 5A). All other experiments showed an enrichment of general metabolic pathways, as illustrated in Figure 4, and the valine, leucine, and isoleucine degradation pathway. The BO WS and sku5 DEGs were the most significantly enriched with genes annotated to KEGG pathways, and PF2015 showed the lowest levels of enrichment, with PF2013 and F-104 falling in between. The timing of the enrichment also differed between PF2015 and F-104, which showed early responses, and PF2013, which was enriched across a wider timescale later in the experiment. Less-conserved pathway enrichments were associated with the biosynthesis of secondary metabolites, flavonoids, phenylpropanoids, glutathione metabolism, and the MAPK signaling pathway. BO was uniquely enriched in alanine, aspartate and glutamate metabolism, and nitrogen metabolism. BO WS and sku5 differed, with WS being enriched in glucosinolate biosynthesis, glycine, serine, threonine, and tryptophan metabolism, and starch and sucrose metabolism. The only pathway overrepresented in BO sku5 but not in BO WS was glutathione metabolism, which was also shared with PF2015 and PF2013. PF2015 showed enrichments in sulfur and propanoate metabolism, whereas PF2013 showed enrichment in alpha-linolenic and linoleic acid metabolism. The F-104 DEGs were enriched with protein processing in the endoplasmic reticulum and galactose metabolism, and these DEGs mapped specifically to the ER-associated degradation subsection of this protein processing pathway (data not shown). The KEGG enrichments thus outlined the involvement of metabolic remodeling processes generally associated with amino acids, carbon, and sulfur in the AGR.
Isolation of DEGs annotated to enriched pathways demonstrated that DEGs from each experiment generally mapped to the pathways, regardless of the conservation of enrichment (Figures 5A and 5B). The number of DEGs that mapped to the conserved pathways reflected the overall transcriptomic load seen in that experiment, which indicated that the level of metabolic remodeling was proportional to the DEG count of the overall response, in a manner similar to the pathway enrichments (Figures 2 and 5). The alterations in specific pathways were made with a mixture of DEGs that were shared or unique. Examples of different DEGs within a pathway being altered included protein processing in the ER and glutathione metabolism. The same genes being differentially expressed were seen most clearly in the flavonoid biosynthetic pathway between BO and PF2013, and in the valine, leucine, and isoleucine degradation pathway. Some DEGs were also overlapped in their pathway annotations, indicating that these DEGs served overarching functions in the metabolic remodeling required of the AGR. Together, the data showed that the lack of conservation of a pathway enrichment in an experiment did not preclude alteration of that pathway as part of the AGR.

KEGG pathway enrichments and pathway-associated DEGs. (A) KEGG pathways enriched within each dataset. The −Log10 transform of the q-values for the significance of the pathways’ enrichment is shown. (B) A heatmap of DEGs associated with enriched KEGG pathways. DEGs from all experiments are represented on the left for pathways enriched in any of the experiments. The KEGG pathways that each DEG is annotated to are indicated on the right side by yellow bars. Abbreviations: BO, Blue Origin; DEGs, differentially expressed genes; KEGG, Kyoto Encyclopedia of Genes and Genomes; PF, parabolic flight; VG, Virgin Galactic.
The conservation of an enrichment of the valine, leucine, and isoleucine degradation pathway prompted a closer analysis, and revealed that each of the experiments had examples of differentially expressed genes from this pathway, although not all examples were coordinately expressed (Figures 5 and 6). DEGs associated with this BCAA degradation pathway tended toward up- and/or downregulation on an experimentally dependent basis, with only F-104 showing a mixture of directionality at the node representing the first step of the pathway. In this manner, BO WS and PF2013 tended toward upregulation whereas PF2015 and F-104 tended toward downregulation. BO sku5 showed an almost identical response to BO WS within this pathway, whereas VG WS DEGs did not map to this pathway; both were excluded as a result (data not shown). The majority of nodes that showed a similar pattern that, when upregulated, may then be involved in the movement of BCAAs toward the production of coenzyme A-linked compounds suitable for energy production. Both BO WS and PF2013 showed downregulation in only one node that represented a step catalyzing the conversion of 2-methylacetoacetyl-CoA to acetyl-CoA. This pattern, shared by both BO WS and the PF2013 experiment, was not seen in the other parabolic experiment (PF2015).

The valine, leucine, and isoleucine degradation KEGG pathway. Nodes associated with DEGs in any of the experiments, also visualized in Figure 5B, were overlaid with a grid colored based on the directionality of DEGs associated with that node in each experiment. This graphic is derived from those generated using the KEGG's Search&Color Pathway tool. Abbreviations: BO, Blue Origin; DEGs, differentially expressed genes; KEGG, Kyoto Encyclopedia of Genes and Genomes; PF, parabolic flight; VG, Virgin Galactic.
Atmospheric parabolic flights, such as those in F-104, C-9, and B727 aircraft, currently provide capabilities for in-flight human activities and sample preservation, and the data presented here include samples taken by human operators at different portions of the flight profiles within those vehicles. While BO and VG may soon provide similar capabilities for their suborbital spacecraft, sampling is presently limited to access only after the vehicles have landed. Therefore, the data presented here represent the aggregate effects of the entire suborbital flight profiles in comparison to the experiences at various time-points in the parabolic flights. Even so, conserved and unique aspects of the transcriptomes were identified among the flight experiments, the parsing of which allowed for platform- and flight profile-specific and genotypic inferences regarding the processes and pathways that characterize these flight responses.
The metabolic processes most commonly affected across the flights were those associated with responses to hypoxia, oxidative stress, remodeling of central carbon and nitrogen metabolism, and alterations of the degradation pathway for Branched Chain Amino Acids (BCAA; valine, leucine, and isoleucine) (Figures 3–6). The specific characteristics of these metabolic responses were greatly influenced by the genotype of the plant, as seen by the distinctive gene expression patterns in the sku5 knockout and 14-3-3κ:GFP overexpression lines compared to the WS wild-type genotype (Figures 2, 3, 5A, and 6). Altering the contribution of even a single gene changes the manner in which a plant responds to these altered gravity environments, suggesting that these responses are genetically controlled. The genome-dependent nature of the parabolic and suborbital responses conceptually links these short-term responses to the long-term acclimations to spaceflight observed on orbit (Paul et al., 2017; Zupanska et al., 2017; Zupanska et al., 2019; Califar et al., 2020).
The WS genotype responded with many more DEGs to flight on BO than either VG or PF2015, and each platform elicited a largely unique response profile (Figure 2). Those differences in DEG response profiles, alongside the noted differences in fold-changes of DEGs in BO WS and VG WS, indicated that the aggregate suborbital flight experiences were differentially impactful, with a more robust response of BO WS remaining detectable at the time of sampling post-flight (Figure 2A). The difference in response is likely related to the differing VG and BO flight and g-profiles, with VG having a 1 h pre-suborbital flight period and BO reaching higher maximal levels of hyper-g. In contrast to the suborbital flight samples, PF2015 parabolic samples were fixed during the flight at progressive time-points (Figures 1A and 1C). In the multi-parabola PF2015 WS experiment, the transcriptomic response at later time-points is greatly reduced compared to earlier time-points despite cyclical restimulation of seedlings (Figures 1A and 2A). This trend of a recovery type response may explain the reduced transcriptomic response of VG WS, but the inability for sample fixation during suborbital flight is an operational limitation that precludes the validation of this hypothesis at present. However, WS has exhibited transcriptomic responses at 20 and 40 parabolas, indicating that the responses observed in this study may correspond to a non-specific response that is disengaged and then replaced by distinct acclimatized responses over time (Paul et al., 2011).
The 14-3-3κ:GFP overexpression line responded to parabolic flight in a manner distinct from wild-type WS, indicating that it was differentially sensitive to the flight profiles. The 14-3-3κ:GFP line showed more DEGs than WS at all time-points shared between PF2013 and PF2015 experiments, and demonstrated higher enrichment of stress-associated GO terms and KEGG pathways over a wider range of time-points (Figures 2A, 2C, 3, and 5A). The 14-3-3 proteins associate with calcium signaling and ROS burst pathways, which are induced in Arabidopsis exposed to parabolic flight, suggesting that disruption of these pathways may be responsible for this differential response (Hausmann et al., 2014; Lozano-Durán et al., 2014; Zhou et al., 2014; Yang et al., 2019). In a less direct manner, 14-3-3κ:GFP may impact the AGR through its links to spaceflight-associated signaling processes such as defense, light, and ROS signaling (Adams et al., 2014; Lozano-Durán et al., 2014; Huang et al., 2018). However, a complementary explanation may be that the basal reduction of available metabolites, including amino acids and starches, and alteration of C/N ratio signaling in 14-3-3κ overexpression lines may impair the ability of 14-3-3κ:GFP plants to physiologically adapt to altered gravity environments (Diaz et al., 2011; Shin et al., 2011; Yasuda et al., 2014). This interpretation is supported by the KEGG pathway data, in which 14-3-3κ:GFP plants tended to respond more similarly to BO WS than PF2015 WS (Figures 5 and 6). These data together suggest that the 14-3-3κ:GFP overexpression mutant is more highly sensitive to altered gravity than is WS.
The sku5 mutant line presents distinct responses to spaceflight environments as compared to the WS wild-type, both when grown entirely in the ISS (Califar et al., 2020) and in the shorter flight profiles presented here (Figures 2A, 2B, 3, and 5). The primary components of the orbital sku5 spaceflight response are an elevated DEG count comprising gene signatures of osmotic stress, abscisic acid (ABA) responses associated with growth regulation and germination, and the plant TOR signaling cascade via AUXIN-BINDING PROTEIN 1 (Shimomura, 2006; Xu et al., 2014; Schepetilnikov et al., 2017; Zhou, 2019; Califar et al., 2020). The sku5 suborbital transcriptome showed GO term or KEGG pathway enrichment levels in processes associated with glutathione, BCAA, starch, and nitrogen metabolism (Figures 2A, 2B, 3, and 5). These data collectively support the hypothesis that SKU5 acts upstream of centralized stress-responsive TOR signaling in its contribution to both short-and long-term spaceflight responses (Califar et al., 2020).
Hypoxic and oxidative stress, BCAA degradation, and carbon and nitrogen metabolism all interact to regulate energy generation and expenditure (Figures 3, 5A, and 6) (Geigenberger, 2003). Hypoxia tolerance requires both increased starch catabolism and constraint of energy-consuming anabolic processes involving carbon and nitrogen due to the energy limitations imposed by reduction of O2 availability within tissues (Geigenberger, 2003; Loreti et al., 2018). Though the starch and sucrose metabolism pathway was not generally enriched across all flights, all experiments did have DEGs mapping within the starch and sucrose metabolism pathway (Figure 5). BCAA degradation pathways similarly augment energy production in energy-deprived conditions (Figures 5 and 6) (Cavalcanti et al., 2017). Though enrichments associated with the BCAA degradation pathway have not appeared in previous parabolic flight transcriptomes at higher parabola counts, the BCAA transaminase 7 (BCAT7) gene has been identified as a DEG at 30 parabolas (Paul et al., 2011; Aubry-Hivet et al., 2014; Hausmann et al., 2014; Fengler et al., 2016). The divergent responses of WS and 14-3-3κ:GFP to parabolic flight may be due to the involvement of 14-3-3κ in carbon and nitrogen metabolism and changes in basal metabolite pools (Figures 2A, 2C, and 6) (Kanamaru et al., 1999; Diaz et al., 2011; Shin et al., 2011). Thus, it is possible that central metabolic pathways are transiently altered in a conserved manner to produce the metabolic state required to facilitate the hypothesized early and non-specific portion of AGRs, which are less relevant on longer timescales (Figures 3, 5, and 6).
The modulation of the TOR signaling pathway by the potential interaction of SKU5 with auxin signaling pathways known to regulate TOR activity (e.g., Schepetilnikov et al., 2017; Zhou et al., 2019) suggests that a web of several interacting metabolic processes modulate the response of plants to altered gravity or other aspects of these flight profiles. We have hypothesized that this central signaling regulates spaceflight-induced stress responses (e.g., Califar et al., 2020), which have been characterized by changes in disparate but related processes including light signaling and defense responses (Paul et al., 2012b; Correll et al., 2013; Paul et al., 2017; Choi et al., 2019). TOR signaling regulates autophagy and senescence, as well as resource reallocation mechanisms (Ryabova et al., 2019; Signorelli et al., 2019) that are similarly connected to light signaling and defense processes (Buchanan-Wollaston et al., 2005; Yoshimoto et al., 2009; De Vleesschauwer et al., 2018). BCAAs also affect TOR activity directly (Cao et al., 2019). Furthermore, BCAA and starch metabolism are affected by light signaling, being elevated under dark treatments, and BCAAs are produced via protein catabolism dependent on functional autophagy pathways under energy-deprivation conditions (Barros et al., 2017; Hirota et al., 2018). Altered phytohormone signaling processes are enriched within longer-duration parabolic flight transcriptomic responses but not in the short-term responses examined here (Figure 3; Paul et al., 2011; Aubry-Hivet et al., 2014; Hausmann et al., 2014; Fengler et al., 2016). Therefore, early responses to microgravity may transiently alter central signaling and metabolism, which could then lead to long-term alterations in phytohormone signaling and new homeostatic set points associated with common spaceflight response signatures.
The transcriptomic data derived from these diverse human-rated parabolic and suborbital flight platforms reveal the common involvement of certain central metabolic processes in the physiological adjustment to these flight profiles that present entry into, and exit from, microgravity. These metabolic processes also play a role in sustained plant growth wholly within microgravity environments such as in the ISS. While the specific DEGs may differ, the common involvement of these processes among such diverse platforms, vehicles, and environments presents a compelling notion that these pathways help define the underlying strategies that guide adaptation to altered gravity environments. However, validation of this concept for early spaceflight acclimation requires rigorous experimental replication, which must include temporal resolution of the response profiles, especially during suborbital flight profiles. Through increased development of human tended suborbital flight capabilities, the initial concepts outlined here can be further refined and understood, allowing deeper insights into the mechanisms that terrestrial biology uses to acclimate to changes in the spaceflight environment.