Figure 1.

Figure 2.

Figure 3.

Figure 4.

Figure 5.

Figure 6.

Figure 7.

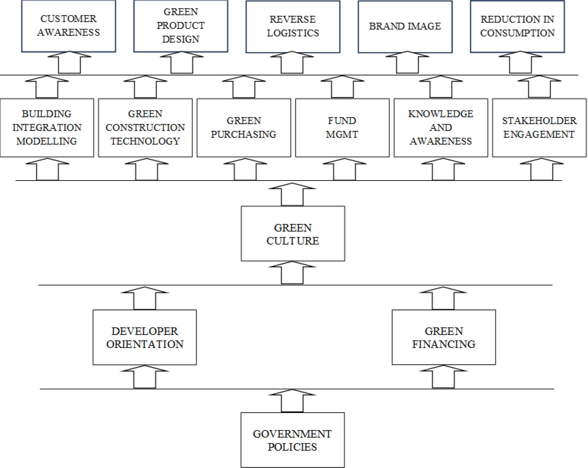
Final reachability matrix (Source: Authors’ own research)
| Code | Driver | GD 1 | GD 2 | GD 3 | GD 4 | GD 5 | GD 6 | GD 7 | GD 8 | GD 9 | GD 10 | GD 11 | GD 12 | GD 13 | GD 14 | GD 15 | Driving power |
|---|---|---|---|---|---|---|---|---|---|---|---|---|---|---|---|---|---|
| GD1 | Government policies | 1 | 1 | 1 | 1 | 1 | 1 | 1 | 1 | 1 | 1 | 1 | 1 | 1 | 1 | 1 | 15 |
| GD2 | Developer orientation | 0 | 1 | 1 | 1 | 1 | 1 | 1 | 1 | 1 | 1 | 0 | 1 | 1 | 1 | 1 | 13 |
| GD3 | Green financing | 0 | 0 | 1 | 1 | 1 | 1 | 1 | 1 | 1 | 0 | 1 | 1 | 1 | 1 | 1 | 12 |
| GD4 | Customer awareness | 0 | 0 | 0 | 1 | 1 | 1 | 1 | 1 | 1 | 1 | 1 | 1 | 1 | 1 | 1 | 12 |
| GD5 | BIM | 0 | 0 | 0 | 0 | 1 | 1 | 1 | 1 | 1 | 1 | 1 | 1 | 1 | 1 | 1 | 11 |
| GD6 | Green construction technology | 0 | 0 | 0 | 0 | 1 | 1 | 1 | 1 | 1 | 1 | 1 | 1 | 1 | 1 | 1 | 11 |
| GD7 | Green design | 0 | 0 | 0 | 0 | 0 | 1 | 1 | 1 | 1 | 1 | 1 | 1 | 1 | 1 | 1 | 10 |
| GD8 | Green purchasing | 0 | 0 | 0 | 1 | 1 | 1 | 1 | 1 | 1 | 0 | 1 | 0 | 1 | 1 | 0 | 9 |
| GD9 | Reverse logistics | 0 | 0 | 0 | 1 | 0 | 0 | 1 | 0 | 1 | 0 | 1 | 0 | 0 | 1 | 0 | 5 |
| GD10 | Green culture | 0 | 0 | 0 | 0 | 0 | 1 | 1 | 0 | 1 | 1 | 1 | 0 | 0 | 0 | 1 | 6 |
| GD11 | Brand image | 0 | 0 | 0 | 0 | 0 | 0 | 1 | 1 | 1 | 1 | 1 | 1 | 1 | 1 | 1 | 9 |
| GD12 | Fund management | 0 | 0 | 0 | 1 | 1 | 1 | 0 | 1 | 0 | 0 | 0 | 1 | 1 | 1 | 1 | 8 |
| GD13 | Awareness of green practices | 0 | 0 | 0 | 1 | 1 | 1 | 1 | 1 | 1 | 0 | 1 | 1 | 1 | 1 | 1 | 11 |
| GD14 | Resource consumption | 0 | 0 | 0 | 1 | 1 | 1 | 1 | 1 | 1 | 0 | 1 | 1 | 1 | 1 | 1 | 11 |
| GD15 | Stakeholder engagement | 0 | 0 | 0 | 1 | 1 | 1 | 1 | 1 | 1 | 0 | 1 | 1 | 1 | 1 | 1 | 11 |
| Dependence power | 1 | 2 | 3 | 10 | 11 | 13 | 14 | 13 | 14 | 8 | 13 | 12 | 13 | 14 | 13 | - |
Green supply chain drivers in the real estate sector in India (Source: Authors’ own research)
| Driver no. | Clubbed driver | Principal drivers | Reference |
|---|---|---|---|
| GD1 | Government policies and legislation |
| Gupta, et al., 2017; Das and Thomas, 2016 |
| GD2 | Developer orientation and commitment toward green initiation |
| Balasubramanian and Shukla, 2017; Al-Ma’aitah, 2018; Gupta, et al., 2019 |
| GD3 | Green financing |
| Qian, et al., 2016; Tran, 2021; Maltais and Nykvist, 2021 |
| GD4 | Customer awareness and involvement |
| Subham Mohanty, 2021; Güner, et al., 5 C.E. |
| GD5 | Building modeling management systems |
| Mohammed, 2021; Rogage, et al., 2019; Edirisinghe, 2019; Gerrish, et al., 2017 |
| GD6 | Green construction technology adoption |
| Lavikka, et al., 2021 |
| GD7 | Green product design capability |
| Lee and Kim, 2008; Mohammed, 2021; Ghaffarianhoseini, et al., 2016; Cecere, et al., 2019; Hammad, et al., 2019; Kabirifar and Mojtahedi,2019 |
| GD8 | Green purchasing |
| Ali, et al., 2020; Hosseini, et al., 2021 |
| GD9 | Reverse logistics practices |
| Vargas, et al., 2021 |
| GD10 | Green culture and values |
| Karaduman, et al., 2020; Shafaei, et al., 2020; Ahmad, 2015; Ng, et al., 2021 |
| GD11 | Enhance reputation and brand image |
| Aadil Saif, 2014 |
| GD12 | Developers’ investment capability |
| Gupta, et al., 2017; Gholipour, 2013 |
| GD13 | Knowledge and awareness level of green practices |
| Graham and Rawal, 2019 |
| GD14 | Reducing consumption of resources and energy |
| Willar, et al., 2020; Ying, et al., 2021 |
| GD15 | Engagement of stake-holders |
| Sousa, 2012; Umumararungu and Mulyungi, 2018 |
Structural self-interaction matrix (Source: Authors’ own research)
| Code | Driver | GD 1 | GD 2 | GD 3 | GD 4 | GD 5 | GD 6 | GD 7 | GD 8 | GD 9 | GD 10 | GD 11 | GD 12 | GD 13 | GD 14 | GD 15 |
|---|---|---|---|---|---|---|---|---|---|---|---|---|---|---|---|---|
| GD1 | Government policies | 1 | V | V | V | V | V | V | V | V | V | V | V | V | V | V |
| GD2 | Developer orientation | - | 1 | V | V | V | V | V | V | V | O | O | V | O | O | V |
| GD3 | Green financing | - | - | 1 | V | V | O | O | V | O | O | O | V | O | O | O |
| GD4 | Customer awareness | - | - | - | 1 | V | V | V | V | V | O | V | V | X | X | X |
| GD5 | BIM | - | - | - | - | 1 | V | V | A | V | O | O | A | O | O | O |
| GD6 | Green technology | - | - | - | - | - | 1 | X | X | V | O | O | A | A | V | X |
| GD7 | Green design | - | - | - | - | - | - | 1 | X | X | X | X | V | V | V | V |
| GD8 | Green purchasing | - | - | - | - | - | - | 1 | V | O | O | A | X | O | O | |
| GD9 | Reverse logistics | - | - | - | - | - | - | - | - | 1 | O | X | O | O | V | O |
| GD10 | Green culture | - | - | - | - | - | - | - | - | - | 1 | V | O | O | O | V |
| GD11 | Brand image | - | - | - | - | - | - | - | - | - | - | 1 | O | O | O | O |
| GD12 | Fund management | - | - | - | - | - | - | - | - | - | - | 1 | V | V | V | |
| GD13 | Knowhow of green practices | - | - | - | - | - | - | - | - | - | - | - | - | 1 | V | O |
| GD14 | Reducing resource consumption | - | - | - | - | - | - | - | - | - | - | - | - | - | 1 | O |
| GD15 | Stakeholders’ engagement | - | - | - | - | - | - | - | - | - | - | - | - | - | - | 1 |
Level partitions (Source: Authors’ own research)
| Iteration 1 | ||||
| Factors | Reachability set | Antecedent set | Intersection | Level |
| GD1 | 1, 2, 3, 4, 5, 6, 7, 8, 9, 10, 11, 12, 13, 14, 15 | 1 | 1 | - |
| GD2 | 2, 3, 4, 5, 6, 7, 8, 9, 10, 12, 13, 14, 15 | 1, 2,3 | 2,3 | - |
| GD3 | 2,3, 4, 5, 6, 7, 8, 9,10, 11, 12, 13, 14, 15 | 1, 2, 3 | 2, 3 | - |
| GD4 | 4, 5, 6, 7, 8, 9, 10,11, 12, 13, 14, 15 | 1, 2, 3, 4, 8, 9, 12, 13, 14, 15 | 4, 8, 9, 12, 13, 14, 15 | - |
| GD5 | 5, 6, 7, 8, 9, 10, 11,12, 13, 14, 15 | 1, 2, 3, 4, 5, 6, 8, 10, 12, 13, 14, 15 | 5, 7, 9, 10, 12, 13, 14, 15 | - |
| GD6 | 5, 6, 7, 8, 9, 10, 11, 12, 13, 14, 15 | 1, 2, 3, 4, 5, 6, 7, 8, 10, 12, 13, 14, 15 | 5, 6, 7, 8, 10, 12, 13, 14, 15 | - |
| GD7 | 6, 7, 8, 9, 10, 11, 12, 13, 14, 15 | 1, 2, 3, 4, 5, 6, 7, 8, 9,10, 11, 13, 14, 15 | 6, 7, 8, 9, 10, 11, 13, 14, 15 | - |
| GD8 | 4,5,6, 7, 8, 9, 12, 13, 14,15 | 1, 2, 3, 4, 5, 6, 7, 8, 11, 12, 13, 14, 15 | 4, 5, 6, 7, 8, 11,12, 13, 14,15 | - |
| GD9 | 4, 7, 9, 11, 14 | 1, 2, 3, 4, 5, 6, 7, 8, 9, 10, 11, 13, 14, 15 | 4, 7, 9, 11, 14 | i |
| GD10 | 6, 7, 9, 10, 11, 15 | 1, 2, 4, 5, 6, 7, 10, 11 | 6,7,10,11 | - |
| GD11 | 7, 8, 9, 10, 11, 12, 13, 14, 15 | 1, 3, 4, 5, 6, 7, 8, 9, 10, 11, 13, 14, 15 | 7, 8, 9, 10, 11, 13, 14, 15 | - |
| GD12 | 4, 5, 6, 8, 12, 13, 14, 15 | 1, 2, 3, 4, 5, 6, 7, 11, 12, 13, 14, 15 | 4, 5, 6, 12, 13, 14, 15 | - |
| GD13 | 4, 5, 6, 7, 8, 9, 11, 12, 13, 14, 15 | 1, 2, 3, 4, 5, 6, 7, 8, 11, 12, 13, 14, 15 | 4, 5, 6, 7, 8, 11, 12, 13, 14, 15 | - |
| GD14 | 4, 5, 6, 7, 8, 9, 11, 12, 13, 14, 15 | 1, 2, 3, 4, 5, 6, 7, 8, 9, 11, 12, 13, 14, 15 | 4, 5, 6, 7, 8, 9, 11, 12, 13, 14, 15 | - |
| GD15 | 4, 5, 6, 7, 8, 9, 11, 12, 13, 14, 15 | 1, 2, 3, 4, 5, 6, 7, 10, 11, 12, 13, 14, 15 | 4, 5, 6, 7, 11, 12, 13, 14, 15 | - |
| Iteration 2 | ||||
| GD1 | 1, 2, 3, 5, 6, 8, 10, 12, 13, 15 | 1 | 1 | - |
| GD2 | 2, 3, 5, 6, 8, 10, 12, 13, 15 | 1, 2,3 | 2,3 | - |
| GD3 | 2,3, 5, 6, 8, 10, 12, 13,15 | 1, 2, 3 | 2, 3 | - |
| GD4 | 5, 6, 8,10, 12, 13, 15 | 1, 2, 3, 8, 12, 13,15 | 8, 12, 13,15 | - |
| GD5 | 5, 6, 8, 10,12, 13, 15 | 1, 2, 3, 5, 6, 8,10, 12, 13, 15 | 5, 6,8, 10, 12, 13, 15 | - |
| GD6 | 5, 6, 8, 10, 12, 13,15 | 1, 2, 3,5, 6, 8, 10, 12, 13, 15 | 5, 6, 8, 10, 12, 13, 15 | - |
| GD7 | 6, 8, 10, 12, 13, 15 | 1, 2, 3, 5, 6, 8, 13, 15 | 6, 8, 10, 13, 15 | - |
| GD8 | 5,6, 8, 12, 13,15 | 1, 2, 3, 5, 6, 8, 12, 13,15 | 5, 6, 8, 12,13,15 | ii |
| GD10 | 6, 10, 15 | 1, 2, 5, 6,10 | 5, 6, 12, 13, 15 | - |
| GD11 | 8, 10, 12, 13, 15 | 1, 3, 5, 6,,8, 10, 13,15 | 8, 10,13, 15 | - |
| GD12 | 5, 6, 8, 12, 13, 15 | 1, 2, 3, 5, 6, 12, 13,15 | 5, 6, 12, 13, 15 | - |
| GD13 | 5, 6, 8,12, 13,15 | 1, 2, 3,5, 6, 8,12, 13,15 | 5, 6, 8, 12, 13, 15 | - |
| GD14 | 5,6,8,12,13, 15 | 1, 2, 3, 5, 6, 8, 12, 13, 15 | 5, 6, 8, 12, 13, 15 | - |
| GD15 | 5, 6, 8,12, 13, 15 | 1, 2, 3, 5, 6, 10, 12, 13, 15 | 5, 6, 12, 13, 15 | - |
| Iteration 3 | ||||
| GD1 | 1, 2, 3, 10 | 1 | 1 | - |
| GD2 | 2, 3, 10 | 1, 2,3 | 2,3 | - |
| GD3 | 2, 3,10 | 1, 2, 3 | 2, 3 | - |
| GD4 | 10,11 | 1, 2, 3 | - | - |
| GD5 | 10 | 1, 2, 3, 10 | 10 | iii |
| GD6 | 10 | 1, 2, 3, 10 | 10 | - |
| GD7 | 10 | 1, 2, 3, 10 | 10 | - |
| GD10 | 10 | 1,2,10 | 10 | |
| GD11 | 10 | 2, 3, 10 | 10 | - |
| Iteration 4 | ||||
| GD1 | 1, 2, 3 | 1 | 1 | - |
| GD2 | 2, 3 | 1, 2,3 | 2,3 | - |
| GD3 | 2, 3 | 1, 2, 3 | 2, 3 | iv |
| Iteration 5 | ||||
| GD1 | 1 | 1 | 1 | v |
Degree of influence (Source: Authors’ own research)
| Factor | Di | Ri | Di + Ri | Di - Ri |
|---|---|---|---|---|
| GD1 | 2.332108 | 0.609406 | 2.941514 | 1.722702 |
| GD2 | 2.165233 | 0.728962 | 2.894195 | 1.436271 |
| GD3 | 2.046763 | 0.796619 | 2.843382 | 1.250144 |
| GD4 | 1.335043 | 0.863433 | 2.198477 | 0.47161 |
| GD5 | 1.388685 | 1.511477 | 2.900162 | -0.12279 |
| GD6 | 1.312976 | 1.638 | 2.950976 | -0.32502 |
| GD7 | 1.096431 | 1.638716 | 2.735147 | -0.54229 |
| GD8 | 1.096431 | 1.388115 | 2.484545 | -0.29168 |
| GD9 | 1.221623 | 1.815813 | 3.037435 | -0.59419 |
| GD10 | 1.179119 | 1.947681 | 3.1268 | -0.76856 |
| GD11 | 1.085274 | 1.567534 | 2.652808 | -0.48226 |
| GD12 | 1.108241 | 1.5315 | 2.639741 | -0.42326 |
| GD13 | 1.241029 | 1.664408 | 2.905437 | -0.42338 |
| GD14 | 1.140528 | 1.625072 | 2.765599 | -0.48454 |
| GD15 | 1.181771 | 1.604518 | 2.786289 | -0.42275 |
