Figure 1

Figure 2

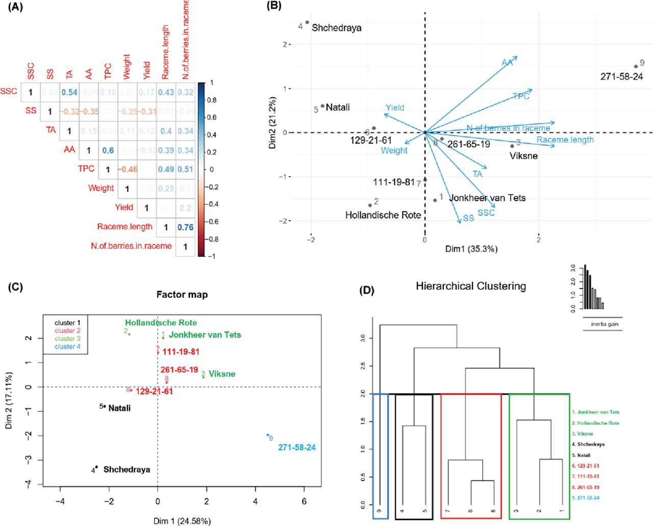
Figure 3

Figure 4

Figure 5

Figure 6

Some climatic characteristics of the experimental site_
| Year | Average monthly air temperature (°C) | Humidity (mm) | Maximum soil temperature (°C) | |||
|---|---|---|---|---|---|---|
| May | July | May | July | May | July | |
| 2014 | 16 | 19.1 | 37.1 | 20 | 46.6 | 53 |
| 2015 | 19.5 | 20.8 | 44.2 | 79.1 | 56 | 46 |
| 2016 | 17.7 | 21.2 | 47.2 | 66.5 | 34.5 | 31 |
| 2017 | 16.3 | 22.2 | 56.3 | 85.5 | 38.5 | 41 |
| 2018 | 17.7 | 21.2 | 31.4 | 120 | 42 | 29 |
| Long-term average | 13 | 18.5 | 36.3 | 88.8 | N/A | N/A |
Introduced and Russian red currant genotypes of the present study_
| Genotype | Origin | |
|---|---|---|
| Genetic | Geographic | |
| Jonkheer van Tets | Faya Plodorodnaya × London Market | The Netherlands |
| Natali | Ribes vulgare × R. rubrum × Ribes petraeum | Russia |
| Hollandische Rote | R. rubrum × Ribes petraeum | The Netherlands |
| Viksne | Ribes warscewiczii Jancz. | Latvia |
| Shchedraya | Faya Plodorodnaya × Houghton Castle | Russia |
| 129-21-61 | Jonkheer van Tets × Hollandische Rote | Russia |
| 261-65-19 | Jonkheer van Tets × Ribes atropurpureum | Russia |
| 111-19-81 | Jonkheer van Tets - free pollination | Russia |
| 271-58-24 | Jonkheer van Tets × Ribes meyeri | Russia |
Disease scores followed for the observation of Sphaerotheca mors-uvae and Pseudopeziza ribis_
| Disease score | Sphaerotheca mors-uvae | Pseudopeziza ribis |
|---|---|---|
| 0 | No infection (healthy plant) | No infection (healthy plant) |
| 1.0 | Very weak disease damage (up to 10% of leaves and up to 1% of berries are affected) | Very weak damage (up to 5% leaves are affected) |
| 2.0 | Weak plant disease (up to ¼ of the shrub shoots, up to 25% of leaves and up to 3% of berries are affected) | Weak plant damage (up to 10% of the leaves are damaged) |
| 3.0 | Average plant disease (up to ⅓ of the shrub shoots, 26–50% of the leaves and up to 10% of the berries are affected) | Average plant damage (up to 30% of leaves are damaged) |
| 4.0 | Severe plant disease (⅓ to ¼ of the shrub shoots, 51–70% of the leaves and up to 20% of the berries are affected) | Severe plant damage (up to 50% of the leaves are damaged) |
| 5.0 | Very severe disease (more than ½ of the shrub shoots, more than 70% of the leaves and more than 20% of the berries are affected) | Very severe damage (more than 50% of the leaves are damaged) |
Biometric indicators of productivity components_
| Genotypes | Raceme length | Number of berries in a raceme | Berry weight | ||||||
|---|---|---|---|---|---|---|---|---|---|
| Short (5.1–8.0) | Medium (8.1–10.0) | Long (10.1–12.0) | Little (7–10) | Average (11–14) | Large (15–20) | Small (0.3–0.45) | Medium (0.46–0.65) | Large (0.66–0.85) | |
| Jonkheer van Tets | + | + | + | ||||||
| Natali | + | + | + | ||||||
| Hollandische Rote | + | + | + | ||||||
| Viksne | + | + | + | ||||||
| Shchedraya | + | + | + | ||||||
| 129-21-61 | + | + | + | ||||||
| 261-65-19 | + | + | + | ||||||
| 111-19-81 | + | + | + | ||||||
| 271-58-24 | + | + | + | ||||||
Hydrothermal coefficient of the experimental site during the study period_
| Period | 2014 | 2015 | 2016 | 2017 | 2018 |
|---|---|---|---|---|---|
| May | 0.27 | 0.81 | 1.21 | 1.11 | 0.62 |
| July | 0.34 | 0.98 | 1.05 | 1.25 | 0.94 |