Prostate cancer (PCa) is one of the most prevalent malignancies affecting men worldwide and represents a significant global health burden[1]. According to the Global Cancer Statistics 2020, PCa is the second most frequently diagnosed cancer and the fifth leading cause of cancer-related deaths among men, with an estimated 1.4 million new cases and 375,000 deaths annually[2]. The incidence of PCa shows considerable geographic variation, with the highest rates observed in North America, Northern and Western Europe, Australia, and New Zealand[3,4]. These differences are attributed to variations in genetic predisposition, environmental factors, lifestyle, and the availability and utilization of screening programs such as prostate-specific antigen testing[5,6]. The etiology of PCa is multifactorial, involving genetic, hormonal, and environmental influences[7]. Age is the most significant risk factor, with the majority of cases diagnosed in men over 65 years of age[8]. Family history and genetic mutations, such as those in BRCA1 and BRCA2 genes, also contribute to an increased risk[9,10]. In addition, lifestyle factors, including diet, physical activity, and exposure to certain environmental toxins, have been implicated in the development of PCa[11]. Despite extensive research, the precise mechanisms underlying prostate carcinogenesis remain incompletely understood, necessitating further investigation.
PCa typically progresses slowly, with many men remaining asymptomatic for years[12]. However, the disease can be aggressive in some cases, leading to metastasis and significantly impacting the quality of life and survival of patients[13]. The clinical management of PCa includes a range of options such as active surveillance, surgery, radiation therapy, hormone therapy, and chemotherapy[14,15]. The choice of treatment depends on the stage of the disease, patient comorbidities, and preferences. Despite advances in diagnostic and therapeutic strategies, PCa remains a major public health challenge, emphasizing the need for improved understanding of its pathophysiology and the development of novel interventions. Recent research has increasingly focused on the tumor microenvironment, particularly the role of immune cells in cancer progression and response to therapy[16,17,18]. The immune landscape of PCa is complex, involving various immune cell types such as macrophages, neutrophils, T cells, and B cells, which can exert both protumorigenic and antitumorigenic effects[19,20,21]. Tumor-associated macrophages and neutrophils, for instance, have been shown to promote tumor growth, angiogenesis, and metastasis, whereas certain subsets of T cells can mediate antitumor immune responses[22]. The dynamic interplay between immune cells and tumor cells is crucial in shaping the tumor microenvironment and influencing disease outcomes. Understanding the patterns of immune cell infiltration in PCa and their causal relationships with the disease is essential for identifying potential biomarkers and therapeutic targets. Immunotherapy, which harnesses the body's immune system to fight cancer, has emerged as a promising treatment modality for various cancers, including melanoma, lung cancer, and renal cell carcinoma[23,24,25]. However, its efficacy in PCa has been limited, highlighting the need for a deeper understanding of the immune context in PCa.
In this study, we aim to elucidate the differences in immune cell infiltration between prostate tumor tissues and healthy controls using transcriptomic data and investigate the causal relationships between immune phenotypes and PCa through Mendelian randomization (MR). Our findings provide valuable insights into the immune mechanisms underlying PCa and may inform the development of novel immunotherapeutic strategies.
The transcriptomic data for prostate tumors and healthy tissues were downloaded and curated from The Cancer Genome Atlas (TCGA) database (https://portal.gdc.cancer.gov). Specifically, RNA sequencing data from the TCGA-Prostate Adenocarcinoma project processed using the Spliced Transcripts Alignment to a Reference (STAR) pipeline were extracted in Transcripts Per Million format[26]. Subsequently, these data were transformed using log2(value + 1). The genome-wide association study (GWAS) statistics for 731 immune traits were accessed from the Integrative Epidemiology Unit (IEU) openGWAS project, covering registration numbers from ebi-a-GCST90001391 to ebi-a-GCST90002121[27]. This dataset comprises 731 immunophenotypes, including absolute cell counts (AC) (n = 118), median fluorescence intensity (MFI) representing surface antigen levels (n = 389), morphological parameters (MP) (n = 32), and relative cell counts (RC) (n = 192). The MFI, AC, and RC traits encompass various immune cell types, such as B cells, conventional dendritic cells (cDCs), mature T cells, monocytes, bone marrow cells, TBNK (T cells, B cells, and natural killer cells), and regulatory T cells (Tregs). Detailed descriptions of these immunophenotypes are provided in Supplementary Table S1. The MP traits are associated with cDC and TBNK cells. This initial immune characterization GWAS analyzed data from 3,757 European individuals, with no overlapping cohorts. Single-nucleotide polymorphisms (SNPs) for approximately 22 million high-density array genotypes were computed using a Sardinian sequence-based reference panel. Correlations were examined after adjusting for covariates such as sex and age.
The GWAS data for PCa were sourced from the TOPMed study, including 5,993 cases and a total sample size of 174,992 European individuals. Analyses for PCa GWAS were conducted using the Scalable and Accurate Implementation of Generalized mixed model, a generalized mixed model association test that employs the saddlepoint approximation to account for case–control imbalance[28]. Adjustments were made for genetic relatedness, sex, birth year, and the first four principal components.
To evaluate the composition of infiltrating immune cells in tumor and normal tissues, we employed several analytical methods, including Cell-type Identification By Estimating Relative Subsets Of RNA Transcripts (CIBERSORT), single-sample Gene Set Enrichment Analysis (ssGSEA), and xCell. CIBERSORT is a computational method used to quantify the relative abundance of specific cell types within a complex tissue based on gene expression data[29]. This method uses a reference gene signature matrix, which contains known gene expression profiles of various immune cell types, to infer the proportion of each cell type in the RNA transcript data from the tumor and normal tissue samples[30]. ssGSEA is a variation of the traditional gene set enrichment analysis (GSEA) that allows for the assessment of the enrichment of predefined gene sets, including those related to immune cell types, in individual samples[31]. By calculating the enrichment scores, ssGSEA enables comparison of immune cell populations between different tissue types[32]. xCell is a gene signature-based method that performs cell type enrichment analysis from transcriptomic data, providing a detailed view of the cellular heterogeneity in a sample[33]. It uses a comprehensive set of gene signatures for different cell types to infer the relative abundance of immune cells based on the gene expression profiles[34]. After determining the immune infiltration profiles, we used t-tests to assess the differences in the infiltration levels of each immune cell type between tumor and normal tissues. We chose t-tests based on the assumption that the immune cell infiltration levels follow approximately normal distributions. To confirm the applicability of parametric statistical methods, we first performed normality tests (e.g., Shapiro–Wilk test) on the data[35]. Only those immune cell types whose infiltration levels showed normal distribution were subjected to t-tests. For immune cell types that did not meet the normality assumption, nonparametric tests, such as the Mann–Whitney U test, were used instead. Immune cells with P-values <0.05 were considered to have significant differences in infiltration between the two tissue types.
In MR analysis, the selection of instrumental variables (IVs) is crucial for ensuring the accuracy and robustness of causal inference[36]. This study adhered to stringent criteria for IV selection. First, each SNP must show a significant association with the 731 immune traits, achieving the genome-wide significance threshold of P < 5E-8. Second, linkage disequilibrium was evaluated using European sample data from the 1000 Genomes Project reference panel, retaining only the most significant SNPs within a 10,000 kb clustering window with R2 < 0.001. Third, SNPs with a minor allele frequency ≤0.01 were excluded to mitigate potential bias from genetic pleiotropy. The final set of SNPs meeting these criteria was used as IVs in the two-sample MR analysis.
To ensure the robustness of the findings, five analytical methods were employed: the MR Egger method, the weighted median method, the inverse-variance weighted (IVW) method, the simple mode method, and the weighted mode method. If the number of IVs was less than two, the Wald ratio method was used for the MR analysis[37]. After correcting for the false discovery rate (FDR), P-values <0.05 were considered indicative of significant causal relationships. Heterogeneity was assessed using the MR Egger method and the IVW method, with a Q-test P-value <0.05 indicating the presence of heterogeneity. Pleiotropy was evaluated using the MR Egger method, with a P-value <0.05 suggesting significant pleiotropy. In addition, a leave-one-out test was conducted to examine the influence of individual SNPs on the overall causal estimate, ensuring that the results were not driven by any single SNP[38].
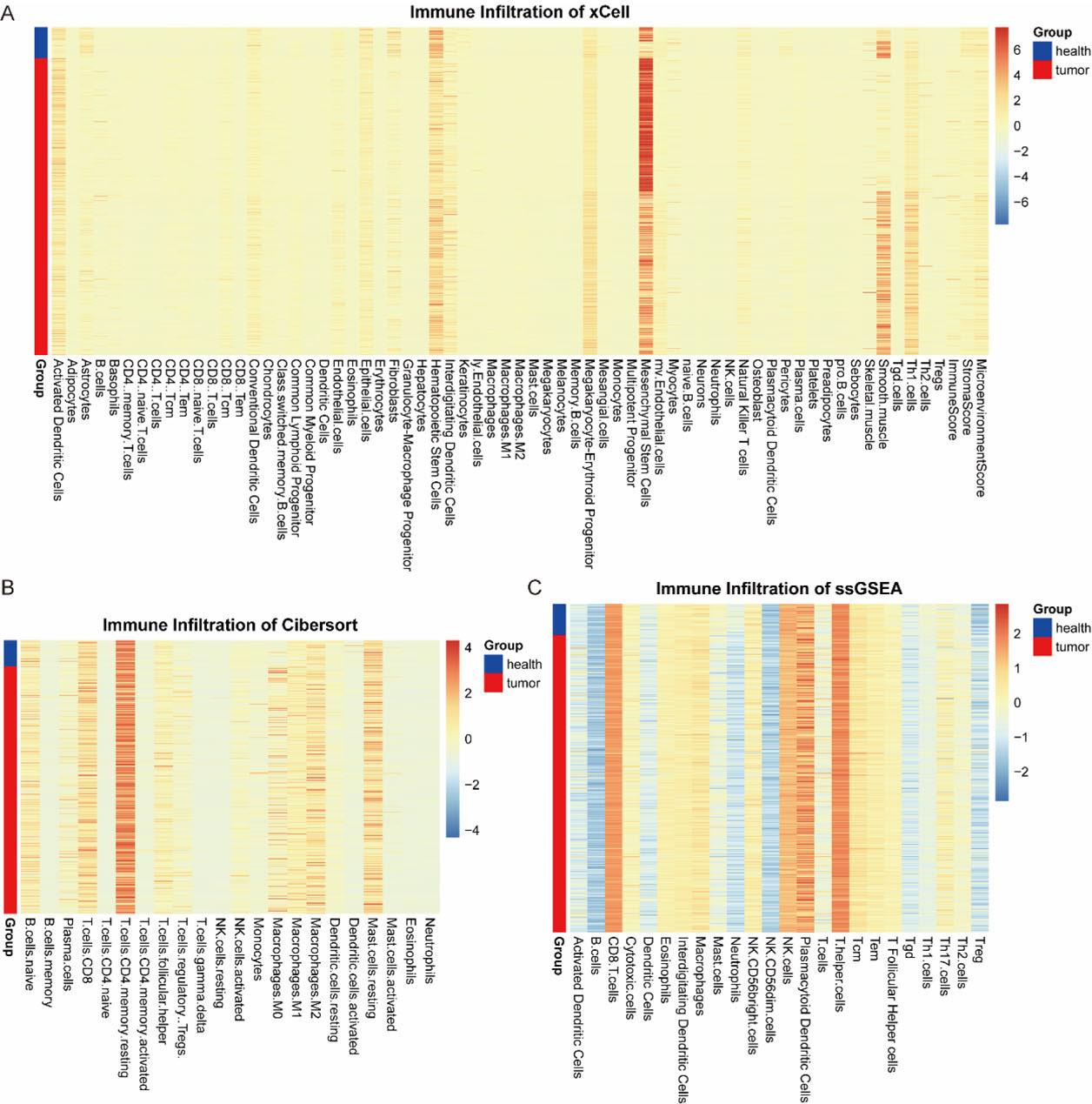
As shown in Figure 1, various immune cells are present to different extents in both prostate tumor tissues and healthy tissues. As shown in Table S2, immune infiltration analysis revealed significant differences in the composition of various immune cell types between prostate tumor tissues and healthy control tissues, as determined by CIBERSORT, ssGSEA, and xCell methodologies. After determining the immune infiltration profiles from these methods, we used t-tests to assess the differences in the infiltration levels of each immune cell type between tumor tissues and normal tissues. We chose t-tests based on the assumption that the immune cell infiltration levels follow approximately normal distribution. To confirm the applicability of parametric statistical methods, we first performed normality tests (e.g., Shapiro–Wilk test) on the data. Only those immune cell types whose infiltration levels showed normal distribution were subjected to t-tests. For immune cell types that did not meet the normality assumption, nonparametric tests, such as the Mann–Whitney U test, were used instead. Immune cells with P-values <0.05 were considered to have significant differences in infiltration between the two tissue types. In tumor tissues, we observed a significant increase in the infiltration of macrophages M0, Tregs, macrophages M1 (CIBERSORT), Th2 cells, Th17 cells (ssGSEA), macrophages, plasma cells, CD4+ Tem cells, Pro-B cells, basophils, Th1 cells, class-switched memory B cells, and CD4+ Tcm cells (xCell). Conversely, there was a significant decrease in the infiltration of neutrophils, activated dendritic cells, monocytes, and resting mast cells (CIBERSORT), neutrophils, Gamma delta T (Tgd) cells, Th1 cells, Natural Killer (NK)cells, and resting mast cells (ssGSEA), and astrocytes, mesangial cells, keratinocytes, smooth muscle cells, and fibroblasts (xCell) in tumor tissues compared to healthy controls. These results highlight significant differences in immune cell infiltration between prostate tumor tissues and normal tissues, suggesting that specific immune cell types play distinct roles in the tumor microenvironment. Notably, the presence of macrophages, Tregs, and other immune cells was markedly higher in tumor tissues, whereas certain immune cells, such as neutrophils and mast cells, were more prevalent in normal tissues. This differential infiltration pattern underscores the complexity of the immune landscape in PCa.

Analysis of immune infiltration of prostate tumor tissues and healthy control tissues. (A) Immune infiltration of xCell. (B) Immune infiltration of CIBERSORT. (C) Immune infiltration of ssGSEA.
A total of 2,785 SNPs were extracted as IVs for the 731 immune phenotypes, with the number of SNPs per phenotype ranging from 1 to 446. Detailed information regarding these IVs, including their rsID, effect sizes (beta coefficients), alleles (both effect and non-effect), standard errors, effect allele frequencies (EAFs), and P-values, is comprehensively listed in Table S3. According to the MR results, before FDR corrections, 42 immune phenotypes were found to have a causal relationship with PCa. These immune phenotypes primarily include various subtypes of T cells (such as CD4+ T cells, CD8+ T cells, and Tregs), B cells (including IgD+ and IgD− subsets), monocytes (including CD14+ and CD16+ subtypes), natural killer T cells, and myeloid-derived suppressor cells. The analysis also highlights specific surface markers and activation states, such as HLA-DR, CD27, CD28, CD39, CD62L, and CX3CR1, on these immune cells (Figure 2 and Table S4). These findings underscore the complexity of the immune landscape in PCa, involving a diverse array of immune cell types and their functional states.

Causal relationship between 42 immune phenotypes and prostate cancer.
After FDR correction, CD4 on Human Leukocyte Antigen (HLA) DR+ CD4+ T cells exhibited a significant causal association with PCa (odds ratio [OR] [95% confidence interval {CI}] = 0.54 (0.43–0.71), P = 3.86E-06). This result indicates that the presence of CD4 on HLA DR+ CD4+ T cells is inversely associated with the risk of PCa, suggesting that higher levels of these specific T cells may play a protective role against the development of the disease. Specifically, the expression level of CD4 in HLA DR+ CD4+ T cells is associated with a lower risk of PCa when comparing cells with high CD4 expression levels to those with low CD4 expression levels. This finding shows the potential importance of CD4 on HLA DR+ CD4+ T cells in modulating immune responses in the context of PCa. The sensitivity analysis performed indicated no evidence of heterogeneity or pleiotropy, as presented in Tables S5 and S6.
Our study focused on the immune cell infiltration in prostate tumor tissues compared to healthy tissues and explored the causal relationships between various immune phenotypes and PCa using MR. By employing robust analytical methods, including CIBERSORT, ssGSEA, and xCell, we identified significant differences in the infiltration levels of specific immune cell types. Our findings highlight that macrophages, Tregs, and several other immune cells are more prevalent in tumor tissues, whereas neutrophils and mast cells are more common in healthy tissues. Moreover, through MR analysis, we discovered that certain immune phenotypes, particularly CD4 on HLA DR+ CD4+ T cells, have a significant inverse causal association with PCa, suggesting their potential protective role. These results underscore the complexity of the immune landscape in PCa and provide valuable insights that could inform the development of novel immunotherapeutic strategies aimed at modulating the immune microenvironment to improve patient outcomes. The robustness of our findings was confirmed through extensive sensitivity analyses, ensuring the reliability and accuracy of the causal inferences drawn from this study.
The results of our immune infiltration analysis reveal significant differences in the composition of various immune cell types between prostate tumor tissues and healthy control tissues, as determined by CIBERSORT, ssGSEA, and xCell methodologies. The CIBERSORT analysis identified a significant increase in the infiltration of macrophages M0, Tregs, and macrophages M1 in tumor tissues. This suggests that these immune cells may contribute to the immunosuppressive tumor microenvironment, which can promote tumor growth and evade immune surveillance[39]. The increased presence of Tregs, known for their immunosuppressive functions, further supports this notion[40]. Conversely, decrease in neutrophils, activated dendritic cells, monocytes, and resting mast cells in tumor tissues indicates reduced presence of immune cells typically associated with antitumor immune responses, potentially facilitating tumor progression[41,42]. The ssGSEA analysis corroborated the CIBERSORT findings by showing an increase in Th2 cells, Tregs, and Th17 cells in tumor tissues. Th2 cells are associated with anti-inflammatory responses, which may aid in creating a favorable environment for tumor growth[43,44]. The presence of Th17 cells, despite their known proinflammatory role, could be indicative of a complex interplay, where they might be contributing to tumor-promoting inflammation[45]. However, significant reduction in neutrophils, Tgd cells, Th1 cells, NK cells, and resting mast cells in tumor tissues suggests a diminished antitumor immune response, as these cells are crucial for orchestrating effective antitumor immunity. The xCell analysis provided further insights, showing increased infiltration of macrophages, plasma cells, CD4+ Tem cells, Pro-B cells, basophils, Th1 cells, class-switched memory B cells, and CD4+ Tcm cells in tumor tissues. The elevated levels of these cells, particularly macrophages and Th1 cells, suggest a complex tumor microenvironment where both protumorigenic and antitumorigenic forces are at play[46]. The increase in memory B cells and plasma cells might reflect an ongoing humoral immune response, though its efficacy in controlling tumor growth remains uncertain[47]. Decreases in astrocytes, mesangial cells, keratinocytes, smooth muscle cells, and fibroblasts in tumor tissues are notable, as these nonimmune cells also contribute to the tumor microenvironment's structural and functional integrity. These differential infiltration patterns underscore the complexity of the immune landscape in PCa. The increased presence of immunosuppressive cells and decreased levels of antitumor immune cells suggest a tumor-promoting environment that facilitates cancer progression and immune evasion. These insights emphasize the potential of targeting specific immune cell types and pathways to modulate the tumor microenvironment for therapeutic benefit. Moreover, understanding these immune dynamics can inform the development of novel immunotherapies. For instance, strategies aimed at reducing Treg and M2 macrophage populations or enhancing the activity of Th1 cells and NK cells could potentially shift the balance toward a more effective antitumor immune response. The findings also highlight the importance of personalized approaches, as the immune landscape can vary significantly between patients.
The MR analysis identified 42 immune phenotypes with a potential causal relationship with PCa before FDR correction, highlighting the complex interplay between the immune system and tumor development. Among these immune phenotypes, various subtypes of T cells (CD4+ T cells, CD8+ T cells, Tregs), B cells (including IgD+ and IgD− subsets), monocytes (CD14+ and CD16+ subtypes), natural killer T cells, and myeloid-derived suppressor cells featured prominently. The involvement of these immune cell types in PCa suggests that the immune landscape is crucial in the disease's etiology and progression. Specific surface markers and activation states, such as HLA-DR, CD27, CD28, CD39, CD62L, and CX3CR1, further emphasize the nuanced roles of these immune cells, as these markers are often involved in cell activation, differentiation, and signaling pathways. After FDR correction, the finding that CD4 on HLA DR+ CD4+ T cells exhibited a significant inverse association with PCa risk (OR [95% CI] = 0.54 (0.43–0.71), P = 3.86E-06) is particularly noteworthy. This result suggests that higher levels of these specific T cells may confer a protective effect against PCa development. The inverse association indicates that these cells might be crucial in mounting an effective immune response to prevent or control tumor growth. This protective role could be due to the enhanced antigen-presenting capabilities of HLA DR+ CD4+ T cells, which can activate other immune cells and orchestrate a more robust antitumor response[48,49]. The implications of these findings are profound as they not only provide insights into the immune mechanisms underlying PCa but also suggest potential therapeutic targets. Enhancing the population or activity of CD4 on HLA DR+ CD4+ T cells could be explored as a strategy to bolster antitumor immunity[50]. Immunotherapies designed to increase the presence or function of these cells might improve patient outcomes, especially in individuals with low levels of these protective T cells. The findings also underscore the importance of considering the immune microenvironment in PCa research and treatment. The diverse array of immune cell types and their functional states play distinct roles in either promoting or inhibiting tumor growth. Understanding these roles can guide the development of more effective immunotherapies. For instance, strategies to deplete immunosuppressive cells, such as Tregs and myeloid-derived suppressor cells, or to enhance the function of antitumor immune cells, like CD8+ T cells and natural killer cells, could be promising avenues for treatment.
Several limitations should be acknowledged. Firstly, the study relies on transcriptomic data from TCGA and GWAS data from publicly available databases, which may introduce selection bias due to the specific populations included in these datasets. The majority of the data used in this analysis are derived from European populations, potentially limiting the generalizability of the findings to other ethnic groups. Secondly, the immune cell infiltration profiles were determined using computational methods (CIBERSORT, ssGSEA, and xCell) based on RNA sequencing data. While these methods provide a detailed view of immune cell composition, they are inherently limited by their reliance on predefined gene expression signatures and may not fully capture the complexity of the tumor microenvironment. Thirdly, the MR analysis, while robust, is dependent on the selection of appropriate IVs. Although stringent criteria were used for IV selection, residual confounding or pleiotropy cannot be entirely ruled out. In addition, the number of SNPs used as IVs for certain immune phenotypes was relatively small, which could impact the power and accuracy of the causal estimates. Moreover, the cross-sectional nature of the data limits the ability to infer temporal relationships between immune cell infiltration and PCa progression. Longitudinal studies would be necessary to elucidate the dynamic changes in immune cell populations over the course of the disease. Lastly, while sensitivity analyses indicated no evidence of heterogeneity or pleiotropy, the potential for unmeasured confounding factors remains. Further validation using independent cohorts and experimental models would be essential to corroborate these findings and fully understand the mechanistic pathways involved.