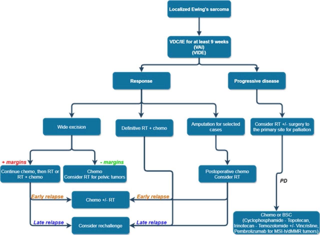
Figure 1

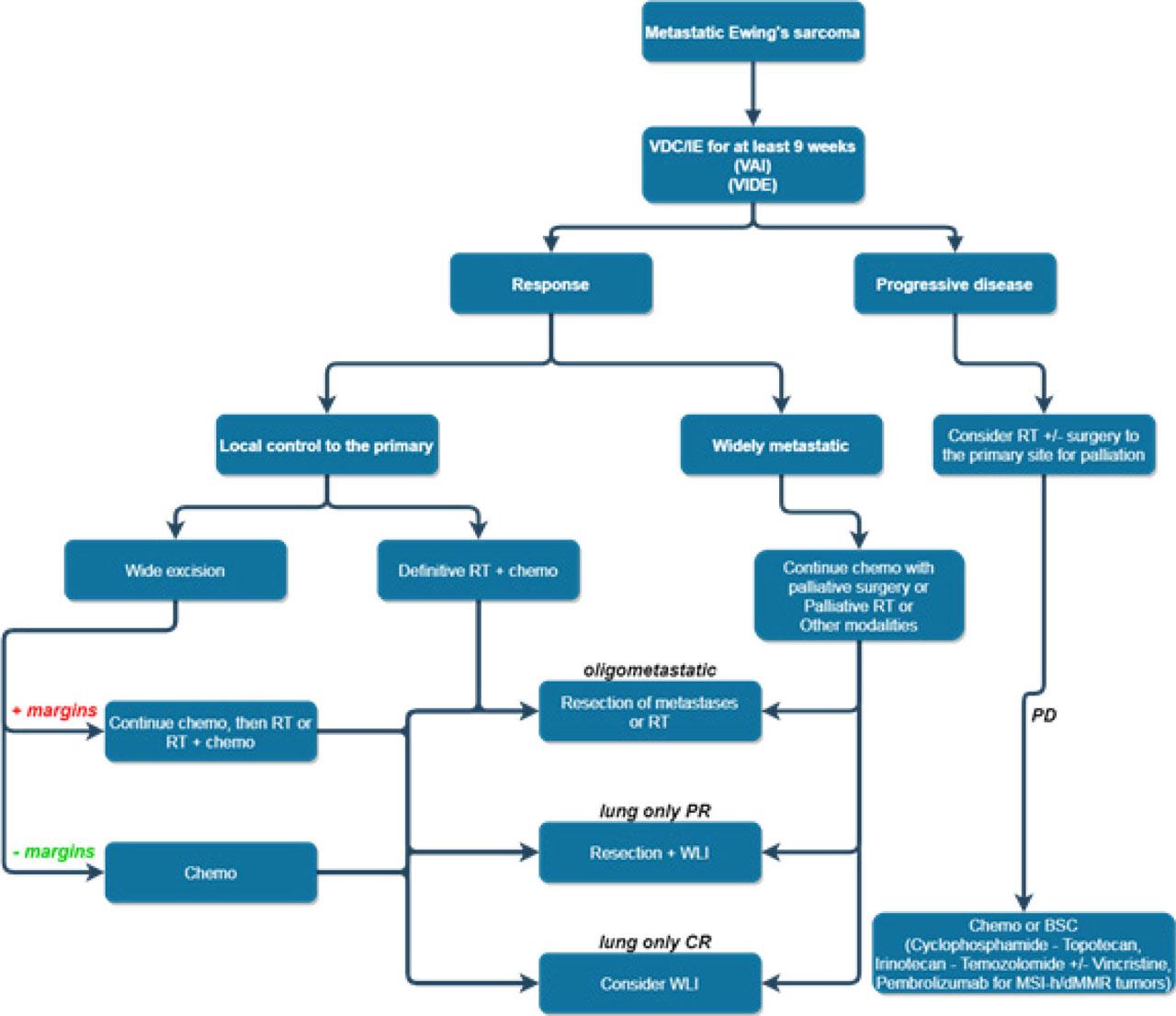
Figure 2

Approved chemotherapeutic regimens against treatment of refractory/relapsed Ewing's sarcoma_
| Regimens | Cumulative patients | ORR % | PFS | OS | Main toxicities |
|---|---|---|---|---|---|
| Cyclophosphamide topotecan | 49 | 32.6 | N/A | 61% at 1 year | Myelotoxicity Alopecia |
| 17 | 36 | > 9.6 months | N/A | ||
| 13 | 23 | 8 months | N/A | ||
| Window therapy | 37 | 57 | N/A | N/A | |
| Cyclophosphamide topotecan vincristine | 14 | 50 | N/A | 15 months | Myelotoxicity Alopecia |
| Irinotecan temozolomide | 25 | 64 | 5.5 months | N/A | Myelotoxicity Diarrhea |
| +/− vincristine | 14 | 28.5 | 5 months | N/A | |
| 22 | 54 | 3 months | 2 year OS: 26.9% | ||
| 19 | 63 | 8.3 months | 55% at 1 year | ||
| 51 | 34 | 3.9 months | 54.2% at 1 year | ||
| 15 | 40 | 6 months | |||
| 20 | 55 | 5.5 months | |||
| 118 | 20 | 4.7 months | |||
| Ifosfamide etoposide | 17 | 94 | N/A | N/A | Myelotoxicity, 97% Neutropenia |
| 18 | 16 | N/A | 4.8 months | ||
| 55 | 25 | N/A | N/A | ||
| High-dose ifosfamide | 35 | 34 | N/A | 2-year OS: 29% | Myelotoxicity Neurotoxicity Alopecia |
| 30 | N/A | 4 year EFS: 27% | 4-year OS: 39% | Renal insufficiency | |
| 7 | 86 | N/A | N/A | ||
| Ifosfamide carboplatin etoposide | 22 | 45 | N/A | 1 year: 43% | Myelotoxicity |
| Docetaxel gemcitabine | 2 | 0 | N/A | N/A | Myelotoxicity |
| 2 | 0 | N/A | 4.5 months | Neurotoxicity Alopecia | |
| 6 | 67 | 10 months | 13.7 months | Allergic reactions | |
| 66 | 11.2 | 3 months |
Agents under investigation in Phase I, II clinical trials, against Ewing's sarcoma_
| Agent | Target/mechanism of action | Phase | Eligibility | Status |
|---|---|---|---|---|
| Eribulin | Microtubule inhibitor | II | 12 months to 18 years old | Recruiting |
| Eribulin–irinotecan | Microtubule inhibitor - cytotoxic | I–II | 6 months to 17 years old | Recruiting |
| Nab-paclitaxel–gemcitabine | Microtubule inhibitor - cytotoxic | II | 12 to 30 years old | Recruiting |
| I | 6 months to 30 years old | Recruiting | ||
| Nab-paclitaxel | Microtubule inhibitor | II | 6 months to 80 years old | Recruiting |
| Trabectedin–irinotecan | Cytostatic–cytotoxic | I | 10 years and older | Not yet recruiting |
| SM-88–MPS | Protein synthesis, multiagent | II | 12 years and older | Recruiting |
| Ganitumab–chemotherapy | IGF-1R, cytotoxic/cytostatic | III | Up to 50 years old | Active, not recruiting |
| Cabozantinib | MET | II | 2 to 30 years old | Recruiting |
| Palbociclib–temozolomide +/− irinotecan | CDK4/6, multiagent | I | 2 to 20 years old | Recruiting |
| Palbociclib–ganitumab | CDK4/6, IGF-1R | II | 12 to 50 years old | Recruiting |
| Pazopanib–irinotecan–temozolomide | Multityrosine kinase inhibitor, multiagent | I | 6 to 30 years old | Active, not recruiting |
| Olaparib–temozolomide +/− irinotecan | PARP, multiagent | I | 16 years and older | Recruiting |
| Niraparib–irinotecan–temozolomide | PARP, multiagent | I | 13 years and older | Recruiting |
| INCB059872 | LSD-1 | Ib | 12 years and older | Recruiting |
| Seclidemstat | LSD-1 | I | 12 years and older | Recruiting |
| Abemaciclib–temozolomide/irinotecan | CDK4/6, multiagent | I | Up to 18 years old | Recruiting |
| Selinexor–ixazomib | CRM1, PSMB5 | I | 14 years and older | Not yet recruiting |
| Vorinostat–chemotherapy | Histone deacetylaces, multiagent | I | 1 to 30 years old | Recruiting |
| Ivosidenib | IDH-1 | II | 1 to 21 years old | Not yet recruiting |
| Vigil–temozolomide–irinotecan | Biological, multiagent | III | 2 years and older | Active, not recruiting |
| CAR-T cells | Biological | I – II | 18 to 65 years old | Recruiting |
| EGFR806 CAR T cell immunotherapy | Biological | I | 1 to 26 years old | Recruiting |
| C7R-GD2.CART cells | Biological | I | 1 to 74 years old | Recruiting |
| pbi-shRNA™ EWS/FLI1 Type 1 LPX | Biological | I | 8 years and older | Active, not recruiting |
| CLR 131 | Radioionated drug | I | 2 to 21 years old | Recruiting |